





2024遵义高三上学期第一次质量监测生物含解析
展开一、选择题:本题共18小题,每小题3分,共54分。在每个小题给出的四个选项中,只有一项是符合题目要求的
1. 有机物在细胞的生命活动中具有重要的作用,下列相关叙述正确的是( )
A. 人类的许多疾病与人体细胞内肽链的折叠错误有关
B. 核酸、蛋白质和脂肪都是由许多单体经脱水缩合形成的生物大分子
C. 与脂质不同的是,糖类分子中氧的含量远远低于脂质,而氢的含量更高
D. 淀粉是人体中的主要能源物质,必须分解为小分子才能被细胞直接吸收
【答案】A
【解析】
【分析】1、脂肪是良好的储能物质,糖类是主要的能源物质,与糖类相比,脂肪含有较多的H,因此氧化分解时消耗的氧气多,释放的能量多。
2、多糖、蛋白质、核酸等都是生物大分子,都是由许多各自的基本组成单位形成的多聚体。
【详解】A、蛋白质的结构决定其功能,囊性纤维化、阿尔茨海默病等疾病与人体细胞内肽链的折叠错误有关,A正确;
B、脂肪不是生物大分子,B错误;
C、与脂质相比,糖类分子中氧的含量远远高于脂质,而氢的含量更低,C错误;
D、淀粉是植物细胞特有的多糖,人体中不含淀粉,D错误。
故选A。
2. “红豆生南国,此物最相思”古诗里说的红豆又叫相思豆,相思子毒素是从相思豆种子中提取的一种剧毒性高分子蛋白毒素,它能影响核糖体的功能,导致细胞死亡。相思子毒素蛋白前体形成后通过高尔基体运输至液泡,在液泡中加工成熟并储存。下列相关叙述正确的是( )
A. 该毒素能使核糖体失去活性从而抑制转录过程
B. 相思子毒素与消化酶、性激素都属于分泌蛋白
C. 囊泡与液泡膜的融合利用了生物膜的选择透过性
D. 该毒素在液泡中成熟可以阻止其毒害自身核糖体
【答案】D
【解析】
【分析】1、根据题干信息,相思子毒素是一种蛋白质。
2、分泌蛋白的合成与分泌过程:附着在内质网上的核糖体合成蛋白质→内质网进行粗加工→内质网形成囊泡→高尔基体进行再加工形成成熟的蛋白质→高尔基体形成囊泡→细胞膜,整个过程还需要线粒体提供能量。
【详解】A、核糖体是翻译的场所,由题意可知该毒素可影响核糖体的功能,进而抑制翻译过程,A错误;
B、性激素的化学本质是固醇,不属于分泌蛋白,B错误;
C、囊泡与液泡膜的融合利用了生物膜的流动性,C错误;
D、该毒素在液泡中成熟,由于有液泡膜的阻隔作用,可以阻止其毒害自身核糖体,D正确。
故选D。
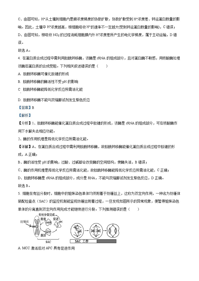
3. 农作物生长所需的氮元素主要以NO3-的形式被根系吸收。外界土壤溶液的H+浓度较高,而NO3-浓度较低,这种浓度的维持依赖于根细胞膜的质子泵和硝酸盐转运蛋白的转运作用,其转运机制如图所示。下列叙述正确的是( )
A. 氧气浓度会影响质子泵转运H+的过程
B. H+的转运过程中转运蛋白的构象不发生改变
C. 土壤中H+浓度越高,根细胞吸收H+速率越大
D. 根吸收NO3-依赖H+同向转运,其方式为协助扩散
【答案】A
【解析】
【分析】小分子物质跨膜运输的方式包括:自由扩散、协助扩散、主动运输。自由扩散高浓度到低浓度,不需要载体,不需要能量;协助扩散是从高浓度到低浓度,不需要能量,需要载体;主动运输从高浓度到低浓度,需要载体,需要能量。大分子或颗粒物质进出细胞的方式是胞吞和胞吐,不需要载体,消耗能量。
【详解】A、由图可知,质子泵在转运H+的同时也催化ATP的水解,所以H+从细胞内到细胞外的跨膜运输方式为主动运输,主动运输需要消耗能量,故氧气的浓度会影响质子泵转运H+的过程,A正确;
B、H+的转运过程中转运蛋白需要与H+结合,转运蛋白的构象发生改变,B错误;
C、由图可知,H+从土壤到细胞内是顺浓度梯度的协助扩散,协助扩散受到H+浓度差、转运蛋白数量的影响。因此,土壤中H+浓度越高,根细胞吸收H+的速率不一定越大(受到转运蛋白数量的影响),C错误;
D、由图可知,根吸收NO3-的过程消耗细胞膜内外H+浓度差所产生的电化学梯度,属于主动运输,D错误。
故选A。
4. 在蛋白质合成过程中需利用肽酰转移酶,该酶是rRNA的组成部分,且对蛋白酶不敏感,用核酸酶处理该酶后蛋白质的合成受阻。下列相关叙述错误的是( )
A. 肽酰转移酶可催化肽键的形成
B. 肽酰转移酶的酶活性不受pH的影响
C 肽酰转移酶能降低化学反应所需活化能
D. 肽酰转移酶不能与双缩脲试剂发生紫色反应
【答案】B
【解析】
【分析】1、肽酰转移酶能催化蛋白质合成过程中肽键的形成,该酶是rRNA的组成部分,可在核酸酶作用下水解失去相应功能。
2、酶的作用机理是降低化学反应所需活化能。
【详解】A、在蛋白质合成过程中需利用肽酰转移酶,故肽酰转移酶能催化蛋白质合成过程中肽键的形成,A正确;
B、酶的活性受pH的影响,过酸、过碱都会改变酶的空间结构,使酶失活,B错误;
C、酶的作用机理是降低化学反应所需活化能,故肽酰转移酶能降低化学反应所需活化能,C正确;
D、肽酰转移酶是rRNA的组成部分,成分是RNA,不能与双缩脲试剂发生紫色反应,D正确。
故选B。
5. 细胞在有丝分裂时,细胞中的姐妹染色单体均须附着于纺锤丝上,这称为双定向作用,一种名为纺锤体装配检查点(SAC)的监控机制能监视纺锤丝附着过程,一旦发现如图所示的异常现象,便暂停姐妹染色单体的分离直到双定向作用完成才能继续进行分裂。下列推测错误的是( )
A. MCC激活后对APC具有促进作用
B. SAC监控机制可能会导致细胞周期延长
C. SAC监控机制主要在有丝分裂的前期起作用
D. SAC功能异常的细胞可能产生染色体数目异常的子细胞
【答案】A
【解析】
【分析】据图分析,核仁、核膜消失;染色体形态出现且每条染色体包括两条染色单体;纺锤丝出现,表示有丝分裂的前期。纺锤体装配检查点(SAC)的监控机制能监视纺锤丝附着过程,一旦发现如图所示的异常现象,则3M2B附着在对侧着丝粒上,并激活MCC,后者抑制APC的活性,便暂停姐妹染色单体的分离和有丝分裂的继续进行,直到双定向作用完成才能继续进行分裂。
【详解】A、如果只有一条染色单体附着在纺锤丝上,则3M2B附着在对侧着丝粒上,并激活MCC,后者抑制APC的活性,暂停姐妹染色单体分离和有丝分裂的进行,由此确保只有双定向作用完成,染色单体才能顺利分离,所以MCC对APC具有抑制作用,A错误;
B、一旦发生如图所示的异常现象时,姐妹染色单体的分离便暂停,会导致细胞周期延长,B正确;
C、纺锤体在有丝分裂前期出现,因此SAC监控机制主要在有丝分裂的前期起作用,C正确;
D、SAC监控机制保证了有丝分裂过程中染色体平均分配到两个子细胞中,D正确。
故选A。
6. 将生理状况相同的紫色甘蓝表皮细胞分别浸在2ml·L-1的蔗糖溶液和2ml·L-1的乙二醇溶液中,观察细胞的质壁分离现象,得到其原生质体积变化情况如图所示,下列说法正确的是( )
A. B点时,原生质层与细胞壁之间充满了蔗糖溶液
B. 处于2ml·L-1的蔗糖溶液中的细胞颜色逐渐加深,细胞吸水能力减弱
C. 紫色甘蓝表皮细胞发生质壁分离现象的原因是细胞质的伸缩性大于细胞壁
D. 处于2ml·L-1的乙二醇溶液中的细胞在2min后开始吸收乙二醇,细胞质壁分离复原
【答案】A
【解析】
【分析】由图可知,紫色洋葱鳞片叶外表皮细胞处于乙二醇溶液中,外界溶液浓度高于细胞液浓度,发生质壁分离,原生质体体积变小,细胞液浓度增大;随后乙二醇溶液以自由扩散的方式进入细胞,细胞液浓度增加,细胞吸水,发生质壁分离复原。紫色洋葱鳞片叶外表皮细胞处于蔗糖溶液中,外界溶液浓度高于细胞液浓度,发生质壁分离,质生质体体积变小。
【详解】A、由于细胞壁是全透性的,故B点时原生质层与细胞壁之间充满了蔗糖溶液,A正确;
B、细胞处于2ml·L-1的蔗糖溶液中,细胞失水而发生质壁分离,故颜色逐渐加深,细胞吸水能力增强,B错误;
C、细胞发生质壁分离现象的内因是原生质层的伸缩性大于细胞壁,C错误;
D、处于2ml·L-1的乙二醇溶液中的细胞从实验开始就吸收乙二醇,D错误。
故选A。
7. 绝大多数生物的遗传物质是DNA,DNA是主要的遗传物质,下列关于DNA的说法正确的是( )
A. T2噬菌体侵染细菌的实验说明DNA才是大肠杆菌的遗传物质
B. DNA是双螺旋结构,每个DNA分子含有2个游离的磷酸基团
C. DNA的多样性和特异性是生物体多样性和特异性的物质的基础
D. DNA复制开始时,解旋酶将DNA的双链解开,不需要能量的驱动
【答案】C
【解析】
【分析】1、细胞类生物(原核生物和真核生物)的细胞都同时含有DNA和RNA两种核酸,但遗传物质是DNA;而病毒只含有一种核酸,即DNA或RNA,因此病毒的遗传物质是DNA或RNA。
2、T2噬菌体侵染细菌实验步骤:分别用35S或32P标记噬菌体→噬菌体与大肠杆菌混合培养→噬菌体侵染未被标记的细菌→在搅拌器中搅拌,然后离心,检测上清液和沉淀物中的放射性物质。
【详解】A、T2噬菌体侵染细菌的实验说明T2噬菌体的遗传物质是DNA,A错误;
B、环状DNA无游离的磷酸基团,B错误;
C、DNA的多样性和特异性是生物体多样性和特异性的物质的基础,C正确;
D、DNA复制时,解旋需要解旋酶打开双链,该过程需要消耗能量,D错误。
故选C
8. 某种植物的花色有白、红和紫三种,花的颜色由花瓣中色素决定,色素的合成途径如下图。其中酶1的合成由基因A控制,酶2的合成由基因B控制,以紫花植株(AaBb)为亲本自交,产生F1,不考虑变异。下列叙述错误的是( )
A. 决定白花植株的基因型有3种,紫花植株的基因型有4种
B. 可选纯合紫花植株通过一次杂交实验验证某纯合白花植株基因型
C. 若F1中紫花:红花:白花=2:1:1,则亲本产生的配子为Ab:aB=1:1
D. 若F1中紫花:红花:白花=9:3:4,则A/a和B/b位于两对同源染色体上
【答案】B
【解析】
【分析】由图可知,当有A存在无B时呈红色(A_bb),有A、B存在时呈紫色(A_B_),无A是呈白色(aa_ _)。
【详解】A、白花植株的基因型有aaBB、aaBb、aabb共3种,紫花植株的基因型有AABB、AABb、AaBB、AaBb,共4种,A正确;
B、纯合紫花植株基因型为AABB,无论与aabb或aaBB白花植株杂交一次,子代都是紫花植株,无法验证纯合白花植株基因型,B错误;
C、若紫花植株(AaBb)为亲本自交,产生F1中,紫花:红花:白花=2:1:1,其基因型中A和b、a和B连锁,亲本只能产生两种配子Ab和aB,并且Ab:aB=1:1,C正确;
D、若紫花植株(AaBb)为亲本自交,F1中紫花:红花:白花=9:3:4,是9:3:3:1的变式,可知A/a和B/b位于两对同源染色体上,符合自由组合定律,D正确。
故选B。
9. 我国是最早养殖和培育金鱼的国家。金鱼的祖先是野生鲫鱼。在饲养过程中,野生鲫鱼产生基因突变,人们选择喜欢的品种培养,并进行人工杂交、驯养,培育出了色彩斑斓(如紫色鱼、蓝色鱼和灰色鱼等)、形态各异的金鱼。下列叙述正确的是( )
A. 若蓝色鱼和蓝色鱼杂交后代全为蓝色鱼,则蓝色鱼的基因型是隐性纯合子
B. 野生鲫鱼产生基因突变使其DNA分子中基因数量改变,引起金鱼性状的变异
C. 在金鱼的祖先鲫鱼通过培育、驯养进化成金鱼的过程中,有基因频率的改变
D. 人工杂交利用基因重组的遗传学原理,基因重组不产生新基因,不会导致生物性状变化
【答案】C
【解析】
【分析】基因重组是指在生物体进行有性生殖的过程中,控制不同性状的非等位基因重新组合,包括两种类型:①自由组合型:减数第一次分裂后期,随着非同源染色体自由组合,非同源染色体上的非等位基因也自由组合。②交叉互换型:减数第一次分裂前期(四分体),基因随着同源染色体的非等位基因的交叉互换而发生重组。此外,某些细菌(如肺炎双球菌转化实验)和在人为作用(基因工程)下也能产生基因重组。
【详解】A、若蓝色鱼和蓝色鱼杂交后代全为蓝色鱼,则蓝色鱼的基因型有可能是隐性纯合子,也可能是显性纯合子,A错误;
B、基因突变会导致基因中碱基序列的改变,但不会使DNA分子中基因数量改变,B错误;
C、在金鱼的祖先鲫鱼通过培育、驯养进化成金鱼的过程中,通过人工选择改变了金鱼的基因频率,C正确;
D、人工杂交利用基因重组的遗传学原理,基因重组不产生新基因,但可以使配子具有多样性,再通过受精作用,子代性状也具有多样性,因此生物的性状也会发生变化,D错误。
故选C。
10. 糖尿病是常见的慢性疾病之一,可通过检测空腹血糖进行初步筛查,但易受运动和心理状态等因素干扰,影响筛查结果。下列叙述正确的是( )
A. 糖尿病患者血液中的胰岛素含量不一定低于健康人
B. 胰岛素、肾上腺素均可使血糖降低,二者协同关系
C. 空腹时健康人血糖的主要来源为肝糖原和肌糖原的分解
D. 糖尿病患者多尿的原因是高血糖使血浆渗透压升高,抗利尿激素分泌减少
【答案】A
【解析】
【分析】体内血糖平衡调节过程如下:
1、当血糖浓度升高时,血糖会直接刺激胰岛B细胞引起胰岛素的合成并释放,同时也会引起下丘脑的某区域的兴奋发出神经支配胰岛B细胞的活动,使胰岛B细胞合成并释放胰岛素,胰岛素促进组织细胞对葡萄糖的摄取、利用和贮存,从而使血糖下降。
2、当血糖浓度下降时,血糖会直接刺激胰岛A细胞引起胰高血糖素的合成和释放,同时也会引起下丘脑的另一区域的兴奋发出神经支配胰岛A细胞的活动,使胰高血糖素合成并分泌,胰高血糖素通过促进肝糖原的分解和非糖物质的转化从而使血糖上升,并且下丘脑在这种情况下也会发出神经支配肾上腺的活动,使肾上腺素分泌增强,肾上腺素也能促进血糖上升。
【详解】A、糖尿病患者血液中的胰岛素含量不一定低于健康人,因为患者可能是因为胰岛素受体受损导致无法降血糖,A正确;
B、胰岛素能降血糖,肾上腺素可以升高血糖,二者是拮抗关系,B错误;
C、空腹时健康人血糖的主要来源为肝糖原的分解,C错误;
D、糖尿病患者多尿是血糖升高,通过尿液排出糖分的结果,即尿液中葡萄糖浓度高,肾小管重吸收水分减少,D错误。
故选A。
11. 某些种类的毒品可以使人产生兴奋和愉悦感,经常吸食会对神经系统造成严重损伤并使人上瘾。下图表示某毒品的作用机理,据此判断正确的是( )
A. 毒品分子与转运蛋白结合,促进转运蛋白回收神经递质
B. 长期吸食毒品会导致突触后膜的上神经递质受体蛋白数量减少
C. 毒品可以使人产生兴奋和愉悦感,因此抑郁症患者可以适量吸食毒品
D. 毒品分子能延长神经递质的作用时间,从而提高神经元对神经递质的敏感性
【答案】B
【解析】
【分析】分析题图:该图表示某毒品的作用机理,正常情况下,神经递质发挥作用后,可以通过转运蛋白回收到突触小体,长期吸食毒品后,毒品分子与转运蛋白结合,导致突触间隙神经递质不能回收到突触小体,含量增加。
【详解】A、根据题图可知,毒品分子与转运蛋白结合,阻止了转运蛋白回收突触间隙的神经递质,A错误;
B、根据题图可知,长期吸食毒品会导致突触后膜的上神经递质受体蛋白数量减少,B正确;
C、吸食毒品会使人对毒品产生依赖,危害人体健康,C错误;
D、毒品分子能延长神经递质的作用时间,但突触后膜的神经递质受体蛋白减少,神经元对神经递质的敏感性下降,D错误。
故选B。
12. 独脚金内酯对植物有调节作用,主要在根中合成,目前在独脚金内酯生物学功能的科学研究中被广泛应用的是人工合成的类似物GR24。现欲探究外源独脚金内酯对盐胁迫下黄瓜幼苗株高、根长、真叶数的影响,将若干长势相同的黄瓜幼苗随机均分为5组,用适宜浓度的NaCl溶液处理,模拟盐胁迫环境,再分别配制浓度为0nM、5nM、10nM、50nM的GR24溶液对盐胁迫组进行处理,其他条件相同且适宜。实验处理及结果如下表,据此下列说法错误的是( )
A. 该实验的自变量为GR24溶液的浓度
B. GR24能调节植物的生命活动,属于植物生长调节剂
C. 各处理组黄瓜幼苗的真叶数之间不存在明显差异
D. 喷施GR24可减轻盐胁迫对黄瓜幼苗株高的抑制作用
【答案】A
【解析】
【分析】 自变量:人为控制对实验对象进行处理的因素叫做自变量;因自变量改变而变化的变量叫做因变量。
实验组:接受自变量处理的组;对照组:没有经过自变量处理的组。
【详解】A、该实验的自变量为GR24溶液的浓度以及是否浇0.9%NaC1溶液,A错误;
B、GR24为人工合成的能调节植物的生命活动的激素类似物,属于植物生长调节剂,B正确;
C、根据各组真叶数的数据对比可知,真叶数之间不存在明显差异,C正确;
D、乙与甲对比可知,盐胁迫会抑制株高,丙、丁、戊与乙对比,前三者株高均更高,说明喷施GR24可减轻盐胁迫对黄瓜幼苗株高的抑制作用,D正确·。
故选A。
13. 某小组用一定量的培养液在适宜条件下培养酵母菌,探究酵母菌种群数量的变化,得出种群增长速率随时间变化的曲线,如图所示,下列说法正确的是( )
A. 在b点时,酵母菌的种群数量达到最大
B. df时段,酵母菌种群数量先减少后增加
C. bc时段,酵母菌种群年龄结构类型为衰退型
D. 增加培养液酵母菌的初始数量,其K值不变
【答案】D
【解析】
【分析】分析题图,图中a-c种群增长速率大于0,种群数量增大;d-f种群增长速率小于0,种群数量减小。
【详解】A、图中a-c种群增长速率大于0,种群数量增大,在c点时,酵母菌的种群数量达到最大,A错误;
B、d-f种群增长速率小于0,种群数量一直在减小,B错误;
C、bc时段,群增长速率大于0,酵母菌种群年龄结构类型为增长型,C错误;
D、酵母菌最终的种群数量受限于生存空间、培养液浓度等,故增加培养液酵母菌的初始数量,其K值不变,D正确。
故选D。
14. 水葫芦原产巴西,曾经在我国多地泛滥成灾。下表是研究人员对某水域种植水葫芦前后的群落特征进行的研究结果。下列相关叙述正确的是( )
A. 丰富度是指群落中物种数目的多少,它是区分不同群落的重要特征
B. I时段,水域中不同植物分别利用不同的空间,形成明显的水平结构
C. II时段,水葫芦、小叶眼子菜不仅数量多,对群落中其他物种影响也大
D. Ⅲ时段,对水葫芦进行有效治理后,群落物种数和植物类型不会增加
【答案】C
【解析】
【分析】根据题意分析:入侵前,I时段,植物类型有沉水植物、浮水植物、挺水植物,出现明显的分层现象,具有垂直结构,优势种是龙须眼子菜等。入侵后,II时段植物类型为浮水植物、挺水植物,优势种是水葫芦、龙须眼子菜;III时段,植物类型是浮水植物,优势种是水葫芦。入侵后,水葫芦与其他物种在空间资源中的竞争占优势。
【详解】A、丰富度是指群落中物种数目的多少,但是区分不同群落的重要特征的是物种组成,A错误;
B、I时段,水域中不同植物分别利用不同的空间,出现明显的分层现象,具有垂直结构,B错误;
C、II时段,水葫芦、小叶眼子菜数量多,而且此时沉水植物已经消失,因此水葫芦、小叶眼子菜对群落中其他物种影响也大,C正确;
D、Ⅲ时段,对水葫芦进行有效治理后,群落物种数和植物类型可以增加,D错误。
故选C。
15. 党的二十大报告指出:要坚持绿水青山就是金山银山的理念,坚持山水林田湖草沙一体化保护和系统治理,全方位、全地域、全过程加强生态环境保护。下列叙述正确的是( )
A. 可通过绿色出行、节水节能等行动缩小生态足迹
B. 将垃圾分类、回收再利用能提高能量的传递效率
C. 通过治理,为人们提供了休闲场所体现出生物多样性的间接价值
D. 开展保护珍稀生物的宣传教育,是保护生物多样性最有效的保护
【答案】A
【解析】
【分析】生态足迹:又叫生态占用,在现有技术条件下,维持某一人口单位(一个人、一个城市、一个国家或全人类)生存所需的生产资源和吸纳废物的土地及水域的面积。
【详解】A、绿色出行、节水节能可以减少资源利用,减少废物排放,从而缩小生态足迹,A正确;
B、能量传递效率是指某一营养级的同化量与上一营养级的同化量之比,将垃圾分类、回收再利用能提高能量利用率,,但不能提高能量的传递效率,B错误;
C、生物多样性的间接价值是指生态功能方面的价值,提供了休闲场所体现的是生物多样性的直接价值,C错误;公众号:高中试卷君
D、保护生物多样性最有效的措施是就地保护(建立自然保护区),D错误。
故选A。
16. 水豆豉是西南地区传统发酵制成的特色调味品,味道鲜美,营养全面,具有抗氧化、抗肿 瘤等作用。制作流程如下图,下列说法正确的是( )
A. 后发酵中具有抑菌作用的物质只有白酒
B. 参与前、后发酵过程中的菌种代谢类型一致
C. 味道鲜美是由于黄豆细胞中蛋白酶分解蛋白质导致
D. 豆豉和腐乳的发酵中存在相同的菌种在发挥作用
【答案】D
【解析】
【分析】 发酵:指人们利用微生物,在适宜条件下,将原料通过微生物的代谢转化为人类所需要的产物的过程。
【详解】A、后发酵中具有抑菌作用的物质有盐和白酒等,A错误;
B、前发酵是有氧环境,后发酵是无氧环境,且后发酵存在抑菌作用的物质,因此参与前、后发酵过程中的菌种代谢类型不一致,B错误;
C、味道鲜美是由于霉菌分泌到细胞外的蛋白酶将黄豆细胞的蛋白质分解为小分子肽和氨基酸,C错误;
D、豆豉发酵时长出白毛,存在毛霉,腐乳制作主要菌种也是毛霉,因此豆豉和腐乳的发酵中存在相同的菌种在发挥作用,D正确。
故选D。
17. 小龙虾肠道中栖居着大量真菌,能产生消化酶,与小龙虾互助共生。采用纯培养法,在好氧条件分离肠道中产木聚糖酶菌,用木聚糖配制的培养基呈浅白色。下列说法错误的是( )
A. 肠道内的真菌有利于小龙虾对食物的降解和吸收
B. 可通过是否出现透明圈选择出产木聚糖酶的真菌
C. 小龙虾肠道中生活的微生物异化类型均为厌氧型
D. 纯培养的步骤是配制培养基、灭菌、接种、分离、培养
【答案】C
【解析】
【分析】在微生物学中,将接种于培养基内,在合适条件下形成的含特定种类微生物的群体称为培养物。由单一个体繁殖所获得的微生物群体称为纯培养物,获得纯培养物的过程就是纯培养。微生物的纯培养包括配制培养基、灭菌、接种、分离和培养等步骤。
【详解】A、由题意可知,小龙虾肠道中栖居着大量真菌,能产生消化酶,故其肠道内的真菌有利于小龙虾对食物的降解和吸收,A正确;
B、用木聚糖配制的培养基呈浅白色,若培养基中有产木聚糖酶的真菌,会将木聚糖分解而出现透明圈,因此可通过是否出现透明圈选择出产木聚糖酶的真菌,B正确;
C、由题干信息可知,在好氧条件分离肠道中产木聚糖酶菌,因此小龙虾肠道中生活的微生物异化类型均为好氧型,C错误;
D、由单一个体繁殖所获得的微生物群体称为纯培养物,获得纯培养物的过程就是纯培养,纯培养的步骤是配制培养基、灭菌、接种、分离、培养等步骤,D正确。
故选C。
18. L-天冬氨酸-α-脱羧酶(PanD)能够催化β-丙氨酸的生成,但天然PanD酶活力(酶催化一定化学反应的能力)较低且易失活。研究人员通过易错PCR技术引入随机突变,对相应酶基 因进行改造,再进行定向筛选,最终第305位氨基酸替换后,获得活力和稳定性均较高的PanD。该技术与普通PCR类似。已知Mg2+可以提高已发生错配区域的稳定性,Mn2+可以降低DNA聚合酶对底物的专一性。下列说法正确的是( )
A. 该研究运用了蛋白质工程技术直接对酶结构进行改造
B. 易错PCR技术按照复性、变性、延伸三个步骤进行
C. 易错PCR技术的操作过程中需要使用耐高温的解旋酶
D. 为提高错配概率,可适当提高Mg2+浓度和Mn2+浓度
【答案】D
【解析】
【分析】蛋白质工程是在基因工程的基础上,延伸出来的第二代基因工程,是指以蛋白质分子的结构规律及其与生物功能的关系作为基础,通过改造或合成基因,来改造现有蛋白质,或制造一种新的蛋白质,以满足人类的生产和生活的需要。蛋白质工程的基本途径是:从预期的蛋白质功能出发→设计预期的蛋白质结构→推测应有的氨基酸序列→找到相对应的脱氧核苷酸序列(基因)。
【详解】A、该研究运用了蛋白质工程技术,直接对相应的酶基因进行改造,A错误;
B、PCR利用的原理是DNA复制,过程包括:高温变性→低温复性→中温延伸三个步骤,B错误;
C、易错PCR技术的操作过程中需要使用耐高温的DNA聚合酶,PCR是通过高温使DNA解旋,不需要解旋酶,C错误;
D、由题干信息“已知Mg2+可以提高已发生错配区域的稳定性,Mn2+可以降低DNA聚合酶对底物的专一性”可知,为提高错配概率,可适当提高Mg2+浓度和Mn2+浓度,D正确。
故选D。
二、非选择题:本题共5小题,共46分。
19. 小麦叶绿体中暗反应的进行需要RuBP羧化酶(Rubisc酶)的参与;小麦在高O2、低CO2条件下也会消耗O2将RuBP(C5)转化成CO2,此过程被称为光呼吸,利用的酶依然是RuBP羧化酶(Rubisc酶),不过在光呼吸过程中该酶也被称为氧化酶(Rubisc),相关过程如图所示。回答下列问题。
(1)Rubisc酶既能催化暗反应中___过程的发生,又能作为光呼吸中的氧化酶,因此Rubisc酶___(填“具有”或“不具有”)专一性。
(2)从能量代谢角度看,光呼吸和有氧呼吸最大区别是___。
(3)在强光下光呼吸对植物有重要意义,据图分析其原因可能是___。(答出1点即可)
(4)研究发现光呼吸会降低农作物产量,农业生产中可通过适当抑制光呼吸以增加小麦产量,为探究光呼吸抑制剂 SBS 溶液利于增产的最适喷施浓度,请写出简要实验设计思路:___。
【答案】(1) ①. CO2的固定 ②. 具有
(2)光呼吸消耗ATP(能量),有氧呼吸产生ATP(能量)
(3)防止光反应积累过多的ATP和NADPH影响细胞正常代谢;在CO2浓度低时补充光合作用所需的CO2(答出一点即可)
(4)将生理状态相同的小麦均分为若干组,喷施等量的一定浓度梯度的SBS溶液,在相同且适宜的条件下培养一段时间,测量小麦的干重增加量,在增加量最大值所对应的浓度附近继续缩小浓度梯度,重复实验。
【解析】
【分析】光合作用包括光反应和暗反应两个阶段,其中光反应包括水的光解和ATP的生成,暗反应包括二氧化碳的固定和三碳化合物的还原等。
【小问1详解】
分析题图,Rubisc酶能催化CO2生成C3的反应,即是催化暗反应中的CO2的固定过程。酶的专一性是指一种酶能催化一种或一类化学反应,Rubisc酶能催化CO2的固定,同时又能作为光呼吸中的氧化酶,说明能催化一类化学反应,具有专一性。
【小问2详解】
有氧呼吸是将有机物中的化学能彻底氧化分解为热能和ATP中的化学能,而光呼吸会消耗ATP中的化学能。
【小问3详解】
在强光下,植物进行光呼吸,可以防止光反应积累过多的ATP和NADPH影响细胞正常代谢(或在CO2浓度低时补充光合作用所需的CO2)。
【小问4详解】
分析实验目的,探究光呼吸抑制剂 SBS 溶液利于增产的最适喷施浓度,自变量是SBS 溶液的浓度,因变量是小麦的干重增加量。实验设计思路如下:将生理状态相同的小麦均分为若干组,喷施等量的一定浓度梯度的SBS溶液,在相同且适宜的条件下培养一段时间,测量小麦的干重增加量,在增加量最大值所对应的浓度附近继续缩小浓度梯度,重复实验,进一步确定最适浓度。
20. 铁蛋白是人体几乎所有细胞中用于储存多余Fe3+的蛋白,铁蛋白合成的调节与游离的Fe3+、铁调节蛋白、铁应答元件等有关。铁应答元件是位于铁蛋白mRNA起始密码上游的特异性序列,能与铁调节蛋白发生特异性结合,阻遏铁蛋白的合成。调节机制如下图所示。回答下列问题:
(1)图中丙氨酸的密码子是___,若要改造铁蛋白分子,将图中色氨酸变成丝氨酸(密码子为UCU、UCG、UCC、UCA),可以通过改变DNA模板链上的一个碱基来实现,即由___。
(2)通常一个铁蛋白mRNA上可同时结合多个核糖体,其生理意义是___。
(3)某患者铁蛋白高、血清中铁含量低,出现贫血现象,请推测原因可能是___。
(4)这种调节机制既可以避免Fe3+对细胞的毒性影响,又可以减少细胞内物质和能量的浪费。其原因是Fe3+浓度高时,铁调节蛋白由于结合Fe3+而丧失与铁应答元件的结合能力,铁蛋白mRNA能够翻译产生铁蛋白,储存多余的Fe3+;Fe3+浓度低时,___。
【答案】(1) ①. GCA ②. C→G
(2)少量的mRNA分子就可以迅速合成大量的蛋白质(合理即可)
(3)因铁蛋白高,将 Fe3+过多的储存起来,导致血红蛋白合成减少,出现贫血(合理即可)
(4)铁调节蛋白与铁应答元件结合,核糖体不能与铁蛋白mRNA一端结合,不能沿mRNA移动,从而抑制了翻译的开始。(合理即可)
【解析】
【分析】 基因的表达:①转录:以DNA为模板,通过碱基互补配对原则,在RNA聚合酶的作用下合成mRNA;②翻译:以mRNA为模板,在核糖体的参与和酶的催化作用下,合成多肽链。
【小问1详解】
据图可知,携带丙氨酸的tRNA与密码子GCA结合,丙氨酸的密码子是GCA。图中色氨酸对应的密码子为UGG,将图中色氨酸变成丝氨酸,需要将密码子改为UCG,则DNA模板链上需要将ACC→AGC。
【小问2详解】
一个铁蛋白mRNA上可同时结合多个核糖体,可以使用少量的mRNA分子就可以迅速合成大量的蛋白质。
【小问3详解】
患者铁蛋白高、血清中铁含量低,因为铁蛋白高,会将 Fe3+过多地储存起来,Fe3+是血红蛋白的组成成分,导致血红蛋白合成减少,出现贫血。
【小问4详解】
由图可知,当Fe3+浓度低时,铁调节蛋白可以与铁应答元件结合,核糖体不能与铁蛋白mRNA一端结合,不能沿mRNA移动,从而抑制了翻译的开始,抑制铁蛋白合成,从而减少物质和能量的浪费。
21. 中国科研团队从恒河猴体内筛选出一种具有新冠病毒特异性中和活性的中和抗体CB6。他们将多只生理状态相同的恒河猴均分为对照组、预防组和治疗组。对照组注射安慰剂;预防组在感染新冠病毒前一天,注射抗体CB6;治疗组在感染病毒后第一天和第三天,注射相同剂量的抗体CB6。实验结果如图所示。请回答下列问题。
(1)CB6是由___细胞产生和分泌的,其作用是___。
(2)感染新冠病毒后第1~2天,对照组病毒滴度迅速上升的原因是___免疫尚未被激活,病毒在其体内快速增殖。感染后第 4~7天,对照组病毒滴度迅速下降的原因之一是机体通过体液免疫产生了大量的抗体,最终将病毒消灭。由上述实验结果可得到的结论:___。
(3)该体液免疫过程中,B细胞活化需要两个信号的刺激,分别为___;此外,还需要___的作用,促进B细胞的增殖、分化。
【答案】(1) ①. 浆 ②. 与新冠病毒特异性结合,抑制其增殖
(2) ①. 特异性 ②. CB6能在感染初期中和进入体内的新冠病毒(合理即可)
(3) ①. (新冠)病毒和B细胞接触;辅助性T细胞表面的特定分子发生变化并与B细胞结合 ②. 细胞因子
【解析】
【分析】分析图示:对照组在感染新冠病毒4天后病毒滴数达到最大值,而预防组由于在感染新冠病毒前一天,注射了CB6抗体,病毒滴数明显少于对照组,说明CB6抗体能在感染初期中和进入体内的新冠病毒。治疗组在感染新冠病毒后第一天和第三天,注射相同剂量的CB6抗体,随着感染天数的增加,病毒滴数也明显少于对照组,进一步说明CB6抗体能中和新冠病毒。
【小问1详解】
由题意可知,CB6是抗体,由浆细胞产生和分泌,能与新冠病毒特异性结合,抑制其增殖。
【小问2详解】
对照组前四天病毒滴度明显增加,但此后逐渐降低至较低水平,说明病毒入侵后的第1~2天,第一、第二道防线被突破,特异性免疫还没被激活,病毒在其体内快速增殖。体液免疫产生了大量的抗体,最终将病毒消灭使病毒滴度迅速下降,这一结果说明CB6能在感染初期中和进入体内的新冠病毒。
【小问3详解】
该体液免疫过程中,B细胞活化需要两个信号的刺激:一个是(新冠)病毒和B细胞接触,另一个是辅助性T细胞表面的特定分子发生变化并与B细胞结合;此外,促进B细胞的增殖、分化还需要细胞因子的作用。
22. 贵州某地的立体山区农业模式属于丘陵山地立体综合利用模式的一种。充分利用当地的“立体气候”,依据当地不同生物的生活习性和空间的多层次性,合理布局农、林、牧、渔、副业的农业模式。由山顶至山谷依次为“用材林-经济林或毛竹-果园或人工草地-农田-鱼塘”。这种立体农业布局和以林果为主的土地利用结构,形成了一种有序的、可自我维持的生态农业。回答下列问题:
(1)从群落的角度分析,立体农业的原理是利用了___;调查农田土壤中小动物丰富度的方法是___。
(2)该生态工程遵循的基本原理有___;经测算,鱼所摄取食物中的能量远大于鱼体内有机物的能量,原因是___。
(3)鱼塘中种植莲藕能增加农场品种类,提高经济效率,但若种植的莲藕数量过多,会造成以浮游植物为食的鲢鱼减产,从种间关系的角度分析,原因是___。
【答案】(1) ①. 群落的空间结构和季节性 ②. 取样器取样法
(2) ①. 整体、自生 ②. 鱼所摄食的能量一部分在粪便中传递给分解者,还有一部分通过呼吸作用以热能形式散失
(3)由于莲藕的竞争使浮游植物数量下降,鲢鱼的食物减少
【解析】
【分析】生态农业是一个农业生态经济复合系统,将农业生态系统同农业经济系统综合统一起来,以取得最大的生态经济整体效益,它也是农、林、牧、副、渔各业综合起来的大农业,又是农业生产、加工、销售综合起来,适应市场经济发展的现代农业;生态工程的基本原理有物质循环再生原理、物种多样性原理、协调与平衡原理、整体性原理和系统学和工程学原理;建立该人工生态系统的目的是实现对能量的多级利用,提高能量的利用率,减少环境污染。公众号:高中试卷君
【小问1详解】
由题干信息可知,该立体农业的植物分布有毛竹、草地、农田、鱼塘,利用了群落的垂直结构和水平结构,还充分利用当地的“立体气候”,因此立体农业的原理是利用了群落的空间结构和季节性。调查农田土壤中小动物丰富度的方法是取样器取样法。
【小问2详解】
该生态工程体现了自然生态系统与社会、经济系统的关系,并且“形成了一种有序的、可自我维持的生态农业”,因此遵循了整体、自生原理。鱼所摄取食物中的能量等于同化量与粪便中的能量之和,粪便中的能量传递给了分解者,同化之后的能量一部分通过呼吸作用以热能形式散失,故鱼所摄取食物中的能量远大于鱼体内有机物的能量。
【小问3详解】
莲藕属于挺水植物,若种植的莲藕数量过多,由于其与浮游植物之间存在竞争关系,浮游植物获得的光能和营养物质减少,造成浮游植物为食的鲢鱼减产。
23. 近年来,由于世界人口的迅速增长、生物资源的过度开发和环境污染的日渐增重等诸多问题,导致野生动物郊狼的物种数量不断减少、濒临灭绝,采集精子或卵子开展常规辅助生殖较为困难,甚至无法完成。科研人员利用种间体细胞核移植技术(iSCNT)在野生动物遗传资源的保护中发挥了重要作用。具体流程如下:
(1)图示过程中①是___,②是___,③通常需要激活,使其完成___进程。
(2)与胚胎细胞核移植技术相比,iSCNT技术难度更___,原因是___。
(3)一般来说,郊狼的耳廓组织在培养时除营养外,还需提供的条件是适宜的温度、pH和渗透压、___、___。
(4)从生态的角度分析,iSCNT技术的优点是___。
【答案】(1) ①. 第一极体 ②. 透明带 ③. 细胞分裂和发育
(2) ①. 大 ②. 体细胞分化程度高,表现全能性更困难
(3) ①. 无菌、无毒的环境 ②. 适宜的气体环境
(4)利于保护生物多样性,维持生态系统稳定性
【解析】
【分析】动物细胞培养条件:(1)无菌、无毒的环境:①消毒、灭菌②添加一定量的抗生素③定期更换培养液,以清除代谢废物。(2)营养物质:糖、氨基酸、促生长因子、无机盐、微量元素等,还需加入血清、血浆等天然物质。(3)温度和pH:哺乳动物多以36.5℃为宜,最适pH为7.2-7.4。(4)气体环境:95%空气(细胞代谢必需的)和5%的CO2(维持培养液的pH。)
【小问1详解】
据图可知,图中①是第一极体,②是透明带;③是重组细胞,通常需要激活,使其完成细胞分裂和发育进程。
【小问2详解】
与胚胎细胞核移植技术相比,种间体细胞核移植技术(iSCNT)的成功率更低,这是由于动物胚胎细胞分化程度低,恢复其全能性相对容易,动物体细胞分化程度高,恢复其全能性十分困难,故与胚胎细胞核移植技术相比,iSCNT技术难度更大。
【小问3详解】
郊狼的耳廓组织在培养时除营养外,还需提供的条件是适宜的温度、pH和渗透压、无菌、无毒的环境以及适宜的气体环境(95%空气和5%的CO2)。
【小问4详解】组别
处理方法
实验结果
株高/cm
根长/cm
真叶数/片
甲
浇蒸馏水+叶面喷施蒸馏水
15.13
3.38
2.60
乙
浇0.9%NaC1溶液+叶面喷蒸馏水
12.58
3.12
2.30
丙
浇0.9%NaCl溶液+叶面喷5nM的GR24
13.51
3.17
2.20
丁
浇0.9%NaCl溶液+叶面喷10nM的GR24
14.03
3.69
2.20
戊
浇0.9%NaCl溶液+叶面喷50nM的GR24
14.35
3.26
2.30
调查时段
物种数
植物类型
优势种
入侵前
Ⅰ
120
沉水植物、浮水植物、挺水植物
小叶眼子菜等多种
入侵后
Ⅱ
28
浮水植物、挺水植物
水葫芦、小叶眼子菜
Ⅲ
12
浮水植物
水葫芦
新疆乌鲁木齐市2024届高三上学期第一次质量监测生物: 这是一份新疆乌鲁木齐市2024届高三上学期第一次质量监测生物,共7页。
2024遵义高三上学期12月月考试题生物PDF版含解析: 这是一份2024遵义高三上学期12月月考试题生物PDF版含解析,文件包含贵州省遵义市2023-2024学年高三上学期12月月考生物试卷pdf、高三生物答案pdf等2份试卷配套教学资源,其中试卷共10页, 欢迎下载使用。
贵州省遵义市2023-2024学年高三生物上学期第一次质量监测(Word版附解析): 这是一份贵州省遵义市2023-2024学年高三生物上学期第一次质量监测(Word版附解析),共9页。试卷主要包含了选择题,非选择题等内容,欢迎下载使用。