所属成套资源:2024重庆市八中高三上学期高考适应性月考(二)及答案(九科)
2024重庆市八中高三上学期高考适应性月考(二)生物含答案
展开这是一份2024重庆市八中高三上学期高考适应性月考(二)生物含答案,共11页。
注意事项:
1.答题前,考生务必用黑色碳素笔将自己的姓名、准考证号、考场号、座位号在答题卡上填写清楚。
2.每小题选出答案后,用2B铅笔把答题卡上对应题目的答案标号涂黑。如需改动,用橡皮擦干净后,再选涂其他答案标号。在试题卷上作答无效。
3.考试结束后,请将本试卷和答题卡一并交回。满分100分,考试用时75分钟。
一、选择题:本题共 15小题,每小题3分,共45分。在每小题给出的四个选项中,只有一项是符合题目要求的。
1. 内质网 (ER) 是细胞质内由膜组成的一系列片状的囊腔和管状的腔,彼此相通形成一个隔离于细胞质基质的管道系统,为细胞中的重要细胞器。下列关于内质网的描述,正确的是
A. 内质网是细胞内囊泡运输的交通枢纽
B. 性腺细胞的内质网是合成性激素的场所
C. 蛋白质的合成都需要经过内质网的折叠
D. 内质网维持着细胞形态,锚定支撑着细胞器
2. 盛夏中午花卉叶片表面温度非常高,蒸腾作用强。为了能及时补充叶片水分,根系需要不断地从土壤吸收水分。如果这个时候给花浇冷水,导致土壤温度突然降低,根系的根毛就会因为受到低温刺激而立即收缩,阻碍水分的正常吸收。而此时花卉叶面的气孔还没有关闭,叶片大量失水,植物内部水分供求失去了平衡,就会产生“生理干旱”,严重时会引起植株死亡。这种现象在草本花卉中反应非常明显, 比如天竺葵、翠菊等都最忌炎热天气中午浇冷水。下列说法正确的是
A. 夏日正午,植物根毛细胞通过主动运输从土壤中吸收水分
B. 植物叶片不能吸水是因为表皮细胞没有水通道蛋白的基因
C. 盛夏中午,植物细胞渗透压大小关系是叶肉>茎>根毛
D. 依据不完全归纳法,草本花卉都应该避免正午浇水
3. 糖酵解是葡萄糖氧化分解成2分子丙酮酸的过程。葡萄糖可在己糖激酶作用下,磷酸化成1,6-二磷酸葡萄糖,是糖酵解过程中的关键步骤。科研人员找到一种代糖——脱氧葡萄糖。该代糖同样可被己糖激酶磷酸化,但磷酸化后的产物不能参与后续反应,而是在胞内积累。下列说法错误的是
A. 己糖激酶具有一定的专一性
B. 摄入该代糖后,细胞内的 ATP 含量显著下降
C. 己糖激酶直接参与反应,过程中自身构象会改变
D. 代糖对以无氧呼吸为主的癌细胞的抑制效果更显著
4. 果蝇成体中的神经干细胞 (NSC) 可在机体需要时增殖,也可分化为神经细胞、神经胶质细胞等以达到稳定细胞数量或修复机体的目的。研究证明果蝇胚胎早期发育时,NSC 中 Trbl 基因的表达会使 NSC 进入暂不增殖的状态,且有相当部分(约75%) 的细胞停滞在了 G₂期。图1显示了果蝇胚胎发育早期 NSC细胞进入或解除停滞状态的分子机理,其中Trbl、Akt、dILPs都是蛋白质分子。下列叙述错误的是
A. 神经干细胞属于成体干细胞
B. 处于增殖期Ⅰ的细胞和停滞期的细胞 DNA 的含量可能存在差异
C. Akt 可以促进 NSC 脱离停滞期、能促进细胞分裂
D. dILPs可能是一种激素分子,通过与细胞内的 Akt结合可抑制 Trbl发挥作用
5. 血友病是一种伴X隐性遗传病,经研究发现其致病基因d有两种突变形式,记作 dA与dB。图2表示某血友病家族系谱图,Ⅱ₁同时还患有克氏综合征(性染色体组成为XXY)。不考虑新的突变和染色体片段交换,下列分析正确的是
A.Ⅱ₁性染色体异常,是因为Ⅰ₂减数分裂Ⅰ时同源染色体不分离
B. Ⅱ₂与正常女性婚配,所生子女患有该伴X染色体隐性遗传病的概率是1/2
C. Ⅱ₃的一个次级卵母细胞与Ⅰ₁的一个次级精母细胞中含有的dA数目相同
D. Ⅱ₄与基因型与Ⅱ₂相同的个体结婚,所生子女患血友病的概率为1/2
6. 为确定遗传信息从 DNA 传递给蛋白质的中间载体,科学家们提出了两种假说。
假说一:核糖体 RNA 可能就是遗传信息的载体;
假说二:另有一种 RNA (称为mRNA) 作为遗传信息传递的信使。
研究发现噬菌体侵染细菌后,细菌的蛋白质合成立即停止,转而合成噬菌体的蛋白质,在此过程中,细菌细胞内合成了新的噬菌体 RNA。为确定新合成的噬菌体RNA 是否为“信使”,科学家们进一步进行实验(如图3)。下列说法错误的是
A.用¹⁵NH₄Cl作为氮源,培养多代可以得到“重”细菌和“重”核糖体
B. 在“轻”培养基中加入³²P标记的尿嘧啶核糖核苷酸,以标记所有新合成的 RNA
C. 图中密度梯度离心结果 (主要取决于¹⁴N和¹⁵N)表明噬菌体在大肠杆菌内控制合成出了“重”核糖体
D. 若新合成的噬菌体 RNA 能与噬菌体 DNA 结合成杂交双链而不能和细菌 DNA 结合,可以证明新合成的噬菌体RNA为遗传信息传递的“信使”
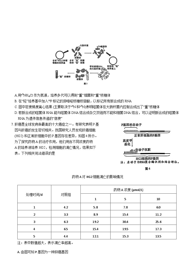
7. 肝癌是全球发病率最高的十大癌症之一。有研究表明P基
因与肝癌的发生密切相关。我国研究人员发现肝癌细胞
(HG2) 和正常肝细胞中的P基因存在差异,如图4所示。
为了探究药物 A的治疗作用,他们用含不同浓度药物
A 的培养液培养HG2,检测细胞的凋亡情况,结果如下
表。下列相关说法错误的是
药物A 对 HG2 细胞凋亡的影响情况
注:表中数值越大,表示凋亡率越高。
A. 由图可知P基因为一种抑癌基因
B. 该实验的自变量是药物 A 的浓度和处理时间
C. 若要进一步研究药物A作用机理,应选择处理时间为3天的细胞进行检测
D. 各组细胞 P基因甲基化水平为:对照组<1μml/L组<10μml/L组<5μml/L组
8. 一万多年前,内华达州许多湖泊通过纵横交错的小溪流连结起来,湖中有不少鳉鱼。之后小溪流渐渐消失,形成了若干个独立的湖泊。各湖泊生活的鳉鱼形态差异也变得明显(分别称为a、b、c、d)。图5为内华达州1万多年以来湖泊地质的变化示意图。请问下列说法正确的是
A. 一万多年后,四个湖泊中的所有鳉鱼所含的全部基因称为鳉鱼种群的基因库
B. a和b两湖的鳉鱼能交配,它们一定为同一物种
C. c种群中仅位于X染色体上的基因,在雌、雄群体中的基因频率一般相等
D. d种群个体之间在形态、颜色等方面的差异,体现了物种的多样性
9.研究发现新冠病毒感染造成蛋白质GP73 的异常分泌是引发机体血糖异常的重要原因。血浆 GP73 含量升高促进血糖异生(非糖物质转化为葡萄糖),增加了患者死亡风险。图6甲为 GP73参与新冠病毒诱导血糖异常变化的过程示意图。研究人员探究了注射抗 GP73 抗体、GP73 基因敲除等处理对新冠病毒感染小鼠血糖异常升高的抑制作用,结果如图乙所示。下列相关叙述及推测错误的是
A. 由图甲可知,蛋白质 GP73能与肝细胞膜上的受体结合
B. 由图甲可知,PKA 信号通路可以被cAMP 激活,感染者体内的糖异生过程受PKA信号通路的调控
C. 图乙a中自变量为是否注入抗 GP73抗体和小鼠是否被新冠病毒感染
D. 注射抗 GP73抗体、敲除 GP73 基因均能缓解感染小鼠的血糖异常升高, 注射抗GP73 抗体处理减缓效果更明显
10. CO₂是调节机体呼吸运动的重要体液因子,体液中CO₂浓度变化会刺激相关感受器,从而通过神经系统对呼吸运动进行调节。如果血液中 CO₂浓度适当升高,可刺激机体的化学感受器,引起呼吸加深加快。相反如果血液中( CO₂浓度降低到一定水平会引起“呼吸性碱中毒”,甚至造成呼吸暂停。下列说法正确的是
A. 调节机体呼吸运动的方式是神经—体液调节,调节呼吸的神经中枢位于脑干
B. 出现“呼吸性碱中毒”时,患者血浆由正常时的弱酸性变为弱碱性
C. 人体细胞缺氧导致细胞质基质产生的( CO₂增多,呼吸频率加快
D. 临床上给病人输入O₂时和动物细胞培养时都需要加入5%的 CO₂,两者目的相同
11.体温调定点学说认为,位于下丘脑的PO/AH区的热敏神经元和冷敏神经元放电频率相等时存在一个调定点(如37℃),体温整合中枢就是按照这个调定点来调节体温的。如图7所示,A、B两条线相交于S点,此点温度为正常体温;某生理状态下A′、B′两条线相交于 S′点。下列有关叙述错误的是
A. 某人体温24小时处在S′点,则该时间段机体产热量与散热量相等
B. 热敏神经元的放电频率高于冷敏神经元的放电频率时,体温低于正常值
C. 若体温高于调定点,降温时会伴有皮肤毛细血管舒张,汗腺分泌增加,散热速度加快的现象
D. 人体在发热初期,未达到调定点时,冷敏神经元的放电频率高于热敏神经元,从而感到寒冷
12.肺牵张反射是调节呼吸的反射之一,该反射的感受器位于肺中。图8甲为肺牵张反泉示意图,神经元①和②之间形成的突触放大后如图乙所示。深吸气后肺扩张,感受器兴奋,神经冲动经传入神经传入脑干,抑制吸气,引起呼气。下列说法错误的是
A. 图甲中b为反射弧中的传入神经
B. 人体要屏住呼吸必须受到图甲中大脑皮层的控制
C. 图乙中突触小体是神经元①的树突末端膨大形成的
D. 神经元是高度分化的细胞,不能再通过分裂增加细胞的数量
13.研究表明,当大脑里乙酰胆碱(Ach)浓度增高时,能对神经元上信息的传递有影响。如图9为实验人员研究 Ach 浓度与反应时间关系的实验图(实验前轴突中已除去突触小泡):A处注入不同浓度的Ach,B处给予恒定(且适宜的)刺激,C、D处分别为灵敏感应时间测量仪。下表为不同浓度 Ach 刺激下 C、D 两处感受信号所用的时间,据此分析错误的是
A. 在轴突中去掉突触小泡的目的是排除轴突中原有神经递质对实验结果的干扰
B. B处给予恒定 (且适宜的) 刺激后,此处细胞膜外电位由正变为负
C. C处的数据说明了 Ach 的浓度对于兴奋在神经纤维上的传导时间无显著影响
D. D处的数据说明了随着 Ach 的浓度升高,兴奋在神经元之间的传递过程将被抑制
14. RICIN 是一种植物毒素蛋白,能破坏rRNA。利用基因工程将 RICIN 基因导入果蝇不同部位的神经元中成功表达,最终发现在DAL神经元中RICIN基因表达会阻止长时记忆的形成和储存。科学家还发现果蝇在重复学习搭配适度休息后,CaMKll 与PERIOD基因会在 DAL 中被活化,参与长时记忆形成。下列描述错误的是
A. 神经系统中最高级的中枢是大脑皮层,具有语言和记忆等方面的高级功能
B. RICIN 会阻断神经细胞的转录过程,从而阻止长时记忆的形成
C. RICIN 基因的表达可能阻止新突触的建立
D. 推测 CaMKll 与 PERIOD 基因有助于长时记忆形成
15. 人体内的T细胞分两类,第一类:细胞毒性T细胞 (Tc),能直接攻击和杀伤其他细胞;第二类:辅助性Т细胞 (Тh),能刺激已经结合了抗原的В细胞的增殖;Тс能发挥作用依赖于细胞膜表面所具有的糖蛋白 CD8。下列叙述错误的是
A. 如果编码CD8 的基因不能表达,会出现自身免疫病
B. Tc 能直接清除癌细胞体现了免疫监视功能
C. Tc 和 Th 都来自骨髓造血干细胞
D. T细胞活性降低会影响细胞免疫和体液免疫
二、非选择题:本题共5小题,共55分。
16. (12分) 大豆种子一般由种皮、胚两部分构成。种皮通常在种子的外层起到保护作用但通透性较差;而胚由胚芽、胚轴、胚根以及子叶构成,会成长为植株。大豆的种子吸收充足的水分,在各种酶的作用下种子的胚芽被激活,吸收子叶存储的养分,胚芽生长撑破种皮;此后胚根向下延伸,吸收土壤的水分,胚芽向上突破地面,展开子叶开始光合作用。科学家在实验室恒定光照、适宜温度下测定了萌发的大豆呼吸速率的变化如图 10。
(1) 大豆在24h~36h 呼吸作用的方式是 。48h时,大豆叶肉细胞中产生 ATP 的场所包括 。
(2) 结合大豆萌发过程,推测 b、c两时间点分别发生的事件是 。
(3) 大豆叶肉细胞中部分结构及反应如图11所示 (①②③代表物质),PSⅠ、PSⅡ是该结构上两种光合作用复合蛋白。图中的膜结构为 。图示过程中, 是原初电子供体。光能通过电子传递链最终转化为 (填序号) 中的化学能。
(4) 进一步研究PSⅡ中的核心功能蛋白 D1,取一些相同的叶肉细胞分为A、B、C三组,A组不作额外处理,B组处于干旱条件,C组处于干旱并施加外源5-ALA。一段时间后测定细胞中D1含量及耐旱性结果如图 12。据此得出结论,5-ALA通过增强D1蛋白的合成,从而增强大豆对干旱的耐受性。有同学认为,根据上述检测结果不能得出该结论,理由是 。
17. (12分) 当人们咀嚼薄荷糖时,总会感觉到丝丝凉意。研究发现一种名为 TRPM8 的蛋白质在产生冷知觉的过程中起着主导作用。如图13所示,TRPM8 是一种能够感知冷刺激的感受器,广泛分布于皮肤和口腔中。薄荷中的薄荷醇能与TRPM8结合,让机体产生“冷”的感觉。产生冷觉的过程中还存在某种神经肽的释放,神经肽能引发血管收缩和血管通透性减弱。
(1) 吃薄荷糖时,薄荷醇接触口腔黏膜,与反射弧中的 TRPM8 结合并将其激活,导致细胞膜外 Ca²⁺等阳离子通过 (填跨膜运输方式)进入细胞,从而导致细胞膜内外电位差 (填“升高”“降低” 或“不变” )。
(2) TRPM8接受刺激后将产生兴奋并沿神经元传递,在 形成冷觉,该过程 (填“属于” 或“不属于” )反射,原因是 。
(3) 基于上述研究,科研人员通过基因工程改造皮肤细胞,开发了一个薄荷醇调控的基因开关,过程如图 14所示。
据图可知, 内流的Ca²⁺与NFAT结合使其去磷酸化,随后 NFAT将进入 与 结合并启动治疗基因的表达,合成治疗蛋白释放到细胞外。
18.(11分) 拟南芥是以中国典型的遗传学研究模式生物,拟南芥的突变表型易于观察,为突变体的筛选提供了便利。拟南芥的另一个优点是易于转化,这就为研究人员建立突变体库、改变目的基因的表达特征以及开展互补验证等实验提供了便利。
(1) 科研人员通过将T-DNA插入到A基因中获得a基因,用PCR法确定T-DNA插入位置时,应从图15中选择的引物组合是 。PCR扩增目的基因时,退火(复性)温度的设定与引物长度、碱基组成有关,长度相同但 的引物需要设定更高的退火温度。
(2) 科研人员还会采用人工诱导突变的方法。如图16 表示拟南芥一个基因片段的部分碱基序列。若用 EMS 溶液浸泡处理拟南芥种子后,该 DNA 序列中所有鸟嘌呤(G) 上均带有了乙基而成为7-乙基鸟嘌呤。这种鸟嘌呤不与胞嘧啶(C) 配对而与胸腺嘧啶 (T) 配对,从而使DNA序列中G—C对转换成G—T对。请绘出经过一次DNA 复制后所形成的两个DNA分子 (片段) 的碱基序列。
(3) 野生型拟南芥的叶片是光滑形边缘,经过上述诱导突变的方法,研究人员获得了6个不同的隐性突变①~⑥,每个隐性突变只涉及1个基因,这些突变都能使拟南芥的叶片表现为锯齿状边缘。设计如下杂交实验来确定突变基因的位置,不考虑其他突变和染色体片段交换。请回答下列问题:
Ⅰ. 根据上述杂交结果判断,与突变体①为同一基因位点突变的有 (填序号)。
Ⅱ. 第一组的 F₁与第四组的 F₁杂交得到的 F₂中,叶片边缘锯齿的概率可能为
19.(10分) 关于人应该喝多少水的建议无处不在。为揭示口渴解除的机制,科学家开展了如下实验。
(1) 正常情况下,人大量饮水后血液中抗利尿激素、尿液中尿素浓度的变化是 (填字母)。
A. 降低 降低 B. 升高 升高
C. 降低 升高 D. 升高 降低
(2) 饮水时,口咽部感受器产生兴奋并沿神经纤维到达并抑制脑内 SFO神经元活性,解除口渴。研究人员将缺水处理的小鼠分组,分别一次性给予10mL 清水和10mL高渗溶液,记录SFO神经元活性,结果如图17所示。结果说明摄入 只能短暂解除口渴。判断依据是 。
(3) 研究人员向缺水处理的两组小鼠的胃肠内直接“不注清水” (对照组) 或“注清水”(实验组),在小鼠胃肠尚未吸收水的短时间内,给予小鼠饮用水。发现对照组小鼠会饮水,实验组小鼠不会饮水。实验说明胃肠道 (填“能”或“不能”) 感受其内部液体渗透压的变化。请结合上述实验结果,解释清水注入后,小鼠不饮水的原因: 。
20.(10分) 杨梅营养价值高,但其鲜果不耐储存,以新鲜杨梅酿制的杨梅酒具有开胃消食、利尿排毒等多种功效。杨梅酒的品质很大程度上取决于所选择的酵母性能。科研人员为挖掘杨梅主产区的酵母资源,筛选出酒精转化率高、酒精耐受力强的优质杨梅酿酒酵母,进行如图18所示的研究。请回答下列问题:
(1) 过程②需充分振荡的主要目的是 。与过程②所用培养基相比,过程③所用培养基中还添加了 (成分)。
(2) 过程③所用接种工具是 。过程④的划线顺序是 。如果划线区域c上几乎无菌落生长, 原因可能是 。
(3) 分离获得的酵母菌还需经过多级筛选才能获得理想菌株。科研人员利用DY5、RY1、JW14 三种菌株分别发酵制作杨梅酒 (如图 19),并进行酒精耐受性检测,结果如下表:
根据上述结果分析:三种菌株中, 最适于杨梅酒发酵的是 ,判断依据是 。处理时间/d
对照组
药物A 浓度 (μml/L)
1
5
10
1
4.2
5.8
7.8
6.0
2
3.3
8.9
15.4
11.2
3
6.3
19.2
30.4
25.6
4
6.5
15.4
19.5
17.3
5
4.4
12.1
15.3
13.5
编号
杂交组合
F₁叶片边缘
一
①×②
光滑形
二
①×③
锯齿状
三
①×④
锯齿状
四
①×⑤
光滑形
五
②×⑥
锯齿状
菌株名称
酒精度/%
总糖/ g·L⁻¹
总酸/g·L⁻¹
DY5
7.0
34.23
12.045
RY1
9.0
15.01
12.675
JW14
6.5
33.64
12.099
杨梅汁
—
78.80
10.737
相关试卷
这是一份重庆市第八中学校2024届高三上学期高考适应性月考(三)生物试卷(含答案),共25页。试卷主要包含了单选题,多选题,读图填空题等内容,欢迎下载使用。
这是一份重庆市八中2023-2024学年高三上学期高考适应性月考(三)生物试题(Word版附解析),共25页。
这是一份重庆市八中2023-2024学年高三上学期高考适应性月考(三)生物试题(Word版附解析),共25页。

