





人教版九年级物理全一册(期末)名校A卷(原卷版)
展开学校:___________姓名:___________班级:___________考号:___________
一、单选题(每小题3分,共24分)
1.如图的电路中,是一定量的水的体积随温度的变化图像;在盛0℃水的烧杯中固定一只压敏电阻RF(其阻值不受温度影响,阻值随压力的增大而减小),与一电压表和两个合适阻值的电阻、电源组成电路,如图乙所示.当给烧杯中的水从0℃缓慢加热到8℃的过程中(不考虑水质量变化的影响),则电压表的示数变化是( )
A.变大 B.变小
C.先由大变小,后由小变大 D.先由小变大,后由大变小
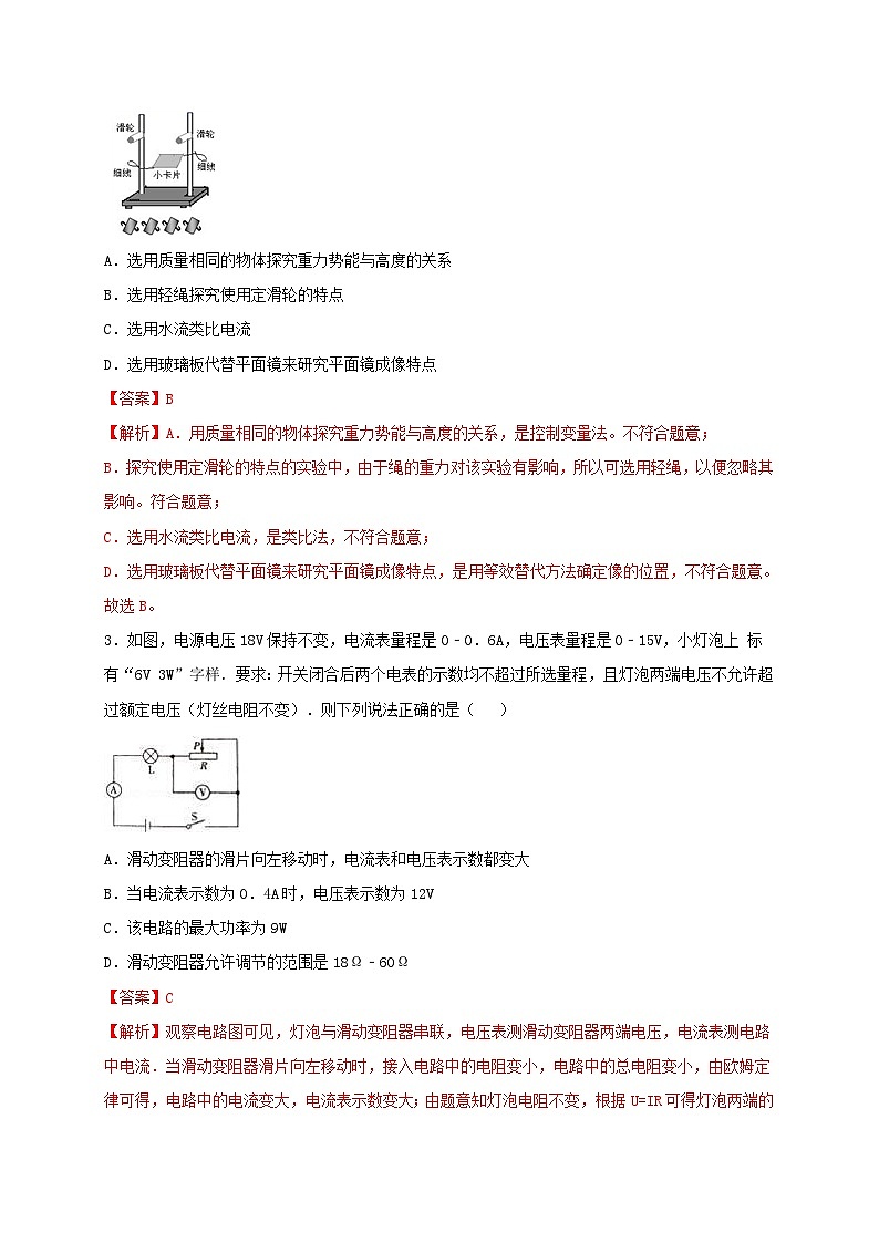
2.如图所示,在做“探究二力平衡条件”实验时,选用质量较小的卡片,目的是忽略小卡片的重力对实验的影响。这种突出问题的主要方面,忽略次要因素,是物理学中经常采用的一种科学研究方法。以下四个实例中所用研究方法与此相同的是( )
A.选用质量相同的物体探究重力势能与高度的关系
B.选用轻绳探究使用定滑轮的特点
C.选用水流类比电流
D.选用玻璃板代替平面镜来研究平面镜成像特点
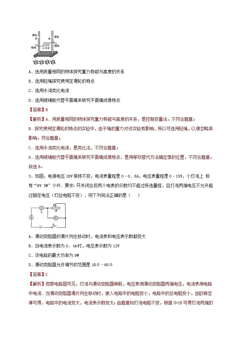
3.如图,电源电压18V保持不变,电流表量程是0﹣0.6A,电压表量程是0﹣15V,小灯泡上 标有“6V 3W”字样.要求:开关闭合后两个电表的示数均不超过所选量程,且灯泡两端电压不允许超过额定电压(灯丝电阻不变).则下列说法正确的是( )
A.滑动变阻器的滑片向左移动时,电流表和电压表示数都变大
B.当电流表示数为0.4A时,电压表示数为12V
C.该电路的最大功率为9W
D.滑动变阻器允许调节的范围是18Ω﹣60Ω
4.关于温度、内能和热量,下列说法正确的是( )
A.把零下10℃的冰块放在0℃的冰箱保鲜室中,一段时间后,冰块的内能会增加
B.在汽油机的压缩冲程中,内能转化为机械能
C.用锯条锯木板,锯条的温度升高,是由于锯条从木板吸收了热量
D.我们不敢大口喝热气腾腾的汤,是因为汤含有的热量较多
5.学校实践小组成员利用某休息日,从早上8:00开始每隔半小时对流花湖公园内气温和园内湖水温度进行了测量,根据记录数据绘成温度随时间变化的图线,如图所示,可以判断( )
A.实线是气温图线,虚线是水温图线,因为水的比热容较大
B.实线是水温图线,虚线是气温图线,因为水的比热容较小
C.实线是水温图线,虚线是气温图线,因为水的比热容较大
D.实线是气温图线,虚线是水温图线,因为水的比热容较小
6.将标有“2V 1W”字样的小灯泡(灯丝电阻不变)和标有“20Ω 1A”字样的滑动变阻器连接在如图所示的电路图中,其中电源两端电压恒为4.5V,电流表量程为0~0.6A,电压表量程为0~3V.闭合开关,为保证电路安全,在移动滑动变阻器的滑片过程中,下列说法中正确的是( )
A.电流表示数变化范围是0.15A~0.5A
B.电压表示数变化范围是2.4V~3V
C.滑动变阻器阻值变化范围是5Ω~20Ω
D.电路的最大功率是2.25W
7.在如图所示的电路中,M为电子集成元件,其阻值与两端所加的电压成正比,(即RM=kUM,式中k为常数)且遵循欧姆定律,L是小灯泡(其电阻不随温度变化),R为滑动变阻器。现闭合开关S,调节R使其接入电路的电阻值逐渐减小,下列说法正确的是( )
A.灯泡L变亮 B.通过电阻R的电流减小
C.电子元件M两端的电压不变 D.灯泡L的实际功率不变
8.如图所示,电源电压保持不变,R1是定值电阻,闭合开关S,变阻器R2的滑片P从A端滑到B端,则下列表示电压表示数U、电流表示数I与R2的关系图像中,可能正确的是( )
A.B.
C.D.
二、填空题(每小题2分,共20分)
9.如图所示的电路,当S1、S2都闭合时,R1的电功率为25W,当把S2断开时,R1的电功率为4W,则此时R2的电功率为_____W.
10.1标有“6V 3W”、“3V 3W”的灯L1和L2(假设灯丝电阻不变),若将它们串联接在一可变电压的电源上发光时,灯______(选填“L1”、“L2”或“一样亮”)较亮,电源电压最大为______V,若将它们并联在一可变电压的电源上发光时,灯______(选填“L1”或“L2”或“一样亮”)较亮,干路中电流最大为________A。
11.如图所示电路中:
(1)若使L1、L2串联,则应只闭合______________;
(2)若使L1、L2并联,则应只闭合____________;
(3)同时闭合开关_______________是不允许的。
12.现代家庭电器化程度越来越高,用电安全是一个十分突出的问题。如图所示,用电器接在电压为220V的电源上,消耗电功率是1100W,电路中还有额定电流为10A的保险丝及漏电保护器(在图中虚线框内,未画出)。则:
(1)只有该用电器接入电路中,通过保险丝的电流为___________A。
(2)—个潮湿的人(电阻为8.8kΩ),赤脚站在地上,不小心手接触了火线,此时通过人体的电流是___________A,保险丝___________熔断(选填“会”或“不会”),漏电保护器检测到通过A、B两处的电流IA___________IB(选填“>”、“<”或“=”),从而切断电路,保护人身安全。
13.如图甲所示的电路中,电源电压保持不变。闭合开关,将变阻器滑片从一端移动到另一端的过程中,两只电压表与电流表示数的变化关系图线如图乙所示,则电源电压为_______________V,的阻值为____________。
14.如图所示,电源电压12V恒定不变,,滑动变阻器R阻值变化范围。小灯泡L的阻值为。
(1)闭合开关______时,L与R串联,当滑动变阻器的滑片P在中点时,电路中电流是______A;
(2)闭合开关S、和,电路以最小功率状态工作5分钟消耗的电能是______J。
15.如图所示,电源电压不变,R1为定值电阻,R2为滑动变阻器当滑片在a,b两点间移动时,电流表示数变化范围为0.2A~0.6A,电压表示数变化范围4V~2V,则电源电压为_____V,R1功率的变化量为____W。
16.如图是某家用电热水器的简化电路图,温控开关可根据水温自动切换加热和保温两种状态,、是发热电阻热水器主要参数如下表。[水的比热容为]
(1)开关跳至_____触点位置时,热水器进入保温状态;
(2)的阻值为多大_____?
(3)水箱中装满初温为25℃的水,热水器加热使水温度升高到55℃,此过程中水吸收多少热量_____?热水器的加热效率是多少_____?
17.小红家买了一台电烤箱,有高、中、低三个挡位的发热功率.如图是其内部简化电路图,开关S1可分别与触点a、b接触.已知:R1=48.4Ω,R2=96.8Ω,电源电压保持不变.当开关Sl置于b端,S2断开时,电烤箱处于 挡位;当开关Sl置于b端,S2闭合时,电烤箱处于 挡位;电烤箱在高挡位工作时,对食物加热5min,消耗的电能是 J.
18.甲种液体的质量是乙种液体质量的2倍,甲的温度为10℃,乙的温度为50℃.如果把两种液体混合后的温度是30℃,不考虑热量损失,则甲、乙两种液体的比热容之比为( )
三、作图题(每小题6分,共12分)
19.如图所示,用滑动变阻器来调节灯泡L1的亮度。要求当滑片P向左移动时,灯泡L1变亮灯泡L2亮度不变且灯L1与L2互不影响,请将元件连成符合要求的电路。
(____)
20.在如图所示的光路图中,分别填入合适的透镜和能矫正该眼睛视力的透镜.
四、实验探究题(每小题11分,共44分)
21.如图是某同学测量小灯泡电功率的电路。小灯泡的额定电压为2.5V,电源电压为6V。
(1)图中有一根导线接错了,请把接错的一根导线打上“×”,再画线把它改到正确的位置上(导线不允许交叉)。
(_______)
(2)电路改正过来后进行正确操作实验,记录部分数据如表所示,分析实验数据可知,有一组数据明显存在错误,这组数据是__(填序号),小灯泡的额定功率是___W。
(3)该同学还想探究电流与电阻的关系,于是将图中的小灯泡换成定值电阻。实验时,将阻值分别为16Ω,10Ω,8Ω和4Ω的四个定值电阻依次接入电路,其余连接均不改变,调节滑动变阻器顺利得到四组I、R数据,要完成实验,则滑动变阻器的最大阻值至少______Ω。
22.现有下列器材:学生电源(6V),电流表(0-0.6A,0- 3A)、电压表(O- 3V,0- 15V)、定值电阻(5Ω、10Ω、20Ω各一个)、开关、滑动变阻器和导线若干,利用这些器材探究“电流与电阻的关系”
(1)请根据图甲所示的电路图用笔画线代替导线将图乙所示的实物连接成完整电路__________。(要求连线不得交叉)
(2)连接电路时,开关应该______。
(3)正确连接电路后,调节滑动变阻器的阻值至最大并闭合开关,发现两电表示数均为零,则电路故障可能为______。(填字母)
A.定值电阻短路 B.定值电阻断路 C.滑动变阻器短路 D.滑动变阻器断路
(4)消除故障后,小强用5Ω的电阻做完实验后,保持滑动变阻器滑片的位置不变,接着把R换为10 Ω的电阻接入电路,闭合开关,向____(选填“A”或“B”)端移动滑片,使电压表示数U为____V时,读出电流表的示数,然后用20 Ω电阻替换10 Ω电阻继续实验,她发现无论如何调节滑动变阻器的阻值,电压表示数无法调至U,原因可能是______________
(5)将电路重接正确后,开始实验,实验中依次接入了三个定值电阻,调节滑动变阻器的滑片,保持电压表示数不变,记下电流表的示数,利用描点法得到如图丙所示的电流I随电阻R变化的图象.由图象可以得出结论______________
(6)为完成整个实验,他应该选取哪种规格的滑动变阻器_______
A.50 Ω l.O A B.30 Ω 1.O A C.20 Ω 1.O A
23.有一种双温电炉,其电路图如图甲所示,由两段阻值相同的电阻丝 R1、R2 组成的发热体,A、B、C 为三根引出线,其中开关接 A 为低温挡,接 B 为高温挡,且高温挡每秒产生的热量是低 温挡每秒产生热量的 2 倍,已知该双温电炉工作时的额定电压为 220V,高位挡时的额定功率 为 1210W.
(1)该双温电炉是利用电流的________来工作的;
(2)试在方框内画出两段电阻丝的连接图;
(_______)
(3)千宇妈妈某次用此电炉炖汤,用时 54 分钟,图乙是炖汤模式下发热功率随时间变化的图 像,试求在该过程消耗的电能_______;(整个过程,电炉一直正常工作)
(4)若该双温电炉高温挡的效率是 80%,将 1kg 的水从 20℃用高温挡加热到 100℃,整个过 程用时 7min,求当时的实际电压________.
24.某同学在科学实践活动中,对一个电路元件A进行了探究.他将元件A与电源、开关、变阻器、电流表串联成电路,在元件A两端并联—个电压表,研究通过元件A的电流跟电压的关系,得到如下表所示的数据:
(1)请在图甲中画出元件A的电流跟电压的关系图线.
(2)然后,该同学在电路中去掉变阻器、电流表、电压表,再连接一个电阻R,如图乙所示.若电源电压为5伏并保持不变,元件A消耗的功率超过4瓦时将被烧坏.
①串联电阻R至少要多大才不会烧坏电路元件A?
②在保证不致烧坏电路元件A的条件下,R值为多大时,输入给R的功率达到最大,此最大功率值为多大?
额定电压
容积
加热功率
保温功率
实验次数
1
2
3
4
5
电压U/V
2.5
2.1
1.3
0.1
3.0
电流I/A
0.28
0.26
0.11
0.05
0.3
电压/伏
0
1
2
3
4
电流/安
0
0
2
4
6
人教版九年级物理全一册名校单元双测AB卷期末测试(B卷·能力提升)(原卷版+解析): 这是一份人教版九年级物理全一册名校单元双测AB卷期末测试(B卷·能力提升)(原卷版+解析),共19页。试卷主要包含了本试卷分第Ⅰ卷两部分,测试范围等内容,欢迎下载使用。
人教版九年级物理全一册名校单元双测AB卷期末测试(A卷·夯实基础)(原卷版+解析): 这是一份人教版九年级物理全一册名校单元双测AB卷期末测试(A卷·夯实基础)(原卷版+解析),共14页。试卷主要包含了本试卷分第Ⅰ卷两部分,测试范围,下列说法正确的是等内容,欢迎下载使用。
人教版九年级物理全一册名校单元双测AB卷期中测试(A卷·夯实基础)(原卷版+解析): 这是一份人教版九年级物理全一册名校单元双测AB卷期中测试(A卷·夯实基础)(原卷版+解析),共11页。试卷主要包含了本试卷分第Ⅰ卷两部分,测试范围,关于内燃机下列说法正确的是等内容,欢迎下载使用。