





人教版九年级全册第2节 电功率达标测试
展开第十八章 电功率
考点精讲
考点1:电能 电功
一、电能:
1.来源:各种各样的发电厂和电池,把不同形式的能转化为电能,供人们使用。
2.利用:用电器将电能转化为各种形式的能。用电器工作的过程就是消耗电能的过程。
即:使电能转化为其他形式能量的过程。
3.单位:
(1)国际单位:焦耳,简称焦,符号为J。
(2)常用单位:千瓦时,俗称度,符号kw·h。
(3)换算:1度=1 kW·h = 1×103W×3 600 s = 3.6×106 J
二、电能的测量和计算:
1.电能表的作用:测量消耗电能多少的仪表,又叫电度表。
2.电能表的参数及含义:
(1)“220V”:表示这个电能表应该在 220 伏的电路中使用。
(2)“600 revs/(kW · h)”:表示接在这个电能表上的用电器,每消耗 1 kW · h的电能,电能表上的转盘转过 600 转。
(3)“10(20)A”:表示这个电能表的标定电流为 10 A,额定最大电流为20 A。电能表工作时的电流不应超过额定最大电流。
(4)“50 ~”:表示这个电能表在频率为50 Hz的交流电路中使用。
3.电能表的种类:IC卡式电能表和电子式电能表。
4.电能表的读数及计算:
(1)电能表一段时间内前后两次读数之差即为该段时间内消耗的电能。
(2)若已知电能表的转速和转数,可求消耗的电能:
①如电能表的转速为600revs/(kw·h),转数为20revs,则:
②如电能表的转速为3600imp/(kw·h),指示灯闪烁次数为90imp,则:
三、电功:
1.电功与电能的关系:电能转化为其他形式的能的过程就是电流做功的过程。有多少电能发生了转化就说电流做了多少功。
2.电功:电流做功的多少跟电流的大小、电压的高低、通电时间的长短成正比。
3.公式:W=UIt
W —— 焦(J) U ——伏 (V) I ——安(A) t —— 秒(s)
4.注意:
(1)公式应用时,各物理量的单位应统一为国际单位。
(2)公式中的各物理量应针对统一段电路(导体、用电器)。
5.导出公式:
(1)结合W=UIt和,可得到:。
(2)结合W=UIt和,可得到:
(3)适用范围:这两个公式只适用于纯电阻电路。
典例分析
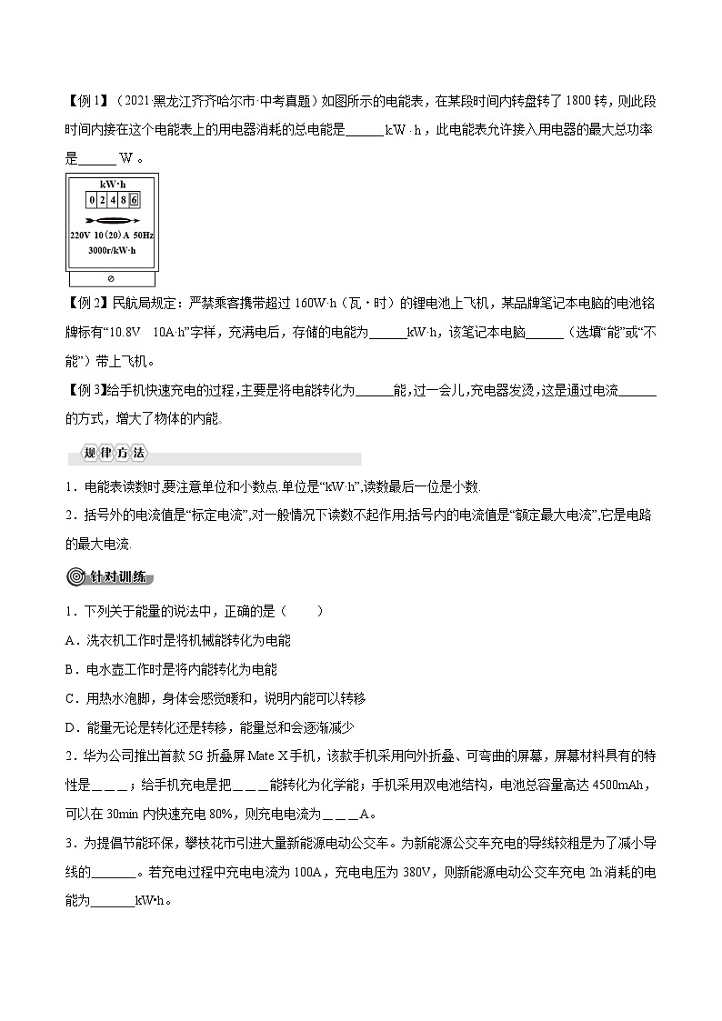
【例1】(2021·黑龙江齐齐哈尔市·中考真题)如图所示的电能表,在某段时间内转盘转了1800转,则此段时间内接在这个电能表上的用电器消耗的总电能是______,此电能表允许接入用电器的最大总功率是______。
【答案】0.6 4400
【解析】
[1]电能表上标有,表示电能表转盘每转动3000圈,消耗的电能为,故在某段时间内转盘转了1800转,则此段时间内接在这个电能表上的用电器消耗的总电能是
[2]220V表示这个电能表要接在220V的电路中,10A表示电能允许通过的最大电流,20A表示电能表短时间内通过的最大电流,故此电能表允许接入用电器的最大总功率是
【例2】民航局规定:严禁乘客携带超过160W·h(瓦・时)的锂电池上飞机,某品牌笔记本电脑的电池铭牌标有“10.8V 10A·h”字样,充满电后,存储的电能为______kW·h,该笔记本电脑______(选填“能”或“不能”)带上飞机。
【答案】(1). 0.108 (2). 能
【解析】[1][2]充满电后,存储的电能
W=UIt=10.8×10×10-3kW×1h=0.108kW·h
飞机上允许携带锂电池的电能
W最大=160W·h=0.16kW·h
W<W最大
该笔记本电脑能带上飞机。
【例3】给手机快速充电的过程,主要是将电能转化为______能,过一会儿,充电器发烫,这是通过电流______的方式,增大了物体的内能。
【答案】 (1). 化学 (2). 做功
【解析】[1][2]给手机快速充电的过程,消耗电能,主要产生化学能,主要将电能转化为化学能。过一会儿,充电器发烫,通过电流做功的方式改变物体的内能。
1.电能表读数时,要注意单位和小数点.单位是“kW·h”,读数最后一位是小数.
2.括号外的电流值是“标定电流”,对一般情况下读数不起作用;括号内的电流值是“额定最大电流”,它是电路的最大电流.
1.下列关于能量的说法中,正确的是( )
A.洗衣机工作时是将机械能转化为电能
B.电水壶工作时是将内能转化为电能
C.用热水泡脚,身体会感觉暖和,说明内能可以转移
D.能量无论是转化还是转移,能量总和会逐渐减少
【答案】C
2.华为公司推出首款5G折叠屏Mate X手机,该款手机采用向外折叠、可弯曲的屏幕,屏幕材料具有的特性是___;给手机充电是把___能转化为化学能;手机采用双电池结构,电池总容量高达4500mAh,可以在30min内快速充电80%,则充电电流为___A。
【答案】柔韧性;电;7.2
【解析】可向外折叠、可弯曲说明柔韧性很好;充电时消耗了电能,是把电能转化为化学能储存在手机电池中;电池总容量W总=UIt,效率为80%,由η=代入数据得I2=7.2A。
3.为提倡节能环保,攀枝花市引进大量新能源电动公交车。为新能源公交车充电的导线较粗是为了减小导线的 。若充电过程中充电电流为100A,充电电压为380V,则新能源电动公交车充电2h消耗的电能为 kW•h。
【答案】电阻;76
【解析】在温度、长度和材料相同时,导体的横截面积越大,即导线越粗,电阻越小;新能源电动公交车充电2h消耗的电能:
W=UIt=380V×100A×2×3600s=2.736×108J=2.736×108× kW•h=76kW•h。
4.完成下列单位换算:
(1)19.3g/cm3=________kg/m3; (2)5kW•h=________J
【答案】 (1)19.3×104(2)1.8×107
【解析】(1)因为1g/cm3=1×103kg/m3 , 所以,19.3g/cm3=19.3×103kg/m3;(2)因为1kW•h=3.6×106J,所以,5kW•h=5×3.6×106J=1.8×107J。
5.华为某款手机锂电池上面标明电压为3.7V,容量为3000mAh,则它充满电后存储的电能为______J;该手机的待机电流为15mA,则该手机最长待机时间为______h。
【答案】(1)39960 (2)200
【解析】
充电电流所做的功即储存的电能为:W=UIt=3.7V×3000×10-3A×3600s=39960J。该手机最长待机时间为:t′===200h。
6.图丙是小明家的电能表月初与月末的示数,则他家本月用电 度。
【答案】137
【解析】
小明家月末电能表示数:918.5度;月初电能表示数:781.5度;小明家本月用电为:
W=918.5度-781.5度=137度。
7.一个电能表,表盘上标明“720revs/(kW・h)”,它的意思是__________,呼和浩特教研室某段时间用电,电能表两次示数如图所示,该时间段该地区每度电电费1.2元。这段时间需要交付多少电费?
1
6
3
2
0
1
9
5
1
7
【答案】接在这个电能表上的用电器,每消耗1kW・h的电能,电能表上的转盘转过720转;383.64元
【解析】接在这个电能表上的用电器,每消耗1kW・h的电能,电能表上的转盘转过720转;消耗电能:W=W2-W1=1951.7kW•h-1632.0kW・h=319.7kW•h 所需电费:319.7kW•h×1.2元/度=383.64元。
知识点2:电功率
一、电功率(P):
1.物理意义:表示电流做功的快慢。
2.单位:(1)国际单位:瓦特,简称瓦,符号是 W。
(2)常用单位:千瓦(kW),毫瓦(mW)
(3)换算:1kW=1×103W,1W=1×103mW。
3.定义:用电器工作时,电流所做的功W与做这些功所用时间t之比,叫用电器的电功率。
4.定义式:。
(1)W——电功——焦(J),t——时间——秒(s),P——功率——瓦(W)。
(2)变形式:W=Pt,。
(3)该式为定义式,P与W和t没有正、反比关系,适用于任何电路。
5.导出式:(1)由W=UIt和可得:P=UI,该式为普适式,适用于任何电路。其变形式有:和。
(2)由和可得:;适用于纯电阻电路。其变形式有:和。
(3)由和可得:;适用于纯电阻电路。其变形式有:和。
二、额定电压、额定功率
1.额定电压:用电器正常工作时的电压,用U额表示。
2.额定功率:用电器在额定电压下工作时的功率,用P额表示。
3.实际电压、实际功率:
(1)实际加在用电器两端的电压,称为实际电压,用U实表示。
(2)用电器在实际电压下工作时的功率,称为实际功率,用P实表示。
4.实际功率与额定功率的关系:
(1)U实 = U额,则 P实 = P额;用电器正常工作。
(2)U实 > U额,则 P实 > P额;可能烧毁用电器。
(3)U实 < U额,则 P实 < P额;用电器不能正常工作。
5.注意:
(1)灯泡的亮暗程度是由实际电功率的大小决定的。
(2)用电器消耗的电功率随着它两端电压的改变而改变。
典例分析
【例1】(2021·黑龙江绥化市·中考真题)如图所示,电源电压不变,定值电阻R0=20Ω,电流表量程为0~3A,小灯泡L标有“8V 4W”字样(不考虑温度对灯丝电阻的影响)。当开关S闭合,S1、S2断开,滑动变阻器的滑片P从b端滑动到某一位置时,滑动变阻器接入电路中的阻值减小了16Ω,电流表示数变化了0.2A,此时小灯泡恰好正常发光。求:
(1)小灯泡正常工作一分钟消耗多少电能?
(2)电源电压是多少伏?
(3)当开关S、S1、S2都闭合时,调节滑片P,在保证电路安全的前提下,滑动变阻器R的最大功率是多少?
【答案】(1)240J;(2)12V;(3)28.8W
【解析】
解:(1)小灯泡正常工作一分钟消耗电能
W=Pt=4W×60s=240J
(2)当S闭合,S1、S2断开,滑片P在b端时,R与L串联,此时电流为I1。当滑片P从b端滑到某一位置时,电阻减小16Ω,电流增大,电流变化量I=0.2A,灯泡恰好正常发光,此时电流为I2,为
I1为
灯泡电阻
根据题意,电源电压为
①
②
解①②两式得U=12V。
(3)当S、S1、S2都闭合时,此时L被短路,R0与R井联,通过R0的电流
在保证电路安全的前提下,电流表最大示数I总=3A,此时R连入电路中阻值最小,电流最大,功率最大。通过滑动变阻器最大电流
滑动变阻器最大功率
答:(1)小灯泡正常工作一分钟消耗电能240J;
(2)电源电压是12V;
(3)滑动变阻器R的最大功率是28.8W。
【例2】(2021·黑龙江绥化市·中考真题)某同学家中有一台电热饮水机,铭牌上部分信息如图所示,饮水机加热电阻不受温度影响。关闭家中其它用电器,只让该饮水机单独工作,电能表转盘转了50转用时60s,电能表参数如图所示,则该饮水机在这段时间内消耗的电能为______J,此时家中的实际电压为______V。
XX牌电热饮水机
额定电压
220V
额定功率
1210W
【答案】6×104(或60000) 200
【解析】
[1]该饮水机在这段时间内消耗的电能为
[2]实际功率为
因为饮水机加热电阻不受温度影响,根据可得
可得U1=200V。
1.电功率是表示用电器消耗电能快慢的物理量,用符号P表示.
2.电功率大小等于用电器在1秒时间内所消耗的电能.电功率的计算公式是P==UI.
3.电功率的国际主单位是瓦特,用符号W表示;另一个常用单位是千瓦,用符号 kW表示;它们之间的换算关系是1 kW=1 000 W.
4.额定电压是指用电器正常工作时的电压;额定功率是指用电器在额定电压下的功率.当灯泡的实际电压偏高时,灯泡实际功率会偏大,灯泡发光强烈;当灯泡的实际电压偏低时,灯泡实际功率会偏小,灯泡发光暗淡.
1.某同学在做“用滑动变阻器改变电流”的实验时,连接如图所示的电路,将滑动变阻器的滑片移动到最大阻值处,闭合开关S,发现小灯不亮,接下来的操作,在以下步骤中最合理的是( )
A.断开开关S,更换额定功率大一点的灯泡重新实验
B.断开开关S,增加电池的节数重新实验
C.断开开关S,拆掉导线重新连接电路
D.观察电流表的示数是否为零,判断电路是否断路
【答案】D
【解析】
AB、若电路发生断路故障时,换用更大功率的灯泡或增加电池数量,灯泡同样不发光,故AB错误;
C、如果灯丝断了或导线发生断路,拆掉导线重新连接电路,灯泡仍然不亮,故C错误。
D、该电路为串联电路,闭合开关,灯泡不亮时,先观察电流表是否有示数;如果无示数,说明电路出现断路现象,然后检测出断路的位置,并进行处理;如果电流表有较小的示数,则是电路中电阻较大造成的,可移动滑片观察灯泡是否发光;故D正确。
2.如图所示电路,电源电压为12V且保持不变。闭合开关S,当滑片P置于变阻器的中点时,电压表的示数为4V;当滑片P置于变阻器的b端时,电压表的示数变化了2V,在10s内定值电阻R1产生的热量为36J。则下列结果正确的是( )
A.电路中的最大电流为1A
B.滑片P在中点时,10s内滑动变阻器R消粍的电能为60J
C.滑动变阻器R先后两次消耗的电功率之比为8∶1
D.R1先后两次消耗的电功率之比为16∶9
【答案】D
【解析】
根据电路图可知,定值电阻与滑动变阻器串联,电压表测滑动变阻器两端的电压;滑片从中点到b端时,变阻器接入电路的阻值增大,由串联分压的规律可知,电压表示数(变阻器的电压)将增大,电压表示数增大了2V,即滑片在b点时电压表的示数为4V+2V=6V;在10s内定值电阻R1产生的热量为36J,由Q=W=Pt=t可得R1的阻值:R1=t=×10s=10Ω;
A、当滑片在a点时,变阻器接入电路的阻值为0,电路中的电流最大,
则电路中的最大电流:I最大== =1.2A,故A错误;
B、串联电路中各处的电流相等,滑片在中点时,电路中的电流:I= = =0.8A,10s内滑动变阻器R消耗的电能:W滑=U滑It=4V×0.8A×10s=32J,故B错误;
C、当滑片在b点时,变阻器接入的阻值最大,电路中的电流最小,电路中的最小电流:
I最小== =0.6A,由P=UI可得,滑动变阻器R先后两次消耗的电功率之比:
= = ,故C错误;
D、由P=UI可得,R1先后两次消耗的电功率之比:= = ,故D正确。
3.如图甲所示,电源电压保持不变,R1为定值电阻,滑动变阻器R2的最大阻值为30Ω,电压表的量程为0~15V。电压表的示数与滑动变阻器R2的关系如图乙所示。则下列结果正确的是( )
A.电源电压为20V
B.R1的阻值为5Ω
C.为了保证电压表不被烧坏,滑动变阻器的阻值变化范围为4~30Ω
D.开关S闭合后电路消耗的最小功率为14.4W
【答案】D
【解析】由电路图可知,R1与R2串联,电压表测R1两端的电压。
(1)由图乙可知,当R2=10Ω时U1=12V,当R2′=20Ω时U1′=8V,
因串联电路中各处的电流相等,所以,电路中的电流分别为:
I==,I′==,
因串联电路中总电压等于各分电压之和,且电源电压保持不变,
所以,电源的电压:U=I(R1+R2)=I′(R1+R2′),
即(R1+10Ω)=(R1+20Ω),解得:R1=10Ω,故B错误;
电源的电压U=I(R1+R2)=×(10Ω+10Ω)=24V,故A错误;
(2)当电压表的示数U1″=15V时,电路中的电流最大,滑动变阻器接入电路中的电阻最小,此时电路中的电流:I大===1.5A,
此时滑动变阻器两端的电压:U2小=U-U1″=24V-15V=9V,
则滑动变阻器接入电路中的最小阻值:R2小===6Ω,
当滑动变阻器接入电路中的电阻最大时,电路中的电流最小,电压表的示数最小,
所以,滑动变阻器接入电路中的阻值范围为6Ω~30Ω,故C错误;
(3)当滑动变阻器接入电路中的电阻最大时,电路中的电流最小,电路消耗的功率最小,
则P小===14.4W,故D正确。
4.现有电源、开关、电流表、电压表、灯泡、滑动变阻器各一个,其中灯泡的U﹣I图象如图所示。将这些元件用导线连成电路后,闭合开关,滑动变阻器的滑片从最左端向右滑动的过程中,电压表的示数从5V开始减小,电流表的示数从0.3A开始增大。下列结论正确的是( )
A.电源的电压为5V B.小灯泡的最大功率为0.3W
C.滑动变阻器的最大阻值为20Ω D.整个电路的最小功率是1.8 W
【答案】D
【解析】
(1)根据题意可知,滑动变阻器与灯泡串联,电压表测变阻器两端的电压,电流表测电路中的电流,如图所示:
(2)当电压表的示数为5V时,电路中的电流为0.3A,由图象得出此时灯泡两端的电压UL=1V,因串联电路中总电压等于各分电压之和,所以电源的电压:
U=U滑+UL=5V+1V=6V,故A错误;
由I=可得,滑动变阻器的最大阻值:R滑==≈16.7Ω,故C错误;
整个电路的最小功率:Pmin=UI=6V×0.3A=1.8W,故D正确;
(3)当滑动变阻器接入电路中的电阻最小时,灯泡两端的电压和电源的电压相等,
由图象可知通过灯泡的电流I′=0.5A,则小灯泡的最大功率:
PLmax=UI′=6V×0.5A=3W,故B错误。
5.如图所示的电路,电源电压恒为3V。闭合开关S,电流表A1示数为0.5A,A2示数为0.3A,则电阻R1是 Ω,通过电阻R2的电流是 A,电阻R1的电功率是 W,在5min内整个电路消耗的电能是 J。
A1
S
R2
R1
A2
【答案】10;0.2;0.9;450
【解析】R1与R2并联,A2测量R1的电流,A1测量干路电流。R1===10Ω;通过R2电流I2=I-I1=0.5A-0.3A=0.2A;电阻R1的电功率P=UI1=3V×0.3A=0.9W;在5min内整个电路消耗的电能W=UIt=3V×0.5A×5×60s=450J。
6.如图所示的电路中,L1标有“6V 3W“,L2标有“3V 3W”,闭合开关后,两灯均发光,此时电路的总电阻R总= Ω,两电压表示数之比U1︰U2= ;若将两灯并联后接入3V电路中,则两灯的实际功率之比P1︰P2= 。(不计温度对灯丝电阻的影响)
【答案】15;5︰1;4︰1
【解析】由P=UI=可得,两灯泡的电阻分别为:
R1===12Ω,R2===3Ω,
由电路图可知,L1与L2串联,电压表V1测电源两端的电压,电压表V2测L2两端的电压,电流表测电路中的电流,因串联电路中总电压等于各分电压之和,所以,此时电路的总电阻:R总=R1+R2=12Ω+3Ω=15Ω,因串联电路中各处的电流相等,
所以,由I=可得,两电压表示数之比:====,
由P=UI=I2R可得,两灯的实际功率之比:====
7.(2021·湖北十堰市·中考真题)如图甲所示,电源电压保持不变,小灯泡L正常发光时的电阻为10Ω,闭合开关S,调节滑动变阻器的滑片P从a端滑至b端的过程中,电流表示数与两电压表示数的关系图像如图乙所示。求:
(1)小灯泡的额定功率和定值电阻R0的阻值;
(2)滑动变阻器的最大阻值;
(3)电路总功率的最大值和最小值。
【答案】(1)1.6W,10Ω;(2)25Ω;(3)3.2W,1.6W
【解析】
解:(1)当闭合开关S,滑动变阻器的滑片P在a端时,滑动变阻器阻值最大,此时滑动变阻器、R0和灯泡串联接入电路中,此时电路中电流最小,电压表V1测量L的电压,示数为1V,电压表V2测量R0和L的总电压,示数为3V,串联电路电流处处相等,所以此时电路中的电流为I=0.2A,L的电压为UL=1V,R0的电压为U0=2V,当闭合开关S,滑动变阻器的滑片P在b端时,滑动变阻器接入电路阻值为0,此时R0和灯泡串联接入电路,根据欧姆定律可知,此时电路中电流最大,根据乙图可知此时电流为0.4A,电压表V1测量L的电压,示数为4V,电压表V2测量R0和L的总电压,示数为8V;所以此时电路中的电流为I'=0.4A,L的电压为UL'=4V,R0的电压为U0'=4V,当闭合开关S,滑动变阻器的滑片P在b端时,根据欧姆定律可知此时灯泡L的电阻为
根据题意,此时灯泡正常发光,所以灯泡的额定功率为
P额=UL'I'=4V×0.4A=1.6W
定值电阻R0的阻值为
(2)当闭合开关S,滑动变阻器的滑片P在b端时,此时滑动变阻器接入阻值为0,此时R0和灯泡串联接入电路中,电源电压
U电=UL'+U0'=4V+4V=8V
滑片在a时,变阻器分压
U滑=U电-U0-UL=8V-2V-1V=5V
滑动变阻器的最大阻值
(3)电路总功率的最大值为
P大=U电I'=8V×0.4A=3.2W
电路总功率的最小值为
P小=U电I=8V×0.2A=1.6W
答:1)小灯泡的额定功率为1.6W,定值电阻R0的阻值为10Ω;
(2)滑动变阻器的最大阻值为25Ω;
(3)电路总功率的最大值为3.2W,电路总功率的最小值为1.6W。
知识点3:焦耳定律
一、焦耳定律
1.内容:电流通过导体产生的热量跟电流的二次方成正比,跟导体的电阻成正比,跟通电时间成正比。
2.公式:Q = I2Rt
3.单位:焦耳(J)
二、电能和电热关系
1.当电流通过导体时,如果电能全部转化为内能,而没有同时转化成其他形式的能量,那么电流产生的热量Q 就等于消耗的电能W,即
Q = W = UIt = I2Rt
如:电暖器,电饭锅,电炉子等。
2.当电扇工作时,消耗的电能主要转化为电机的机械能:
电能 内能+机械能 W>Q热
三、电热的利用和防止
1.电热的利用
用来加热 利用电热孵化器孵小鸡
电热器的优点: 清洁卫生,没有环境污染,热效率高,还可以方便地控制和调节温度。
2.电热的危害
很多情况下我们并不希望用电器的温度过高。如:电视机的后盖有很多孔,为了通风散热;电脑运行时要用微型风扇及时散热等等。
典例分析
【例1】下列用电器主要利用电流热效应工作的是( )
A.电饭煲 B.电视机 C. 洗衣机 D.油烟机
【答案】A
【解析】电流的热效应:电流通过导体要发热,这叫做电流的热效应,如电灯、电炉、电烙铁、电焊等都是电流的热效应的例子。
A、电饭煲工作时,将电能转化为内能,加热食物,是利用电流的热效应工作的,故A符合题意;
B、电视机工作时,主要是把电能转化为声能和光能,不是利用电流的热效应工作的,故B不符合题意;
CD、洗衣机和油烟机工作时,主要是把电能转化为机械能,不是利用电流的热效应工作的,故CD不符合题意。
【例2】用图示装置探究“影响电热的因素”,A、B、C为三根相同的电阻丝。以A、B为研究对象,该实验探究的是在 不变时电热与 的关系;若将C也置于右侧容器中,这时B、C并联后可等效为一根电阻丝,那么,该装置还可探究在 不变时电热与 的关系。(填“电流”或“电阻”)
【答案】电阻;电流;电流;电阻
【解析】
(1)由图知,电阻丝B、C并联后与A串联,根据并联电路的电流特点可知,通过A的电流与通过B、C的电流之和相同,所以通过A的电流大于通过B的电流,已知容器内A、B的电阻相同,在通电时间相同时,该实验探究的是电流产生热量与电流大小的关系;
(2)若将C也置于右侧容器中,这时B、C并联后可等效为一根电阻丝(等效电阻为5Ω),其等效电阻是A电阻丝的一半,此时通过A的电流与通过右侧“一根”电阻丝的电流相同,所以探究的是:电流相同时,相同时间内电流产生热量与电阻大小的关系。
1.电流的热效应:是指电流通过导体时电能转化为热能的现象.
2.焦耳定律:Q=I2Rt.
3.利用电热的实例有:长时间不用的电视机会受潮,可以每过一段时间通电利用电热来驱潮;各种电热器(自身发热的电热器)如电热水器、电饭锅、电熨斗、电热孵化器;电热器的主要组成部件是发热体,它是用电阻较大、熔点较高的材料制成.
4.防止电热危害的实例有:不要让电视机长时间工作;电视机的外壳上有散热窗;电动机外壳装有许多翼状的散热片;电脑内部装有散热风扇等.
1.下列说法正确的是( )
A.纳米防水材料制成的镜子,在充满蒸汽的浴室内依然光亮
B.活塞式抽水机利用了连通器原理
C.通常情况下,盐水和食用油都是导体
D.超导材料可用于电饭锅的发热体和远距离输电线
【答案】A
【解析】
A、纳米材料具有不沾水性,所以纳米防水材料在充满蒸气的浴室里依然光亮,故A正确;
B、活塞式抽水机利用了大气压的作用将水抽到高处,而不是连通器原理,故B错误;
C、通常情况下,盐是导体,食用油是绝缘体,故C错误;
D、超导材料电阻为零,电流流过导体时,导体不发热,电饭锅是利用电流的热效应工作的,超导体不能用来制作电饭锅的发热体,故D错误。
2.下列说法正确的是( )
A.电荷的移动形成电流
B.电路中有电压就一定有电流
C.把一根铜丝均匀拉长后电阻变小
D.长时间使用的手机发烫,是因为电流的热效应
【答案】D
【解析】A 、电荷定向移动形成电流,缺少“定向”二字,故 A 选项不符合题意;
B 、电路中有电压时,要形成电流还必须保证电路通路,故 B 选项不符合题意;
C、铜丝被均匀拉长之后,铜丝的横截面积变小,长度变长,则铜丝的电阻增大,故选项不符合题意;
D、因为手机电路中的元件有电阻,所以长时间使用后,由于电流的热效应会使得手机发热,故 D 选项符合题意。
3.如图所示,两个透明容器中密闭着等量的空气,A、B两U形管内的液面相平,电阻丝的电阻R1=R2=R3。小明用图示装置进行实验,探究电流通过导体时产生的热量Q跟什么因素有关。下列说法正确的是( )
A
B
A.此实验在探究电热Q与电阻R是否有关
B.通过R1的电流和通过R2的电流大小相等
C.电阻R1两端的电压和R2两端的电压相等
D.通电后,A管的液面将会比B管的液面高
【答案】D
【解析】由图7知,R2与R3并联后再与R1串联,R1处于干路上,根据并联电路的电流特点知,通过R1的电流大于通过R2的电流,而R1=R2,可见,该实验探究的是电热Q与电流是否有关,故A、B均错误;又根据U=IR知,R1两端的电压大于R2两端的电压,故C错误;通电后,由于置于密闭空气中的电阻丝R1=R2,而通过R1的电流大于通过R2的电流,由Q=I2Rt知,左容器中空气吸热较多,内能增大较多,温度较高,所以A管的液面将会比B管的液面高,故D正确。
4.甲图是小灯泡L 和电阻R 的 I − U 图象。将小灯泡 L 和电阻 R 接入乙图所示电路中,只闭合开关S1时,小灯泡L 的实际功率为1W。下列说法错误的是( )
A.只闭合开关S1 时,小灯泡L 的电阻为4Ω
B.再闭合开关S2 时,电流表示数增加0.2A
C.再闭合开关S2 时,电路总功率为1.4W
D.再闭合开关S2 后,在1min 内电阻R 产生的热量为240J
【答案】D
【解析】
A、只闭合 S1 时,电路中只接入 L,L 的实际功率为 1W,由 P=UI 得,在甲图中找出L 符合 U、I 乘积为 1W 的图象,则 U=2V,I=0.5A,则小灯泡 L 的电阻为4Ω ,故 A 选项不符合题意;
B 、由 A 选项分析得电源电压 U=2V,再闭合 S2 后,R 并联接入电路,电压为 2V,在甲图中找出 R 此时对应电流为 0.2A,则电流表示数增大 0.2A,故 B 选项不符合题意;
C 、再闭合 S2 时,电源电压为 2V,R 的电流为 0.2A,L 的电流为 0.5A,电路中总电流为 0.7A,故总功率 P=U 总 I 总=2V×0.7A=1.4W,故 C 选项不符合题意。
D 、再闭合 S2 时,电源电压为 2V,R 的电流为 0.2A,在1min 内电阻R 产生的热量Q=W=UIt=2V×0.2A×60s=24J,故 D 选项符合题意。
5.在探究“影响电流热效应的因素”的实验中,要探究电流热效应与电流关系,应控制的变量是 .如图所示,R1=5Ω,R2=10Ω,电源电压3V,则通电10s电流通过R1、R2产生热量之比为 .
【答案】电阻和通电时间;1︰2
【解析】(1)根据Q=I2Rt,电流通过导体产生热量(电流热效应)跟电流、电阻和通电时间都有关,故要探究电流热效应与电流关系,应控制的变量是电阻和通电时间相同;
(2)如图,两电阻串联,电流和通电时间相同,根据Q=I2Rt,Q1︰Q2=R1︰R2=5Ω︰10Ω=1︰2
5.如图所示,电源电压恒为12V,定值电阻R1=10Ω,R2=15Ω,滑动变阻器R3的最大阻值为18Ω,则R1上每秒钟发热的最小值为 J,R3的电功率的最大值为 W。
【答案】0.9;6。
【解析】
(1)由图知,R1与R2并联后与变阻器R3串联,根据串联电路的分压原理知,当变阻器连入阻值最大时,并联部分两电阻分得电压最小,此时R1上每秒钟发热最少,
并联部分的总电阻:R===6Ω,
由串联电路特点和欧姆定律有: =,
则:===,
又因为:U并+U滑=U=12V,所以U1=U并=U=×12V=3V,
则R1上每秒钟发热的最小值:Q1最小=W1最小=t=×1s=0.9J;
(2)由串联电路特点和欧姆定律可得,电路中的电流:I=,
滑动变阻器消耗的电功率:P3=I2R3=()2R3=×R3,
所以,当R3=R并=6Ω时,滑动变阻器消耗的电功率最大,最大为:
P3最大=×R3===6W。
6.(2021·甘肃中考真题)在探究“电流通过导体产生热量的多少与哪些因素有关”的实验中,采用了如图电路。
(1)为了在短时间内达到明显的实验效果,两烧瓶中应装入质量和初温都相同的___________(选填“水”或“煤油”),实验中通过观察___________来比较电流通过导体产生热量的多少;
(2)如图甲所示,两烧瓶中装有阻值不同的电热丝,以探究电流通过导体产生的热量与___________的关系;
(3)如图乙所示,两烧瓶中装有阻值相同的电热丝,闭合开关,调节滑动变阻器,使两电流表示数___________(选填“相同”或“不同”),可以探究电流通过导体产生的热量与___________的关系。
【答案】煤油 温度计的示数 电阻 不同 电流
【解析】
(1)[1]两个烧瓶中应装入质量和初温相同的煤油,因为煤油的比热容较小,在吸收较少热量,便能升温较明显。
[2]实验中,可通过观察温度计的示数来比较电流通过导体时产生热量的多少,因为导体产生的热量不同,烧杯中煤油吸收的热量也不同,则温度计示数也不同。
(2)[3]图甲中,两电阻不同的电热丝串联在电路中,则通过电热丝的电流相同,那么探究的是电流通过导体产生热量与电阻的关系。
(3)[4][5]图乙中,两个阻值相同的电热丝分别与电流表和滑动变阻器串联后,再并联在电路中,那么应调节变阻器的滑片让两个电流表的示数不同,即通过两电热丝的电流不同,这样便可探究电流通过导体产生的热量与电流的关系。
实验探究:测量小灯泡的电功率
一、伏安法测量小灯泡的电功率
1.实验目的:测量小灯泡的额定功率和实际功率
2.实验原理:P=UI
3.实验器材:电源、开关、滑动变阻器、灯泡、电流表、电压表、导线
4.电路图:
5.记录表格
灯的规格
电压(V)
电流(A)
电功率(W)
灯的发光情况
U=U额
U>U额
U
6.实验步骤:
(1)按电路图连接电路。连接电路时,开关应断开;闭合开关前,滑动变阻器应滑到最大阻值处。
(2)合上开关,调节滑动变阻器,使小灯泡两端电压为额定电压3.8V,观察小灯泡发光情况,记录电流表、电压表示数。
(3)调节滑动变阻器,使小灯泡两端的电压约为额定电压的0.8倍即3V,记录电流表示数,观察灯泡发光情况。
(4)调节滑动变阻器,使小灯泡两端电压为额定电压值的1.2倍即4.5V,观察灯泡发光情况,记录电流表、电压表示数。
(5)断开开关依次拆除电路,整理仪器。
7.计算、分析实验数据,得出结论:
(1)灯的实际功率随灯的实际电压的增大而增大,随实际电压的减小而减小。即:U实=U额时,P实=P额;U实>U额时,P实>P额;U实<U额时,P实<P额。
(2)灯的亮度由实际功率决定。
二、安阻法测小灯泡的额定功率
1.实验目的:测量小灯泡的额定功率
2.实验原理:P=UI
3.实验器材:电源、开关、滑动变阻器、灯泡(额定电压为U0)、电流表、定值电阻R0、导线
4.电路图:
5.实验步骤:
(1)计算R0两端的电压为U0时的电流;
(2)按电路图连接电路;
(3)闭合开关S,移动滑动变阻器,使电流表A2的示数为I0,读出A1的示数I。
(4)计算灯L的额定功率:
三、伏阻法测小灯泡的额定功率
1.实验目的:测量小灯泡的额定功率
2.实验原理:P=UI
3.实验器材:电源、开关、滑动变阻器、灯泡(额定电压为U0)、电压表、定值电阻R0、导线
4.电路图:
5.实验步骤:
(1)按电路图连接电路;
(2)闭合开关S,移动滑动变阻器,使电流表V2的示数为U0,读出V1的示数U;
(3)计算灯L的额定功率:。
典例分析
【例1】“测量小灯泡的额定功率”实验中,器材有电源、滑动变阻器、两个电流表、小灯泡(U额为3.8V)定值电阻R0(阻值为10Ω)、开关及若干导线。
(1)根据图甲,用笔画线代替导线,将图乙中未画出的两条导线补充完整( );
(2)闭合开关前,滑动变阻器滑片P应置于______(选填“A”或“B”)端;
(3)正确连接电路后,闭合开关,发现灯不亮,两电流表有示数且相同,故障可能是______或______;
(4)排除故障后,为了测量小灯泡的额定功率,移动滑动变阻器的滑片,直到电流表A2示数为______A时小灯泡正常发光,电流表A1的示数如图丙,该示数为______A,则小灯泡的额定功率为______W。
【答案】 (1). (2). A (3). 小灯泡处断路 (4). R0处短路 (5). 0.38 (6). 0.70(或0.7) (7). 1.216
【解析】
【详解】(1)[1]由图甲知,灯泡与R0并联,电压相等,灯泡额定电压为3.8V,灯泡正常发光时,通过电流表A2的电流
I2===0.38A0.6A
故电流表A2的量程选“0∼0.6A”,对照图甲连接如下:
(2)[2]闭合开关前,滑片滑到阻值最大处,阻值最大处在A端。
(3)[3][4]闭合开关,发现灯不亮,可能是电路断路或并联部分出现短路,两电流表有示数且相同,说明是小灯泡处断路或R0处短路。
(4)[5][6][7]定值电阻与灯泡并联,它们两端的电压相等,当并联电压等于灯泡的额定电压UL=3.8V时,灯泡正常发光, 由(1)知,此时电流表A2的示数为0.38A,由图丙知,电流表A1的量程是03A,最小分度值是0.1A,电流表A1读数I1=0.7A,流过灯泡的电流
IL=I1−I2=0.7A−0.38A=0.32A
灯泡的额定功率
P=ULIL=3.8V×0.32A=1.216W
【例2】小明家的台灯是通过电位器来调节亮度的。他猜想:台灯变亮时电位器消耗电能的功率会变小,为此他设计了如图甲所示的电路进行探究,已知电源电压为4V并保持不变,电压表(0~3V)2个,电流表(0~0.6A), 滑动变阻器规格为“20Ω 1A”,小灯泡L标有“2.5V 1.25W”字样(忽略温度对灯丝电阻的影响)。
(1)电路中a是______表,b是______表;
(2)实验中,小灯泡正常发光时电流表的示数为______A;
(3)根据实验数据,绘制出滑动变阻器的由功率PR与小灯泡的电功率PL的关系图像如图乙所示,由图可知:小灯泡的电功率(亮度)变大时,滑动变阻器的电功率______;
(4)假设实验所用的小灯泡能承受的最大电压可以高出其额定电压的,在确保电路中各元件安全的情况下,移动滑动变阻器的滑片,小灯泡的电功率变化范围是从______W至______W。
【答案】 (1). 电流 (2). 电压 (3). 0.5 (4). 先变大后变小 (5). 0.2 (6). 1.8
【解析】
【详解】(1)[1]电路中表a与滑动变阻器串联,则a是电流表。
[2]表b与滑动变阻器并联,则b是电压表。
(2)[3]根据可知,小灯泡正常发光时电流
此时电流表的示数为0.5A。
(3)[4]由图可知:小灯泡的电功率(亮度)变大时,滑动变阻器的电功率先变大后变小。
(4)[5][6]根据欧姆定律可知,灯丝的电阻
当电压表b的示数为3V时,电路中的电流最小,此时灯泡两端的电压为
则小灯泡的最小功率
小灯泡能承受的最大电压可以高出其额定电压的,则小灯泡能承受的最大电流为
即超过了电流表的量程,则电路中的最大电流为0.6A,所以小灯泡的最大功率
小灯泡的电功率变化范围是从0.2W至1.8W。
实验中的常见问题
① 小灯泡不亮,电压表示数近似等于电源电压,电流表示数为0——小灯泡处发生了断路(烧坏或接触不良).
② 电压表示数为0,电流表示数不为0——小灯泡处发生了短路.
③ 小灯泡很暗甚至不亮,电压表和电流表均有较小的示数,且移动滑片,两表示数和小灯泡亮度不变——滑动变阻器同时接了下面的两个接线柱.
④ 小灯泡很亮,电压表和电流表均有较大的示数,且移动滑片,两表示数和小灯泡亮度不变——滑动变阻器同时接了上面的两个接线柱.
⑤ 若小灯泡不亮,电压表和电流表均有很小的示数——电路没有故障,将滑动变阻器滑片向阻值变小的方向移动即可.
1.在“测量小灯泡电功率”的实验中,当用手移动变阻器滑片时,眼睛应观察( )
A.灯泡发光情况 B.电流表的示数
C.电压表的示数 D.变阻器滑片的位置
【答案】C
【解析】为了防止灯两端的电压过高而损坏灯泡,调节滑动变阻器时,眼睛应观察电压表,使电压表的示数不超过灯额定电压的1.2倍。
2.为测量某电热壶的电功率,小明同学把家中其余用电器均从电源上断开,只将该电热壶接入电路,观察电能表,发现在2 min内电能表转盘转过36圈。电能表的部分技术参数如下表所示,该电热壶的电功率是( )
电压
220 V
电流规格
10(20) A
电流频率
50 Hz
每千瓦时的转数
3600 revs/(kW·h)
A.300 W B.200 W C.150 W D.30 W
【答案】A
【解析】 3000revs/(kw•h)表示的是电路中每消耗1kW•h的电能,电能表的转盘转3000r,或者表示电能表每转1r,电路中消耗kW•h的电能,求出转盘转15r电路中消耗的电能,然后根据P=求出用电器的功率.
解答 解:
转盘转动15转消耗电能:
W=×15kW•h=0.005kW•h=1.8×104J,t=1min=60s,
用电器的功率:P==.
故选A.
3.如图所示,电源电压为6 V保持不变,要测量额定电压为3.8 V的小灯泡的额定功率,下列说法错误的是( )
A.闭合开关前,滑片P应移动到B端
B.闭合开关后,小灯泡不发光,可能是灯泡灯丝断了
C.滑片P向A端移动时,小灯泡额定功率变大,亮度变亮
D.当电压表示数为3.8 V时,读出电流表的示数,可算出小灯泡的额定功率
【答案】C
【解析】 为保护电路,开关闭合前,滑片应滑到阻值最大处,故A说法正确,不符合题意。小灯泡灯丝断了,闭合开关后,小灯泡不能发光,故B说法正确,不符合题意。当电压表示数为3.8 V时,小灯泡正常发光,读出电流表的示数,利用P=UI可计算其额定功率,故D说法正确,不符合题意。
4.某同学按照如图所示的电路测定小灯泡的电功率,闭合开关S后,他观察到小灯泡不发光,但电流表、电压表指针有偏转。以下判断正确的是( )
A.灯泡被短路
B.灯泡的灯丝断了
C.灯泡与灯座接触不良
D.灯泡的实际功率比额定功率小得多
【答案】D
【解析】灯泡被短路后,电流表指针偏转,电压表与灯泡并联,也被短路,因此电压表指针不偏转,故A不符合题意。灯泡的灯丝断了或灯泡与灯座接触不良时,电路为开路,电流表指针不偏转,电压表的正、负接线柱与电源两极相连,因此电压表指针偏转,故B、C不符合题意。当灯泡的实际功率比额定功率小得多时,灯泡不发光,此时电路中有电流,但比较小,即电流表、电压表指针都有偏转,故D符合题意。
5.将如图甲所示的电热水瓶,接入家庭电路中单独工作时,观察到电能表( 如图乙) 的转盘转 6 转用时 1min。下列关于电能表和电热水瓶的说法正确的是( )
A.电能表应接在空气开关和用电器之间
B.该电能表所在家庭电路用电器同时工作时总功率不能超过 2200W
C.电热水瓶的实际功率是 600W
D.若电热水瓶的指示灯损坏, 它的发热电阻还能工作, 说明它们之间是串联的
【答案】C
【解析】电能表是用来测量电路中用电器消耗电能的仪表,应接在空气开关之前,故 A错; 由表盘信息可知,电能表允许通过的最大电流 I=20A,工作电压为 220V,该电能表所在家庭电路用电器同时工作时最大总电功率 P=UI=220V× 20A=4400W,故 B 错;600revs/1kW•h 表示每消耗 1kW•h 的电能,电能表转盘转 600 转, 则转 6 转消耗的电能 W=kW•h=0.01kW•h,实际功率 P= = = 0.6kW= 600W, 故 C 正确;若电热水瓶的指示灯损坏,它的发热电阻还能工作,说明它们之间互不影响,是并联的, 故D 错。
6.小军同学在“测定小灯泡电功率”的实验中,选用如图甲所示的器材和电路,其中电源电压为6V,小灯泡的额定电压为2.5V(灯丝电阻约为12Ω)
(1)为了能够顺利完成该实验探究,下列两种规格的滑动变阻器应选用 (选填“A”或“B”)。
A.“10Ω 5A”的滑动变阻器
B.“50Ω 0.5A”的滑动变阻器
(2)闭合开关后,移动滑动变阻器的滑片,发现小灯泡始终不发光,电压表有示数,电流表无示数,若电路只有一处故障,则故障原因是 。
(3)根据实验测得的数据,绘制出小灯泡的电流随它两端电压变化的关系图象(如图乙所示),分析图象可知:小灯泡的额定功率为 W。
(4)完成上面实验后,小军同学又想测量额定电压为U额的小灯泡的额定功率,但发现电流表已经坏,于是他又找来了两个开关和一定值电阻,设计了如图丙所示的电路,已知电源电压恒为U,定值电阻的阻值为R0,请你完成下面实验步骤:
① (填写S、S1、S2的通断情况),调节滑动变阻器的滑片使电压表示数为 ;
② (填写S、S1、S2的通断情况),保持滑动变阻器的滑片不动,读出电压表示数为U1;
③灯泡额定功率的表达式为P额= 。
【答案】(1)B;(2)小灯泡断路;(3)0.625;(4)①闭合开关S、S1;U-U额;②闭合开关S、S2;③。
【解析】解:(1)灯泡正常工作时电流为IL==≈0.2A.测定灯泡功率的实验中,灯泡与滑动变阻器串联,根据串联电路电压特点得,灯泡正常工作时,滑动变阻器两端电压为:U滑=U-UL=6V-2.5V=3.5V,由I=可得滑动变阻器电阻为:R滑===17.5Ω.滑动变阻器应选“50Ω 0.5A”的滑动变阻器,故选B;
(2)闭合开关后,小灯泡不亮,可能是灯泡短路或电路存在断路造成的,电流表无示数,说明电路存在断路;电压表示数有示数,说明与电压表并联的灯泡断路;
(3)根据图乙知,当电压为额定电压U=2.5V时,电流I=0.25A,
小灯泡的额定功率为:P=UI=2.5V×0.25A=0.625W
(4)分析实验的原理可以得出其具体的步骤为:
①闭合开关S、S1,移动滑动变阻器的滑片,使电压表示数为U-U额;
②闭合开关S、S2,保持滑动变阻器的滑片位置不变,读出电压表示数为U1;
③通过灯泡的电流:I=IR0=,
灯泡的额定功率的表达式为P额=U额I=U额×=。
故答案为:(1)B;(2)小灯泡断路;(3)0.625;(4)①闭合开关S、S1;U-U额;②闭合开关S、S2;③。
7.某班同学分成两个小组做了以下不同的实验:
(1)第一小组观察小灯泡的亮度与实际功率的关系,小灯泡的额定电压为2.5V实物电路连接如图所示。
①开关闭合后,会发现 (选填“电压表”或“电流表”)的指针反偏;
②将错误连接改正后,闭合开关,调节滑动变阻器,使电压表的示数为0.2V时,发现灯泡不亮,你认为其原因是 (填写选项前的字母序号)
A:小灯泡断路 B:小灯泡的实际功率太小
③继续调节滑动变阻器,使电压表的示数为2.5V,灯泡正常发光,电流表的示数为0.30A;再调节滑动变阻器使电压表的示数达到3.0V,灯泡强烈发光,此时灯泡的实际功率
(选填“小于”或“等于”或“大于”)1.08W。
(2)第二小组测量额定电压为3.8V的小灯泡的额定功率,采用如甲所示的电路图,其中电源电为4.5V,R=10Ω。
①闭合开关,调节滑动变阻器的滑片,使电流表的示数为 A,灯泡正常发光;
②保持滑动变阻器滑片的位置不变,断开开关,将电流表改接到灯泡所在的支路,与灯泡串联,闭合开关后,电流表的示数如图乙所示,则此时通过灯泡的电流为 A;
③灯泡的额定功率为 W。
【答案】(1)①电压表;②B;③小于;(2)①0.38;②0.4;③1.52。
【解析】解:(1)①电流从电压表负接线柱流入了,故开关闭合后,会发现电压表的指针反偏;②灯的额定电压为2.5V,而灯的实际电压为0.2V时,故灯的实际电流很小,根据P=UI灯的功率太小,灯不发光,选B;③电压表的示数为2.5V,灯泡正常发光,电流表的示数为0.30A,灯的额定功率:P=UI=2.5V×0.3A=0.75W;根据P=,在电阻不变时,电功率与电压的平方成正比,电压表的示数达到3.0V为额定电压的=1.2倍,若灯的电阻不变,则灯泡的实际功率为:P实=(1.2)2×0.75W=1.08W,但因灯的电阻随温度的升高而变大,根据P=,故此时灯泡的实际功率小于1.08W;
(2)①灯在额定电压下正常发光,根据并联电路各支路电压相等,闭合开关,调节滑动变阻器的滑片,使电流表的示数为I′===0.38A,灯泡正常发光;
②保持滑动变阻器滑片的位置不变,断开开关,将电流表改接到灯泡所在的支路,与灯泡串联,闭合开关后,电流表的示数如图乙所示,电流表选用小量程,分度值为0.02A,则此时通过灯泡的电流为0.4A;
③灯泡的额定功率为:P=ULIL=3.8V×0.4A=1.52W。
8. 小明用如图14所示的电路测量额定电压为2.5V小灯泡的电功率.
(1)电源电压为6V,小灯泡的电阻约为10Ω有两个不同规格的滑动变阻器:甲标有“10Ω1A”,乙标有“50Ω2A”,实验时应该选择滑动变阻器▲(选填“甲”或“乙”)。
实验次数
灯泡两端电压U/V
通过灯丝电流I/A
灯泡电功率P/W
灯泡的亮度
1
2.20
0.28
比正常发光暗
2
2.50
0.30
正常发光
3
2.80
0.32
比正常发光亮
(2)小明将实验数据和现象填写在下表中
①可得出的实验结论:▲(写出一条即可);
②小灯泡的额定功率为▲W
(3)小明用上面的实验器材测量电阻R2阻值时,发现电压表已损坏,重新设计电路,选了一个阻值已知的R1,连接电路如图15所示。他先将导线C端接到电流表“一”接线柱上,电流表读数为I1,后将导线C端接到电流表“3”接线柱上,电流表读数为I2,则R的阻值为 (用已知字母表示)。
【答案】(1)乙(2)①灯的实际功率越大,灯越亮;②0.75(3)。
【解析】(1)灯的额定电压为2.5V,小灯泡的电阻约为10Ω,由欧姆定律,灯的额定电流为:I===0.25A,
根据串联电路电压的规律,此时变阻器连入电路的电阻:
R滑===14Ω>10Ω,故选用50Ω2A滑动变阻器,即选用乙;
(2)①根据P=UI,由表中数据,3次实验的功率分别为:
0.616W、0.75W、0.896W,故可得出的实验结论:灯的实际功率越大,灯越亮;
②灯在额定电压下的电流为0.3A,小灯泡的额定功率为:
P=ULIL=2.5V×0.3A=0.75W;
(3)将导线C端接到电流表“-”接线柱上,R1与Rx并联,此时电流表测干路总电流I1,将导线C端接到电流表“3”接线柱上,R1与Rx并联,此时电流表测通过R1的电流I2,则定值电阻R1两端电压U1=I2R1,因并联电路,故为电源电压U=U1=I2R1;
根据并联电路电流的特点得,通过Rx的电流为Ix=I1-I2;
故电阻Rx的表达式为:Rx==。
9.测量小灯泡额定功率的实验中,器材如下:待测小灯泡(额定电压为2.5V)、电源(电压恒为6V)、电流表(0~0.6A、0~3A)、电压表(0~3V、0~15V)、滑动变阻器、开关各一只,导线若干。
(1)如图甲所示是某同学开始时连接的电路,仔细观察发现该电路存在连接错误,但只需改动一根导线,即可使电路连接正确。请你在应改动的导线上打“×”,并用笔画线代替导线画出正确的接法。
(2)电路连接正确后,闭合开关,发现小灯泡不亮,但电流表、电压表均有示数,接下来应进行的操作是______。
A.检查灯泡是否断路 B.检查灯泡是否短路
C.检查开关接触是否良好 D.移动滑动变阻器的滑片
(3)当小灯泡正常发光时,电流表示数如图乙所示,示数为______A,小灯泡的额定功率为______W,小灯泡正常发光的电阻为______Ω。
(4)完成上述实验后,另有同学设计了如图丙所示的电路,测出了额定电流为I额的小灯泡的额定功率。电源电压不变,滑动变阻器R1的最大阻值为R,实验方案如下:
①按电路图连接电路。
②只闭合开关S1,移动R1的滑片,使电流表的示数为I额,灯泡正常发光。
③只闭合开关S2,保持R1的滑片位置不动,移动R2的滑片,使电流表的示数为I额。
④保持R2的滑片位置不动,将R1的滑片移到最左端,电流表的示数为I1,再将R1的滑片移到最右端,电流表的示数为I2。
⑤小灯泡额定功率的表达式为P额=______(用I额、I1、I2、R表示)。
【答案】D 0.3 0.75 8.33 I额2×
【解析】
解:(1)原电路中,电流表与变阻器串联后与灯并联,电压表串联在电路中是错误的,电流表与变阻器串联,电压表与灯并联,如下所示:
(2)电路连接正确后,闭合开关,电流表、电压表均有示数,电路为通路,发现小灯泡不亮,说明电路中的电流过小,故但接下来应进行的操作是移动滑动变阻器的滑片,观察灯的发光情况,选D;
(3)当小灯泡正常发光时,电流表示数如图乙所示,电流表选用小量程分度值为0.02A,示数为0.3A,小灯泡的额定功率为:P=UI=2.5V×0.3A=0.75W,由欧姆定律,小灯泡正常发光的电阻为:R= =≈8.33Ω;
(4)⑤由串联电路特点和欧姆定律可得:U=I1R2=I2(R+R2),解得:R2=,
小灯泡额定功率的表达式为:P额=I额2RL=I额2R2=I额2×。
故答案为:(1)如上所示;(2)D;(3)0.3;0.75;8.33;(4)I额2×。
(1)原电路中,电流表与变阻器串联后与灯并联,电压表串联在电路中是错误的,电流表与变阻器串联,电压表与灯并,;
(2)电路连接正确后,闭合开关,电流表、电压表均有示数,电路为通路,根据小灯泡不亮分析回答;
(3)根据电流表选用小量程确定分度值读数,根据P=UI求出小灯泡的额定功率,由欧姆定律求出小灯泡正常发光的电阻;
(4)已知灯泡的额定电流,可通过R2等效替代正常发光灯泡,再根据电路特点,利用电源不变计算出R2的阻值,由P=I2R计算额定功率。
物理第十八章 电功率第2节 电功率课后练习题: 这是一份物理第十八章 电功率第2节 电功率课后练习题,共32页。试卷主要包含了选择题,填空题,实验综合题,计算题等内容,欢迎下载使用。
人教版九年级全册第十八章 电功率第2节 电功率练习: 这是一份人教版九年级全册第十八章 电功率第2节 电功率练习,共47页。试卷主要包含了电能 电功,电功率,测量小灯泡的电功率,焦耳定律等内容,欢迎下载使用。
物理九年级全册第2节 电功率当堂检测题: 这是一份物理九年级全册第2节 电功率当堂检测题,文件包含人教版九年级物理全一册第十八章电功率真题精选原卷版docx、人教版九年级物理全一册第十八章电功率真题精选解析版docx等2份试卷配套教学资源,其中试卷共32页, 欢迎下载使用。