所属成套资源:新教材适用2023_2024学年高中物理新人教版选择性必修第二册提能作业(26份)
- 新教材适用2023_2024学年高中物理第3章交变电流学业质量标准检测新人教版选择性必修第二册 试卷 0 次下载
- 新教材适用2023_2024学年高中物理第4章电磁振荡与电磁波1电磁振荡提能作业新人教版选择性必修第二册 试卷 0 次下载
- 新教材适用2023_2024学年高中物理第4章电磁振荡与电磁波3无线电波的发射和接收提能作业新人教版选择性必修第二册 试卷 0 次下载
- 新教材适用2023_2024学年高中物理第4章电磁振荡与电磁波4电磁波谱提能作业新人教版选择性必修第二册 试卷 0 次下载
- 新教材适用2023_2024学年高中物理第4章电磁振荡与电磁波学业质量标准检测新人教版选择性必修第二册 试卷 0 次下载
高中人教版 (2019)2 电磁场与电磁波当堂检测题
展开
这是一份高中人教版 (2019)2 电磁场与电磁波当堂检测题,共6页。
基础达标练
1.如图所示的四种电场中,哪一种能产生电磁波( D )
解析:由麦克斯韦电磁场理论,当空间出现恒定的电场时(如A图),由于它不激发磁场,故无电磁波产生;当出现均匀变化的电场时(如B、C图),会激发出磁场,但磁场恒定,不会激发出电场,故也不会产生电磁波;只有振荡的电场(即周期性变化的电场)(如D图),才会激发出振荡的磁场,振荡的磁场又激发出振荡的电场……如此周而复始,便会形成电磁波。
2.下列关于物理学家所作贡献的叙述正确的是( D )
A.楞次通过实验发现了电流周围存在磁场
B.麦克斯韦预言了电磁波的存在,并通过实验验证了电磁波的存在
C.安培通过实验发现感应电流的磁场总是阻碍引起感应电流的磁通量的变化
D.法拉第提出可以用电场线描绘电场的分布,极大地促进了人们对电磁现象的研究
解析:奥斯特发现了电流周围存在磁场,故A错误;麦克斯韦提出电磁场理论并预言电磁波的存在,后来赫兹用实验证实电磁波的存在,故B错误;楞次总结出电磁感应现象中感应电流的磁场总是阻碍磁通量的变化,即楞次定律,故C错误;法拉第提出可以用电场线描绘电场的分布,极大地促进了人们对电磁现象的研究,选项D正确。
3.关于机械波和电磁波的比较,以下说法中错误的是( D )
A.机械波的频率、波长和波速三者满足的关系,对电磁波也适用
B.机械波和电磁波都能产生干涉和衍射现象
C.机械波的传播依赖于介质,而电磁波可以在真空中传播
D.机械波可分为横波和纵波,而电磁波只有纵波
解析:公式v=λf对一切波都适用,A正确;干涉和衍射是波特有的一种现象,所以一切波都能产生干涉和衍射,B正确;机械波在传播时需要介质,在真空中机械波不能传播,电磁波传播不需要介质,C正确;机械波可分为横波与纵波,而电磁波是由振荡电流产生,只有横波,没有纵波,D错误。故选D。
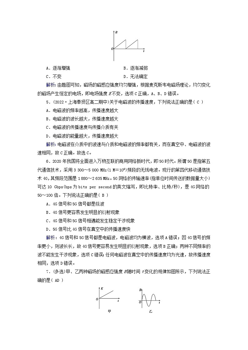
4.如图所示是空间中某磁场的磁感应强度B随时间变化的图像,在它周围空间产生的电场中的某一点的电场强度E应是( C )
A.逐渐增强B.逐渐减弱
C.不变D.无法确定
解析:由题图可知,磁场的磁感应强度均匀增强,根据麦克斯韦电磁场理论,均匀变化的磁场产生恒定的电场,即电场强度E不变,选项C正确,A、B、D错误。
5.(2022·上海奉贤区高二期中)关于电磁波的传播速度,下列说法正确的是( C )
A.电磁波的频率越高,传播速度越大
B.电磁波的波长越大,传播速度越大
C.电磁波的传播速度与传播介质有关
D.电磁波的能量越大,传播速度越大
解析:电磁波在介质中的波速与介质和电磁波的频率都有关,而在真空中、电磁波的波速相同,故C正确。故选C。
6.2020年我国将全面进入万物互联的商用网络新时代,即5G时代。所谓5G是指第五代通信技术,采用3 300~5 000 MHz(1 M=106)频段的无线电波。现行的第四代移动通信技术4G,其频段范围是1 880~2 635 MHz。5G网络的传输速率(指单位时间传送的数据量大小)可达10 Gbps(bps为bits per secnd的英文缩写,即比特率、比特/秒),是4G网络的50~100倍。下列说法正确的是( B )
A.4G信号和5G信号都是纵波
B.4G信号更容易发生明显的衍射现象
C.4G信号和5G信号相遇能发生稳定干涉现象
D.5G信号比4G信号在真空中的传播速度快
解析:4G信号和5G信号都是电磁波,电磁波均为横波,选项A错误;因4G信号的频率更小,则波长长,故4G信号更容易发生明显的衍射现象,选项B正确;两种不同频率的波不能发生干涉现象,选项C错误;任何电磁波在真空中的传播速度均为光速,故传播速度相同,选项D错误。
7.(多选)甲、乙两种磁场的磁感应强度B随时间t变化的规律如图所示,下列说法正确的是( AD )
A.电场甲能够产生磁场
B.电场甲能够产生电磁波
C.磁场乙的磁感应强度最大时产生的电场最强
D.磁场乙的磁感应强度为零时产生的电场最强
解析:根据麦克斯韦的电磁场理论,均匀变化的电场甲能产生稳定的磁场,不能产生电磁波,选项A正确,B错误;周期性变化的磁场产生同频率周期性变化的电场,磁场乙的磁感应强度最大时变化率最小,产生的电场最弱,磁场乙的磁感应强度为零时变化率最大,产生的电场最强,选项C错误,D正确。
8.雷达是一种无线电探测装置,除了军用方面外,人们还可以使用雷达测定人造卫星、宇宙飞船等飞行物的速度和轨道。雷达测距是由雷达指示器直接显示出来的,当雷达向目标发射无线电波时,在指示器荧光屏上出现一个尖形波;在收到反射回来的无线电波时,在荧光屏上呈现第二个尖形波。如图所示,该图只记录了时间,每一小格表示1.0×10-4s,那么根据此图,雷达与被测目标的距离约为多少?
答案:1.2×105m
解析:设雷达与被测目标的距离为s,来回的时间为t,则有:2s=ct
解得:s=eq \f(ct,2)=eq \f(3.0×108×8.0×10-4,2) m=1.2×105m。
能力提升练
9.(多选)用麦克斯韦的电磁场理论判断,下列选项中表示电场(或磁场)产生磁场(或电场)的正确图像是( BC )
解析:A图中的左图磁场是稳定的,由麦克斯韦的电磁场理论可知,其周围空间不会产生电场,A错误。B图中的左图是均匀变化的电场,应该产生稳定的磁场,B正确。C图中的左图是振荡的磁场,它能产生同频率的振荡电场,且相位相差eq \f(π,2),C正确。D图中的左图是振荡的电场,它能产生同频率的振荡磁场,且相位相差eq \f(π,2),D错误。
10.如图为上公交车时刷卡的情境,当听到“嘀”的声音时,表示刷卡成功。刷卡所用的IC卡内部有电感线圈L和电容器C构成的LC振荡电路。刷卡时,读卡机向外发射某一特定频率的电磁波,IC卡内的LC振荡电路产生电谐振,线圈L中产生感应电流,给电容器C充电,达到一定的电压后,驱动卡内芯片进行数据处理和传输。下列说法正确的是( D )
A.读卡机发射的电磁波不能在真空中传播
B.IC卡工作所需要的能量来源于卡内的电源
C.若读卡机发射的电磁波频率偏离该特定频率,则IC卡内不会产生感应电流
D.IC卡既能接收读卡机发射的电磁波,也有向读卡机传输数据的功能
解析:读卡机发射的电磁波能够在真空中传播,A错误。IC卡工作时所需要的能量来源于电磁感应产生的能量,B错误。若读卡机发射的电磁波频率偏离该特定频率,则不能产生电谐振,但能使IC卡内产生感应电流,对电容器C充电,C错误。IC卡接收读卡机发射的电磁波,发生电谐振,通过电磁感应产生感应电流,驱动卡内芯片进行数据处理后向读卡机传输数据,D正确。
11.如图所示为LC电路中电容器中的电荷量随时间变化的图像,在1×10-6s到2×10-6s内,关于电容器的充(或放)电过程及产生的电磁波的波长,正确的结论是( A )
A.充电过程,波长为1200 m
B.充电过程,波长为1500 m
C.放电过程,波长为1200 m
D.放电过程,波长为1500 m
解析:由q-t图像知,1×10-6s到2×10-6s时间内,电容器电荷量增多,可判断电容器为充电过程;由于电磁波的频率与产生电磁波的振荡电路的频率相同,真空中v=c=3×108m/s,振荡电路周期T=4×10-6s,由v=eq \f(λ,T)得λ=vT=3×108×4×10-6 m=1 200 m。
12.(多选)(2023·广东大埔县高二期中)现代科学研究中常要用到高速电子,电子感应加速器就是利用感生电场使电子加速的设备。如图所示,上、下为电磁体的两个磁极,磁极之间有一个环形真空室,电子在真空室中沿逆时针做半径不变的圆周运动。电磁体线圈中电流的大小、方向可以变化,产生的感生电场使电子加速。关于电子感应加速器,下列说法正确的有( AD )
A.为了使电子加速,电磁体线圈中的电流应当由小变大
B.电子做圆周运动所需的向心力由感生电场的电场力提供
C.若利用正弦式交流电供电,则电子感应加速器在每个周期T内只有eq \f(T,4)的时间能正常工作
D.若利用正弦式交流电供电,则电子感应加速器在每个周期T内只有eq \f(T,2)的时间能正常工作
解析:为使电子加速,应使感生电场方向与电子的运动方向相反,由于电子沿逆时针方向运动,如果电磁铁线圈电流的方向与图示方向一致时,由楞次定律可得,电磁铁的磁性应逐渐增强,或者电磁体线圈中的电流应当由小变大,所以A正确;由于电场力的方向总是与电子的运动方向相同,电场力提供动力让电子加速,所以B错误;如果规定如图电流方向为正方向,电子要加速,电磁体线圈中的电流应当由小变大,当电流方向反向时,电子要加速,电磁体线圈中的电流应当由大变小,所以利用正弦式交流电供电,则电子感应加速器在每个周期T内只有eq \f(T,2)的时间能正常工作,则C错误;D正确。
13.甲坐在人民大会堂台前60 m处听报告,乙坐在家里离电视机5 m处听电视转播,已知乙所在处与人民大会堂相距1 000 km,不考虑其他因素,则(空气中声速为340 m/s)甲、乙听到声音的时间差是多少?
答案:0.158 s
解析:声音传到甲所需时间为t1=eq \f(60 m,340 m/s)≈0.176 s,传到乙所需时间为t2=eq \f(1 000 km,300 000 km/s)+eq \f(5 m,340 m/s)≈0.018 s。
故Δt=t1-t2=0.158 s。
相关试卷
这是一份高中物理人教版 (2019)选择性必修 第二册4 电磁波谱复习练习题,共11页。试卷主要包含了请回答以下问题等内容,欢迎下载使用。
这是一份人教版 (2019)选择性必修 第二册1 电磁振荡同步练习题,共6页。
这是一份人教版 (2019)选择性必修 第二册4 电能的输送一课一练,共6页。

