


还剩10页未读,
继续阅读
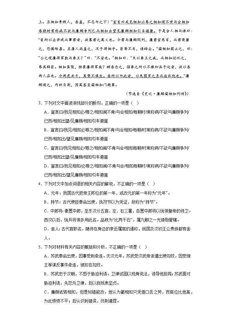
高中语文人教统编版选择性必修 中册10 *苏武传同步测试题
展开相关试卷
人教统编版10 *苏武传精品当堂检测题:
这是一份人教统编版10 *苏武传精品当堂检测题,共9页。试卷主要包含了了解班固以及《汉书》的相关知识等内容,欢迎下载使用。
人教统编版选择性必修 中册10 *苏武传优秀当堂达标检测题:
这是一份人教统编版选择性必修 中册10 *苏武传优秀当堂达标检测题,共10页。
高中语文人教统编版选择性必修 中册10 *苏武传课后复习题:
这是一份高中语文人教统编版选择性必修 中册10 *苏武传课后复习题,共19页。