


高中语文2024届高考复习小说考点讲解(共六方面)
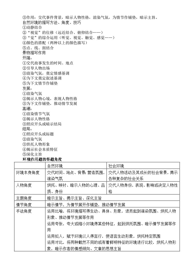
展开高考语文小说考点讲解一、小说语言的赏析角度一、修辞比喻:化平淡为生动,化抽象为具体拟人:化物为人,亲切自然,生动形象夸张:易于突出本质,表达强烈情感排比:增强气势,说服力强,感染力强反语:比直接表达更有力,感情强烈二、表现手法象征:形象表现思想情感,深沉含蓄以小见大:突出表现中心,增强感染力细节描写:使小说描写丰富细腻,深化主旨对比:突出鲜明特征,表现作者好恶褒贬三、表达技巧1.五种语言表达方法:记叙、描写、议论、抒情、说明相结合2.描写语言的表达技巧、方法角度:(1)景物描写:动静结合、视觉的位移、各种觉得综合运用(听、视、触、感觉等的综合运用)、颜色得搭配、点线面结合(2)人物描写:正面(动作、语言、神态、心理、肖像、外貌)、侧面(3)场面描写:点面结合(4)五种语言表达方式的综合运用四、表达技巧的分类认定粗笔勾勒(白描)精笔细描(工描)五、语言特色1.看词语使用:重点关注小说中的形容词、动词、叠词。①形容词:使塑造的形象生动活泼,有感染力②动词:真实形象,充满灵气③叠词:音律和谐,富有艺术魅力2.看句式特点:重点关注整句、散句、长句、短句①长短句交错使用:使语段错落有致,富于变化,读起来朗朗上口。②整散结合:使句式富于变化,使文章语势激荡而又意味绵长。3.看艺术手法:重点关注修辞手法和表现手法①运用多种修辞手法:使小说生动形象,活泼有趣,吸引读者阅读兴趣②运用多种表现手法:推动情节发展,深化主旨,使小说意蕴深刻4.看语言风格:辨析语言风格的类型,并分析其表达效果①平实质朴:亲切自然,通俗易懂,感情真②含蓄幽默:含蓄深刻地揭示小说的主旨,引人深思5.看语体色彩:辨析书面语和口语,并指出其效果①书面语:语言表达精确、严谨、规范。符合小说中特定的环境背景②口语:使小说更加真实、接地气儿,吸引读者二、小说的语言1.小说中人物语言的作用人物语言是小说中人物的对话、独白。由于人物的身份经历、文化修养、习惯爱好、心理状态以及所处的特定场合不同,语言也就呈现出个性化特征。2.小说语言的风格1.舒缓、平实、朴素、清新一般适用于叙述美好、纯朴的生活故事的小说,没有完整的故事情节或故事性不强。如2012年江苏卷《邮差先生》。2.明快、热烈、华丽、晓畅一般适用于叙述温馨感人、积极向上的生活故事的小说,有相对完整的故事情节,但故事性不强。如2010年江苏卷《溜索》。3.激越、冷峻、沉重、庄重一般适用于叙述紧张、震撼心灵的故事的小说,有较强的故事性,常有渲染,设置悬念,故事过程曲折多变。如鲁迅的《祝福》。4.幽默、含蓄、辛辣、讽刺一般适用于叙述揭露社会弊端、生活陋习的小说,有一定的故事性,但故事性不强。如鲁迅的《药》。三、小说的标题1.标题含义的理解 切入点:①标题的类型、表达技巧:通读全文,确定小说标题的类型,从而探究标题蕴含的表达技巧②标题与人物、情节、环境、主旨的关系:标题是否是情节线索,是否突出主要人物形象,是否渲染环境背景,是否暗示主旨答题步骤:第一步:点明标题所用的表达技巧:是否运用比喻、象征、双关、借代等艺术手法。 第二步:分析标题的表层含义:联系小说的主要情节 第三步:分析标题的深层含义:联系小说的各个要素2.小说标题的作用1.类型:①以物象为题:贯穿全文的线索《项链》《锄》②以地点为题:交代故事发生的地点《故乡》《边城》③以悬念为题:设置悬念,引起阅读兴趣《丧钟为谁而鸣》④以主旨为题:揭示小说主旨,画龙点睛《子夜》《红与黑》⑤以情节为题:概括小说主要事件《范进中举》《武松打虎》⑥以人物为题:交代主要人物《我的叔叔于勒》《阿Q正传》2. 作用:①结构线索 组织全文 寄托情感 深化主题②铺开情节 呼应细节 对比讽刺 强化效果③概括故事情节 暗示比喻象征 揭示主旨④点明时间地点 交代主要人物 创设故事背景 渲染环境氛围四、小说的环境自然环境:①内容:时间、地点、天气、季节、气候、景色②定义:人物活动的具体场景③作用:点明事件发生的时间、地点,渲染氛围,暗示人物心理、性格、品质,暗示主旨,推动情节发展社会环境:①内容:社会背景、历史条件、风土人情、政治经济状况、房屋建筑、室内陈设、社会氛围、人际关系②定义:故事发生的时代背景③作用:交代事件背景,暗示人物性格,渲染气氛,为情节作铺垫,暗示主旨。自然环境的描写方法、角度、技巧①动静结合②“视觉”的位移(远近结合、俯仰结合……)③“觉”的综合运用(听觉、视觉、触觉、感觉……)④颜色的搭配(两种以上的颜色描写)⑤点、线、面结合景物描写作用开端:①交代故事发生的时间、地点 ②引导人物出场③渲染气氛,奠定情感基调 ④为下文奠定叙述基调⑤为下文情节作铺垫发展:①渲染气氛 ②揭示人物心境,表现人物性格③为下文作铺垫,推动情节发展高潮:①渲染情节气氛 ②揭示人物性格③照应开头或暗示结局结局:①照应开头或标题 ②渲染气氛③烘托人物形象 ④揭示社会本质特征⑤深化主旨环境作用题的答题角度 自然环境社会环境环境本身角度 交代时间、地点、背景;营造氛围,渲染气氛交代人物活动及其成长的社会背景,揭示各种复杂的社会关系人物角度 烘托、映衬、暗示人物的心理、品质、身份交代人物身份,表现、影响或决定人物性格主题角度暗示主旨、揭示主旨、深化主旨情节角度暗示情节,为情节展开作铺垫,推动情节发展手法角度运用比喻,将环境描写得生动、具体、形象,进而起到渲染氛围、烘托人物形象、推动情节发展等作用运用夸张,夸大或缩小环境得某些特征,起到烘托氛围、暗示情节发展等作用运用拟人,赋予环境以人得言行,使语言生动形象,烘托特定氛围运用对比,将两种截然不同的或有着鲜明特征的环境进行比较,烘托人物形象,暗示作者的情感倾向、文章的思想主旨 五、人物形象人物描写的方法1.正面描写①神态描写:描写人物面部表情 作用:展现人物内心世界②肖像描写:描写人物面部特征 作用:直观展现人物形象③动作描写:描写人物动作行为 作用:表现人物性格④心理描写:描写人物内心活动 作用:展示人物性格、思想⑤语言描写:描写人物对话和独白 作用:使人物形象栩栩如生⑥细节描写:描写细微的典型情节 作用:刻画人物性格、心理2.侧面描写①以旁面写正面:借助他人反应表现人物形象②以对面写正面:通过描写人物关注重点的转移,侧面展现人物心理变化③以反面写对面:通过正反人物形象对比,突显人物形象分析概括人物形象的内容①身份职业:学生、商贩、农民②生活习惯:吸烟、熬夜、跑步③外貌特点:高大、瘦弱、魁梧④性格特点:廉洁、自私、善良⑤心理活动:矛盾、焦虑、担心⑥精神状态:振奋、失神、颓废小说中“主要人物形象”的作用①是作者着力塑造的形象,具有真实性和塑造性②性格的变化推动故事情节的发展③主导性格揭示主旨④其生活经历寄托作者情感⑤其际遇、命运反映社会现实,引人深思小说中“次要人物形象”的作用①正衬或反衬主要人物(一个人)②渲染气氛、奠定感情基调(一群人)③充当线索,贯穿或连缀故事情节,推动情节发展④与主要人物共同揭示主旨⑤起到见证人的作用,增加小说真实性(第一人称“我”)小说中“物象”的作用①烘托人物性格,寄托人物情感,衬托人物形象,暗示人物命运②充当线索,使小说结构严谨,推动情节发展③具有象征意义,象征主人公的人生经历④蕴含讽刺意义⑤具有时代烙印,交代背景,营造气氛,暗示社会环境⑥与主要人物命运息息相关,暗示或揭示主旨人物形象探究题的解答角度1你认为这篇小说的主人公应该是谁?为什么?或者 你认为本文的主要人物是哪一个?请结合文本说明理由。表明自己的观点从以下角度阐述理由:①作者塑造人物时的笔墨侧重;②是否推动情节发展;③是否直接揭示主题;④是否具有现实意义2结合文本,试探究某某性格形成的根源。或者 造成某某悲剧命运的根源是什么,请简要分析。切入角度时代背景生活环境性格特征(探究命运成因)3.从主人公的人生经历/个性品质中,你得到了怎样的启示?结合文本分析人物性格或人生经历从人物性格的闪光点和缺陷两方面入手谈启示六、小说情节小说常见情节设置安排的技巧悬念:吸引读者,引人入胜 铺垫:积蓄气势,突出主旨伏笔:前后呼应,结构严谨 照应:呼应前文,情节连贯抑扬:前后抑扬对比,使文势曲折,峰回路转,跌宕起伏对比:对事物进行比较,突出特征,渲染气氛,烘托人物衬托:描绘某事物,表现另一事物,突出形象,凸显主旨突转:结尾形成巧合,使结局反转,画龙点睛,表现主旨小说情节线索设置①明暗线:显隐结合,摇曳多姿。 作用:使情节更清晰,结构更紧凑②双主线:花开两朵,各表一枝 作用:双线呼应,推动情节发展③主次线:主次偕行,相辅相成 作用:更深刻地展现小说主旨拓展作品广度和深度,丰富内容小说情节的叙述的人称及作用第一人称:优点:叙述真切自然,给人真实生动之感缺点:受时空局限,非亲历之事无法叙述第二人称优点:给人以亲切感,便于交流情感缺点:受环境限制,需有明确的叙述对象第三人称:优点:不受时空限制,叙述灵活、客观缺点:缺乏亲切感,不利于情感的表达小说情节特点和技巧情节突转:开篇单向铺陈,结局逆向突转巧设悬念:开头设置疑团,结局揭示真相抑扬反差:借褒贬造成反差,以对比揭示主旨巧合兴波:制造多个巧合,使矛盾得以解决误会铺陈:以误会设置矛盾,以解开误会化解矛盾情感起伏:通过情感起伏展现情节起伏效果:化简单为复杂 化直白为含蓄 化单调为丰富变平铺直叙为跌宕起伏 一波三折,引人入胜小说线索设置的立足点①以时间为线索 ②以空间为线索 ③以事件为线索④以人物为线索 ⑤以物品为线索 ⑥以情感为线索作用:使小说结构清晰,情节集中紧凑;巧妙安排结构,揭示主题小说常见情节的叙述方式①顺叙:按事件发展的先后顺序叙述效果:使情节脉络清晰,层次分明②倒叙:先写事件结局或某一片段,再从开头叙述效果:制造悬念;引人入胜③插叙:暂时中断主线的叙述,插入与中心事件有关的内容效果:使情节更完整;使结构更严密;使内容更充实④补叙:在叙述过程中对前文涉及的某些情况作必要的补充效果:补充交代内容;使结构更清晰;有出人意料的效果⑤平叙:叙述同一时间、不同地点发生的两件或两件以上的事效果:条理清晰,便于读者了解来龙去脉小说不同位置的情节的作用开头:①交代故事背景,渲染环境气氛,奠定情感基调②烘托人物心情,交代人物身份,表现人物性格③为情节展开作铺垫,设置悬念,激发阅读兴趣④开篇点题中间:①表现人物性格,强化人物情感,丰富人物形象②推动情节发展,呼应前文或埋下伏笔,为下文作铺垫③暗示或深化主旨结尾:①表现人物性格,强化人物情感,丰富人物形象②总结或呼应前文,使情节更完整 ③戛然而止,给读者留下思考空间④欧•亨利式结尾,意料之外,情理之中⑤卒章显志,深化或升华主旨