资料中包含下列文件,点击文件名可预览资料内容
还剩3页未读,
继续阅读
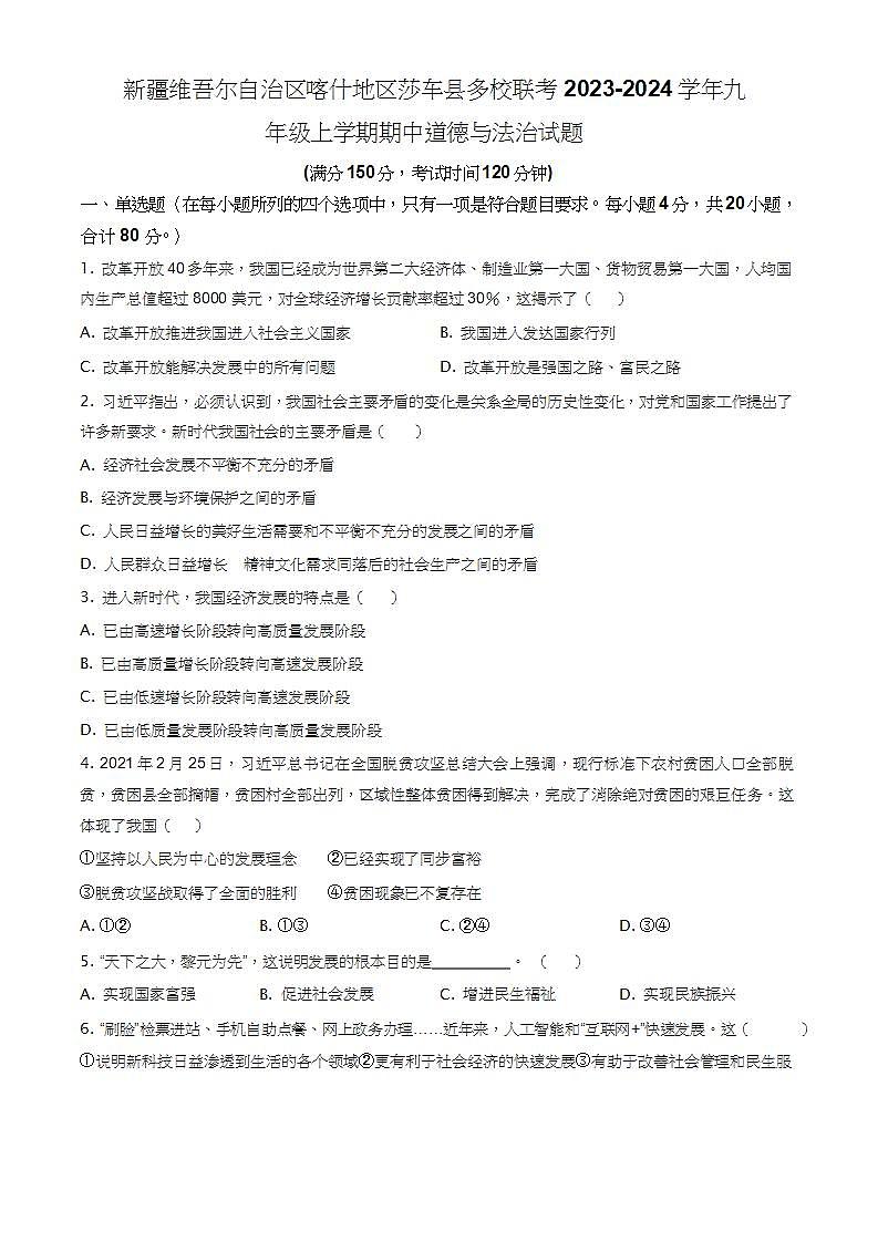
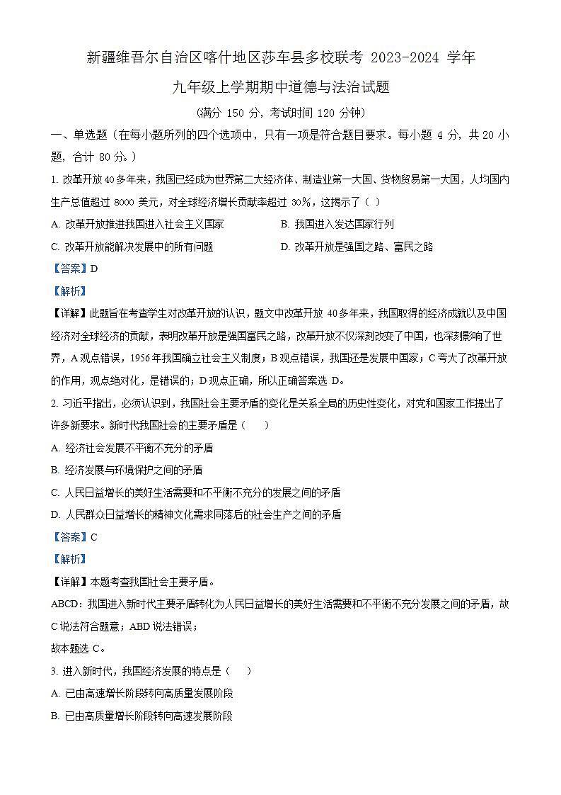
新疆维吾尔自治区喀什地区莎车县多校联考2023-2024学年九年级上学期期中道德与法治试题
展开相关试卷
山西省运城市多校2023-2024学年九年级上学期期末道德与法治试题:
这是一份山西省运城市多校2023-2024学年九年级上学期期末道德与法治试题,共17页。试卷主要包含了 下面是小阳搜集的数据资料, 中欧班列等内容,欢迎下载使用。
海南省琼中县多校2023-2024学年九年级上学期期末道德与法治试题:
这是一份海南省琼中县多校2023-2024学年九年级上学期期末道德与法治试题,共7页。试卷主要包含了选择题,简答题,辨析题,材料分析题,实践探究题等内容,欢迎下载使用。
新疆维吾尔自治区喀什地区莎车县2023-2024学年九年级上学期1月期末道德与法治试题:
这是一份新疆维吾尔自治区喀什地区莎车县2023-2024学年九年级上学期1月期末道德与法治试题,共2页。

