实验活动4 金属的物理性质和某些化学性质 试卷2023-2024人教版 九年级化学
展开
实验活动4 金属的物理性质和某些化学性质
1.下列生活用品,利用金属导电性的是 ( )
A.铁锅 B.铜导线 C.铝箔包装纸 D.金饰品
2.(2022·舟山中考)取一段镁条放入盛有少量稀盐酸的试管中,用手摸试管外壁会感觉发烫,反应的化学方程式为Mg+2HCl===MgCl2+H2↑。下列有关说法正确的是 ( )
A.反应中无明显现象 B.反应是一个吸热反应
C.反应后溶液中溶质质量减少 D.反应说明镁能置换出酸中的氢
3.(2023·广州期末)王同学想比较两种未知金属M、N和金属铝的活动性大小关系。他将M、N、铝三种金属粉末分别投入6.3%稀盐酸中,观察到金属M、铝粉表面有气泡产生,金属N无明显现象。另取一小块金属M投入硫酸铝溶液中,没有明显现象。据此判断三种金属的活动性顺序由强到弱的是 ( )
A.铝>N>M B.N>M>铝 C.M>铝>N D.铝>M>N
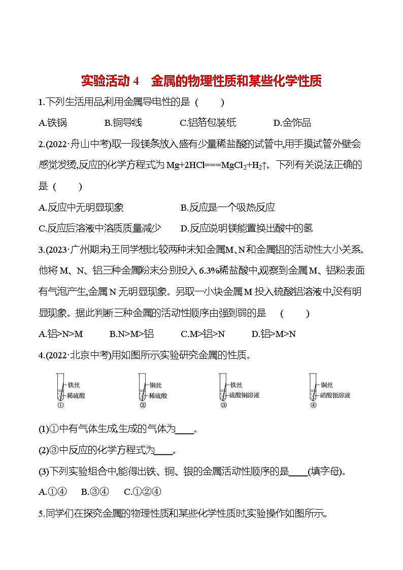
4.(2022·北京中考)用如图所示实验研究金属的性质。
(1)①中有气体生成,生成的气体为 。
(2)③中反应的化学方程式为 。
(3)下列实验组合中,能得出铁、铜、银的金属活动性顺序的是 (填字母)。
A.①④ B.③④ C.①②④
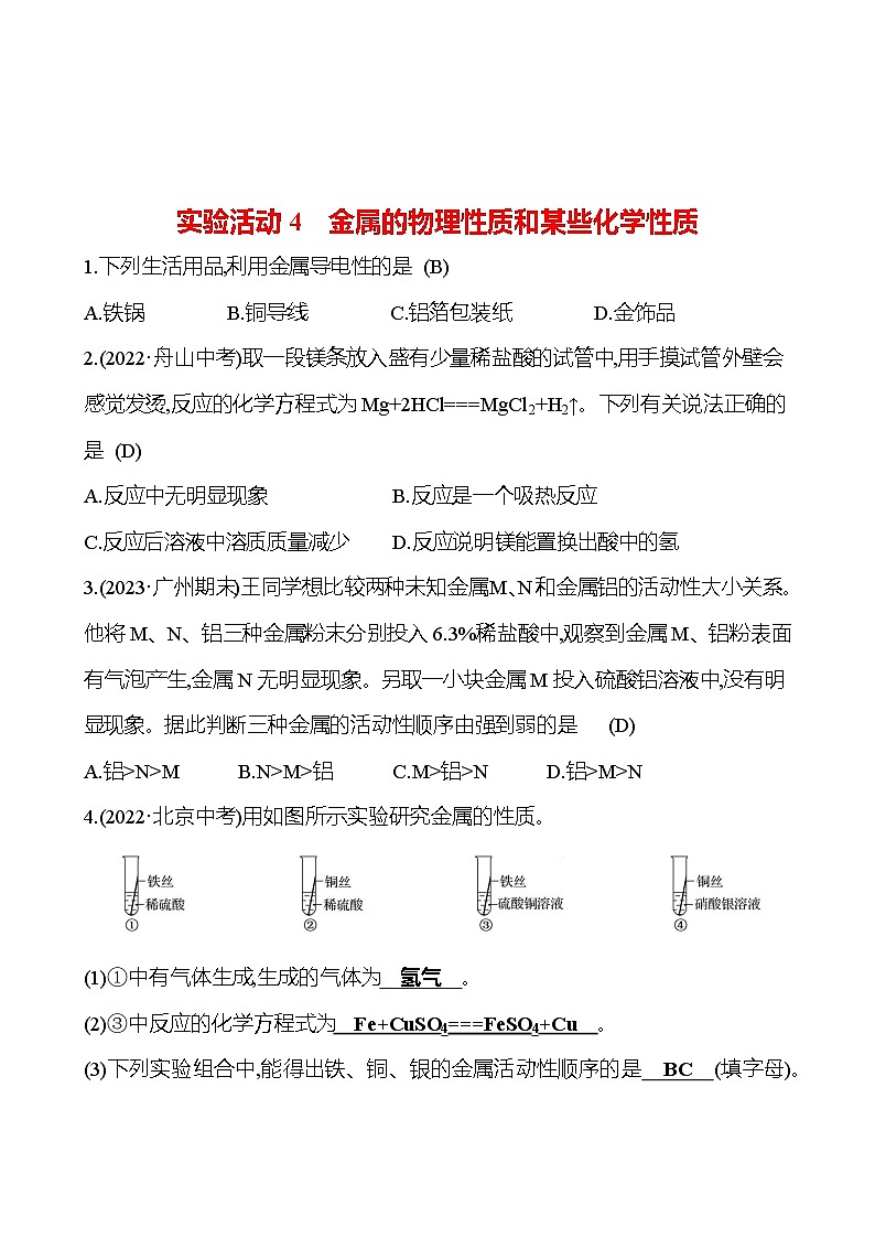
5.同学们在探究金属的物理性质和某些化学性质时,实验操作如图所示。
(1)图A中,标号a的仪器名称是 ;加热铜片一端,观察到另一端的蜡烛熔化,说明铜具有的物理性质是 ,能说明铜加热发生化学变化的现象是 。
(2)图B的实验目的是 。
(3)图C中,把铝丝放入稀硫酸中,刚开始没看到有气泡产生,其原因是 。有气泡产生时反应的化学方程式为
。
(4)如果要比较铝、铜、银三种金属的活动性强弱,在图C、D的基础上还需补充一个实验,该实验方案可以是 或 。

