山西省临汾市洪洞县向明中学2023-2024学年高二上学期第一次月考地理试卷B卷
展开
这是一份山西省临汾市洪洞县向明中学2023-2024学年高二上学期第一次月考地理试卷B卷,文件包含人教版三年级语文上册期末试卷pdf、人教版三年级语文上册期末答案pdf等2份试卷配套教学资源,其中试卷共4页, 欢迎下载使用。
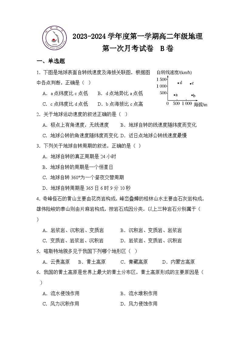
1.下图是地球表面自转线速度及海拔关联图,根据图中各点判断,正确是( )
A.a点纬度比c点低 B.d点地势比a点低
C.c点纬度比d点低 D.b点海拔比c点高
2.关于地球运动速度的叙述正确的是( )
A.极点上有角速度,无线速度B.地球自转的线速度随纬度而变化
C.地球公转的角速度随纬度而变化D.近日点地球公转线速度最慢
3.下列关于地球自转周期的叙述,正确的是( )
A.地球自转的真正周期是24小时
B.地球自转的周期是一个恒星日
C.地球自转360°为一个昼夜交替周期
D.地球自转周期是365日6时9分10秒
4.奇峰怪石的黄山主要由花岗岩构成,峰峦叠蟑的桂林山水主要由石灰岩构成,雄伟险峻的泰山则由片麻岩构成,按岩石成因分类,以上三种岩石分别属于( )
A.岩浆岩、沉积岩、变质岩B.沉积岩、变质岩、岩浆岩
C.变质岩、岩浆岩、沉积岩D.岩浆岩、变质岩、沉积岩
5.喀斯特地貌多见于我国下列哪个地形区( )
A.云贵高原B.黄土高原C.青藏高原D.内蒙古高原
6.我国的黄土高原是世界上最大的黄土分布区,黄土高原形成的主要原因是( )
A.流水侵蚀作用B.流水堆积作用
C.风力沉积作用D.风力侵蚀作用
7.某中学地理小组到抚仙湖流域进行研学活动,发现一块岩石层理结构明显,含有三叶虫化石,这块岩石最可能是( )
A.石灰岩B.花岗岩C.玄武岩D.大理岩
8.下列关于板块学说的叙述,正确的是( )
A.东非大裂谷是挤压断裂而形成
B.板块内部地壳比较活跃
C.板块内部是火山与地震多发地带
D.板块与板块交界的地带,地壳比较活跃
9.关于大洲大洋的正确叙述是( )
A.墨西哥以南的美洲地区称拉丁美洲
B.亚洲面积第二
C.位于太平洋的马里亚纳海沟是世界上最深的海沟
D.北冰洋全部在北极圈内
10.下图为世界海陆分布图。完成下列关于各大洲和各大洋的叙述正确的是( )
①大洲与③大洲的分界线是巴拿马运河
⑤大洲周围直接濒临四大洋
④大洲全部位于南半球,东半球
乙大洋在不断扩张
如图,读“六大板块分布示意图”,回答下小题.
11.“地中海一喜马拉雅火山地震带”与“环太平洋火山地震带”,都位于( )
A.板块的生长边界
B.板块的消亡边界
C.两大陆板块之间的生长边界
D.两海洋板块之间的消亡边界
12.喜马拉雅山脉和青藏高原的形成,是由于( )
A.欧亚板块与非洲板块相互挤压碰撞
B.欧亚板块与太平洋板块相互挤压碰撞
C.欧亚板块与印度洋板块相互挤压碰撞
D.欧亚板块内部张裂
13.背斜成谷,向斜成山的主要地质作用是( )
A.内力作用 B.侵蚀作用 C.搬运作用 D.沉积作用
14.山区公路多呈“之”字形,其原因是( )
A.减小坡度B.保护植被C.缩短路程D.减少成本
15.2020年3月18日,美国犹他州发生5.7级地震,和该地震发生有关联的板块是
A.大西洋板块 B.印度洋板块 C.南极洲板块 D.太平洋板块
20世纪50年代,我国地矿程人员在黑龙江松嫩平原某地区经多年地质勘探,本地区地质剖面如图所示。据此完成下列各题。
16.在地表由甲至乙一线多点采集岩石标本,经同位素方法测定,岩石年龄分布为( )
A.老—新—老 B.新—老—新
C.无规律 D.新—较新—较老—老
17.图中的E,F,G分别代表的是( )
A.气、水、油 B.气、油、水
C.水、气、油 D.油、气、水
18.板块构造学说认为,大洋板块和大陆板块的消亡边界将会生成的地貌不包括( )
A.海岸山脉 B.岛弧 C.海沟 D.海岭
下图为“某地地貌景观图”,图中周围沙漠广布。据此完成下面小题。
19.通常,图中地貌景观体现的自然环境特征是( )
A.干旱、多大风 B.湿润多雨
C.河流众多 D.植被茂盛
20.影响图示景观形成的主要外力作用是( )
A.河流侵蚀 B.海水侵蚀 C.风化和风力侵蚀 D.冰川侵蚀
21.图示景观主要分布在我国的( )
A.东北地区B.西南地区C.东南地区D.西北地区
下图为某区域的地质剖面图。该区域由地表平坦的X区和地表略有起伏的Y区组成。X区的玄武岩岩层较厚,Y区的玄武岩岩层较薄。据此完成下列各题。
22.导致该区域分异为X区和Y区的主要原因是( )
A.岩层断裂B.岩层褶皱
C.风沙侵蚀D.流水侵蚀
23.X区和Y区的玄武岩厚度存在差异是因为( )
A.喷发物质差异 B.冷凝环境差异
C.地壳运动差异 D.风化侵蚀差异
冰岛火山众多,下图阴影区为火山集中分布区。据此完成以下各题。
24.冰岛火山众多的原因是( )
A.板块挤压,地壳上升B.位于亚欧板块上,地壳运动活跃
C.处在地壳薄弱地带D.地壳厚度大
25.下列与冰岛所处板块边界类型一致的是( )
A.海沟B.海岸山脉C.海岭D.岛弧
读下图完成下面小题。
26.从成因上看,山地M属于( )
A.背斜形成的褶皱山
B.向斜形成的褶皱山
C.断层形成的断块山
D.岩浆喷发形成的火山
27.下列山地中,成因和上图所示不同的是( )
A.庐山B.喜马拉雅山C.华山D.泰山
读“某地海陆轮廓和板块示意图”,回答下列各题。
按照六大板块的划分,M小板块属于( )
亚欧板块 B.太平洋板块 C.非洲板块 D.印度洋板块
29.图中所示的边界属于( )
A.陆地区域边界 B.板块生长边界
C.海洋区域边界 D.板块消亡边界
30.在此类边界处,常常形成( )
A.海岭B.岛弧
C.海沟D.高大的山脉
二、综合题
40.读下面的太阳照射地球示意图(阴影表示黑夜)。
(1)在图上画出太阳光线。
(2)此时,太阳直射在 (纬度)上,该图表示北半球的球的节气为 ,其判断依据是 。
(3)图中晨昏线EF线属于 ﹙晨线或昏线﹚。
(4)这一天A、B、C、D四点中,正午太阳高度最小的是 ,白昼最长的是 ,D点的昼夜长短情况是 。
(5)此时此刻,A点的地方时是 ,C点的地方时是 。
39.读“某地地质剖面示意图”,回答下列问题。
(1)图中a处在地质构造上是 ,在地形上是 ,地形成因是 。
(2)图中b处在地质构造上是 ,在地形上是 。
(3)a、b、c三处,常为良好储油构造的是 处,
利于储存地下水的是 处。
(4)c处是否适宜修建水库? ,原因是 。
(5)从成因上讲,d山脉是 山 。
参考答案:
1.D
【详解】地球表面自转线速度大致随纬度升高而降低,同时也受海拔的一定影响,大致与海拔高度呈正相关。读图可知,a点的自转线速度远小于c点,因此a点纬度比c点高,A错误;图中显示,d点地势比a点高,B错误;读图可知,c点和d点自转线速度相同,而c点的海拔高于d点,因此c点纬度比d点高,C错误;图中显示,b点海拔略高于c点,D正确。故选D。
2.B
【详解】地球自转线速度由赤道向两极递减,B正确。除南北极点外,全球各地自转角速度相同,A错误。地球公转速度不断变化,在近日点公转线速度和角速度均最大,在远日点则均最小,地球公转的角速度不随纬度而变化,CD错误。B正确。
3.B
【详解】地球自转的真正周期是恒星日,为23小时56分4秒,地球自转360°59′为一个昼夜交替,周期为1太阳日。故选B。
4.A
【详解】根据所学知识,花岗岩为岩浆侵入地壳冷却凝固形成的,为岩浆岩,BC错误;石灰岩为沉积岩,D错误;片麻岩为花岗岩经变质作用形成的,为变质岩,A正确;故选A。
【点睛】岩浆岩的典型岩石有花岗岩、玄武岩;沉积岩典型岩石有石灰岩、页岩、砂岩、砾岩;变质岩典型岩石有片麻岩、板岩、大理岩等。
5.A
【详解】根据所学知识,云贵高原石灰岩广布,且夏季高温多雨,容易发生溶蚀和淀积作用形成喀斯特地貌,A正确;黄土高原主要为流水侵蚀形成的沟壑纵横的地貌特点,B错误;青藏高原海拔较高,主要为冰川地貌,C错误;内蒙古高原多风成地貌,D错误;故选A。
【点睛】喀斯特地貌是地下水与地表水对可溶性岩石溶蚀与沉淀,侵蚀与沉积,以及重力崩塌、坍塌、堆积等作用形成的地貌,喀斯特地貌在中国分布最广,其集中分布于桂、黔、滇等省区。
6.C
【详解】由所学知识可知,黄土高原表面覆盖着厚厚的黄土,亦被称为风吹来的高原,其成因是风力沉积,ABD错,C对。故选C。
7.A
【详解】结合所学知识,只有沉积岩才可能含有化石,石灰岩属于沉积岩,A正确;花岗岩和玄武岩属于岩浆岩,BC错误;大理岩属于变质岩,D错误;故选A。
【点睛】沉积岩:裸露地表的岩石 在外力作用下被风化成碎屑物质,再经风、流水等外力搬运、沉积,经过压紧固结作用而形成的岩石。 具有层理构造、常含有化石。沉积岩能反映地球历史,岩层和化石是记录地球历史的“书页”和“文字”。
8.D
【详解】东非大裂谷是板块张裂而形成,不是挤压断裂而形成,A错误;板块内部地壳比较稳定,板块边界构造活动频繁,地壳比较薄弱,因此地壳比较活跃,B错误、D正确;板块内部比较稳定,火山与地震活动相对较少,不是多发地带,C错误。故选D。
9.C
【详解】美国(不是墨西哥)以南的美洲地区,包括墨西哥、中美洲地区和南美洲,官方语言多为拉丁语系,因此称为拉丁美洲,A错误;在七大洲中,亚洲的面积最大,B错误;位于太平洋的马里亚纳海沟是世界上最深的海沟,海沟最深处的地方达1万多米,C正确;北冰洋大部分在北极圈内,不是全部,D错误。故选C。
10.D
【详解】由所学世界区域地理知识可知,①是亚洲,②是欧洲,③是非洲,④是大洋洲,⑤是南极洲,⑥是北美洲,⑦是南美洲,甲是太平洋,乙是大西洋,丙是印度洋,丁是北冰洋。①亚洲与③非洲的分界线是苏伊士运河、红海、曼德海峡,巴拿马运河是⑥北美洲与⑦南美洲的分界线,A错误;⑤南极洲濒临太平洋、大西洋、印度洋,没有濒临北冰洋,B错误;④大洋洲的部分群岛、岛屿位于北半球,西半球,如夏威夷群岛,C错误;乙是大西洋,位于板块生长边界,在不断扩张,D正确。故选D。
11.B 12.C
【分析】11.由题中图并结合所学知识可知,“地中海一喜马拉雅火山地震带”与“环太平洋火山地震带”,都位于板块的消亡边界,AC错误;有位于大洋板块与大陆板块的消亡边界,也有位于大陆板块与大陆板块的消亡边界,B正确,D错误;故选B。
12.由题中图并结合所学知识可知,喜马拉雅山脉和青藏高原的形成,是由于欧亚板块与印度洋板块相互挤压碰撞形成,C正确;欧亚板块与非洲板块相互挤压碰撞,形成阿尔卑斯山脉,A错误;欧亚板块与太平洋板块相互挤压碰撞,形成岛弧、海沟,B错误;欧亚板块比较稳定,张裂很少、规模小,且喜马拉雅山脉和青藏高原靠近板块边界,D错误;故选C。
【点睛】板块构造学说认为,岩石圈并非整体一块,而是分裂成许多块,这些大块岩石称为板块。全球共分为六大板块,即亚欧板块、太平洋板块、美洲板块、非洲板块、印度洋板块和南极洲板块。大板块又可划分成小板块。环太平洋板块边界的板块活动最为活跃;板块与板块之间形成的地形:板块之间的挤压运动,海洋中形成海沟,大陆上形成高大的山脉;板块之间的张裂运动,海洋中形成海岭,大陆上形成裂谷。
13.B
【详解】背斜的岩层向上弯曲,顶部受到张力,岩石较破碎,易被侵蚀形成谷地,向斜槽部受到挤压力,岩石较坚硬,不易被侵蚀,故形成山地。因此,背斜成谷,向斜成山的主要地质作用是侵蚀作用,B正确,ACD错误;故选B。
【点睛】
14.A
【详解】山区地形崎岖,交通线路的修建受地形影响较大,山区公路为减缓坡度,道路呈“之”字型沿等高线来修筑。故A正确,B、C、D错误。故选A。
15.D
【详解】美国犹他州处在太平洋板块和美洲板块交界处,和该地震发生有关联的板块是太平洋板块,D正确。故选D。
16.B 17.B
【解析】16.由图可知该处地质结构为岩层向上拱起的背斜结构,上覆岩层年龄新,下覆岩层年龄老。由于背斜顶部岩层被侵蚀,在地表由甲至乙岩石年龄从新变成老再变成新,B正确,ACD错误。故选B。
17.根据密度的大小比较,一般密度大的物质位置在下面,密度小的物质在上面。水的密度大,在下面;气的密度小,在上面;油的密度在水和气之间,所以在中间。因此图中的EFG分别代表的是气油水,故B正确,ACD错误。故选B。
【点睛】背斜岩层向上拱起,在地貌上常常形成山岭;向斜岩层向下弯曲,在地貌上常常成为谷地或盆地.但是有些背斜顶部因受张力作用,裂隙比较发育,容易遭受侵蚀而成为谷地,而向斜槽部因受挤压,岩层变得紧实,不易遭受侵蚀反而成为山岭。
18.D
【详解】海岭为大洋板块地幔物质从海岭顶部的巨大开裂处涌出,到达顶部冷却凝结,形成新的大洋地壳,是生长边界处形成的地形而非消亡边界,D符合题目要求;继续上升的岩浆冷却凝结,形成新的大洋又把早先形成的大洋地壳,以每年几厘米的速度推向两边,使海底不断更新扩张,过程中在陆地上形成海岸山脉,在海洋中大陆板块一侧抬升成为岛弧,岛弧旁边海洋板块一侧较深处形成海沟,这几个都是大洋板块和大陆板块的消亡边界处生成的地貌,A、B、C与题意不符。故选D。
19.A 20.C 21.D
【解析】19.由材料可知,该地区“周围沙漠广布”,因此该区域位于干旱地区,降水少,气候干旱,温差大,多大风天气,A正确。该地不可能湿润多雨、河流众多、植被茂盛,BCD错误。故选A。
20.读图可知,图中的地貌景观头大身子小,是风蚀蘑菇,是风化和风力侵蚀作用形成的,C正确,排除ABD。故选C。
21.我国西北地区由于气候干旱,降水少,植被稀少,冬春季节多大风,所以风力作用强烈,多风力侵蚀和风力堆积地貌,风力侵蚀地貌有风蚀蘑菇,风蚀柱、风蚀城堡、风蚀洼地等,D正确。东北地区、东南地区和西南地区属于季风区,降水相对多,以流水作用为主,ABC错误。故选D。
【点睛】风成地貌是由风力对地表的作用而形成的地貌。风力是塑造风成地貌的主要动力。
22.A 23.D
【解析】22.根据图片内容可知,XY两侧岩体并不连续,中间有断层线分布,且Y岩体较高,A正确;岩体内部岩层并未发生明显弯曲,并未发生褶皱,B错误;风沙和流水作用只会改变地表形态,对本题XY区域形成关系不大,CD错误。故选A
23.玄武岩属于喷出岩,且分别覆盖在XY岩体表层,易遭受外力侵蚀作用。结合图片信息,X表层玄武岩岩层较Y岩体厚,可以判断Y岩体由于海拔相对较高,比较易遭受外力作用破坏,D正确;根据材料,两则都属于玄武岩,A错误;冷凝环境和地壳运动差异对岩体厚度差异影响较小,BC错误。故选D
【点睛】断层造成岩层发生上下移动;褶皱使岩层发生弯曲,形成背斜向斜;
24.C 25.C
【解析】24.冰岛地处亚欧板块与美洲板块的交界处,地处生长界,地壳比较薄弱,C正确ABD错误。故选C。
25.海沟、海岸山脉、岛弧都是地壳消亡界形成的地貌,ABD错误;海岭是生长界上形成的地貌,C正确。故选C。
【点睛】全球地壳划分为六大板块;太平洋板块、亚欧板块、非洲板块、美洲板块、印度洋板块(包括澳洲)和南极洲板块。其中除太平洋板块几乎全为海洋外,其余五个板块既包括大陆又包括海洋。此外,在板块中还可以分出若干次一级的小板块,如把美洲大板块分为南、北美洲两个板块,菲律宾、阿拉伯半岛、土耳其等也可作为独立的小板块。板块之间的边界是大洋中脊或海岭、深海沟、转换断层和地缝合线。这里提到的海岭,一般指大洋底的山岭。
26.C 27.B
【解析】262.由图可知,中间岩层与两侧岩层发生断裂并错位,判断为断层,中间岩层抬升而形成断块山,C正确,ABD错误。故选C。
27.庐山、华山、泰山是由于断层而形成的断块山,成因与图示相同;喜马拉雅山是板块碰撞挤压形成的褶皱山脉,成因与图示不同,B正确,ACD错误。故选B。
【点睛】地质构造示意图的判断:大断层,常形成裂谷或陡崖,如东非大裂谷。断层一侧上升的岩块,常发育成为山岭或高地,如华山、庐山、泰山,峨眉山的万佛顶;另一侧相对下降的岩块,常形成谷地或低地,如渭河平原、汾河谷地,吐鲁番盆地;沿断层线常发育成沟谷,如:雅鲁藏布江大峡谷,有时有泉、湖泊形成。
28.D 29.B 30.A
【解析】28.M为阿拉伯半岛,按照六大板块的划分,M小板块属于印度洋板块,D正确。
29.根据图中板块的移动方向为背离运动,两个板块张裂分离形成生长边界,B正确。
30.生长边界处常常形成裂谷、海洋、海岭,A正确;高大的山脉、岛弧、深邃的海沟是消亡边界的地貌形态,BCD都错。故选A。
【点睛】生长边界常形成裂谷、海洋与海岭。消亡边界常形成高大的山脉、海沟与岛弧。
32.(1) 向斜 山地 向斜槽部受挤压,岩层变得紧实,不易受侵蚀形成山岭
(2) 背斜 山地
(3) b a
(4) 不适宜 地处断层,地表水易渗漏
(5)断块山(地垒)
【分析】本大题以“某地地质剖面示意图”为材料,设置五道小题,涉及构造地貌的形成及其应用等相关知识,重点考查学生对相关知识的掌握程度。
【详解】(1)由图可知,a处岩层向下凹陷,为向斜构造,地形上为山地;因为向斜槽部受挤压,岩层变得紧实,不易受侵蚀形成山岭。
(2)由图可知,b处岩层向上拱起,为背斜构造,地形上为山地。
(3)背斜是很好的储油构造,向斜是很好的储水构造,b为背斜,a为向斜。
(4)c处为断层构造,地质不稳,易漏水,不适合建水库。
(5)由图可知,d处为断层相对上升形成的山地,为断块山。
31.(1)
(2)23°26 S 冬至日 北极圈及其以北地区出现极夜现象
(3)晨线
(4)C B 昼夜等长
(5)12:00 8:00
【分析】本题通过太阳光照图的判读考查地球运动的地理意义。
【详解】(1)读图此时北极圈内有极夜现象,太阳直射南回归线。太阳光线与晨昏线垂直,在昼半球一侧。
(2)北极圈内有极夜现象,此时,太阳直射在23°26′S上,该图表示北半球的节气为冬至日,判断依据:北极圈及其以北的地区出现极夜现象。
(3)地球自转的方向是自西向东,顺地球自转方向由昼半球进入夜半球为昏线,由夜半球进入昼半球为晨线,所以,图中EF线属于晨线。
(4)该日太阳直射南回归线,A、B、C、D四点中,C点纬度距离南回归线最远,所以其正午太阳高度最小。读图越向南白昼越长,故白昼最长的是B。D点位于赤道上,昼夜长短情况是昼夜等长。
(5)因为赤道昼夜等长,所以其日出地方时为6点,日落地方时为18点,图示EF为晨线,晨线和赤道交点所在经线地方时为6时,图示C点所在经线地方时比晨线和赤道的交点所在经线地方时早2小时,故C地方时为8点;图示A点所在经线地方时比晨线和赤道的交点所在经线地方时早6小时,故A点地方时为12时。
【点睛】解答本题的关键在于晨昏线的判定以及太阳光照图上的时间信息。顺地球自转方向由昼半球进入夜半球为昏线,由夜半球进入昼半球为晨线,且晨线和赤道交点所在经线地方时为6时,昏线和赤道交点所在经线地方时为18时,光照图上昼半球的中央经线地方时为12时,夜半球的中央经线地方时为0时,
相关试卷
这是一份2023-2024学年山西省临汾市洪洞县向明中学高二上学期12月月考地理试卷含解析,共12页。试卷主要包含了单选题等内容,欢迎下载使用。
这是一份平罗中学2023-2024学年高二上学期第一次月考地理试卷(含答案),共19页。试卷主要包含了单选题,综合读图题,材料分析题等内容,欢迎下载使用。
这是一份山西省临汾市洪洞县向明中学2023-2024学年高二上学期第一次月考地理A卷,文件包含人教版三年级语文上册期末试卷pdf、人教版三年级语文上册期末答案pdf等2份试卷配套教学资源,其中试卷共4页, 欢迎下载使用。

