





【期中真题】(人教版)2023-2024学年初中八年级上册 地理 期中真题汇编-专题突破专项01 从世界看中国-试卷.zip
展开班级___________ 姓名___________ 学号____________ 分数____________
(考试时间:50分钟 试卷满分:100分)
注意事项:
1.本试卷分第I卷(选择题)和第II卷(非选择题)两部分。答卷前,考生务必将自己的班级、姓名、学号填写在试卷上。
2.回答第I卷时,选出每小题答案后,将答案填在选择题上方的答题表中。
3.回答第II卷时,将答案直接写在试卷上。
第Ⅰ卷(选择题 共60分)
一、选择题:本题共20个小题,每小题3分,共60分。在每小题给出的四个选项中,只有一项是符合题目要求的。
(2023·河南·统考中考真题)邮戳是邮局在信件、包裹等上加盖的戳记。各地邮局常会结合地域文化景观设计纪念邮戳。下图为我国部分邮局的位置和营业时间示意图。读图,完成下面1-2小题。
1.图示邮局营业时间存在差异的主要原因是( )
A.地球形状 B.地球大小C.地球自转D.地球公转
2.最可能在②地邮局加盖的邮戳是( )
A. B. C. D.
【答案】1.C 2.B
【解析】1.由于地球自转,导致地球上不同经度的地区出现了时间差异。我国东西跨经度广(约60°),东西时间差异大,因此不同地区的邮局营业时间存在差异。C正确。时间差异与地球形状、地球大小、地球公转无关,ABD错误。故选C。
2.图中②地区为北京,B慕田峪长城位于北京,因此可能在②地邮局加盖的邮戳是B。A邮戳可能在河南加盖,C邮戳可能在广东加盖,D邮戳可能在海南加盖。ACD错误,故选B。
(2023·山东滨州·统考中考真题)近日,山东省淄博市因烧烤火爆“出圈”,五一期间接待游客800余万人次。结合图文资料,完成下面3-4小题。
3.“有朋自远方来,不亦乐乎”,下列“进淄赶烤”车辆所属省份距离山东省最远的是( )
A. B.
C. D.
4.滨州各县市区文旅局纷纷到“烤点”做城市推介,下列描述与滨州实际相符的是( )
A.交通发达,以铁路运输为主
B.黄河干流自滨州入海
C.农作物种类丰富,盛产小麦、水稻、甜菜等
D.盛产冬枣、鸭梨等温带水果
【答案】3.A 4.D
【解析】3.结合所学知识可知,粤A为广东省广州市,位于珠三角;豫C为河南省洛阳市,位于华北平原;皖A为安徽省合肥市,位于长江中下游地区,山东省南部;冀D为河北省邯郸市,位于华北平原地区。距离山东省最远的是广东省广州市,故选A。
4.滨州市交通发达,各县市区距离近,以公路运输为主,A错;黄河干流自东营入海,B错误;滨州位于北方地区,水稻为南方地区的粮食作物,C错;滨州盛产冬枣、鸭梨等温带水果,D正确;故选D。
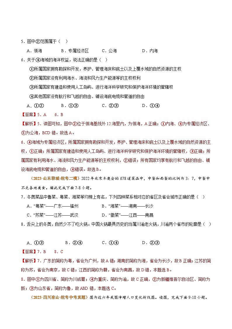
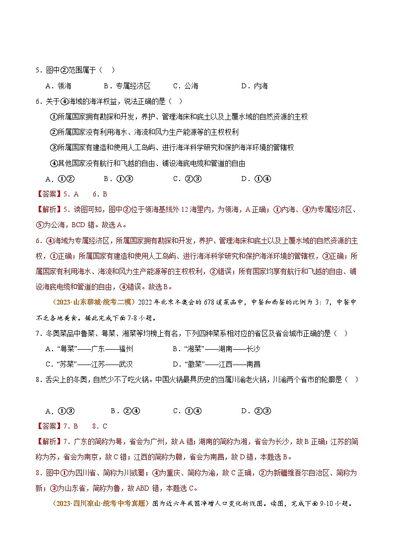
(2023·海南·模拟预测)读下图,完成下面5-6小题。
5.图中②范围属于( )
A.领海B.专属经济区C.公海D.内海
6.关于④海域的海洋权益,说法正确的是( )
①所属国家拥有勘探和开发,养护、管理海床和底土以及上覆水域的自然资源的主权
②所属国家没有利用海水、海流和风力生产能源等的主权权利
③所属国家有建造和使用人工岛屿、进行海洋科学研究和保护海洋环境的管辖权
④其他国家没有航行和飞越的自由、铺设海底电缆和管道的自由
①② B.①③ C.②③ D.①④
【答案】5.A 6.B
【解析】5.读图可知,图中②位于领海基线外12海里内,为领海,A正确;①内海、④为专属经济区、⑤为公海,BCD错。故选A。
6.④海域为专属经济区,所属国家拥有勘探和开发,养护、管理海床和底土以及上覆水域的自然资源的主权,①正确;所属国家有建造和使用人工岛屿、进行海洋科学研究和保护海洋环境的管辖权,③正确;所属国家有利用海水、海流和风力生产能源等的主权权利,②错误;所有国家均享有航行和飞越的自由、铺设海底电缆和管道的自由,④错误。故选B。
(2023·山东聊城·统考二模)2022年北京冬奥会的678道菜品中,中餐和西餐的比例为3:7,中餐中不乏各地美食。据此完成下面7-8小题。
7.冬奥菜品中鲁菜、粤菜、湘菜等均榜上有名,下列四种菜系相对应的省区及省会城市正确的是( )
A.“粤菜”——广东——福州B.“湘菜”——湖南——长沙
C.“苏菜”——江苏——武汉D.“徽菜”——江西——南昌
8.舌尖上的冬奥,自然少不了吃火锅。中国火锅最具历史的当属川渝老火锅,川渝两个省市的轮廓是( )
①③ B.②④C.①④D.②③
【答案】7.B 8.C
【解析】7.广东的简称为粤,省会为广州,故A错;湖南的简称为湘,省会为长沙,故B正确;江苏的简称为苏,省会为南京,故C错;江西的简称为赣,省会为南昌,故D错,本题选B。
8.图中①为四川省、简称为川或蜀;④为重庆、简称为渝,故C正确,②为新疆维吾尔自治区、简称为新;③为山东省,简称为鲁,故ABD错,本题选C。
(2023·四川凉山·统考中考真题)图为近六年我国净增人口变化折线图。读图,完成下面9-10小题。
9.根据图分析得出,近六年我国人口总数( )
A.一直在上升 B.一直在下降C.先上升后下降D.先下降后上升
10.目前我国人口变化的趋势,将带来的社会问题包括( )
①国防兵力不足②就业困难③社会养老负担加重④劳动力短缺
①②③ B.①③④C.①②④D.②③④
【答案】9.C 10.B
【解析】9.由图可知,近六年我国人口总数先上升,2021年后,净增人口小于0,出现下降,故C正确,ABD错误。故选C。
10.由图可知,目前我国出生率为负增长,将带来的社会问题包括①国防兵力不足③社会养老负担加重④劳动力短缺等,故B正确;就业困难是人口增长过快带来的问题,②错误,故ACD错误。故选B。
(2023·湖南长沙·统考中考真题)2022年11月15日为世界80亿人口日。与2021年相比,2022年中国人口总数减少了85万。读图1、图2,完成下面11-13小题。
11.1830年以来,世界人口每增加10亿,所需时间总体来说( )
A.越来越长 B.越来越短C.保持不变D.先短后长
12.2012~2022年,中国人口总数最多的年份是( )
A.2014年 B.2016年C.2021年D.2022年
13.2022年,中国人口近61年来首次出现负增长。为此,可采取的措施有( )
①适当鼓励生育②均衡人口分布③降低生育成本④提倡晚婚晚育
①② B.②③C.②④D.①③
【答案】11.B 12.C 13.D
【解析】11.人类有漫长的发展历史.公元1800年以前,世界人口增长得相当缓慢,1830年以来,世界人口每增加10亿的时间越来越短,此后世界人口进入迅速增长的时期,B正确,ACD错误,故选B。
12.读图可知,2012~2021年中国净增人口一直大于零,人口数量不断增多;2022年变成负数,人口数量减少。因此,到2021年中国人口总数达到最多,C正确,ABD错误,故选C。
13.2022年,中国人口近61年来首次出现负增长,人口老龄化加剧,社会负担加重,应当适当鼓励生育、降低生育成本,①③正确;均衡人口分布无法应对人口减少的趋势,提倡晚婚晚育会加剧人口老龄化问题,②④错误。故选D。
(2023·陕西商洛·统考二模)当一个国家或地区65岁及以上人口占总人口的7%,标志着这个国家或地区进入老龄化社会,当这个比例升至14%时,标志其进入深度老龄化社会。读世界部分国家人口老龄化进程(含预测)示意图,完成下面14-15小题。
14.图中( )
A.中国将于2025年进入深度老龄化社会 B.瑞典和德国同时进入老龄化社会
C.英国从老龄化到深度老龄化进程最快 D.法国最早进入深度老龄化社会
15.面对人口老龄化问题,应该( )
①下调养老金②降低生育率③健全养老保障体系④发展老龄产业
①② B.①③C.②④D.③④
【答案】14.A 15.D
【解析】14.从图中看65岁及以上占人口数7%说明这个国家进入老龄化,而占比人数14%时为深度老龄化。从图中看出中国将在2025年进入深度老龄化,故A正确。瑞典比德国进入老龄化的时间要早,故B错误。中国从老龄化到深度老龄化进程最快,故C错误。法国不是最早进入深度老龄化的国家,而是德国,故D错误。故选A。
15.针对世界人口老龄化的主要措施主要是通过完善养老保障体系,发展老龄产业,适当延迟退休年龄。应上调养老金和提高生育率。故③④正确。故选D。
(2023·河南周口·统考三模)羊毛壁毯是我国少数民族利用羊毛编织的传统手工艺品,能反映当地人们的生活环境和风土人情。下图是一幅名为“天山歌舞”的羊毛壁毯作品。读图,完成下面16-17小题。
16.壁毯画面反映的风土人情所属的少数民族是( )
A.回族 B.朝鲜族C.维吾尔族D.壮族
17.壁毯具有防寒、装饰等功能,其编织原料来自当地畜养量大且特有的羊种,羊肉也是当地居民喜爱的食物。这反映出当地的主要农业部门应该是( )
A.种植业 B.畜牧业C.林业D.渔业
【答案】16.C 17.B
【解析】16.读图可知,图中的舞蹈是维吾尔族的手鼓舞,主要分布在我国的新疆维吾尔自治区。故C正确,ABD错,本题选C。
17.羊毛壁毯是我国少数民族利用羊毛编织的传统手工艺品,羊毛来源于畜牧业,壁毯名为天山歌舞,说明分布在新疆天山南北,羊肉也是当地居民喜爱的食物。所以这反映出当地的主要农业部门应该是畜牧业。故B正确,ACD不正确。故选B。
(2023·广西柳州·统考二模)每到广西壮族自治区“三月三”节日时,广西壮族的乡亲们会用植物的汁液和糯米混合,做五色糯米饭。读图左“'三月三'节庆照片”,图右“中国民族分布简图”,完成下面18-20小题。
18.广西三月三,当地人们庆祝节日的活动有( )
A.“三月三歌圩” B.呼麦C.摔跤D.赛马
19.读图分析我国汉族主要分布地区( )
A.西南和东北B.西北和西南
C.东北和东南D.中部和东部
【答案】18.A 19.D
【解析】18.广西三月三歌圩节是广西最盛大的节日,以热闹的歌舞表演等庆祝活动来祈福风调雨顺,故A正确;呼麦是蒙古族复音唱法潮尔的高超演唱形式,是一种喉音艺术;摔跤、赛马、射箭、套马、是蒙古族那达慕大会的比赛项目,蒙古族主要分布在内蒙古自治区,排除BCD,故选A。
19.我国的民族分布特点是大杂居、小聚居、交错杂居;各民族分布不均,少数民族主要分布在东北、西北、西南;汉族主要分布在东部和中部,故ABC错误、D正确,根据题意,故选D。
20.(2023·湖南怀化·中考真题改编)“抖音旅游”达人到湖南省怀化实地打卡体验,最可能欣赏到的少数民族风情是( )
A.傣族-泼水节 B.藏族-晒佛节C.侗族-芦笙节D.蒙古族-那达慕大会
【答案】20.C
【解析】怀化位于湖南省,少数民族为侗族,可以欣赏到的少数民族风情是芦笙节,C正确;傣族位于云南省,藏族位于西藏自治区,蒙古族位于内蒙古自治区,ABD错误。故选C。
第II卷(非选择题 共40分)
解答题:本题共4小题,共40分。
21.(2023·黑龙江·统考中考真题)读“中国地图”,回答问题。
(1)从海陆位置看,我国位于亚洲东部、太平洋西岸,是一个 的国家。
(2)2023年5月18日中国-中亚峰会于古都西安揭幕。该城市所在省区①的简称是 。中亚五国中与我国相邻的国家③ 是世界最大内陆国。
(3)我国是一个多民族国家,其中民族数量最多的省级行政区②是 。
(4)图中我国近海C、D、E、G中是我国内海的是 (填名称)。
(5)图中A山脉是 ,其南侧的地形区是 高原;其北侧盆地中有我国最大的内流河B 。
(6)南水北调工程把图中 (F或H)河流的水调入我国缺水严重的华北地区和 地区。
【答案】21.(1)海陆兼备
(2)陕或秦 哈萨克斯坦
(3)云南
(4)渤海
(5)昆仑山 青藏 塔里木河
(6)F 西北
【解析】(1)根据从海陆位置看,我国位于世界最大的大陆亚欧大陆的东部,西部深入亚欧大陆内部,与许多国家接壤;东部濒临世界上面积最大的大洋太平洋,有众多的岛屿和港湾,是一个海陆兼备的国家。
(2)2023年5月18日中国-中亚峰会于古都西安揭幕。西安是陕西省的行政中心,陕西省简称陕或秦。中亚五国中和我国接壤的国家是哈萨克斯坦、塔吉克斯坦、吉尔吉斯斯坦。哈萨克斯坦是世界最大内陆国。
(3)我国是一个多民族国家,其中民族最多的省级行政区域②是云南省,该省区是我国少数民族种类最多的,我国一半以上的少数民族在云南省都有分布,云南省简称云或滇。
(4)读图分析可知,我国从北到南,濒临的海洋依次是C渤海、D黄海、E东海和G南海,C渤海和琼州海峡是我国的内海。
(5)读图分析可知,图中A山脉是昆仑山,其南侧的地形区是青藏高原,被称为“世界屋脊”;其北侧盆地中有我国最大的内流河B塔里木河。
(6)南水北调工程是指将F长江水系的丰富水资源调到缺水严重的华北、西北地区,该工程分为西线、中线和东线三个方案。
22.(2023·辽宁锦州·统考二模)根据某地理小组“生育政策与人口增长关系”的学习任务,完成各环节相应要求。
任务一:收集素材,汇总数据
人口自然增长率用来表明人口自然增长的程度和趋势。表一是该地理小组通过网络收集到2016—2022年我国人口增长的相关统计数据。
2016-2022年我国人口增长情况
(1)2022年我国的人口自然增长率是 ‰。
任务二:数据统计,发现规律
该地理小组分别绘制了如下三幅统计图,如图1、图2、图3。
(2)请根据表一数据,将图1绘制完整。
(3)根据统计图分析,2016-2021年期间 ,我国人口增长的趋势大致是 ;相比2021年,2022年我国65岁及以上人口比例呈 趋势。
任务三:综合分析,问题预判
(4)我国人口如果按照统计数据的趋势长期自然发展,可能会带来一些负面影响,例如: (请举一例)。
任务四:政策领悟,提升认知
(5)为了促进人口与社会经济长期均衡发展,我国不断调整计划生育政策,2021年开始实施一对夫妻可以生育 个子女的政策。
(6)计划生育作为我国一项基本国策,不仅要控制人口数量,更要提高 ,促进人口可持续发展。
【答案】22.(1)-0.6
(2)
(3)越来越慢 增大
(4)劳动力短缺,国防兵源不足,社会抚养老年人的负担加重等
(5)三
(6)人口素质
【解析】(1)据所学知识人口自然增长率等于出生率减去死亡率,可得出2022年我国的人口自然增长率是-0.6‰。
(2)根据表一数据可知人口自然增长率呈持续下降的趋势。
(3)根据统计图2016-2021年期间,自然增长率呈下降趋势,可得出我国人口增长的趋势大致是缓慢下降;相比2021年,2022年我国65岁及以上人口14.9%大于2021年14.2%,比例呈增大趋势。
(4)根据所学知识可知一是随着人口老龄化的加深,我国的经济消费能力将会变弱。相比于年轻人,老年人的消费能力有限;二是会导致劳动力缺乏。当下社会状态是,年龄大的还没有退出工作岗位,刚毕业的大学生找不到工作。但是以后这种局面就会出现两极反转,随着老龄人口退出各行各业,但是又没有年轻人及时去补充,社会用工就会出现难题;三是养老方面的问题。一方面是过多的老年人会导致养老金的使用出现问题。现在我们国家的老龄人口大概为2.5亿,再过一二十年可能会高达5亿人。2.5亿的养老金支付已经造成一定负担,翻倍的人数必然会带来更大的压力。
(5)结合所学知识可知2021年7月20日,中共中央国务院发布《关于优化生育政策促进人口长期均衡发展的决定》,实施一对夫妻可以生育三个子女政策,并取消社会抚养费等制约措施、清理和废止相关处罚规定。
(6)根据所学知识可知我国人口增长的特点就是人口基数大,人口增长快,为了控制人口,我国将计划生育作为一项基本国策,计划生育的基本内容是,控制人口数量,提高人口素质,具体的要求是,晚婚晚育,少生优生。
23.(2023·陕西·三模)阅读图文材料,回答下列问题。
材料一:2023年4月中旬,云南西双版纳、普洱、德宏、景洪市等地相继举办泼水节,这一传统民族节日也吸引了全国各地游客,万人狂欢的泼水节,让云南成功登上C位的同时,也释放了云南的经济活力
材料二:2023年4月,中老铁路跨境客运列车正式开行。中老铁路,是一条连接中国云南省昆明市与老挝万象市的电气化铁路,由中国按国铁Ⅰ级标准建设,是第一个以中方为主投资建设、共同运营并与中国铁路网直接连通的跨国铁路。
材料三:云南省资料图;云南省及周边地区示意图;
(1)云南主要位于我国四大地理区域的 地区,主要位于我国地势的第 级阶梯上。
(2)图中铁路线是云南构建连接东南亚“泛亚铁路”的重要组成部分,他们都起始于云南省会城市甲 ,“泛亚铁路”的通车促进了云南省和东南亚地区的边境贸易,东南亚与云南省边境线最长的国家是 。
(3)河流A是连通云南与东南亚的水上通道在东南亚被称为湄公河,在我国境内称为 。
(4)泼水节主要是我国哪个少数民族的节日?( )
A.满族B.维吾尔族
C.回族D.傣族
【答案】23.(1)南方 二
(2)昆明 缅甸
(3)澜沧江
(4)D
【解析】(1)云南主要位于我国四大地理区域的南方地区,地处我国地势的第二级阶梯上,属于典型的亚热带季风气候。
(2)由图可知,图中铁路线是云南构建连接东南亚“泛亚铁路”的重要组成部分,他们都起始于云南省会城市甲昆明市;东南亚地区有三个国家与我国接壤,分别是缅甸、老挝、越南;由图可知,东南亚与云南省边境线最长的国家是缅甸。
(3)由图可知,河流A发源于我国青藏高原,是亚洲流经国家最多的国际性河流,为湄公河,在我国境内称为澜沧江。
(4)傣族主要分布在我国的云南省,傣族的传统节日是泼水节。
24.(2023·全国·模拟预测)纪录片《航拍中国》以航拍俯瞰视角,呈现我国大地无与伦比的美:“960万平方千米的辽阔,300万平方千米的浩瀚,四季轮转,冰火交融”。读图,完成下列问题。
(1)图中①是 (填国家名称),②是 (填国家名称)。
(2)北回归线自西向东共穿过我国 个省级行政区域,其中位置最西的是 (填省区名称)。
(3)对我国“960万平方千米的辽阔”的评价,不正确的是( )
A.南北跨纬度广,气候差异大,利于发展多种农业经济
B.东西跨经度广,干湿差异显著,形成西牧东耕的农业格局
C.陆地疆域深入亚欧大陆内部,便于我国与众多陆上邻国发展边境贸易
D.我国领土全部位于北温带,温和多雨,利于农业生产
(4)“300万平方千米的浩瀚”见证我国蓝色海疆广阔,保卫责任重大,如我国的最南端曾母暗沙就位于 海。
(5)④省区主要少数民族是 族,每年农历六月初四到初八举行赛马、射箭、摔跤等竞赛的节日是 (填节日名称)
(6)我国是世界上人口最多的国家,人口分布不均,其分界线大致经过黑河—③ 一线,该线东南部人口 。(填稠密或稀疏)
【答案】24.(1)朝鲜 印度
(2)4 云南省
(3)D
(4)南
(5)蒙古 那达慕大会
(6)腾冲 稠密
【解析】(1)读图,根据位置和轮廓可知,①是朝鲜,②是印度。
(2)北回归线自西向东共穿过了我国的云南、广西、广东、台湾四个省级行政区,其中位置最西的是云南省。
(3)南北跨纬度广,气候差异大,利于发展多种农业经济,A正确;东西跨经度广,干湿差异显著,形成西牧东耕的农业格局,B正确;陆地疆域深入亚欧大陆内部,便于我国与众多陆上邻国发展边境贸易,C正确;我国领土全部位于大部分北温带,少部分位于热带,雨热同期,利于农业生产,D错误。根据题意,故选D。
(4)我国最南端曾母暗沙位于南海,大约位于4°N。
(5)④是我国的内蒙古自治区,主要少数民族是蒙古族,最重要的传统节日是那达慕大会,每年农历六月初四到初八举行赛马、射箭、摔跤等竞赛活动。
(6)我国人口地理分界线大致经过黑龙江黑河-云南腾冲,该线东南部自然环境优越,经济发达,人口稠密;西北部人口稀疏。
1
2
3
4
5
6
7
8
9
10
11
12
13
14
15
16
17
18
19
20
年份(年)
2016
2017
2018
2019
2020
2021
2022
出生率(‰)
13.57
12.64
10.86
10.41
8.52
7.52
6.77
死亡率(‰)
7.04
7.06
7.08
7.09
7.07
7.18
7.37
人口自然增长率(‰)
6.53
5.58
3.78
3.32
1.45
0.34
【期中真题】(人教版)2023-2024学年八年级地理上册 期中真题汇编-高频选择题 专题01 从世界看中国-试卷.zip: 这是一份【期中真题】(人教版)2023-2024学年八年级地理上册 期中真题汇编-高频选择题 专题01 从世界看中国-试卷.zip,共12页。试卷主要包含了读图,下列叙述错误的是,下列叙述正确的是等内容,欢迎下载使用。
【期中真题】(人教版)2023-2024学年初中八年级上册 地理 期中真题汇编-专题突破专项03 核心地图专练-试卷.zip: 这是一份【期中真题】(人教版)2023-2024学年初中八年级上册 地理 期中真题汇编-专题突破专项03 核心地图专练-试卷.zip,共12页。试卷主要包含了 连线题,3万人,扭转了战场态势等内容,欢迎下载使用。
【期中真题】(人教版)2023-2024学年初中八年级上册 地理 期中真题汇编-专题突破专项02 中国的自然环境-试卷.zip: 这是一份【期中真题】(人教版)2023-2024学年初中八年级上册 地理 期中真题汇编-专题突破专项02 中国的自然环境-试卷.zip,共12页。试卷主要包含了本试卷分第I卷两部分等内容,欢迎下载使用。