【期中模拟】(人教版)2023-2024学年九年级化学上册 专项提升卷04 自然界的水.zip
展开专项提升卷04 自然界的水
(时间:90分钟 满分:100分)
班级: 学号: 姓名: 成绩:
一、选择题:本大题共15小题,每小题3分,共45分,在每小题给出的四个选项中,只有一项是符合题目要求的。
1.下列水的净化方法中发生了化学变化的是( )
A.沉淀泥沙 B.过滤悬浮物 C.活性炭吸附 D.煮沸消毒
2.水是一切生命体生存所必需的物质,我们必须爱护水资源。下列有关爱护水资源的说法错误的是( )
A.爱护水资源既要节约用水,又要防治水体污染
B.水体污染的来源主要是生活污染
C.农业园林浇灌改大水漫灌为喷灌、滴灌
D.城镇污水处理达到污染排放标准后再排放
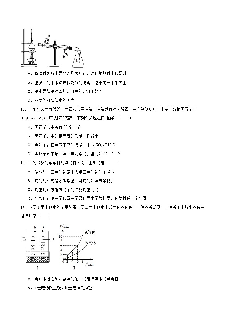
3.化学用语是学习化学的重要工具。下列化学用语书写正确的是( )
A.2个氮原子:N2 B.+2价钙元素:
C.1个镁离子:1Mg2+ D.3个氢分子:3H2
4.下列各图中,“”和“O”分别表示两种不同元素的原子,其中表示化合物的是( )
A. B. C. D.
5.铕(Eu)是一种稀土元素,它的氧化物(Eu2O3)可用于制超导体合金薄膜。Eu2O3中铕元素的化合价为( )
A.+1 B.+2 C.+3 D.+4
6.水是地球上最常见的物质之一,下列关于水的说法正确的是( )
A.用肥皂水不能区别硬水和软水 B.用硬水洗涤衣物浪费肥皂还会使衣物变硬
C.生活污水可以随意排放 D.过滤可以除去水中所有杂质
7.科学家发现水在超低温下能形成比蜂蜜还粘稠的“高密度液态水”;在一定环境中,常温常压下的水可以瞬间变成冰,俗称“热冰”。下列有关说法正确的是( )
A.“高密度液态水”的存在表明水的物理性质与温度有关
B.常温常压下的水瞬间变成冰,是因为水分子因受到阻碍停止运动
C.“高密度液态水”、“热冰”的化学性质和水不相同
D.“高密度液态水”、“热冰”均为新型单质
8.分类是学习化学的方法之一。下列各组物质按照单质、氧化物、混合物顺序排列的是( )
A.氧气、蒸馏水、空气 B.水银、氯化钾、矿泉水
C.液氮、二氧化碳、硫酸 D.白磷、氧化镁、冰水共存物
9.氢气是一种具有广泛用途的物质,下列关于氢气的说法不正确的是( )
A.用氢气充灌探空气球是因为相同条件下氢气的密度最小
B.氢气具有可燃性,可以做燃料
C.点燃氢气与氧气的混合气体时,一定会发生爆炸
D.氢气在发生化学变化时的最小微粒是氢原子
10.下列实验设计能达到实验目的的是( )
选项 | A | B | C | D |
实验设计 |
|
|
|
|
实验目的 | 测定空气中氧气的含量 | 验证二氧化碳能与水反应 | 证明人体呼出的气体中CO2含量比空气高 | 净化河水得到纯水 |
A.A B.B C.C D.D
11.如图为某天然饮用水标签的部分内容。根据标签信息,下列说法正确的是( )
每100mL含量(ug/100mL) 钙≥400 钠≥20 钾≥10 偏硅酸>150 pH(25°C) 6.8~7.8 |
A.该饮用水是纯净物 B.该饮用水一定呈酸性
C.钙、镁、钠是指元素 D.钾的质量分数为10%
12.右图是实验室常用的蒸馏装置。下列说法中,错误的是( )
A.蒸馏时烧瓶中要放入几粒沸石,防止加热时出现暴沸
B.温度计的水银球要和烧瓶的侧管口位于同一水平面上
C.冷水要从冷凝管的a口进入,b口流出
D.蒸馏能够降低水的硬度
13.广东地区因气候等原因喜欢饮用凉茶,凉茶具有消热解毒、凉血利明功效,主要成分是黑芥子甙(C10H17NO9S2),可以预防感冒。下列有关说法正确的是( )
A.黑芥子甙中含有39个原子
B.黑芥子甙中的氮元素的质量分数最小
C.黑芥子甙在氧气中充分燃烧只生成CO2和H2O
D.黑芥子甙中碳、氧、硫元素的质量比为17:9:2
14.下列涉及化学学科观点的有关说法正确的是( )
A.微粒观:二氧化碳是由大量二氧化碳分子构成
B.转化观:高锰酸钾常温下可转化为氧气等物质
C.能量观:缓慢氧化不会伴随能量变化
D.结构观:钠离子和氯离子最外层电子数相同,化学性质完全相同
15.下图Ⅰ是电解水的简易装置,图Ⅱ为电解水生成气体的体积与时间的关系图。下列关于电解水的说法错误的是( )
A.电解水过程加入氢氧化钠目的是增强水的导电性
B.a是电源的正极,b是电源的负极
C.实验中气体A、B的体积比不是2﹕1的原因是氧气微溶于水
D.实验中证明水是氢元素和氧元素组成的
二、非选择题:本大题共5小题,第16小题5分,第17~21小题各10分,共55分。
16.化学用语是学习化学的重要工具,是国际通用的化学语言。
(1)用化学用语填空:
①磷原子 。
②地壳中含量最多的金属元素 。
③保持氮气化学性质的最小粒子是 。
(2)符号“3Ca2+”中的“3”表示 ,“2+”表示 。
17.水是生命之源、万物之基,是人类宝贵的自然资源,我们每个人都要关心水、爱护水、节约用水。请沿用科学家认识事物的方式认识“水”。
(1)从净化角度:
为防止疾病传染,需对河水处理后方能饮用。常用的措施有①加热煮沸;②用消毒剂杀菌消毒;③用过滤等方法净化;④自然沉淀。较为合理的处理顺序是 (填序号)。
(2)从变化角度:
①如图1是电解水的简易装置,回答下列问题:检验与电源正极相连的试管内产生的气体的方法是 。
②若与负极相连的试管内收集到20mL气体,则与正极相连的试管内可以收集到的气体的体积大约是 mL。
(3)如图2是水分子分解示意图,请回答下列问题:该实验过程中,水分子分裂成氢原子和氧原子,每两个氢原子构成一个氢气分子,大量的氢气分子聚合成氢气,每两个氧原子构成一个氧气分子,大量的氧气分子聚合成氧气;此实验证明水是由 和 组成。
(4)从生活应用角度:
①水的硬度过大会对生活带来好多危害,在生活中将硬水转化为软水的方法是 。
②用 区分蒸馏水和硬水。
18.水是生命之源,是人类最宝贵的自然资源,人类的生活和工农业生产都离不开水。下图是自来水厂净水过程示意图。
(1)净化水时加入絮凝剂的作用是 ,然后再通过 (填操作名称)除去水中的不溶性杂质;在处理过程中,还加入 (填物质名称),用于除去水中的异味和色素。
(2)日常生活中,用 来区分硬水与软水;生活中可以通过 降低水的硬度。
(3)如图电解水实验中,电源负极连接的电极产生的气体是 (填化学式),通过该实验说明水是由 组成的。
(4)下列做法会造成水体污染的是 (填序号)。
A 工业废水经处理达标后排放 B 提倡使用无磷洗衣粉
C 合理使用化肥和农药 D 随意丢弃废旧电池
19.氢气被看作是理想的能源。氢气的制取和储存是氢能源利用领域的研究热点。
[I]氢气的制取
(1)图 1 是实验室常用的电解水装置,在实验中可观察到中间的漏斗内液面会 (选填“上升”或“下降”);氢气应该在 (选填“a”或“b”)管中产生;该实验中下列操作正确的是 (填序号)
① 在水中加入适量稀硫酸
② 通交流电
③ 在通电前调节液面使两管内空气被排空
(2)科学家正致力于研究在催化剂和光照条件下分解水制氢气,该反应中能量转变方式为 能→ 能;
(3)水热分解可得氢气,但温度过高时,氢分子和氧分子也会分解成原子。高温下水分解体系中微粒含量与温度的关系如图 2 所示。其中曲线 A、B 对应的微粒依次是 (填符号);由图可知,温度达到 3300℃左右时,氢分子所占的微粒含量达到最高值,请写出此时水分解制得氢气和氧气的符号表达式 ;
[II]氢气的储存
(4)一种镁铝合金可用于储氢,其方法之一就是形成金属配位氢化物。一定条件下,该镁铝合金与氢气反应,生成了一种仅含 Mg、Al、H 三种元素的化合物(MgxAlyHz),其中镁元素、铝元素、氢元素的质量比为 12∶27∶4,则该化合物的化学式为 ;
(5)原子簇是若干个原子的聚集体,有望开发成新的储氢合金材料。某铝原子簇由 13 个铝原子构成,经测定该原子簇带一个单位的负电荷。试写出该稳定铝原子簇的微粒符号 。
20.实验课上,同学们做了电解水的实验。
(1)电解水时,通常要加入少量氢氧化钠溶液或稀硫酸,目的是 ;
(2)写出电解水的符号表达式 ;
(3)小红做电解水实验时,在水中加了氯化钠,小红发现与正极相连的石墨电极上出现黄绿色气体。这激发了小红探究的欲望。请你一起参与小红的探究活动吧!
【提出问题】加入氯化钠的水通电时,石墨电极上分别生成了什么气体?
【查阅资料】①氯气(是黄绿色、有刺激性气味的有毒气体,常温下1体积水能溶解2体积;
②氯化钠溶液就是在水中加了氯化钠。
【提出假设】假设1:电极上分别生成了氧气和氯气;
假设2:电极上分别生成了氢气和氧气;
假设3: 。
【设计实验】小红用如图所示的装置来电解加了氯化钠的水。并收集两个电极上产生的气体。
实验步骤 | 实验现象 | 解释或结论 |
①按照如图所示,连接好实验装置,通电一段时间后,用a、b两支试管分别收集两根石墨电极上产生的气体,观察气体的颜色。 | a试管收集到黄绿色气体,b试管收集到无色气体。 | 通过对气体颜色的分析,说明猜想 肯定是错误的。 |
②用拇指堵住b试管,移近点燃的酒精灯,松开拇指。 | 听到 。 | 证明b试管中收集的气体为氢气。 |
【实验反思】小红发现通电除了生成两种气体外,还生成了氢氧化钠,请写出在水中加入氯化钠通电发生反应的文字表达式: ;
【反思与评价】联想电解水的实验,你认为在电解水时 (选填“可以”或“不可以”)加入少量的氯化钠溶液,原因是 。
21.人体缺乏维生素C(简写Vc)就会患坏血病、下图是已破损的推生素C的说明书部分信息。已知维生素C由碳、氢、氧三种元素组成。请回答:
(1)Vc中碳、氢元素的质量比为___________(写最简比)
(2)Vc的化学式为_____________;
(3)Vc中质量分数最高的是________元素;
(4)100gVc中含有约_________g的碳元素(精确到小数点后一位)
(5)小辉妈妈每天服用该Vc片剂,小辉建议妈妈可食用西红精来代Vc片,若100g西红柿含Vc30mg,则小辉妈妈每天食用西红柿________g,即可达到服用上述Vc片的效果。
【期中模拟】(人教版)2023-2024学年九年级化学上册 专项提升卷03 物质构成的奥秘.zip: 这是一份【期中模拟】(人教版)2023-2024学年九年级化学上册 专项提升卷03 物质构成的奥秘.zip,文件包含期中模拟人教版2023-2024学年九年级化学上册专项提升卷03物质构成的奥秘原卷版docx、期中模拟人教版2023-2024学年九年级化学上册专项提升卷03物质构成的奥秘解析版docx等2份试卷配套教学资源,其中试卷共25页, 欢迎下载使用。
【期中模拟】(人教版)2023-2024学年九年级化学上册 专项提升卷02 我们周围的空气.zip: 这是一份【期中模拟】(人教版)2023-2024学年九年级化学上册 专项提升卷02 我们周围的空气.zip,文件包含期中模拟人教版2023-2024学年九年级化学上册专项提升卷02我们周围的空气原卷版docx、期中模拟人教版2023-2024学年九年级化学上册专项提升卷02我们周围的空气解析版docx等2份试卷配套教学资源,其中试卷共24页, 欢迎下载使用。
【期中模拟】(人教版)2023-2024学年九年级化学上册 专项提升卷01 绪言、走进化学世界.zip: 这是一份【期中模拟】(人教版)2023-2024学年九年级化学上册 专项提升卷01 绪言、走进化学世界.zip,文件包含期中模拟人教版2023-2024学年九年级化学上册专项提升卷01绪言走进化学世界原卷版docx、期中模拟人教版2023-2024学年九年级化学上册专项提升卷01绪言走进化学世界解析版docx等2份试卷配套教学资源,其中试卷共22页, 欢迎下载使用。

