





【期中真题】湖南省长沙市雅礼中学2022-2023学年高一上学期期中生物试题.zip
展开雅礼教育集团2022年下学期期中考试试卷高一生物
一、选择题
1. 模型构建是学习生物学的一种有效策略。下列关于模型的叙述,错误的是( )
A. 模型要体现事物的本质和规律性的联系
B. 模型是对认识对象所做的一种简化的概括性的描述
C. 制作真核细胞的三维结构模型时首先要考虑是否美观
D. 生物学的一些微观结构可借助物理模型帮助理解
【答案】C
【解析】
【分析】模型构建是生物学教学、研究和学习的一种重要方法。常见模型的形式包括物理模型、概念模型和数学模型等。科学性、准确性是制作模型时首先要考虑的,其次才是模型的美观与否。
【详解】A、模型是人们为了某种特定目的而对认识所作的一种简化的概括性的描述,要体现事物的本质和规律性的联系,A正确;
B、模型是人们为了某种特定目的而对认识所作的一种简化的概括性的描述,B正确;
C、制作真核细胞的三维结构模型时首先考虑是否真实和准确,其次是美观,C错误;
D、生物学的一些微观结构可借助实物模型帮助理解,比如用橡皮泥来模拟染色体的数目和形态的变化,D正确。
故选C。
2. 新冠病毒一般指2019新型冠状病毒,世界卫生组织正式将其命名为COVID—19。该病毒由蛋白质分子和RNA分子构成,关于该病毒叙述正确的是( )
A. 核糖核酸是合成RNA的原料
B. 病毒的核糖体合成病毒所需的蛋白质
C. 新冠病毒更容易变异,与遗传物质的结构特点有关
D. 病毒是生物界中最基本的生命系统
【答案】C
【解析】
【分析】新冠病毒没有细胞结构,不能独立生存,需寄生在宿主细胞内才能增殖产生后代。
【详解】A、RNA是核糖核酸,合成RNA的原料是核糖核苷酸,A错误;
B、病毒没有细胞结构,无核糖体,其蛋白质是在宿主细胞内合成的,B错误;
C、COVID—19由蛋白质分子和RNA分子构成,RNA是它的遗传物质,RNA是单链结构不稳定,所以新冠病毒更容易变异,与遗传物质的结构特点有关,C正确;
D、细胞是生物界中最基本的生命系统,而病毒没有细胞结构,不属于生命系统的结构层次,D错误。
故选C。
3. 关于下图所示生物或细胞的叙述,正确的是( )
A. a、b、c、d都具有遗传物质 B. a、b、c、d均能进行细胞分裂
C. b、d均可在叶绿体中合成有机物 D. b、c、d均有核膜包被的细胞核
【答案】A
【解析】
【分析】分析题图:a噬菌体是病毒,无细胞结构;b蓝细菌无核膜包被的细胞核,是原核细胞;c酵母菌与d叶肉细胞都有核膜包被的细胞核,是真核细胞。
【详解】A、原核细胞与真核细胞的遗传物质都是DNA,噬菌体的遗传物质也是DNA,所以a、b、c、d都具有遗传物质,A正确;
B、a噬菌体是病毒,无细胞结构,因而无法进行细胞分裂,B错误;
C、b蓝细菌是原核细胞,无叶绿体,C错误;
D、b蓝细菌是原核细胞,无核膜包被的细胞核,D错误。
故选A。
4. 杜鹃是长沙市的市花。下列从细胞水平对杜鹃描述错误的是( )
A. 可经由受精卵细胞发育而来
B. 体内的新细胞是由老细胞分裂产生的
C. 杜鹃花是由细胞和细胞产物所构成的
D. 每个细胞都能单独完成各项生命活动
【答案】D
【解析】
【分析】有性生殖是指经过两性生殖细胞(例如精子和卵细胞)的结合成为受精卵,再由受精卵发育成为新的个体的生殖方式。
【详解】A、杜鹃为高等植物,可进行有性生殖,是由受精卵细胞发育而来,A正确;
B、结合细胞学说的内容可知杜鹃体内的新细胞是由老细胞分裂产生的,B正确;
C、杜鹃是多细胞生物,是由细胞和细胞分泌产物所构成的,C正确;
D、杜鹃属于多细胞生物体,需依赖各种分化的细胞密切合作,共同完成一系列复杂的生命活动,例如根尖分生区细胞就无法进行光合作用,D错误。
故选D。
5. 用氨基酸自动分析仪测定两种肽类化合物的氨基酸数目,发现均为34个。但其生理功能截然不同,下列解释错误的是( )
A. 多肽形成的空间结构不同 B. 脱水缩合形成多肽的方式不同
C. 氨基酸种类不同 D. 氨基酸的排列顺序不同
【答案】B
【解析】
【分析】1蛋白质多样性的原因是组成蛋白质的氨基酸的种类、数目、排列顺序和蛋白质的空间结构不同;蛋白质结构的多样性决定功能多样性。
【详解】A、肽类化合物空间结构不同是二者功能不同的原因,A正确;
B、氨基酸脱水缩合形成多肽的方式是相同的,氨基酸脱水缩合形成多肽的方式不是导致二者功能不同的原因,B错误;
C、氨基酸种类不同会导致二者的结构不同,进而导致功能不同,C正确;
D、氨基酸的排列顺序不同会导致二者的结构不同,进而导致功能不同,D正确。
故选B。
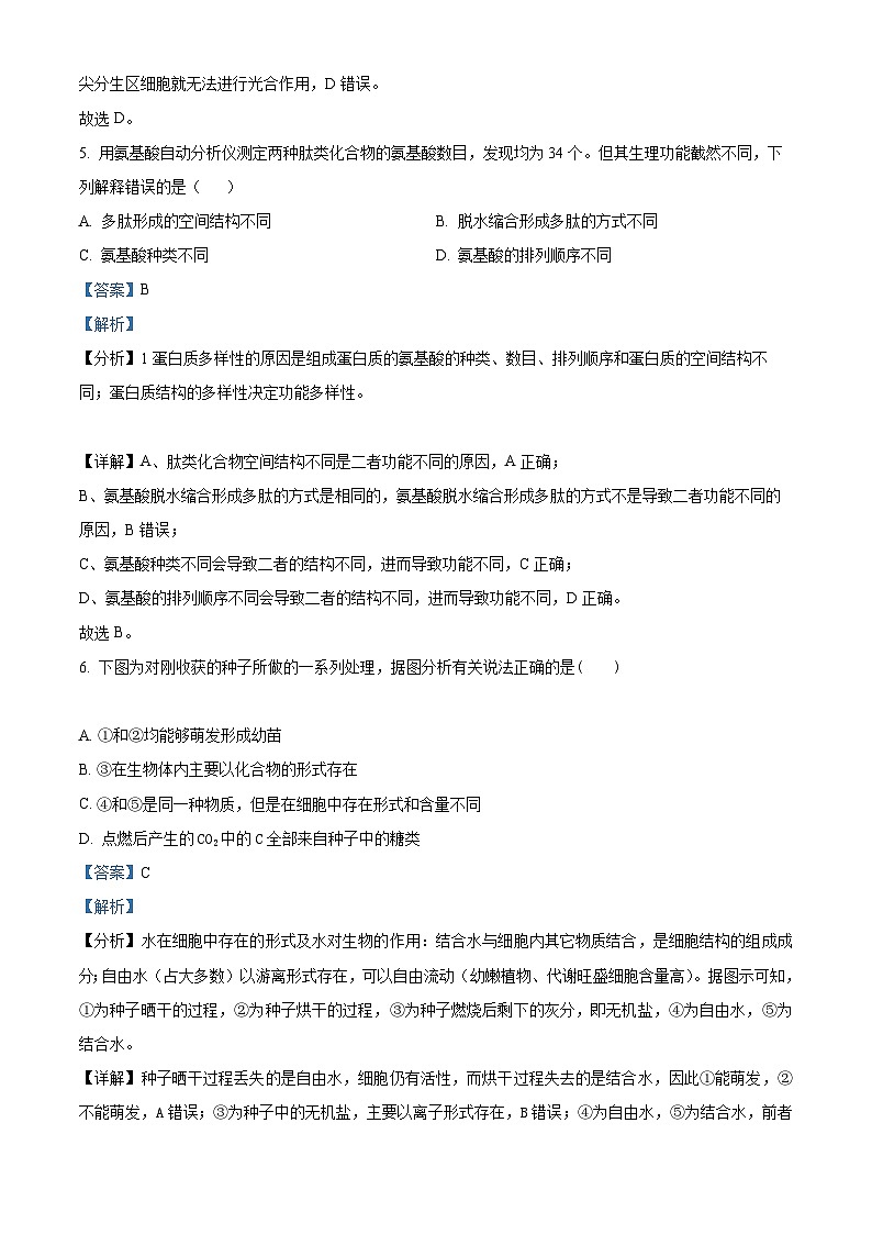
6. 下图为对刚收获的种子所做的一系列处理,据图分析有关说法正确的是( )
A. ①和②均能够萌发形成幼苗
B. ③在生物体内主要以化合物的形式存在
C. ④和⑤是同一种物质,但是在细胞中存在形式和含量不同
D. 点燃后产生的CO2中的C全部来自种子中的糖类
【答案】C
【解析】
【分析】水在细胞中存在的形式及水对生物的作用:结合水与细胞内其它物质结合,是细胞结构的组成成分;自由水(占大多数)以游离形式存在,可以自由流动(幼嫩植物、代谢旺盛细胞含量高)。据图示可知,①为种子晒干的过程,②为种子烘干的过程,③为种子燃烧后剩下的灰分,即无机盐,④为自由水,⑤为结合水。
【详解】种子晒干过程丢失的是自由水,细胞仍有活性,而烘干过程失去的是结合水,因此①能萌发,②不能萌发,A错误;③为种子中的无机盐,主要以离子形式存在,B错误;④为自由水,⑤为结合水,前者在细胞中以游离形式存在,后者与细胞内的其他物质结合,二者在细胞中的含量也不同,C正确;种子中除糖类外还有其他有机物,因此产生的CO2中的C也可能来自其他有机物,D错误。
【点睛】本题比较简单,属于考纲中识记层次的要求,考查了自由水和结合水的相关知识,解答时考生只需识记相关水的功能即可。
7. 菠菜叶含有较多还原糖,却不宜作为检测还原糖的实验材料,主要原因是( )
A. 叶片不能被磨碎,还原糖不能被释放出来
B. 在研磨时,还原糖会被破坏
C. 叶片中的叶绿素颜色较深,会掩盖发生的颜色变化
D. 叶片中光合产物都是以淀粉形成存在
【答案】C
【解析】
【分析】鉴定还原糖材料的选择是关键,常用材料要求:①富含还原性糖;②实验材料本身最好无色。
【详解】鉴定还原糖时还原糖可与斐林试剂在水浴加热条件下产生砖红色沉淀,而菠菜叶片中叶绿素较多且颜色深,对需要观察的颜色反应起着掩盖作用,故不宜作为检测还原糖的实验材料。
故选C。
8. 下列各组物质中,由相同种类元素组成的是( )
A. 脂肪、脂肪酸、脂肪酶
B. 葡萄糖、果糖、纤维素
C. 血红蛋白、叶绿素、抗体
D. 磷脂、性激素、胰岛素
【答案】B
【解析】
【分析】糖类的元素组成:C、H、O;脂质的元素组成:主要含C、H、O,有的含有N、P;蛋白质的元素组成:主要为C、H、O、N,部分含有S;核酸的元素组成:C、H、O、N、P。
【详解】A、脂肪和脂肪酸的元素组成都是C、H、O,而脂肪酶的化学本质是蛋白质,主要由C、H、O、N元素组成,它们的元素组成不完全相同,A错误;
B、葡萄糖、果糖、纤维素都属于糖类,它们的元素组成都是C、H、O,B正确;
C、血红蛋白组成元素为C、H、O、N、Fe,叶绿素组成元素为C、H、O、N、Mg,抗体化学本质是蛋白质,组成元素为C、H、O、N,它们的元素组成不完全相同,C错误;
D、磷脂组成元素为C、H、O、N、P,性激素属于脂质中的固醇,组成元素为C、H、 O,胰岛素属于蛋白质,蛋白质的元素组成主要为C、H、O、N,它们的元素组成不完全相同,D错误。
故选B
9. 勤学、勤思考并善于解决问题是雅礼学子的特点。下列是小张同学在雅礼校园内看到几种状况和他做出的处理办法,其中不太恰当的是( )
A. 学校桂花树叶片泛黄,他告诉学校管理人员需施用一定浓度的Mg2+溶液
B. 室友最近视力下降了,小张告诉室友可以多吃点鱼眼,吃什么补什么
C. 学校女贞树越冬,他告诉学校管理人员减少灌溉以抵抗寒冷
D. 学校运动会上运动员大量流汗时,他告诉运动员要喝淡盐水
【答案】B
【解析】
【分析】细胞内根据元素含量的高低分为大量元素和微量元素两大类。大量元素:C、H、O、N、P、S、K、Ca、Mg;微量元素如:Fe、Mn、Zn、Cu、B、Mo等。
【详解】A、镁是叶绿素的重要成分,缺镁会使叶片发黄,故学校桂花树叶片泛黄,他告诉学校管理人员需施用一-定浓度的Mg2+溶液,A正确;
B、视力下降了的原因有很多,可能是缺乏维生素,吃鱼眼不能提供维生素,B错误;
C、减少灌溉,减少自由水的含量,有利于提高其抗寒能力,C正确;
D、汗液中含有水和无机盐,故运动员运动后要喝淡盐水,补充水和无机盐,D正确。
故选B。
10. 如图表示糖类的化学组成和种类,则相关叙述正确的是( )
A. ①、②、③依次代表单糖、二糖、多糖,它们均可继续水解
B. ①、②均属还原糖,在加热条件下与斐林试剂发生反应将产生砖红色沉淀
C. 细胞壁是植物细胞的边界,④是其主要成分
D. ⑤肌糖原,其基本单位为葡萄糖
【答案】D
【解析】
【分析】糖类一般由C、H、O三种元素组成,分为单糖、二糖和多糖,是主要的能源物质。常见的单糖有葡萄糖、果糖、半乳糖、核糖和脱氧核糖等。植物细胞中常见的二糖是蔗糖和麦芽糖,动物细胞中常见的二糖是乳糖。植物细胞中常见的多糖是纤维素和淀粉,动物细胞中常见的多糖是糖原。淀粉是植物细胞中的储能物质,糖原是动物细胞中的储能物质。
题图分析,①是单糖,②是二糖,③是多糖,④是纤维素,⑤是肌糖原。
【详解】A、根据图中显示的结构层次分析可知①、②、③依次代表单糖、二糖、多糖,二糖和多糖均可继续水解,单糖不能水解,A错误;
B、①是单糖,均属还原糖,在加热条件下与斐林试剂发生反应将产生砖红色沉淀,②是二糖,其中的蔗糖不具有还原性,不能与斐林试剂在水浴加热的条件下产生砖红色沉淀,B错误;
C、④是纤维素,是植物细胞壁的主要成分,细胞壁尽管在植物细胞的最外部,但因为其具是全透性,因此,植物细胞的边界是细胞膜,C错误;
D、图中⑤代表肌糖原,作为多糖,其基本单位是葡萄糖,D正确。
故选D。
11. 植物在发育过程中,需要不断从环境中吸收水。下列有关植物体内水的叙述,错误的是( )
A. 根系吸收的水有利于植物保持固有形态
B. 结合水是植物细胞结构的重要组成成分
C. 水可以作为氨基酸脱水缩合的反应物
D. 自由水/结合水比例减小会降低细胞代谢水平
【答案】C
【解析】
【分析】细胞内的水的存在形式是自由水和结合水,结合水是细胞结构的重要组成成分;自由水是良好的溶剂,是许多化学反应的介质,自由水还参与许多化学反应,自由水对于营养物质和代谢废物的运输具有重要作用;自由水与结合水不是一成不变的,可以相互转化,自由水与结合水的比值越高,细胞代谢越旺盛,抗逆性越低,反之亦然。
【详解】A、水是植物细胞液主要成分,而细胞液主要存在于液泡中,充盈的液泡能使植物细胞保持坚挺,故根系吸收的水有利于植物保持固有姿态,A正确;
B、结合水与细胞内的其他物质结合,是植物细胞结构的重要组成成分,B正确;
C、细胞中自由水能参与多种生物化学反应,也是很多反应的产物,水可以作为氨基酸脱水缩合的产物,C错误;
D、自由水与结合水的比例越高,细胞新陈代谢越快;故自由水和结合水比值的改变会影响细胞的代谢活动,D正确。
故选C。
12. 经测定,某多肽链分子式是C21HXOYN4S2(-SH+-SH-→-S-S-+2H),其中含有一个二硫键 (-S-S-)。已知该多肽是由下列氨基酸中的几种作为原料合成的:苯丙氨酸(C9H11O2N)、天冬氨酸(C4H7O4N)、丙氨酸(C3H7O2N)、亮氨酸(C6H13O2N)、半胱氨酸(C3H7O2NS)。下列有关该多肽的叙述,不正确的是( )
A. 该多肽在核糖体上形成
B. 该多肽水解后产生的氨基酸分别是半胱氨酸、苯丙氨酸和亮氨酸
C. 该多肽形成过程中相对分子质量减少了54
D. 该多肽中0原子数为5
【答案】C
【解析】
【分析】构成蛋白质的每种氨基酸分子至少都含有一个氨基和一个羧基,且都有一个氨基和一个羧基连接在同一个碳原子(中心碳原子)上,这个碳原子还连接一个氢和一个R基,氨基酸的不同在于R基的不同。氨基酸在核糖体中通过脱水缩合形成多肽链,而脱水缩合是指一个氨基酸分子的羧基(-COOH )和另一个氨基酸分子的氨基(-NH2)相连接,同时脱出一分子水的过程;连接两个氨基酸的化学键是肽键,氨基酸形成多肽过程中的相关计算:肽键数=脱去水分子数=氨基酸数-肽链数。
【详解】A、核糖体是蛋白质合成的场所,A正确;
B、依题意可知:该多肽链分子中含有2个硫原子,4个N原子,而且组成该多肽链的每种氨基酸中都只有1个N原子,说明该多肽链是由四个氨基酸组成的四肽,由于只有半胱氨酸含有S,所以参与构成四肽的有两个半胱氨酸。两个半胱氨酸共6个碳原子,说明另外两个氨基酸的C原子之和为21-6=15,故另外两个氨基酸为亮氨酸和苯丙氨酸。即该多肽水解后产生的氨基酸分别是半胱氨酸、苯丙氨酸和亮氨酸,B正确;
C、该多肽在核糖体上合成且还有一个二硫键,相对分子质量减少了18×3+2=56,C错误;
D、该多肽水解后产生的氨基酸分别是半胱氨酸、苯丙氨酸和亮氨酸,这几种氨基酸都只有一个羧基,该多肽链形成过程脱去3分子水,所以该多肽中氧原子数为8-3=5,D正确。
故选C。
13. 如图表示细胞间信息交流的三种方式,有关叙述不正确的是( )
A. 图A、图B中靶细胞表面上的受体与信号分子结合,从而接受信息
B. 胰岛素调节血糖的过程中,信息交流方式与图A所示相同
C. 图C中植物细胞依靠胞间连丝交流信息,但不能交换物质
D. 精子和卵细胞受精时要发生图B所示的信息交流方式
【答案】C
【解析】
【分析】1、图A表明,内分泌细胞分泌的化学物质随血液流到全身各处,与靶细胞表面的受体结合进行信息传递。
2、B表示的是细胞膜直接接触,③表示的是信号分子,如精子和卵细胞之间的识别和结合就是细胞膜直接接触。
3、图C表示,高等植物细胞的胞间连丝传递信息。
【详解】A、图A、图B中靶细胞表面上的受体与信号分子结合,从而接信息,A正确;
B、图A表明,内分泌细胞分泌的化学物质随血液流到全身各处,与靶细胞表面的受体结合进行信息传递,B正确;
C、高等植物细胞间可以依靠胞间连丝交换某些物质,C错误;
D、精子和卵细胞依靠膜上糖蛋白的识别,靠细胞与细胞的直接接触进行信息传递,D正确。
故选C。
14. 菌麻毒素是一种蛋白质,它能使真核生物的核糖体失去活性。细胞分泌菌麻毒素过程中通过高尔基体以囊泡形式运输至液泡,在液泡中加工成成熟菌麻毒素,再分泌至细胞外。下列叙述错误的是( )
A. 蓖麻毒素使核糖体失去活性会阻碍细胞合成蛋白质
B. 蓖麻毒素的加工需要内质网、高尔基体、液泡的参与
C. 成熟的菌麻毒素与抗体、消化酶和所有激素都属于分泌蛋白
D. 蓖麻毒素在液泡中成熟可以防止其毒害自身核糖体
【答案】C
【解析】
【分析】据题干信息可知,蓖麻毒素是一种分泌蛋白,分泌蛋白的合成需要的细胞器有核糖体、内质网、高尔基体和线粒体,分泌蛋白通过细胞膜的胞吐作用分泌到细胞外,利用的细胞膜的流动性,需要消耗能量。
【详解】A、蛋白质的合成场所是核糖体,故蓖麻毒素使核糖体失去活性会阻碍细胞合成蛋白质,A正确;
B、据题干信息可知,蓖麻毒素是一种分泌蛋白,故其加工需要内质网、高尔基体,此外其成熟需要在液泡中进行加工,B正确;
C、成熟的菌麻毒素与抗体、消化酶都是分泌蛋白,但是有些激素不是蛋白质,如甲状腺激素,不是分泌蛋白,C错误;
D、因蓖麻毒素能使真核生物核糖体失去活性,故蓖麻毒素在液泡中成熟可以防止其毒害自身核糖体,D正确。
故选C。
15. 科学家用含3H标记的亮氨酸来培养豚鼠的胰腺腺泡细胞,下表为在腺泡细胞几种结构中最早检测到放射性的时间表。下列叙述中正确的是( )
细胞结构
附有核糖体的内质网
高尔基体
靠近细胞膜的囊泡
时间/min
3
17
117
A. 分泌蛋白最早在内质网内合成
B. 高尔基体膜向内与内质网膜直接相连,对来自内质网的蛋白质进行加工
C. 内质网、高尔基体、囊泡均属于生物膜系统,在结构和功能上有联系
D. 高尔基体不断运送囊泡靠近细胞膜,其膜面积会越来越小
【答案】C
【解析】
【分析】分泌蛋白的合成与分泌过程:附着在内质网上的核糖体合成蛋白质→内质网进行粗加工→内质网“出芽”形成囊泡→高尔基体进行再加工形成成熟的蛋白质→高尔基体“出芽”形成囊泡→细胞膜,整个过程还需要线粒体提供能量。
【详解】A、表格显示,含3H标记的亮氨酸出现先后顺序为附有核糖体的内质网、高尔基体、细胞膜,蛋白质最早在核糖体合成,A错误;
B、内质网膜向内与核膜相连,向外与细胞膜相连,高尔基体膜要通过出芽才能与内质网膜发生转化,B错误;
C、生物膜系统包括细胞膜、核膜核细胞器膜,即包括了细胞中所有的生物膜,因此,内质网、高尔基体、囊泡均属于生物膜系统,且通过分泌蛋白的合成核分泌过程可知,这些生物膜在结构和功能上有联系,C正确;
D、高尔基体不断结合来自内质网的囊泡,而后有不断以囊泡形式运送分泌蛋白到细胞膜,可见其膜面积在分泌蛋白的分泌过程中保持基本不变,D错误。
故选C。
16. 研究真核细胞的结构和功能时,常采用差速离心法分离细胞器。某同学用该方法对菠菜的叶肉细胞进行了如图所示操作,其中 S1-S4 表示上清液,P1-P4表示沉淀物。下列叙述正确的是( )
A. 图示四次离心,离心机的转速设置应该是依次变小
B. 全面考虑 S1-S4,P1-P4,DNA仅存在于 P1、P2、P3中
C. S1、S2、P2、P3在适宜条件下均能进行能量转换
D. S1、S2、S3、P4中均有具膜的细胞器
【答案】C
【解析】
【分析】分析各个部分中所含有的细胞器或细胞结构:P1为细胞核、细胞壁碎片,S1为各种细胞器;P2为叶绿体,S2为除叶绿体之外的细胞器;P3为线粒体,S3为除叶绿体、线粒体之外的细胞器;P4为核糖体,S4为除线粒体、核糖体、叶绿体之外的细胞器;S1包括S2和P2;S2包括S3和P3;S3包括S4和P4。
【详解】A、图示四次离心,试管中的物质或结构质量越来越低,离心机的转速设置应该是依次变大,A错误;
B、真核生物DNA主要分布在细胞核中,还有少量分布在叶绿体和线粒体中,图中的P1、P2、S2、P3都含有DNA,B错误;
C、线粒体和叶绿体都是能进行能量转换的细胞器,则图中的S1含有叶绿体和线粒体、P2为叶绿体、S2和P3都含有线粒体,C正确;
D、P4为核糖体,不含有膜结构,D错误。
故选C。
17. 如图是细胞核的结构示意图,下列叙述正确的是( )
A. 人体成熟红细胞无细胞核,不能进行代谢反应
B. 由于核孔的存在,核膜没有控制物质进出的能力
C. 细胞内的蛋白质主要由②合成,所以无②的细胞不能合成蛋白质
D. ③可以被碱性染料染成深色,只存在于真核细胞中
【答案】D
【解析】
【分析】题图分析:图示是细胞核的结构示意图,其中①为核膜、②为核仁、③为染色质。细胞核是遗传信息库,是细胞代谢核遗传的控制中心。
【详解】A、哺乳动物成熟的红细胞没有细胞核和细胞器,但还有该细胞代谢所需要的酶,如可进行无氧呼吸,A错误;
B、核孔是实现核质之间物质交换和信息交流的通道,具有选择性,比如DNA就不能出核孔,即核膜依然具有选择性,B错误;
C、细胞内蛋白质的合成场所是核糖体,核糖体的合成与②核仁有关,即核仁与某种RNA的合成以及核糖体的形有关,但不是无②核仁的细胞不能合成蛋白质,如原核细胞没有核仁,但其结构中含有核糖体,因而可以合成蛋白质,C错误;
D、③是染色质,主要由DNA和蛋白质组成,其可以被碱性染料染成深色,只存在于真核细胞中,D正确。
故选D。
18. 图为变形虫去核和核移植实验示意图。下列结论不正确的是( )
A. 把去掉核的变形虫单独培养不久死亡,说明细胞质离开细胞核不能生存
B. 该实验说明只要保持细胞核的完整性,变形虫就能正常地进行生命活动
C. 变形虫的细胞核是其代谢的控制中心
D. 变形虫细胞结构的完整性是其生存的基础
【答案】B
【解析】
【分析】细胞核包括核膜、染色质、核仁,细胞核是遗传信息库,是细胞代谢和遗传的控制中心.明确知识点,梳理相关知识,根据选项描述结合基础知识做出判断。
【详解】A、把去掉核变形虫单独培养不久死亡,说明细胞质离开细胞核不能生存,A正确;
B、去除细胞质的细胞核会死亡,B错误;
C、变形虫的细胞核是代谢的控制中心,C正确;
D、从图中得知,只保留细胞质或细胞核的变形虫都会死亡,因此保持其细胞结构的完整性是其生存的基础,D正确。
故选B。
19. 如下模式图表示几种细胞器,有关说法正确的是( )
A. 蓝藻能进行光合作用是因为含有细胞器E B. 植物细胞一定不含细胞器B
C. 植物细胞都含有C、E、F细胞器 D. A、D都是单层膜结构,均能对蛋白质进行加工
【答案】D
【解析】
【分析】据图分析可知,图A为高尔基体;图B为中心体;图C为线粒体;图D为内质网;图E为叶绿体;图F为核糖体。
【详解】A、蓝藻为原核生物没有细胞器E叶绿体,但其有藻蓝素和叶绿素能进行光合作用,A错误;
B、高等植物细胞没有中心体,但是动物和低等植物有中心体,B错误;
C、图C为线粒体,图E为叶绿体,图F为核糖体,植物根尖分生区细胞就没有叶绿体,C错误;
D、图A为高尔基体,图D为内质网,二者均为单层膜细胞器,内质网和高尔基体都可以对蛋白质进行加工,D正确。
故选D。
20. 细胞是一个有机的统一整体,下列叙述与这一观点不相符的是( )
A. 细胞只有保持完整性,才能正常地完成各项生命活动
B. 人成熟的红细胞没有细胞核、精子中细胞质很少,这些细胞的寿命都较短
C. 离开细胞的细胞器,如叶绿体和线粒体等也能独立地完成各项生命活动
D. 单细胞生物单个细胞就能完成各种生命活动
【答案】C
【解析】
【分析】细胞是一个有机的统一整体,各部分之间是协调活动共同完成各项生命活动的。细胞膜为细胞生命活动的进行提供保障,细胞核是生命活动的控制中心,细胞质是代谢中心。任何一部分的缺失都将使生命活动无法正常进行。
【详解】A、细胞核与细胞质相互依存,不可分割,共同完成各项生命活动,细胞只有保持完整性,才能正常地完成各项生命活动,A不符合题意;
B、细胞核不能脱离细胞质而独立生存,这是因为细胞核进行生命活动时所需的物质和能量均由细胞质提供,如几乎不含细胞质的精子寿命很短,无核的细胞质也不能长期生存,如哺乳动物成熟的红细胞无细胞核,其寿命较短,B不符合题意;
C、离开细胞的细胞器,如叶绿体和线粒体等也能独立地完成一些代谢活动,因而该信息不支持细胞是一个有机的统一整体,C符合题意;
D、单细胞生物单个细胞就能完成各种生命活动,说明细胞是一个统一的整体,D不符合题意。
故选C。
二、不定项选择题
21. 植物在受伤时会释放系统素(一种由20个氨基酸组成的链状多肽),与受体结合后能活化蛋白酶抑制基因,抑制害虫和病原微生物的蛋白酶活性,限制植物蛋白的降解,阻止害虫取食和病原菌繁殖。关于系统素的描述不正确的是( )
A. 内含20个肽键的系统素是一种信号传递分子
B. 高温加热后的系统素可以与双缩脲试剂产生紫色反应
C. 系统素是一种蛋白酶可以阻止害虫取食和病原体繁殖
D. 系统素相当于植物体内的“抗体”,有利于植物防御敌害
【答案】ACD
【解析】
【分析】分析题干可知,系统素是多肽类物质,属于蛋白质,其功能是系统素与受体结合,活化蛋白酶抑制基因,害虫和病原体的蛋白酶活性降低,使得植物蛋白不能降解,进而阻止害虫取食和病原菌繁殖。
【详解】A、根据题意可知,系统素能与受体结合,说明其是一种信号传递分子,系统素是由20个氨基酸组成的链状多肽,因此肽键数=氨基酸数-肽链条数=20-1=19个,A错误;
B、系统素是一种由20个氨基酸组成的多肽,高温加热后系统素空间结构遭到破坏,但没有破坏肽键,仍可与双缩脲试剂发生作用,产生紫色反应,B正确;
C、根据题意,植物在受伤时会释放系统素,系统素与受体结合后能活化蛋白酶抑制基因,说明系统素是一种信号传递分子,不是蛋白酶,C错误;
D、由题意可知,系统素相当于植物细胞的信息分子,能对植物细胞的生命活动进行调节,D错误。
故选ACD。
22. 酵母菌能正常进行分泌蛋白的分泌,若由于细胞内相关结构异常会导致分泌过程障碍,分泌蛋白会积聚在特定的部位,如图所示,据图分析下列相关说法不正确的是( )
A. 不正常分泌出现的原因可能为核糖体合成蛋白质不能进入内质网
B. 附着型核糖体与内质网的结合依赖于其生物膜的流动性
C. 粗面内质网可以合成、加工和运输蛋白质
D. 若出现上图异常的原因是基因发生了改变,说明细胞核与蛋白质的合成有关
【答案】BD
【解析】
【分析】分泌蛋白的合成过程是先在内质网上的核糖体上以氨基酸为原料脱水缩合形成多肽链,多肽链依次进入内质网进行加工,以出芽的形式形成囊泡,由囊泡包裹着来自内质网的蛋白质运输到高尔基体,在高尔基体中进行进一步加工、分类、包装,以囊泡的形式运输到细胞膜,并由细胞膜分泌到细胞外,该过程需要的能量主要由线粒体提供。
【详解】A、据图可知,不正常分泌的内质网中无蛋白质,形成的蛋白质未运至高尔基体,则不正常分泌出现的原因可能为核糖体合成蛋白质不能进入内质网,A正确;
B、核糖体没有膜结构,B错误;
C、粗面内质网是由核糖体和内质网构成的,可以合成、加工和运输蛋白质,C正确;
D、若出现上图异常的原因是基因发生了改变,根据蛋白质仍能合成,说明细胞核与蛋白质的分泌有关,D错误。
故选BD。
23. 下图是人体内葡萄糖转化成脂肪的部分过程示意图,下列相关叙述中正确的是( )
A. 糖类可以转化为脂肪,脂肪不能转化为糖类
B. 若物质X能与脂肪酸结合生成脂肪,则X代表甘油
C. 葡萄糖和脂肪的元素组成不同
D. 长期高糖膳食的人,图示过程会加强而积累较多脂肪
【答案】BD
【解析】
【分析】人体内糖的组成元素一般为C、H、O,糖是人体内主要的能源物质,其中葡萄糖是主要的能源物质;脂肪的组成元素是C、H、O,脂肪是细胞内良好的储能物质,相同质量的糖和脂肪相比,彻底氧化分解后,脂肪释放的能量较多。生物体内糖类可以大量转化为脂肪,而脂肪在糖供能出现障碍时才会作为能源物质被分解,而且不能大量转化为糖类。
【详解】A、细胞中的糖类和脂肪是可以相互转化的,但是糖类和脂肪之间的转化程度是有明显差异的,脂肪不能大量转化为糖类,糖类可以大量转化为脂肪,A错误;
B、脂肪是由一分子甘油和三分子脂肪酸发生反应形成的酯,若物质X能与脂肪酸结合生成脂肪,则X代表甘油,B正确;
C、葡萄糖和脂肪的元素组成都是C、H、O,因此组成元素相同,C错误;
D、人体内葡萄糖可以转化成脂肪,长期偏爱高糖膳食的人,图示过程会加强从而导致体内脂肪积累,D正确。
故选BD。
24. 细胞膜的结构示意图如下,下列叙述正确的是( )
A. 肝细胞中CO2是从甲侧运输到乙侧
B. ②构成细胞膜的基本支架
C. 罗伯特森在电子显微镜下观察到该结构呈现“暗—亮—暗”的三层结构
D. 膜的功能越复杂,④的种类和数量越多
【答案】BCD
【解析】
【分析】分析题图:图中为细胞膜的结构示意图如图,其中①为糖蛋白,分布在细胞膜的外表面,则甲为膜外,乙为膜内;②是磷脂;③是胆固醇;④为蛋白质。
【详解】A、肝细胞中CO2是细胞内运出细胞外的,因此从乙侧运输到甲侧,A错误;
B、②磷脂双分子层构成细胞膜的基本支架,B正确;
C、在电子显微镜下该结构呈现“暗-亮-暗”的三层结构,即“蛋白质-脂质-蛋白质”三层结构,C正确;
D、膜的功能是由蛋白质决定的,所以膜的功能越复杂,④蛋白质的种类和数量越多,D正确。
故选BCD。
25. 甲图表示显微镜结构,乙和丙分别表示不同物镜下观察到的图像。下面描述正确的是( )
A. 丙中观察到的高倍图像应是图甲中②③⑤条件下观测所得
B. 若丙图视野出现污点,移动目镜和装片污点不动,则污点应该位于物镜上
C. 乙转为丙观察时调节顺序为:移动标本→转动转换器→调节光圈→转动细准焦螺旋
D. 乙转换为丙观察,需先升高镜筒,以免镜头压坏装片
【答案】ABC
【解析】
【分析】1、分析甲图:①②表示目镜,目镜的镜头越长,其放大倍数越小;③④表示物镜,物镜的镜头越长,其放大倍数越大,与玻片之间的距离越近,反之则越远。
2、分析图乙、丙:比较乙、丙两个视野,可知乙中细胞体积小,视野中细胞数目多,是在低倍镜下观察的视野;丙细胞体积大,视野中细胞数目少,是高倍镜下观察到的视野。
【详解】A、目镜放大倍数与镜筒长度成反比,物镜成正比,②③分别为高倍目镜、物镜,放大倍数越大,物镜与载玻片之间的距离越近,观察物像丙为高倍镜组合,应选用甲中②③⑤组合,A正确;
B、视野中的污点可能存在于玻片上、目镜上或物镜上,可以通过移动玻片、换用目镜和物镜判断污点的具体位置;若丙图视野出现污点,移动目镜,污点不动,移动装片,污点仍然不动,则污点应该位于物镜上,B正确;
C、乙转为丙观察是从低倍镜转为高倍镜,正确调节顺序:移动装片到视野中央→转动转换器→调节光圈→转动细准焦螺旋,C正确;
D、若转换高倍物镜观察,直接转动转换器,不需先升高镜筒,D错误。
故选ABC。
三、非选择题
26. 随着生活水平的提高,现今的消费者对食物的追求不仅是美味,更重要的是健康。藜麦优越的营养价值和独特口感成为受人追捧的食物。下图为组成麦细胞的化合物示意图。回答下列问题;
(1)与其他谷物相比,藜麦富含“第七类营养素”,其化学本质属于图中___(填序号或字母)的一类,可以起到增加饱腹感,促进肠胃蠕动等作用。
(2)藜麦生长阶段适当施加上图B可以提高产量的原因之一是其中的氮是组成生物大分子____(填序号或字母)的必需元素,这体现了B具有___的功能。
(3)同样是由单体聚合而成的生物大分子,④可以作为遗传信息载体,而淀粉不能作为遗传信息载体,试分析原因:___。
(4)某同学要减肥,决定以藜麦为主食,认为藜麦随便吃多少都没关系,只要不吃肉就一定能达到健康减肥的效果。请你结合所学知识评价该方案___。(写出一点理由即可)
【答案】(1)② (2) ①. ①④ ②. 构成机体细胞中化合物的重要成分
(3)淀粉的单体是葡萄糖,葡萄糖脱水缩合形成多糖,排列顺序无多样性;而DNA和RNA的单体是4种核苷酸,核苷酸的数量和排列顺序千变万化
(4)藜麦中含有大量的糖类,如果吃的太多,糖类会转变为脂肪,也会变胖,所以藜麦也不能多吃
【解析】
【分析】图中A代表水,B代表无机盐,①是蛋白质、②是糖类、③是脂质、④是核酸。
【小问1详解】
“第七类营养素”是纤维素,纤维素属于多糖,是图中的②。
【小问2详解】
氮可组成生物大分子蛋白质、核酸等属于图中的②和④,这体现了无机盐是构成机体细胞中化合物的重要成分。
【小问3详解】
同样是由单体聚合而成的生物大分子,DNA和RNA可以作为遗传信息载体,而淀粉不能作为遗传信息载体,原因是:淀粉的单体是葡萄糖,葡萄糖脱水缩合形成多糖,排列顺序无多样性;而DNA和RNA的单体是4种核苷酸,核苷酸的数量和排列顺序千变万化。
【小问4详解】
藜麦中含有大量的糖类,如果吃的太多,糖类会转变为脂肪,也会变胖,所以以藜麦为主食,不利于减肥。
27. 我国热带植物研究所在西双版纳发现一个具有分泌功能的植物新种(高等植物),该植物根细胞亚显微结构的局部示意图如下左图所示。请据图回答下列问题。
(1)与图中所示植物细胞相比,动物细胞没有的结构是___(填字母)。
(2)结构E是细胞中一种常见的细胞器,人们发现其数目在该植物不同类型细胞内有很大差别,如根的分泌细胞中它的数目远多于表皮细胞:且在分泌细胞内可以运动、聚集在分泌物合成的区域。请从结构与功能相适应的角度解释这种现象:___。
(3)经检验该植物细胞的分泌物含有一种水溶性多肽,请写出该多肽在细胞中合成和运输的“轨迹”;___(用“→”和字母表示)。
(4)研究发现该水溶性多肽有抑制肿瘤细胞的作用。人们把它包裹在由磷脂分子构成的脂质体(如上图)的___(填字母)位置,同时在脂质体上嵌入蛋白质,该脂质体就能精确定位肿瘤细胞的位置,这体现了质膜具有___的功能。
【答案】(1)F (2)E是线粒体可以为细胞的生命活动提供能量
(3)B→C→M→G→N
(4) ①. B ②. 进行细胞间信息交流
【解析】
【分析】分析题图:图示为该植物细胞的亚显微结构的局部图,其中结构A为核孔,B为核糖体,C为内质网,E为线粒体,F为胞间连丝,G为高尔基体,M和N为囊泡。
【小问1详解】
动物细胞没有F胞间连丝,植物细胞有F胞间连丝。
【小问2详解】
E是线粒体可以为细胞的生命活动提供能量,根的分泌细胞中它的数目远多于表皮细胞且在分泌细胞内可以运动、聚集在分泌物合成的区域体现了结构与功能相适应。
【小问3详解】
分泌蛋白合成与分泌过程:核糖体合成蛋白质→内质网进行粗加工→内质网“出芽”形成囊泡→高尔基体进行再加工形成成熟的蛋白质→高尔基体“出芽”形成囊泡→细胞膜。因此,该多肽在细胞中从合成至分泌出细胞的“轨迹”:B核糖体→C内质网→M囊泡→G高尔基体→N囊泡。
【小问4详解】
研究发现该水溶性多肽有抑制肿瘤细胞的作用,磷脂分子的磷酸“头”部是亲水的,脂肪酸“尾“部是疏水的,故水溶性多肽药物可被包裹在人工脂质体的B处。研究人员在脂质体上嵌入蛋白质,相当于信号分子,来识别并结合肿瘤细胞表面的受体,该过程体现了细胞膜具有进行细胞间信息交流的功能。
28. 瘦素是动物脂肪细胞分泌的一种蛋白质激素,机体脂肪储存量越大,瘦素分泌越多,其通过血液循环运输至下丘脑,下丘脑的某些细胞接受到瘦素信号后,机体能通过复杂的神经内分泌网络调节摄食行为,使摄食量减少。
(1)机体脂质中最常见的是脂肪,大多数动物脂肪室温时呈固态是因为含有___;糖类和脂肪的转化程度有明显差异,脂肪一般只在___时才会分解供能,而且不能大量转化为糖类。
(2)瘦素的基本组成单位的区别在于___的不同。下丘脑中的靶细胞通过___来识别瘦素。
(3)现有两类患肥胖症的小鼠,A类小鼠肥胖是下丘脑的相关细胞无法接受瘦素信号所致,B类小鼠肥胖原因未知,分析以下实验:
组别
处理措施
正常饲喂一段时间后的实验结果
1
正常小鼠与A小鼠连体共生
正常小鼠摄食量明显减少,A小鼠无变化
2
正常小鼠与B小鼠连体共生
正常小鼠无变化,B小鼠摄食量略微减少
3
A小鼠与B小鼠连体共生
A小鼠无变化,B小鼠摄食量明显减少
(注:连体共生即通过手术使两只小鼠的血液循环贯通)
①根据实验结果推测,连体前A小鼠体内瘦素的含量比正常小鼠___,B小鼠肥胖的原因最可能是___。
②为确保实验的严谨性,研究者还设计了一组对照组实验,处理措施为___。
【答案】(1) ①. 饱和脂肪酸 ②. 糖代谢发生障碍,引起供能不足
(2) ①. R基 ②. 细胞膜上的受体
(3) ①. 高 ②. 不能正常产生瘦素 ③. 两只正常小鼠连体共生
【解析】
【分析】由题意可知A类小鼠肥胖是瘦素受体某因缺陷所致,故其瘦素含量比正常小鼠高,由实验2和3可知B组小鼠最可能是不能正常产生瘦素而导致肥胖,为排除手术对实验结果的干扰,可增设一组处理措施为两只正常小鼠连体共生的对照实验。
【小问1详解】
饱和脂肪酸的熔点较高,容易凝固,大多数动物脂肪室温时呈固态是因为含有饱和脂肪酸,糖类和脂肪的转化程度有明显差异,脂肪一般只在糖代谢发生障碍,引起供能不足时才会分解供能,而且不能大量转化为糖类。
【小问2详解】
瘦素是蛋白质,其基本组成单位是氨基酸,氨基酸的区别在于R基的不同,激素作用的靶细胞的细胞膜上含有识别激素的受体,而其他的细胞上无相关受体。所以下丘脑中的靶细胞通过细胞膜上的受体来识别瘦素。
【小问3详解】
①由第1组的实验结果(正常小鼠和A小鼠连体后其摄食量明显减少),可以看出A小鼠体内的瘦素比正常小鼠多。由第3组的实验结果(B小鼠和A小鼠连体后,B小鼠摄食量明显减少)和第2组的实验结果(B小鼠和正常小鼠连体后,B小鼠摄食量不发生明显的变化)可以推出B小鼠肥胖的可能原因是瘦素的分泌能力降低。
②对照组就是为了让实验更有说服力而进行的一组实验,通常是为了排除某个因素的干扰。本实验中为了排除手术对实验结果的干扰,可增设一组两只正常小鼠连体共生的对照组,其他条件同实验组。
2024届湖南省长沙市雅礼中学高三一模生物试题: 这是一份2024届湖南省长沙市雅礼中学高三一模生物试题,共8页。
2022-2023学年湖南省长沙市雅礼中学高二下学期期中生物试题含解析: 这是一份2022-2023学年湖南省长沙市雅礼中学高二下学期期中生物试题含解析,共25页。试卷主要包含了单项选择题,不定项选择题,非选择题等内容,欢迎下载使用。
2022届湖南省长沙市雅礼中学高三一模生物试题(PDF版): 这是一份2022届湖南省长沙市雅礼中学高三一模生物试题(PDF版),共21页。