所属成套资源:人教版(2019)高中生物生物必修1单元复习课件+单元知识清单+单元检测+单元高频易错题+期中真题卷
【期中真题】吉林省长春外国语学校2021-2022学年高一上学期期中生物试题.zip
展开
这是一份【期中真题】吉林省长春外国语学校2021-2022学年高一上学期期中生物试题.zip,文件包含期中真题吉林省长春外国语学校2021-2022学年高一上学期期中生物试题原卷版docx、期中真题吉林省长春外国语学校2021-2022学年高一上学期期中生物试题解析版docx等2份试卷配套教学资源,其中试卷共31页, 欢迎下载使用。
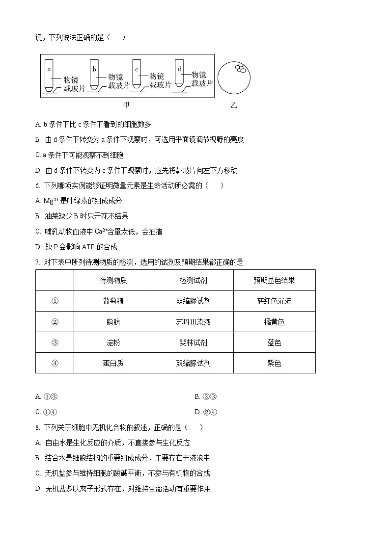
长春外国语学校2021—2022学年第一学期期中考试高一年级生 物 试 卷一、选择题1. 下列关于细胞学说的叙述正确的是( )A. 细胞学说创立后不需要再进行修正和补充B. 细胞学说揭示了植物与动物的区别C. 细胞学说使人们对生命的认识由细胞水平进入分子水平D. 细胞学说使千变万化的生物界通过细胞这一共同的结构统一起来2. 下列对归纳法的理解,不正确的是A. 归纳法是由一系列具体事实推出一般结论的思维方法B 归纳法包括完全归纳法和不完全归纳法C. 根据部分植物细胞都有细胞核而得出植物细胞都有细胞核采用的是完全归纳法D. 不完全归纳法得出的结论可能存在例外3. 下图是几种常见的单细胞生物,有关这些生物的叙述错误的是( ) A. 图中各细胞都含有细胞膜、细胞质和DNAB. 具有核膜的细胞是①②③C. ②③⑤一定是异养生物D. ⑤能进行光合作用4. 下列说法有几项正确( ) ①含细胞壁结构的细胞必定为植物细胞②蓝细菌以群体形式存在,所以单个蓝细菌不是一个个体③新细胞由老细胞分裂产生 ④能进行自养的生物不一定是绿色植物⑤含有DNA的生物均能独立生存 ⑥带“菌”字的生物不一定为原核生物A. 两项 B. 三项C. 四项 D. 五项5. 用显微镜的一个目镜分别与4个不同物镜组合来观察某一细胞装片。当成像清晰时,每一物镜与载玻片之间的距离如图甲所示。图乙是图甲中d条件下观察到的视野。如果不改变载玻片的位置、光圈及反光镜,下列说法正确的是( ) A. b条件下比c条件下看到的细胞数多B. 由d条件下转变为a条件下观察时,可选用平面镜调节视野的亮度C. a条件下可能观察不到细胞D. 由d条件下转变为c条件下观察时,应先将载玻片向左下方移动6. 下列哪项实例能够证明微量元素是生命活动所必需的( )A. Mg2+是叶绿素的组成成分B. 油菜缺少B时只开花不结果C. 哺乳动物血液中Ca2+含量太低,会抽搐D. 缺P会影响ATP的合成7. 对下表中所列待测物质的检测,选用的试剂及预期结果都正确的是 待测物质检测试剂预期显色结果①葡萄糖双缩脲试剂砖红色沉淀②脂肪苏丹Ⅲ染液橘黄色③淀粉斐林试剂蓝色④蛋白质双缩脲试剂紫色 A. ①③ B. ②③C. ①④ D. ②④8. 下列关于细胞中无机化合物的叙述,正确的是( )A. 自由水是生化反应的介质,不直接参与生化反应B. 结合水是细胞结构的重要组成成分,主要存在于液泡中C. 无机盐参与维持细胞的酸碱平衡,不参与有机物的合成D. 无机盐多以离子形式存在,对维持生命活动有重要作用9. 下列各组糖类物质能与①~③的叙述依次对应的是①存在于RNA中而不存在于DNA中的糖类 ②存在于植物细胞中而不存在于动物细胞中的二糖 ③存在于动物细胞中而不存在于植物细胞中的多糖A. 核糖、蔗糖、糖原B. 核糖、蔗糖、乳糖C. 糖类、脱氧核糖、乳糖D. 脱氧核糖、葡萄糖、糖原10. 下列属于淀粉、糖原、纤维素共同特征的是( )A. 都是细胞内储存能量的物质B. 都是没有分支的大分子物质C. 由基本组成单位葡萄糖缩合形成D. 葡萄糖含量低于正常时,分解产生葡萄糖及时补充11. 以下有关脂质的叙述,不正确的是( )A. 胆固醇在人体内参与血液中脂质的运输B. 脂质分子中氧的含量远远少于糖类C. 有些脂质具有促进生长发育功能D. 所有脂质只含有C 、H、O三种元素12. 某有机分子的分子式为C22H34O13N6,其水解后共产生下列3种氨基酸。据此判断,下列说法正确的是( )
A. 该有机分子中存在一个游离氨基和一个游离羧基B. 1个这样的分子水解需要7个水分子C. 合成1个这样分子需要3个氨基酸cD. 这三种氨基酸合成该化合物过程中相对分子质量减少3613. 蛋清溶液做如下两种方式的处理: (注:蛋白酶为一种催化剂,可催化蛋白质水解)下列有关分析正确的是( )A. 经①②③过程处理,蛋白质的空间结构及肽键没有遭到破坏B. 经③④过程处理,分别破坏了蛋白质的空间结构及肽键C. ③过程有水分子的产生,④过程有水分子的消耗D 向甲溶液中加入双缩脲试剂,甲溶液不变紫色14. 如图所示核苷酸的名称是( ) A. 尿嘧啶脱氧核苷酸B. 胞嘧啶核糖核苷酸C. 尿嘧啶核糖核苷酸D. 胸腺嘧啶脱氧核苷酸15. 分析HIV的化学组成,得到下图所示组成关系,相关叙述正确的是( )
A. a→A的过程在HIV的核糖体上完成B. B彻底水解可产生磷酸、核糖和A、G、T、C四种碱基C. a与a之间通过“—NH—COOH—”相连接D. HIV的遗传信息储存在大分子B中16. T2噬菌体(一种病毒)、烟草叶肉细胞中含有的碱基、核苷酸、五碳糖种类的数目对应关系,正确的是( )A. 4、4、1和4、4、1 B. 5、8、2和4、4、1C. 4、4、1和5、8、2 D. 5、8、2和5、8、217. 对细胞膜成分和结构的探索经历了漫长的历程,下列结论(假说)对应错误的是A. 根据脂溶性物质更易通过细胞膜推测细胞膜是由脂质组成的B. 根据提取哺乳动物成熟红细胞的脂质铺展成的单分子层的面积是该红细胞表面积的2倍,推测细胞膜中的磷脂分子排列为连续的两层C. 根据电镜下细胞膜呈清晰的暗—亮—暗三层结构,罗伯特森认为所有的细胞膜都由脂质—蛋白质—脂质三层结构构成D. 小鼠细胞—人细胞融合实验可证明细胞膜具有流动性18. 在处理污水时,人们设计出一种膜结构, 有选择地将有毒重金属离子阻挡在膜的一侧,以降低有毒重金属离子对水的污染。这是试图模拟细胞膜的( )A. 将细胞与外界环境分隔开的功能 B. 控制物质进出细胞的功能C. 进行细胞间信息交流的功能 D. 具有免疫作用的功能19. 下图是细胞膜的模式图,下列有关说法正确的是A. 细胞膜的基本骨架是②B. ②的种类和数量决定了细胞膜功能的复杂程度C. 具有①的一侧为细胞膜内侧D. 不同细胞膜中③的种类不同20. 如图为细胞膜的流动镶嵌模型。下列各项中,不是细胞膜中磷脂分子形成双层结构原因的是( ) A. 磷脂分子有亲水的头部B. 磷脂分子有疏水的尾部C. 细胞膜内外环境都是水环境D 使细胞膜结构更加坚固21. 如图表示细胞间信息交流的两种方式,下列相关说法不正确的是( ) A. ①是与膜结合的信号分子,②是膜上接收信号的受体B. A细胞是发出信号的细胞,B细胞是接收信号的细胞C. 高等植物细胞之间有不同于图中所示的信息交流方式D. 细胞与细胞之间的信息交流都必须依赖于膜上的受体22. 从某种动物的胰腺细胞中分离出X、Y、Z三种细胞器,测定它们有机物的含量如下表所示。下列说法错误的是( ) 蛋白质(%)脂质(%)核酸(%)X61039Y6720微量Z59410A. 细胞器X是蛋白质合成的场所B. 细胞器Z可能与蛋白质的分泌有关C. 细胞器Y具有双层膜结构D. 这三种细胞器均可用光学显微镜观察到23. 如图是某些细胞器的亚显微结构模式图,相关叙述错误的是( )
A. ①是中心体,与洋葱根尖细胞有丝分裂有关B. ②是线粒体,是真核细胞进行有氧呼吸的主要场所C. ③是叶绿体,是植物叶肉细胞进行光合作用的场所D. ④是内质网,是细胞内蛋白质合成、加工的场所和运输通道24. 下列关于细胞的说法正确的是( )①含细胞壁结构的细胞必定为植物细胞 ②含中心体的细胞必定为动物细胞 ③同一动物体不同组织细胞中线粒体含量不同 ④植物细胞必定含叶绿体 ⑤能进行光合作用的生物不一定是绿色植物 ⑥原核生物细胞只有核糖体一种细胞器 ⑦溶酶体主要存在于动物细胞A. ①③⑥ B. ①④⑦ C. ③⑤⑥⑦ D. ②⑤⑥25. 细胞具有各种各样不同的形状,与其细胞质中的细胞骨架密切相关。下列关于细胞骨架的叙述中,错误的是( )A. 细胞骨架由纤维素构成B. 细胞骨架参与胞内物质运输C. 细胞骨架可以维持细胞的正常形态D. 细胞骨架与细胞变形运动息息相关26. 下列有关生物膜系统的叙述,错误的是( )A. 磷脂双分子层是生物膜的基本支架B. 各种生物膜之间在结构和功能上紧密联系C. 小肠黏膜是生物膜系统的一部分D. 原核生物有生物膜,无生物膜系统27. 下列有关分泌蛋白的叙述,错误的是A. 分泌蛋白在细胞内的合成需要核糖体的参与B. 线粒体能为分泌蛋白的合成和运输提供能量C. 分泌蛋白先经过高尔基体再经过内质网分泌到细胞外D. 分泌蛋白从细胞内排出时,囊泡的膜可与细胞膜融合28. 下列关于细胞核的叙述中,正确的是( )A. 细胞核是遗传信息库和遗传的控制中心,不是代谢的控制中心B. 真核细胞的核膜是一种双层生物膜,可将核内物质与细胞质分开C. 大肠杆菌、酵母菌、乳酸菌的核膜上有孔D. 因为鸟类、蛙的成熟的红细胞无细胞核,是制备细胞膜的理想材料29. 有人利用真核单细胞生物a、b做了如下实验,这个实验最能说明的问题是( )
A. 控制c性状发生的遗传信息来自细胞核B. 控制c性状发生的遗传信息来自细胞质C. c性状发生是由细胞核和细胞质的遗传信息共同决定的D. 细胞核内的遗传信息控制生物一切性状的发生30. 下列关于细胞核的叙述正确的是( )A. 真核细胞的细胞核控制着细胞的代谢和遗传B. 在电镜下观察原核细胞,可以看到细胞核的主要结构有核膜、核仁和染色体C. 细胞核内的液体叫做细胞液D. 原核细胞的拟核除没有核膜外,其他方面与真核细胞的细胞核没有差别二、简答题31. 分析真核细胞内4种重要有机物的组成及功能,回答下列问题:(1)A一般是指____________;E在动物细胞中是指_____________。(2)F是指__________;它是由B(脂肪酸和甘油)形成的,此外,脂质还包括固醇和_______。(3)等质量E和F比较,彻底氧化分解时,耗氧较多的是_________。(4)若G是蛋白质,则C是________________,它的结构通式表示为_________________;在人体中它共有______种,其中有______种人体细胞能够合成,叫作__________________。32. 现有下面四种氨基酸:(1)这4个氨基酸分子通过_____________(结合方式)得到产物的名称是________。(2)若这四种氨基酸的数目足够多,最多形成______种三肽。(3)在不同肽链之间可以由对应的两个巯基(—SH)脱氢形成二硫键(-S-S-)。下图是一个蛋白质分子,它共由203个氨基酸残基(即氨基酸脱水缩合后的剩余部分)组成。该分子由________条肽链构成,这些氨基酸形成蛋白质后,分子质量比原来少了_______。 33. 如图表示植物细胞亚显微结构模式图。根据图回答([ ]填标号,符号与文字全对才给分): (1)图中结构1是_________,其主要成分由_______________组成。(2)为细胞提供能量的“动力车间”为[ ] _____,该结构的主要功能是____________。(3)若此图为洋葱根尖分生区细胞,则应该没有[ ] _______和[ ] _______;若此图为某低等植物细胞,则除图中所示外还应有的细胞器是_________。(4)内质网的功能是________________________。 34. 如图为典型的细胞核及其周围部分结构示意图。请据图回答:(在[ ]中填标号,________上填相应名称) (1)只有在________细胞中,使用________显微镜才可以看到此图所表示的结构。(2)[3]________主要由蛋白质以及________组成,是真核生物________的主要载体。(3)图片中可见[1]________和[ ]________连通,[ ]________是大分子物质进出细胞核的通道,从而加强了________和________在生命系统中的联系。
相关试卷
这是一份2023-2024学年吉林省长春外国语学校高一上学期11月期中考试生物含答案,文件包含生物试题docx、生物答案docx等2份试卷配套教学资源,其中试卷共35页, 欢迎下载使用。
这是一份【期中真题】湖北省武汉外国语学校2022-2023学年高一上学期期中模拟生物试题(选择题).zip,文件包含期中真题湖北省武汉外国语学校2022-2023学年高一上学期期中模拟生物试题选择题原卷版docx、期中真题湖北省武汉外国语学校2022-2023学年高一上学期期中模拟生物试题选择题解析版docx等2份试卷配套教学资源,其中试卷共30页, 欢迎下载使用。
这是一份【期中真题】河南省郑州市外国语学校2022-2023学年高一上学期期中生物试题.zip,文件包含期中真题河南省郑州市外国语学校2022-2023学年高一上学期期中生物试题原卷版docx、期中真题河南省郑州市外国语学校2022-2023学年高一上学期期中生物试题解析版docx等2份试卷配套教学资源,其中试卷共40页, 欢迎下载使用。

