【期中真题】上海市某校2021-2022学年高一上期中生物试题.zip
展开上海交通大学附属中学2021-2022学年度第一学期
高一生物期中考试卷
一、选择题(本题共20题,每题2分)
1. 通过特定的“工具”可以重新编辑细胞中DNA的遗传信息,以此改变细胞的生物学性状的技术是( )
A. 转基因技术 B. 基因编辑技术 C. 杂交水稻技术 D. 发酵工程技术
2. 如图所示是在显微镜下观察到的几种图形,若将视野 1 转变成视野 2,则下列操作顺序中,正确的是( )
①转动粗准焦螺旋 ②转动细准焦螺旋
③转动转换器 ④向左上方移动玻片
⑤向右下方移动玻片
A. ③④①② B. ⑤③②
C. ④③② D. ③⑤②
3. 在做了“用高倍镜观察动植物细胞”实验后,小杨同学做了以下描述,正确的是( )
①蚕豆叶下表皮细胞呈长方形,排列紧密
②蚕豆叶下表皮细胞之间分布着成对的保卫细胞
③在低倍镜下观察到保卫细胞物像大致轮廓后转动转换器使高倍镜到位再观察
④从低倍镜调到高倍镜后,视野中观察到的细胞数目变少,光线变暗
A. ①③ B. ②③ C. ②④ D. ①②④
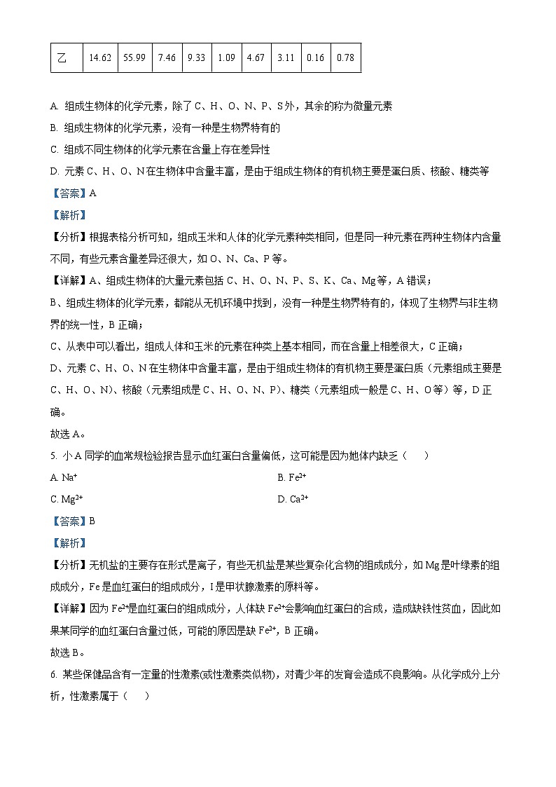
4. 下表为组成玉米细胞(甲)和人体细胞(乙)部分元素占细胞干重的百分比。以下关于组成生物体的化学元素,表述不正确的是( )
元素 | O | C | H | N | K | Ca | P | Mg | S |
甲 | 44.43 | 43.57 | 6.24 | 1.46 | 092 | 0.23 | 0.20 | 0.18 | 0.17 |
乙 | 14.62 | 55.99 | 7.46 | 9.33 | 1.09 | 4.67 | 3.11 | 0.16 | 0.78 |
A. 组成生物体的化学元素,除了C、H、O、N、P、S外,其余的称为微量元素
B. 组成生物体的化学元素,没有一种是生物界特有的
C. 组成不同生物体的化学元素在含量上存在差异性
D. 元素C、H、O、N在生物体中含量丰富,是由于组成生物体的有机物主要是蛋白质、核酸、糖类等
5. 小A同学的血常规检验报告显示血红蛋白含量偏低,这可能是因为她体内缺乏( )
A. Na+ B. Fe2+
C. Mg2+ D. Ca2+
6. 某些保健品含有一定量的性激素(或性激素类似物),对青少年的发育会造成不良影响。从化学成分上分析,性激素属于( )
A. 脂质 B. 糖类 C. 蛋白质 D. 核酸
7. 肽酶可以水解图 所示化合物,图中能被肽酶作用的化学键是
A. ① B. ② C. ③ D. ④
8. 蛋白质是生命活动的主要承担者,其结构与功能之间存在密切联系。下列关于蛋白质的叙述,正确的是( )
A. 蛋白质中某个氨基酸的改变,可能使蛋白质功能发生巨大变化
B. 组成每种蛋白质的氨基酸都有20种
C. 每种蛋白质分子都由多条肽链组成
D. 蛋白质控制和决定着细胞及整个生物体的遗传特性
9. 英国医生赛达尼·任格在对离体蛙心进行灌注实验时发现,用不含钙和钾的生理盐水灌注,蛙心收缩不能维持;用少量钙和钾的生理盐水灌注,蛙心可持续跳动数小时。该实验说明( )
A. 钙盐和钾盐是心肌组织的重要组成成分
B. 钙盐和钾盐为蛙心的持续跳动提供足够能量
C. 钙盐和钾盐对维持生物体的生命活动有重要作用
D. 钙盐和钾盐对维持心肌的形态有着重要作用
10. 人的肝细胞中,含量最多的物质是 ( )
A. 蛋白质 B. 水 C. 肝糖原 D. 脂肪
11. 新鲜种子和干种子经烘烤,在干试管壁上均可见小水珠,其水分在鲜种子和干种子中主要分别是
A. 自由水和自由水
B. 自由水和结合水
C. 结合水和自由水
D. 结合水和结合水
12. 下列关于淀粉、脂肪、蛋白质和核酸4种分子的叙述,正确的是( )
A. 都能水解成小分子 B. 都是水溶性物质
C. 都含C、H、O、N四种元素 D. 都是人体细胞中的能源物质
13. 下列生物的细胞用某染液进行染色后,能在光学显微镜下观察到细胞内存在一个染色后颜色较深结构的是( )
①大肠杆菌 ②酵母菌 ③蓝细菌 ④草履虫
A. ①④ B. ④ C. ②④ D. ①③
14. 如图是四位同学拼制的DNA分子平面结构部分模型,正确的是( )
A. B. C. D.
15. 艾滋病是由HIV病毒(一种RNA病毒)引起的,HIV病毒主要攻击人体内的T淋巴细胞,导致人体免疫力降低,病人大多死于其他病原微生物的感染。在人体T淋巴细胞、HIV病毒中,碱基种类及组成其遗传物质的核苷酸种类依次是( )
A. 8、4和8、4 B. 5、4和8、4 C. 5、4和4、4 D. 5、4和8、8
16. 图为一种人工半透膜模型。与细胞膜结构相比,和不能通过的原因是缺少了关键成分( )
A. 蛋白质 B. 磷脂 C. 多糖 D. 胆固醇
17. 电子显微镜下观察人的唾液腺细胞,可观察到的较多的结构有( )
A. ①②③④ B. ①③④ C. ①③④⑤ D. ①②③⑤
18. 用含有3H标记的亮氨酸,培养胰腺腺泡细胞时,发现细胞内放射性物质的量迅速增加, 放射性物质不会在以下哪类细胞器内大量出现?
A. 内质网 B. 核糖体 C. 高尔基体 D. 线粒体
19. 鸡蛋煮熟之后,蛋白质变性,这是由于高温破坏了蛋白质中的( )
A. 肽键 B. 氨基酸数目 C. 肽链空间结构 D. 氨基酸排列顺序
20. 如下图为植物细胞结构的概念图,下列相关叙述错误的是( )
A. 图中的c指细胞膜,f指细胞器 B. 图中的b代表的是细胞骨架
C. 图中d的成分是纤维素和果胶 D. 图中的g和h都与能量转换有关
二、综合题(共60分)
21. 某致病细菌分泌的外毒素,为无色细针状结晶,对小鼠和人体有很强的毒性,可引起流涎、呕吐、便血、痉挛等,以致死亡。该外毒素为环状肽,其结构简式如图所示,请据图分析并回答问题:
(1)该化合物中含有___________个游离的氨基,___________个游离的羧基。
(2)该化合物是由___________种氨基酸组成的,区别这些氨基酸的种类是依靠其结构中的___________。
(3)该化合物含有___________个肽键,这些肽键形成时脱去的氢元素来自于氨基酸的___________。
(4)该外毒素从氨基酸到形成环状肽过程中相对分子质量减少了___________。(水分子相对分子质量为18)
22. 在机体局部发炎时,由发炎部位细胞发出信号,使该处的毛细血管壁细胞表达其膜上的P选择蛋白,血浆中的白细胞与毛细血管壁细胞之间识别、粘附并移出血管(如图1中的①②③),最后进入感染部位的组织中,吞噬病原体。用差速离心法分离出毛细血管壁细胞的三种细胞器,经测定其中三种有机物的相对含量如图2所示。
(1)细胞膜的基本骨架是________,白细胞的细胞膜表面具有识别作用的物质是________。
(2)图2中①②③过程体现细胞膜具有________的结构特点。
(3)在毛细血管壁细胞中,合成P选择蛋白的细胞器是_________(填图3中“甲”或“乙”或“丙")。
23. 观察下列细胞结构图并回答问题([ ]内写数字,横线上写文字)
(1)图1和图2分别代表两种类型的细胞,两者均有的细胞器是________;图2所示细胞没有________,因而被称为原核细胞。
(2)根据表格中对细胞器功能的描述,填表:
功能 | 结构编号 |
与纺锤丝形成有关,与细胞分裂密切相关 | [____] |
与蛋白质的加工、运输及脂质代谢有关 | [____] |
消化进入细胞内的异物及衰老无用的细胞器碎片 | [____] |
有氧呼吸的主要场所 | [____] |
(3)图1中含有DNA的结构有________(填文字)。
(4)蚕豆保卫细胞有而图1细胞没有结构是__________。
24. 图1为细胞结构示意图,图2表示细胞通过“自噬作用”及时清除受损线粒体及其释放的信号蛋白的过程。据图回答问题。
(1)图1所示结构在________(光学/电子)显微镜下能观察到。从图1中可看出,通过囊泡形式进行转化的生物膜有__________。(多选)
A. 内质网膜 B. 细胞膜 C. 高尔基体膜 D. 线粒体膜
(2)若图1表示动物细胞分泌蛋白质的过程,④可能为_________________(多选)。
A. 胰蛋白酶 B. 胰岛素 C. 血红蛋白 D. 抗体
(3)图2中与自噬体融合的溶酶体与图1中_________的结构最相似。
A. ① B. ② C. ③ D. ④
(4)自噬体内的物质被水解后,其产物会被细胞吸收。由此推测,当细胞养分不足时,细胞“自噬作用”会________(增强/不变/喊弱)。
25. 请回答下列实验有关的问题。
实验一:为了探究玉米籽粒发芽过程中一些有机物含量的变化,研究小组利用下列供选材料用具进行了实验。材料用具:玉米籽粒、班氏试剂、双缩脲试剂、碘液、缓冲液、奶粉、淀粉酶、研钵、酒精灯、天平、试管、滴管、量筒、容量瓶等。
(1)为了检测玉米籽粒发芽过程中淀粉含量的变化,将不同发芽阶段的玉米籽粒纵切,滴加________,进行观察。结果显示胚乳呈蓝色块状,且随着发芽时间的延长,蓝色块状物变小。由此可得出的结论是_________________。
(2)为了检测玉米籽粒发芽过程中蛋白质(肽类)含量的变化,在不同发芽阶段的玉米提取液中,分别加入__________试剂,比较颜色变化,发现颜色逐渐变浅。同时利用分光光度计进行不同阶段玉米籽粒稀释5倍的蛋白质含量的测定。
| 待测蛋白质溶液 | ||
试管号 | 1 | 2 | 3 |
A540 | 0.3764 | 0.3678 | 0.3589 |
请根据上述信息对测定蛋白质含量的试管号按照阶段发育的先后进行排序:_________
实验二:以下为探究乙醇能够使蛋白质变性的实验,请完成相关实验设计的问题。
实验步骤:
步骤 | 具体操作 | |
A试管 | B试管 | |
① | 1mL新鲜淀粉酶溶液 | 1mL新鲜淀粉酶溶液 |
② | 1mL蒸馏水 |
|
③ | 2mL可溶性淀粉溶液 | 2ml可溶性淀粉溶液 |
④ | 摇匀后,同时放入适宜温度的温水中维持5min | |
⑤ |
| |
(3)步骤②,B试管中需加______________。
(4)步骤⑤,从温水中取出A、B试管,各加入2mL_______________摇匀,加热至沸腾,观察试管中出现的颜色变化。
(5)实验结果预测及结论:若________,说明无水乙醇能使淀粉酶(蛋白质)变性
【期中真题】福建省福州市六校2021—2022学年高一上学期期中生物试题.zip: 这是一份【期中真题】福建省福州市六校2021—2022学年高一上学期期中生物试题.zip,文件包含期中真题福建省福州市六校20212022学年高一上学期期中生物试题原卷版docx、期中真题福建省福州市六校20212022学年高一上学期期中生物试题解析版docx等2份试卷配套教学资源,其中试卷共29页, 欢迎下载使用。
【期中真题】江西省九校2021-2022学年高一上学期期中联考生物试题.zip: 这是一份【期中真题】江西省九校2021-2022学年高一上学期期中联考生物试题.zip,文件包含期中真题江西省九校2021-2022学年高一上学期期中联考生物试题原卷版docx、期中真题江西省九校2021-2022学年高一上学期期中联考生物试题解析版docx等2份试卷配套教学资源,其中试卷共25页, 欢迎下载使用。
【期中真题】广东省深圳市六校联盟2022-2023学年高一上学期期中生物学试题.zip: 这是一份【期中真题】广东省深圳市六校联盟2022-2023学年高一上学期期中生物学试题.zip,文件包含期中真题广东省深圳市六校联盟2022-2023学年高一上学期期中生物学试题原卷版docx、期中真题广东省深圳市六校联盟2022-2023学年高一上学期期中生物学试题解析版docx等2份试卷配套教学资源,其中试卷共28页, 欢迎下载使用。

