【期中真题】河南省实验中学2021-2022学年高三上学期期中生物试题.zip
展开河南省实验中学2021——2022学年上期期中试卷
高三 生物
一、选择题
1. 下列关于真核细胞和原核细胞的叙述,正确的是 ( )
A. 两者都能发生基因突变和染色体变异,为生物进化提供原材料
B. 分解尿素的细菌分泌脲酶过程与该菌的核糖体、内质网、高尔基体、线粒体有关
C. 两者都含有DNA和RNA,都能进行DNA的复制、转录、翻译等活动
D. 两者的细胞膜都含有磷脂和蛋白质,且磷脂的含量决定了膜功能的复杂性
【答案】C
【解析】
【分析】原核细胞:没有被核膜包被的成形的细胞核,没有核膜、核仁和染色质;没有复杂的细胞器(只有核糖体一种细胞器);只能进行二分裂生殖,属于无性生殖,不遵循孟德尔的遗传定律;含有细胞膜、细胞质,遗传物质是DNA。
真核生物:有被核膜包被的成形的细胞核,有核膜、核仁和染色质;有复杂的细胞器(包括线粒体、叶绿体、内质网、高尔基体、核糖体等);能进行有丝分裂、无丝分裂和减数分裂;含有细胞膜、细胞质,遗传物质是DNA。
【详解】A、原核细胞没有染色体,所以不能发生染色体变异,A错误;
B、分解尿素的细菌是原核生物,没有内质网、高尔基体和线粒体等细胞器,B错误;
C、原核生物和真核生物都含有DNA和RNA,都能进行DNA的复制、转录、翻译等活动,C正确;
D、决定生物膜功能复杂程度的是生物膜上蛋白质的种类和含量,而不是磷脂含量,D错误。
故选C。
【点睛】
2. 下列有关结构与功能相统一的观点不正确的是( )
A. 叶绿体内类囊体膜堆叠使膜面积增大,有利于充分利用光能
B. 神经细胞轴突末梢有大量突起,有利于接受更多的神经递质
C. 某些低等植物细胞中心体的存在,有利于其有丝分裂的正常进行
D. 线粒体内膜向内突起形成嵴,有利于有氧呼吸快速进行
【答案】B
【解析】
【分析】细胞的生物膜系统
(1)组成:细胞器膜、细胞膜和核膜等。
(2)功能
①保证细胞内部环境的相对稳定,在细胞与外部环境进行物质运输、能量转换和信息传递的过程中起着决定性作用。
②为多种酶提供大量的附着位点,是许多重要化学反应进行的场所。
③分隔各种细胞器,保证细胞生命活动高效、有序地进行。
【详解】A、类囊体薄膜上分布着光合色素,所以叶绿体内类囊体膜堆叠使膜面积增大,有利于充分利用光能,A正确;
B、神经细胞轴突末梢有大量突起,有利于向更多神经细胞传递神经冲动,B错误;
C、中心体会发出星射线形成纺锤体,某些低等植物细胞中心体的存在,有利于其有丝分裂的正常进行,C正确;
D、线粒体内膜向内突起形成嵴,增大了膜面积,有利于有氧呼吸快速进行,D正确。
故选B。
3. 下图表示真核细胞内基因表达过程中相关物质间的关系。下列叙述错误的是()
A. 物质 a 上含有决定氨基酸的密码子
B. 组成物质 a、b、c、d 的基本单位共有 8 种
C. 过程①的产物中有些具有生物催化作用
D. 过程②的场所是核糖体,该过程中有水生成
【答案】A
【解析】
【详解】据图分析可知,物质a为基因、物质b为mRNA、物质c为tRNA、物质d为具有催化作用的RNA(即酶)。决定氨基酸的密码子位于mRNA上,A项错误;基因是DNA上有遗传效应的片段,其基本单位是四种脱氧核苷酸,RNA(包括b、c、d)的基本组成单位是四种核糖核苷酸,B项正确;过程①是以DNA为模板生成RNA的转录过程,少数酶的化学本质是RNA,具有生物催化作用,C项正确;过程②表示翻译,其场所是核糖体,在该过程中会发生氨基酸脱水缩合生成水和肽链,D项正确。
【点睛】
解答本题的关键是依据图中呈现的信息,准确识别a、b、c、d所示物质的名称,正确推断①②所示生理过程,据此与所学知识有效地结合起来,进行图文转换,实现对知识的整合和迁移。
4. 对植物根尖细胞中某细胞器的组成成分进行分析,发现A、T、C、G、U五种碱基的相对含量分别约为25%、10%、30%、20%、15%,则下列叙述正确的是
A. 该细胞器无膜 B. 该细胞器能固定CO2
C. 该细胞器能产生水 D. 该细胞器不能进行能量转换
【答案】C
【解析】
【详解】细胞器中同时含有T和U,说明既有DNA也有RNA,该细胞在根尖细胞中为线粒体,在有氧呼吸第三阶段能产生水,选C。
【定位】细胞器
【点睛】①细胞中含有核酸的细胞器有叶绿体、线粒体和核糖体,核糖体中是RNA,叶绿体和线粒体同时含有DNA和RNA;
②根据“根尖细胞”得出细胞器是线粒体。
5. 如图表示一个由200个氨基酸构成的蛋白质分子其中“—S—S—”是将2条肽链连接起来的二硫键(由2个SH形成,即—SH+—SH→—S—S—+2H)。下列叙述正确的是( )
A. 该蛋白质分子中含有198个肽键
B. 该蛋白质分子中至少含有6个游离的氨基
C. 参与构成该蛋白质分子的氨基酸中有200个羧基
D. 合成该蛋白质分子的过程中,相对分子质量减少了3564
【答案】A
【解析】
【分析】由图可知,该蛋白质分子共有三条肽链甲、乙、丙,其中甲和乙之间有一个二硫键,甲和丙之间有一个二硫键,丙和乙之间有一个肽键(该肽键应是乙和丙R基上的氨基和羧基脱水缩合而成)。
【详解】A、由题图看出该蛋白质有3条肽链并且两条肽链由一个肽键连接,链内肽键200-3=197个,链间肽键1个,共198个肽键,A正确;
B、该蛋白质有3条肽链,故至少含有3个游离的氨基, B错误;
C、因链间的肽键是R基上的氨基和羧基形成的,所以200个氨基酸中至少有201个羧基,C错误;
D、缩合成该蛋白质时脱去水分子198个,相对分子质量减少了198×18=3564,且形成两个二硫键时减少四个H,所以合成该蛋白质分子的过程中,相对分子质量减少了3568,D错误。
故选A。
6. 肾小管上皮细胞基底外侧膜上的Na+-K+泵通过消耗ATP建立胞内的低Na+电化学梯度,细胞顶部膜借助Na+电化学梯度,通过膜上的Na+/K+/Cl-共转运体从肾小管腔中同时重吸收Na+,K+和Cl-,细胞内液的Cl-浓度增加后,Cl-顺浓度梯度运出细胞到组织液。下列相关分析正确的是( )
A. 肾小管上皮细胞运出Na+的方式属于被动运输
B. 肾小管上皮细胞对Na+,K+的运输不具有特异性
C. Na+/K+/Cl-共转运体转运离子的过程会消耗ATP
D. 若组织液中Cl-含量过多,则可能导致抗利尿激素分泌增加
【答案】D
【解析】
【分析】分析题意可知,Na+从肾小管上皮细胞运输到组织液中消耗ATP,方式为主动运输;肾小管上皮细胞中Na+浓度低于肾小管腔中液体,Na+从肾小管腔进入肾小管上皮细胞中为协助扩散,同时协同运输K+、Cl-,Cl-顺浓度梯度从肾小管上皮到组织液中,方式为协助扩散。
【详解】A、肾小管上皮细胞基底外侧膜上的Na+—K+泵通过消耗ATP建立胞内的低Na+电化学梯度,所以肾小管上皮细胞逆浓度梯度运出Na+,属于主动运输,A错误;
B、肾小管上皮细胞对Na+,K+的运输虽然可通过离子通道,Na+—K+泵或Na+/K+/Cl-共转运体,但是这些载体蛋白不能运输其他离子,仍具有特异性,B错误;
C、Na+/K+/Cl-共转运体转运离子的过程是借助Na+的电化学梯度进行的,不需要消耗ATP,C错误;
D、若组织液中Cl-过多,可能会使细胞外液渗透压增大,从而使抗利尿激素分泌增加,以促进水分的重吸收,D正确。
故选D。
【点睛】
7. 通道蛋白是一类跨越细胞膜的蛋白质,能使适宜大小的分子及带电荷的分子通过扩散作用,从细胞膜一侧转运到另一侧。下列有关通道蛋白的说法,正确的是 ( )
A. 通道蛋白的合成及分泌不需要核糖体、内质网和高尔基体的参与
B. 大小相同的分子通过通道蛋白进出细胞时的速率相同
C. 通道蛋白介导的水分子的协助扩散速率比自由扩散快
D. Na+借助通道蛋白进入神经细胞的动力是胞内渗透压
【答案】C
【解析】
【分析】细胞内的核糖体分为细胞质中游离型核糖体和依附在内质网上的附着型核糖体。附着型核糖体合成的是分泌到细胞外的蛋白质,运输到溶酶体中的蛋白质以及细胞膜上的蛋白质。
【详解】A、核糖体是蛋白质合成的场所,因此通道蛋白的合成需要核糖体,A错误;
B、通道蛋白对物质运输的速率取决于浓度差,而非分子大小,细胞膜上运输不同物质的通道蛋白的数量也不一定相同,故大小相同的分子通过通道蛋白进出细胞时的速率不一定相同,B错误;
C、磷脂双分子层中间是疏水端,水分子通过的速度很慢,而水通过水通道蛋白跨膜运输的速率快,C正确;
D、Na+借助通道蛋白进入神经细胞的跨膜运输方式为协助扩散,其动力来自膜内外的 Na+浓度差。而渗透压是指溶质微粒对水分子的吸引能力,D错误。
故选C。
8. 下面有关酶和ATP的叙述,正确的是
A. 剧烈运动比安静时,ATP消耗速率加快,生成CO2的场所有细胞质基质和线粒体
B. 叶绿体和线粒体中[H]被消耗过程中都会伴随ATP含量的增加
C. 测定胃蛋白酶的活性时,将pH由10下降至2的过程中,该酶活性一直不变
D. 植物的根细胞吸收钾离子的过程中,ATP中三个高能磷酸键中的能量都会释放出来
【答案】C
【解析】
【分析】人体细胞产生二氧化碳的场所是线粒体,细胞质基质发生的是有氧呼吸的第一阶段,葡萄糖分解为丙酮酸和[H];叶绿体中[H]被用于暗反应阶段三碳化合物的还原,消耗[H],但是没有ATP的合成,线粒体中,[H]和氧气结合生成水,同时合成ATP;酶的活性受到温度和酸碱度的影响,高温或过酸过碱都会造成酶的空间结构发生变化,永久性的失活,活性不能恢复。ATP分子中含有2个高能磷酸键和3个磷酸基团,其中远离腺苷的高能磷酸键很容易断裂,也很容易重新合成。
【详解】人体细胞产生二氧化碳的场所只有线粒体,细胞质基质中不产生二氧化碳,A错误;叶绿体基质中三碳化合物的还原需要消耗[H]和ATP,该过程中ATP含量减少,B错误;胃蛋白酶在pH为10的条件下已经丧失了活性,因此将pH由10下降至2的过程中,该酶活性一直不变,C正确;ATP分子中只有2个高能磷酸键,且植物的根细胞吸收钾离子的过程中,ATP只有远离腺苷的高能磷酸键断裂释放能量,D错误。
【点睛】解答本题的关键是了解酶的特性和ATP的分子结构,明确人体细胞只有在有氧呼吸的第二阶段可以产生二氧化碳,且光合作用过程中消耗[H]的过程不但不产生ATP,还消耗ATP。
9. 下列关于细胞代谢的叙述中,正确的是
A. 在剧烈运动过程中,肌细胞释放CO2量/吸收O2量的比值将增大
B. 酶和激素均可以在细胞内外发挥作用,而ATP只能在细胞内发挥作用
C. 如果细胞呼吸的底物是葡萄糖,则消耗的O2体积与释放的CO2体积相等
D. 叶肉细胞在一定强度的光照下,可能既不吸收气体也不释放气体
【答案】D
【解析】
【分析】不同种类生物在不同的条件下,呼吸作用方式不同,可以进行有氧呼吸,也可以进行无氧呼吸。
有氧呼吸:C6H12O6+6H20+6O26CO2+12H2O+能量(大量);
无氧呼吸:C6H12O62C2H5OH+2CO2+能量(少量)或C6H12O62C3H6O3+能量(少量)。
【详解】A、在剧烈运动过程中,肌细胞有氧呼吸释放CO2量等于/吸收O2量的比值,肌细胞无氧呼吸产生乳酸,不产生CO2,A错误;
B、 酶和激素均可以在细胞内外发挥作用,而ATP也可在细胞内外发挥作用,B错误;
C、 如果细胞呼吸的底物是葡萄糖,则有氧呼吸消耗的O2体积与释放的CO2体积相等,C错误;
D、 叶肉细胞在一定强度的光照下,细胞呼吸产生的CO2用于光合作用,光合作用产生的O2用于细胞呼吸,可能既不吸收气体也不释放气体,D正确。
故选D。
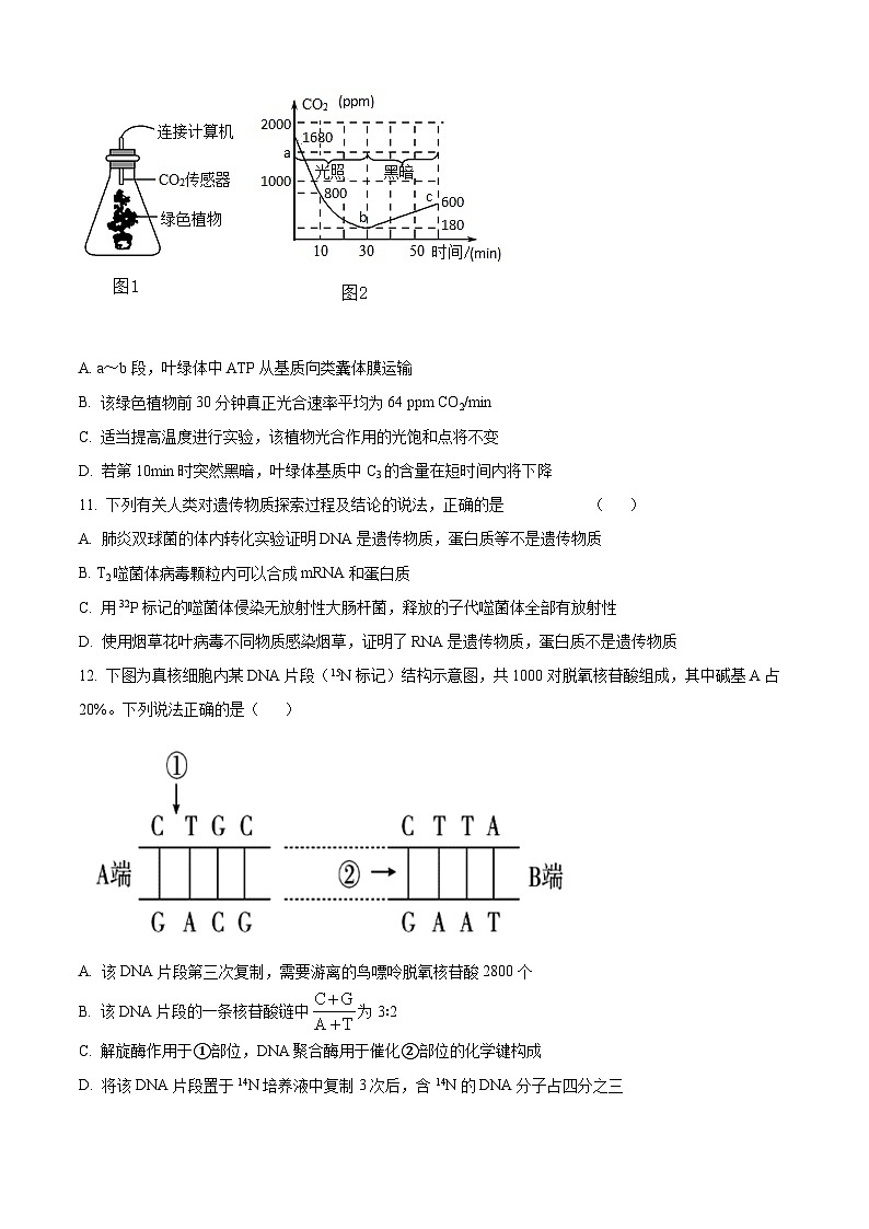
10. 在光照恒定、温度最适条件下,某研究小组用图1的实验装置测量一小时内密闭容器中CO2的变化量,绘成曲线如图2所示。下列叙述正确的是( )
A. a~b段,叶绿体中ATP从基质向类囊体膜运输
B. 该绿色植物前30分钟真正光合速率平均为64 ppm CO2/min
C. 适当提高温度进行实验,该植物光合作用的光饱和点将不变
D. 若第10min时突然黑暗,叶绿体基质中C3的含量在短时间内将下降
【答案】B
【解析】
【分析】题图分析,图中实验装置甲测量一小时内密闭容器中CO2的变化量,可以用于测定呼吸作用强度或净光合作用强度,即光下测定的 是净光合速率,黑暗处测定的是呼吸速率。
【详解】A、a~b段二氧化碳含量在下降,说明植物的光合作用大于呼吸作用,且二氧化碳在暗反应中被用于合成三碳化合物,因此叶绿体中ATP从类囊体膜向基质运输,A错误;
B、真正光合速率=净光合速率+呼吸速率,由ab段可以计算出净光合速率=(1680−180)/30=50ppm CO2/min,由bc段可以计算出呼吸速率=(600−180)/30=14ppm CO2/min,因此真光合速率平均为64ppm CO2/min,B正确;
C、题干中提出,该实验在最适温度条件下进行,因此适当提高温度进行实验,光合速率下降,导致该植物光合作用的光饱和点将下降,C错误;
D、若第10 min时突然黑暗,导致光反应产生的ATP和[H]含量下降,抑制暗反应中C3的还原,导致叶绿体基质中C3的含量将增加,D错误。
故选B。
11. 下列有关人类对遗传物质探索过程及结论的说法,正确的是 ( )
A. 肺炎双球菌的体内转化实验证明DNA是遗传物质,蛋白质等不是遗传物质
B. T2噬菌体病毒颗粒内可以合成mRNA和蛋白质
C. 用32P标记的噬菌体侵染无放射性大肠杆菌,释放的子代噬菌体全部有放射性
D. 使用烟草花叶病毒不同物质感染烟草,证明了RNA是遗传物质,蛋白质不是遗传物质
【答案】D
【解析】
【分析】1、肺炎双球菌转化实验包括格里菲斯体内转化实验和艾弗里体外转化实验,其中格里菲思体内转化实验证明S型细菌中存在某种“转化因子”,能将R型细菌转化为S型细菌;艾弗里体外转化实验证明DNA是遗传物质。
2、T2噬菌体侵染细菌的实验步骤:分别用35S或32P标记噬菌体→噬菌体与大肠杆菌混合培养→噬菌体侵染未被标记的细菌→在搅拌器中搅拌,然后离心,检测上清液和沉淀物中的放射性物质。该实验证明DNA是遗传物质。
【详解】A、肺炎双球菌的体内转化实验,只提出了S型菌内存在“转化因子”的推论,肺炎双球菌的体外转化实验证明DNA是遗传物质,蛋白质等不是遗传物质,A错误;
B、T2噬菌体病毒没有细胞结构,自身不能合成mRNA和蛋白质,其mRNA和蛋白质是宿主细胞中合成的,B错误;
C、根据DNA半保留复制特点,用32P标记的噬菌体侵染无放射性大肠杆菌,释放的子代噬菌体只有少部分有放射性,C错误;
D、使用烟草花叶病毒不同物质感染烟草,证明了RNA是遗传物质,蛋白质不是遗传物质,D正确。
故选D。
12. 下图为真核细胞内某DNA片段(15N标记)结构示意图,共1000对脱氧核苷酸组成,其中碱基A占20%。下列说法正确的是( )
A. 该DNA片段第三次复制,需要游离的鸟嘌呤脱氧核苷酸2800个
B. 该DNA片段的一条核苷酸链中为3∶2
C. 解旋酶作用于①部位,DNA聚合酶用于催化②部位的化学键构成
D. 将该DNA片段置于14N培养液中复制3次后,含14N的DNA分子占四分之三
【答案】B
【解析】
【分析】1、DNA一般都是由2条链组成的,两条链按反向平行的方式螺旋形成规则的双螺旋结构,脱氧核糖和磷酸交替连接排列在外侧,构成基本骨架,碱基排列在内侧,两条链上的碱基按照A与T配对、G与C配对的互补配对原则由氢键连接形成碱基对。
2、双链DNA中(C+G)与(A+T)的比值,与单链中的该比值相等。
【详解】A、由题干可知,该DNA片段中有1000个碱基对,碱基A占20%,所以有400个,根据碱基互补配对原则,A=T=400个,C=G=600个,该DNA片段第三次复制,则需要游离的鸟嘌呤脱氧核苷酸为600×(23-22)=2400(个),A错误;、
B、由于碱基A占20%,因此碱基T占20%,碱基C占30%,碱基G占30%,该DNA片段的两条脱氧核苷酸链中(C+G)/(A+T)为3:2,则该DNA片段的一条脱氧核苷酸链中(C+G)/(A+T)也为3:2,B正确;
C、DNA聚合酶用于催化①部位的化学键(磷酸二酯键)形成,解旋酶作用于②(氢键)部位,C错误;
D、将该DNA片段置于14N培养液中复制3次后,由于DNA复制方式是半保留复制,所以子代DNA分子全部含有14N,D错误。
故选B。
【点睛】
13. 下列有关染色体、DNA、基因、脱氧核苷酸的说法,正确的是 ( )
A. 一个基因含有许多个脱氧核苷酸,基因的特异性是由脱氧核苷酸的比例决定的
B. 基因是具有遗传效应的DNA片段,不是4种碱基对的随机排列
C. 在DNA分子结构中,脱氧核苷酸的排列构成了DNA分子的基本骨架
D. 染色体是DNA的主要载体,一条染色体上只含有1个DNA分子
【答案】B
【解析】
【分析】DNA双螺旋结构的主要特点如下:(1) DNA是由两条单链组成的,这两条链按反向平行方式盘旋成双螺旋结构。(2) DNA中的脱氧核糖和磷酸交替连接,排列在外侧,构成基本骨架;碱基排列在内侧。(3) 两条链上的碱基通过氢键连接成碱基对,并且碱基配对具有一定的规律。
【详解】A、一个基因含有许多个脱氧核苷酸,基因的特异性是由脱氧核苷酸的排列顺序决定的,A错误;
B、基因通常是具有遗传效应DNA片段,不是4种碱基对的随机排列,B正确;
C、在DNA分子结构中,脱氧核糖和磷酸交替连接排列构成了DNA分子的基本骨架,C错误;
D、染色体是DNA的主要载体,一个染色体含有1或2个DNA分子,D错误。
故选B。
14. 酵母菌细胞中一个基因发生突变后,使mRNA中段增加了连续的三个碱基AAG(终止密码子有UGA、UAG、UAA)。据此推测,下列叙述正确的是( )
A. 突变后的基因在复制时参与复制的嘧啶脱氧核苷酸的比例减小
B. 突变后的基因编码的多肽链最多只有两个氨基酸与原多肽链不同
C. 突变后的基因表达时可能会在mRNA上增加AAG的位置停止翻译
D. 突变后的基因表达时与密码子UAA对应的tRNA无法携带氨基酸,故而终止翻译
【答案】C
【解析】
【分析】“基因的表达”是指遗传信息转录和翻译形成蛋白质的过程。转录是以DNA的一条链为模板合成RNA的过程,该过程需要核糖核苷酸作为原料;翻译是指在核糖体上,以mRNA为模板、以氨基酸为原料合成蛋白质的过程,该过程还需要tRNA来运转氨基酸。
【详解】A、基因是DNA分子的一个片段,根据碱基互补配对原则,双链DNA中嘧啶碱基和嘌呤碱基的比例各占1/2,因此突变后的基因在复制对参与复制的嘧啶脱氧核苷酸的比例不改变,A错误;
B、突变后的基因编码的多肽链,与原多肽链相比,有可能刚好只多出 一个氨基酸,也可能该位置的两个氨基酸与原多肽链不同,其余氨基酸都相同,但是还有可能出现插入点以后的氨基酸序列完全发生改变甚至提前终止肽链等情况,B错误;
C、若AAG刚好插入在原mRNA的碱基U后面,使UAA刚好形成一个终止密码子,就可能使突变后的基因翻译时在该位置终止多肽链,C正确;
D、终止密码子没有与之对应的反密码子,故没有与密码子UAA对应的tRNA,D错误。
故选C。
15. 如图表示人体内某些信息传递机制的模式图,箭头表示信息传递的方向,下列有关叙述中,不正确的是
A. 如果该图表示二次免疫反应,若c为抗体,则a可表示记忆细胞
B. 若a表示下丘脑,b表示垂体,则c可以表示腺体甲状腺
C. 若a表示下丘脑,b表示垂体,c为肾小管和集合管,则d和e为同一物质
D. 若该图表示细胞中遗传信息的传递方向,则过程e发生于细胞核中
【答案】D
【解析】
【分析】在二次免疫中,相同的抗原再次入侵时,记忆细胞会迅速增殖分化,产生大量浆细胞,浆细胞再产生抗体;体内失水过多或吃的食物过咸时会引起细胞外液渗透压升高,对下丘脑渗透压感受器的刺激增强,导致由下丘脑分泌经垂体释放的抗利尿激素的含量增加,促进肾小管、集合管对水的重吸收,从而减少尿量。
【详解】在二次免疫中,相同的抗原再次入侵时,记忆细胞会迅速增殖分化,产生大量浆细胞,浆细胞再产生抗体,如果该图表示二次免疫反应,若c为抗体,则a表示记忆细胞,b表示浆细胞,A正确;根据甲状腺分泌甲状腺性激素的分级调节过程可知,如果a表示下丘脑,b表示垂体,则c可表示甲状腺,B正确;体内失水过多或吃的食物过咸时会引起细胞外液渗透压升高,对下丘脑渗透压感受器的刺激增强,导致由下丘脑分泌经垂体释放的抗利尿激素的含量增加,促进肾小管、集合管对水的重吸收,从而减少尿量,如果图中a为下丘脑,b为垂体,c为肾小管和集合管,则d和e均代表抗利尿激素,C正确;若该图表示细胞中遗传信息的传递方向,则过程d可表示转录,过程e可表示翻译,而翻译过程发生于细胞质中,D错误。
【点睛】此题是一个综合性极强的题,需要熟悉多方面的知识才能顺利解答,如二次免疫的调节过程、水盐平衡调节过程、甲状腺激素分泌的分级调节过程、中心法则等。
16. 牵牛花的颜色可随液泡中的酸碱度不同而发生变化,如液泡中的花青素(水溶性)在碱性时显蓝色,中性时显紫色,酸性时显红色,生理机制如下,则下列说法中正确的是( )
A. 可以通过用无水乙醇提取花青素,体外模拟不同pH环境,验证花色变化的机理
B. 图中a、b的过程是同时进行的,也能够发生在原核细胞中
C. 牵牛花在清晨时开蓝花,中午转为紫色,下午则可能为红花
D. 蛋白R是一种载体蛋白,说明基因通过控制蛋白质的结构直接控制生物性状
【答案】D
【解析】
【分析】据图分析,a表示转录,b表示翻译,生成的蛋白质R作为载体,可以协助H+进入液泡,进而使花青素显现不同的颜色。
【详解】A、由题干可知,花青素为水溶性色素,故不能用无水乙醇提取花青素,体外模拟不同pH环境,验证花色变化的机理,A错误;
B、a表示转录,b表示翻译,这两个过程也能发生在原核细胞中,但在牵牛花细胞(真核细胞)中核基因的转录和翻译不是同时进行的,B错误;
C、清晨,牵牛花经历了一个晚上,由于夜间没有光,不能进行光合作用,只进行呼吸作用,氧化分解有机物,产生大量的二氧化碳,所以清晨的牵牛花含二氧化碳较多,二氧化碳溶于水呈酸性,故牵牛花中的花青素显红色,开红花;中午光合作用和呼吸作用都能进行,细胞内呈中性,转为紫色;在下午时由于白天光合作用大量消耗二氧化碳,细胞内CO2浓度低,液泡中的细胞液一般呈碱性,故牵牛花中的花青素可能显蓝色,开蓝花,C错误;
D、蛋白R是一种载体蛋白,其与细胞膜的功能特性密切相关,说明基因通过控制蛋白质的结构直接控制生物性状,D正确。
故选D。
17. 以下有关基因重组的叙述,错误的是
A. 非同源染色体的自由组合能导致基因重组
B. 同源染色体非姐妹染色单体的交换可引起基因重组
C. 基因型为Aa的个体自交,后代发生性状分离属于基因重组
D. 同胞兄妹间的遗传差异与父母基因重组有关
【答案】C
【解析】
【分析】基因重组的类型:1、在生物体进行减数分裂形成配子时,同源染色体分开,非同源染色体自由组合,这样非同源染色体上的基因就进行了重组;2、在减数分裂形成四分体时期,位于同源染色体上的等位基因有时会随着非姐妹染色单体的交叉互换而发生交换,导致基因重组;3、基因工程的原理也是基因重组。
【详解】A、在减数第一次分裂后期的过程中,非同源染色体的自由组合能导致基因重组,故A正确;
B、减数第一次分裂的前期,同源染色体上非姐妹染色单体之间的交叉互换可导致基因重组,故B正确;
C、基因型为Aa的个体为杂合体,杂合体不能稳定遗传,其自交后代会发生性状分离,这是由于基因分离,因此不属于基因重组,C错误;
D、同卵双生兄弟间的性状差异是基因突变引起的,而同胞兄妹肯定是由不同的受精卵发育而来,则遗传差异与父母基因重组有关,故D正确。
故选C。
18. 关于实验①观察植物细胞的有丝分裂 ②低温诱导植物染色体数目变化 ③观察DNA、RNA在细胞中的分布,相关叙述错误的是 ( )
A. 3个实验都可以用洋葱做实验材料
B. 3个实验都需盐酸,作用为溶解细胞间物质,将细胞分散开,便于显微镜下观察
C. 实验①和②中都能观察到正常染色体数目的细胞和染色体数目发生变化的细胞
D. 实验①可根据视野中各时期细胞的数量,推算细胞周期中各时期所占的比例
【答案】B
【解析】
【分析】1、在“观察DNA和RNA在细胞中的分布”实验中:(1)用质量分数为0.9%的NaCl溶液保持细胞原有的形态;(2)用质量分数为8%的盐酸改变细胞膜的通透性,加速染色剂进入细胞,将染色体上的DNA和蛋白质分离,便于染色剂与DNA结合;(3)用吡罗红-甲基绿染色剂对DNA和RNA进行染色。
2、观察细胞有丝分裂实验的步骤:解离(解离液由盐酸和酒精组成,目的是使细胞分散开来)、漂洗(洗去解离液,便于染色)、染色(用龙胆紫、醋酸洋红等碱性染料)、制片(该过程中压片是为了将根尖细胞压成薄层,使之不相互重叠影响观察)和观察(先低倍镜观察,后高倍镜观察)。
3、低温诱导染色体数目加倍实验:(1)低温诱导染色体数目加倍实验的原理:低温能抑制纺锤体的形成,使子染色体不能移向细胞两极,从而引起细胞内染色体数目加倍。(2)该实验的步骤为选材→固定→解离→漂洗→染色→制片。(3)该实验采用的试剂有卡诺氏液(固定)、改良苯酚品红染液(染色),体积分数为15%的盐酸溶液和体积分数为95%的酒精溶液(解离)。
【详解】A、3个实验都可以用洋葱做实验材料,前两个实验可以采用洋葱根尖分生区作为实验材料,第三个实验可以采用洋葱鳞片叶外表皮细胞作为实验材料,A正确;
B、3个实验的药品都有盐酸,在前两个实验中的作用为解离,在第三个实验中的作用是改变细胞膜的通透性,加速染色剂进入细胞,将染色体上的DNA和蛋白质分离,便于染色剂与DNA结合,B错误;
C、有丝分裂后期着丝点分裂,导致染色体数目加倍,因此实验①既能观察到染色体数目正常的细胞,也能观察到染色体数目加倍的细胞;低温可抑制纺锤体的形成,从而使着丝点分裂后姐妹染色体不能移向两极,细胞中染色体数加倍,因此实验②视野中既有正常的二倍体细胞,也有染色体数目发生变化的细胞,C正确;
D、实验①可根据各个时期细胞总数除以观察到的细胞总数的比值,推算细胞周期中各时期所占的比例,D正确。
故选B。
19. 将全部DNA分子双链经32P标记的某雄性动物的1个细胞(正常体细胞染色体数2n=20)置于不含32P的培养基中培养,经过连续两次细胞分裂后产生4个子细胞。下列有关推断正确的是( )
A. 若进行有丝分裂,第二次有丝分裂后期,1个细胞中被32P标记的染色体为40条
B. 若进行减数分裂,减数分裂Ⅱ后期,1个细胞中被32P标记的染色体为40条
C. 若进行有丝分裂,则4个子细胞中含32P染色体的子细胞比例一定为1/2
D. 若进行减数分裂,则4个子细胞中含32P染色体的子细胞比例一定为1
【答案】D
【解析】
【分析】1、减数分裂过程:(1)减数第一次分裂间期:染色体的复制。(2)减数第一次分裂:①前期:联会,同源染色体上的非姐妹染色单体交叉互换;②中期:同源染色体成对的排列在赤道板上;③后期:同源染色体分离,非同源染色体自由组合;④末期:细胞质分裂。(3)减数第二次分裂过程:①前期:核膜、核仁逐渐解体消失,出现纺锤体和染色体;②中期:染色体形态固定、数目清晰;③后期:着丝点分裂,姐妹染色单体分开成为染色体,并均匀地移向两极;④末期:核膜、核仁重建、纺锤体和染色体消失。
2、有丝分裂不同时期的特点:(1)间期:进行DNA的复制和有关蛋白质的合成;(2)前期:核膜、核仁逐渐解体消失,出现纺锤体和染色体;(3)中期:染色体形态固定、数目清晰;(4)后期:着丝点分裂,姐妹染色单体分开成为染色体,并均匀地移向两极;(5)末期:核膜、核仁重建、纺锤体和染色体消失。
【详解】AC、若进行有丝分裂,第一次分裂形间期染色体复制(DNA复制),由于DNA的半保留复制,每条染色体(含1个32P标记DNA)复制后成为1条含2条单体(每条单体含1个DNA,该DNA2条链:1条32P标记,1条没有)的染色体,结果第一次形成的2个子细胞都含32P标记的染色体(每条染色体含1个DNA,该DNA2条链:1条32P标记,1条没有);第二次分裂间期染色体(DNA)复制, 每条染色体复制后成为1条含2条单体(1条单体32P标记,1条没有)的染色体,由于后期染色单体分离是随机的,有可能刚好各一半32P标记染色体分别进入2个子细胞,也可能全部32P标记染色体进入1个子细胞,还可能多种不确定情况,A、C错误;
BD、若进行减数分裂,第一次分裂是成对同源染色体分离,由于每条染色体上的2条单体都含32P,故形成的2个次级精母细胞每条染色体上的2条单体都含32P,减数第二次分裂时单体分离,形成的4个精细胞每条染色体都含32P,B错误,D正确。
故选D。
20. 如图所示表示某细胞经过一次正常的细胞分裂形成两个子细胞的情况,m、n代表每个细胞中的染色体组数。下列相关说法正确的是( )
A. 图示过程发生前一定进行了DNA分子的复制和有关蛋白质的合成
B. 图示过程发生时一定伴随着丝点的分裂、姐妹染色单体分离
C. 若m等于n,则该过程中一定会发生同源染色体的分离
D. 若m不等于n,则子细胞中染色体数目一定会减半
【答案】D
【解析】
【分析】有丝分裂过程形成的子细胞中的染色体组数与体细胞相同。减数第一次分裂过程形成的两个子细胞中染色体组数为体细胞的一半,减数第二次分裂过程形成的两个子细胞中染色体组数也为体细胞的一半。
【详解】A、图示过程如代表减数第二次分裂,便不会进行DNA分子的复制,A错误;
B、图示过程如表示减数第一次分裂,发生时便不会伴随着丝点的分裂、姐妹染色单体分离,B错误;
C、若m等于n,则该过程可代表有丝分裂和减数第二次分裂,都不会发生同源染色体的分离,C错误;
D、若m不等于n,该过程只能表示减数第一次分裂,则子细胞中染色体数目一定会减半,D正确。
故选D。
【点睛】本题考查细胞分裂过程中染色体组数的变化,意在考查考生对细胞分裂过程中遗传物质变化规律的理解能力。
21. 下列有关育种和进化的说法,错误的是( )
A. 秋水仙素在单倍体育种和多倍体育种过程中的作用相同
B. 转基因技术可以实现基因在不同种生物之间的转移
C. 基因频率是指某个基因占种群中全部基因数的比率
D. 二倍体西瓜和四倍体西瓜之间存在生殖隔离
【答案】C
【解析】
【分析】1、秋水仙素的作用原理:抑制纺锤体的形成,导致染色体数目加倍。
2、转基因技术是指按照人们的意愿,进行严格的设计,并通过体外DNA重组和转基因等技术,赋予生物以新的遗传特性,从而创造出更符合人们需要的新的生物类型和生物产品。
3、基因频率是指在一个种群基因库中,某个基因占全部等位基因数的比例。
4、生殖隔离是指种群间的个体不能自由交配,或者交配后不能产生可育后代的现象。
【详解】A、秋水仙素在单倍体育种和多倍体育种过程中的作用相同,都是抑制纺锤体的形成,导致染色体数目加倍,A正确;
B、转基因技术可以将一种生物的基因导入另一种生物体内,实现基因在不同种生物之间的转移,B正确;
C、基因频率是指某个基因占种群中全部等位基因数的比率,C错误;
D、二倍体西瓜和四倍体西瓜杂交获得的三倍体西瓜不育,说明二倍体西瓜和四倍体西瓜之间存在生殖隔离,D正确。
故选C。
22. 下列关于细胞内外K+、Na+和C1-的叙述,错误的是
A. 神经细胞静息电位形成的主要原因是K+外流
B. 人体血浆中K+进入红细胞内的过程属于被动运输
C. 兴奋沿神经纤维传导时细胞膜外Na+大量内流
D. Na+和C1-是形成哺乳动物血浆渗透压的主要物质
【答案】B
【解析】
【分析】本题主要考察无机盐的作用,知识点包括兴奋的传导、渗透压的维持,看似不相关的知识点,其实有着很大的联系,这种联系就是无论神经细胞还是血细胞,细胞内外的钾离子浓度都是细胞内高于细胞外,钠离子浓度细胞外高于细胞内,学习的过程中注意这种联系,就可以将知识融合到一起。
【详解】神经细胞静息电位形成的主要原因是K+外流,表现为内负外正,A正确;K+主要维持细胞内的渗透压,所以人体血浆中K+的浓度比红细胞中的低,血浆中K+进入红细胞内的过程属于主动运输,B错误;神经细胞的兴奋的传导是以电信号的形式传导,动作电位的形成主要与钠离子内流有关,C正确;哺乳动物血浆渗透压主要来源于Na+和Cl-,D正确。
23. 人体内的细胞外液构成了细胞生活的液体环境,即内环境,只有这个环境保持相对稳定,细胞才能进行正常的生命活动。下列相关叙述中,不正确的是 ( )
A. 神经递质和激素均是在内环境中起作用的
B. 人体内的细胞通过细胞外液与外界环境交换物质
C. 血浆中蛋白质大量减少会引起组织水肿
D. 组织液渗回血浆和渗入淋巴的量相差较大
【答案】A
【解析】
【分析】体液由细胞内液和细胞外液组成,细胞外液又叫内环境,由血浆、组织液、淋巴组成,凡是只存在于细胞内的物质不属于内环境的成分,凡是可以存在于血浆、组织液或淋巴中的物质都可以看做是内环境的成分;正常情况下,人体内环境通过各器官、系统的协调活动,能保持相对稳定的状态,内环境稳态是机体进行正常生命活动的必要条件。
【详解】A、神经递质作用于突触后膜,不在内环境中起作用,A错误;
B、人体内细胞通过细胞外液与外界环境交换物质,B正确;
C、血浆中蛋白质含量减少,导致血浆渗透压下降,水分大量由血浆进入组织液,会引起组织水肿,C正确;
D、组织液中的大部分液体可以渗入血浆,少部分可以渗入淋巴,两者相差较大,D正确。
故选A。
24. 下图为人体某器官中血液的流动情况示意图,①②表示物质,①促进或抑制②的产生,②产生后将释放到血液中。下列说法错误的是 ( )
A. 若该器官为肝脏,①可表示胰高血糖素,②可表示肝糖原分解产生的葡萄糖
B. 若该器官为下丘脑,则①可能是甲状腺激素,②可表示TRH
C. 若该器官为胰腺,则①可能是高浓度的血糖,②可能是胰岛素
D. 若该器官为性腺,则①可能是促性腺激素释放激素,②可表示性激素
【答案】D
【解析】
【分析】1、甲状腺激素的分级调节和负反馈调节:下丘脑分泌促甲状腺激素释放激素,作用于垂体,促进垂体合成和分泌促甲状腺激素,促甲状腺激素作用于甲状腺,促进甲状腺激素的合成和分泌,当甲状腺激素含量过高时,会抑制下丘脑、垂体的分泌活动。
2、胰高血糖素可升高血糖,胰岛素可降低血糖。
【详解】A、血糖浓度降低时,可刺激胰岛A细胞分泌胰高血糖素,胰高血糖素能升高血糖浓度,因此若该器官为肝脏,①可表示胰高血糖素,血糖降低时,②可表示肝糖原分解产生的葡萄糖使血糖升高,A正确;
B、当甲状腺激素分泌量过多,会反过来抑制下丘脑分泌促甲状腺激素释放激素,因此若该器官为下丘脑,则①可能是甲状腺激素,②可表示促甲状腺激素释放激素,B正确;
C、胰岛素能降低血糖浓度,高浓度的血糖可刺激胰岛B细胞分泌胰岛素增加,因此若该器官为胰腺,则①可能是高浓度的血糖,②可能是胰岛素,C正确;
D、若该器官为性腺,则①可能是垂体释放的促性腺激素,②可表示性激素,下丘脑分泌的促性腺激素释放激素不能直接作用于性腺,D错误。
故选D。
25. 过敏原可激发体液免疫产生IgE抗体,当过敏原再次入侵机体时,肥大细胞可产生组织胺,使血管壁通透性增大,引起过敏症状。下列说法错误的是( )
A. 过敏原诱发人体产生抗体的过程属于体液免疫
B. 组织胺使组织液渗透压降低从而引起组织水肿
C. 肥大细胞的细胞膜上有特异性结合IgE的受体
D. 二次过敏原与肥大细胞表面的IgE抗体结合
【答案】B
【解析】
【分析】过敏反应是过敏原再次侵入有过敏体质的机体时,初次接触过敏原使机体产生的抗体吸附在细胞表面这时与过敏原结合,进而使靶细胞释放组织胺等化学物质,引发过敏反应,据此答题。
【详解】A、图示表明过敏原诱发人体产生抗体的过程属于体液免疫,A正确;
B、组织胺能增强毛细血管壁的通透性,使组织液渗透压升高引起组织水肿,B错误;
C、当过敏原初次接触机体时,产生的抗体吸附在肥大细胞的表面,说明肥大细胞的细胞膜上有特异性结合IgE的受体,C正确;
D、当机体再次接触到相同的过敏原,肥大细胞表面的IgE与之特异性结合,引起过敏反应,D正确。
故选B。
26. 某小组进行生长素促进扦插枝条生根的实验,结果如下表(由于标签弄混,浓度a、b、c大小未知)。下列叙述错误的是 ( )
组别
清水
浓度a
浓度b
浓度c
平均生根数
7
15
35
29
A. 由表中数据可得出生长素的作用不具有两重性
B. 实验中用于扦插的枝条可能带有芽或幼叶
C. 浓度a、浓度b、浓度c的大小关系为c<b<a
D. 生长素进入到植物体后,对代谢起调节作用进而影响生根
【答案】C
【解析】
【分析】1、分析表格:本实验的自变量为生长素的浓度,因变量是生根数量,植物插条生长状况、每组的枝条数量都是无关变量,无关变量要相同且适宜。
2、生长素生理作用:促进生长、促进扦插的枝条生根、促进果实的发育;特点:具有双重性,即低浓度促进生长,高浓度抑制生长。
【详解】A、与对照组(清水组)比较,三种该生长素浓度对生根的生理作用都表现为促进作用,所以由表中数据还不能得出生长素具有两重性,A正确;
B、由于在清水中也能生根,而带芽或幼叶的插条能产生生长素,促进插条生根,所以实验中用于扦插的枝条可能带有芽或幼叶,B正确;
C、由于生长素类似物对根的生理作用具有两重性,所以根据实验结果无法比较a、b、c浓度的大小,C错误;
D、生长素在植物体内起作用的方式和动物体内激素起作用的方式基本相似,它不像酶那样催化细胞代谢,也不为细胞提供能量,而是给细胞传达信息,起着调节细胞生命活动的作用,D正确。
故选C。
27. 种子萌发的过程中,在赤霉素的诱导下,胚乳的糊粉层中会大量合成α-淀粉酶,此过程会受到脱落酸的抑制。下列相关叙述正确的是( )
A. 在种子萌发的过程中这两种激素是拮抗关系
B. 赤霉素与脱落酸作用机理相同,可以互相代替
C. 赤霉素能够直接催化胚乳中淀粉的水解
D. 在保存种子的过程中应尽量降低脱落酸含量
【答案】A
【解析】
【分析】植物激素的生理作用:
1、生长素类具有促进植物生长的作用,在生产上的应用有促进扦插的枝条生根、促进果实发育、防治落花落果等。
2、赤霉素的生理作用是促进细胞伸长,从而引起茎秆伸长和植物增高,此外它含有防止器官脱落和解除种子、块茎休眠,促进萌发等作用。
3、细胞分裂素在根尖合成,在进行细胞分裂的器官中含量较高,细胞分裂素的主要作用是促进细胞分裂,此外还有诱导芽的分化,延缓叶片衰老的作用。
4、脱落酸在根冠和萎蔫的叶片中合成较多,在将要脱落和进入休眠期的器官和组织中,含量较多,脱落酸是植物生长抑制剂,它能够抑制细胞的分裂和种子的萌发,还有促进叶和果实的衰老和脱落,促进休眠和提高抗逆能力等作用。
5、乙烯主要作用是促进果实成熟,此外含有促进老叶等器官脱落的作用,植物各部分都能合成乙烯。
【详解】A、根据题意可知,在赤霉素的诱导下,胚乳的糊粉层中会大量合成α-淀粉酶,从而促进胚乳中淀粉的水解,而脱落酸能抑制该过程,显然在促进 种子萌发方面,脱落酸和赤霉素表现为拮抗,A正确;
B、据题意可知,赤霉素促进萌发,脱落酸抑制种子萌发,作用机理并不相同,不能互相代替,B错误;
C、题意显示,赤霉素是一种激素,能调节诱导α一淀粉酶的大量合成,进而α一淀粉酶催化胚乳中淀粉的水解,赤霉素不是酶,无催化作用,不能直接催化,C错误;
D、脱落酸作用是抑制种子萌发,在保存种子的过程中应尽量维持较高的脱落酸含量,D错误。
故选A。
28. 从种群和群落水平角度,下列叙述正确的是( )
A. 高大的乔木在森林中均匀分布属于种群的空间特征
B. 稻田中的水稻植株高矮不同,体现了群落的分层现象
C. 树上不同高度的喜鹊巢不能反映动物群落具有垂直结构
D. 草原群落只具有垂直结构,不具有水平结构
【答案】C
【解析】
【分析】1、种群的数量特征包括种群密度、出生率和死亡率、迁入率和迁出率、年龄组成和性别比例,其中种群密度是最基本的数量特征,出生率和死亡率、迁入率和迁出率决定种群密度的大小,性别比例直接影响种群的出生率,年龄组成预测种群密度变化。
2、种群的空间特征有均匀分布、随机分布、集群分布。
3、生物群落空间结构包括垂直结构和水平结构,群落中的动植物在垂直方向上有分层现象,水平方向上有镶嵌分布现象,且其中的动植物的种类也不同,草原群落在垂直方向也有分层现象,只是没有森林群落的分层现象明显。
【详解】种群是指同种生物的全部个体,高大的乔木不是同种生物,其分布不属于属于种群的空间特征,A错误;群落的分层现象是指群落中的动植物在垂直方向上有分层现象,水稻只是一个种群,不能体现了群落的分层现象,同样,树上不同高度的喜鹊巢不能反映动物群落具有垂直结构,B错误;C正确;群落都具有垂直结构和水平结构,草原群落也不例外,D错误。
29. 下列有关生态系统的结构和功能的说法错误的是 ( )
A. 生产者除绿色植物外,还包括黑藻、蓝藻、硝化细菌等原核生物
B. 在任何生态系统中都存在着捕食食物链
C. 消费者和分解者都是异养生物,但它们获取营养的方式有区别
D. 非生物的物质和能量为生物的生存提供了必备条件
【答案】A
【解析】
【分析】生态系统的结构包括生态系统的组成成分和营养结构,组成成分又包括非生物的物质和能量,生产者、消费者和分解者,营养结构就是指食物链和食物网。生产者主要指绿色植物和化能合成作用的生物,消费者主要指动物,分解者指营腐生生活的微生物和动物。
【详解】A、黑藻属于真核生物,和绿色植物一样含有叶绿体,能进行光合作用,蓝藻含有叶绿素和藻蓝素,能进行光合作用,硝化细菌属于化能合成型,它们都属于生产者,A错误;
B、在任何生态系统中都存在着两种最主要的食物链,即捕食食物链和腐食食物链,前者是以活的动植物为起点的食物链,后者是以死生物或腐屑为起点的食物链,B正确;
C、消费者和分解者都是异养生物,消费者从活的生物体中获取营养物质,分解者从动植物遗体中获取营养物质,说明它们获取营养的方式有区别,C正确;
D、非生物的物质和能量中,太阳能是植物光合作用的能量来源,植物的生长需要从无机环境中吸收无机物质,从而为生物的生存提供了必备条件,D正确。
故选A。
30. 某人工生态果园中害虫的能量流动情况如图所示,据图判断,下列说法错误的是( )
A. 流经害虫的总能量为568 kJ,害虫呼吸散失的能量是499.84 kJ
B. 图中x可代表害虫流向下一营养级的能量
C. 果园中以粪便为食的蜣螂获得的害虫体内的能量为1402 kJ
D. 利用信息素可以防治害虫,这体现了生态系统中的信息传递与能量流动息息相关
【答案】C
【解析】
【分析】分析题图:该图是人工生态果园中害虫的能量流动示意图,害虫摄食量=害虫同化量+害虫粪便量,其中害虫同化量包括自身储存的能量和自身呼吸消耗的能量,储存的能量一部分通过遗体残骸的形式留给分解者,另一部分可传递给下一个营养级。
【详解】A、流经害虫的总能量为1970-1402=568kJ,害虫呼吸散失的能量是568-68.16=499.84 kJ,A正确;
B、根据上述分析可知,图中x可代表害虫流向下一营养级的能量,B正确;
C、害虫粪便中的能量不属于害虫的同化量,C错误;
D、利用信息素可以防治害虫,通过控制害虫的数量,从而调整能量流动的方向,所以这体现了生态系统中的信息传递与能量流动息息相关,D正确。
故选C。
二、综合题
31. 科研人员在7月的晴天和阴天分别测定了某植物幼苗的CO2相对吸收速率,结果如图甲所示(假设环境CO2浓度相对稳定)。图乙表示该幼苗处于光照下的一个叶肉细胞,a表示该细胞的线粒体进行细胞呼吸放出的CO2量,b表示该细胞的叶绿体进行光合作用吸收的CO2量。分析回答下列问题:
(1)光合作用中ATP的消耗有氧呼吸中[H]的消耗分别发生在____________和_________(填具体场所),当植物长时间处于黑暗中,叶片易变黄的原因是_______________
(2)若幼苗所有进行光合作用的细胞的光合强度一致,当幼苗处于图甲中g点时,图乙中a____b(填>、=、<)。
(3)Rubisco酶催化CO2与RuBP的反应,在高O2浓度时还可以催化O2与RuBP的反应,这说明__________可以影响酶促反应。若晴天组幼苗在12︰00~12︰30的胞间CO2浓度与10︰00~10︰30相同,则可以推断g~h段晴天幼苗CO2相对吸收速率急剧下降的可能原因是_______________与b点相比,c点幼苗叶绿体内RuBP含量_____(高/低)。
【答案】(1) ①. 叶绿体基质 ②. 线粒体内膜 ③. 无光时叶绿素分解
(2)< (3) ①. 底物浓度 ②. 高温(或温度较高/温度升高)降低了光合作用有关酶的活性(强烈光反应,导致局部氧气浓度升高,氧气与二氧化碳竞争RUBP羧化酶,导致光合作用减弱) ③. 高
【解析】
【分析】分析图甲:7月的晴天和阴天分别测定了某植物幼苗的CO2相对吸收速率,假设环境CO2浓度相对稳定,图中两条曲线,一条是阴天测得,一条是晴天测得的,a~f段是在阴天条件下测得的数据,因此限制净光合速率的主要环境因素是光照强度,总体来看,b~f段对应时段合成的远大于消耗的,因此,植物体内有机物总量是增加的,晴天情况下,净光合速率由g点急剧下降到h点,若胞间CO2浓度不变,主要原因是高温降低了光合作用有关酶的活性。
【小问1详解】
光合作用中ATP的消耗发生在暗反应中C3的还原,场所在叶绿体基质;有氧呼吸中[H]的消耗发生在有氧呼吸第三阶段,场所在线粒体内膜。当植物长时间处于黑暗中,叶片易变黄的原因是无光时叶绿素分解。
【小问2详解】
图中g点二氧化碳相对吸收速率>0,此时光合作用消耗的二氧化碳大于呼吸作用产生的二氧化碳,植物从外界吸收二氧化碳,图乙a表示该细胞的线粒体进行细胞呼吸放出的CO2量,b表示该细胞的叶绿体进行光合作用吸收的CO2量,则图乙的a<b。
【小问3详解】
Rubisco酶催 化CO2与RuBP的反应,在高O2浓度时,还可以催化O2与RuBP的反应,这说明底物浓度可以影响酶促反应。若12:00~12:30晴天组幼苗的胞间CO2浓度与10:00~10:30相同,则可以推断g~h段晴天幼苗表观光合速率急剧下降的主要原因是高温降低了光合作用有关酶的活性(强烈光反应,导致局部氧气浓度升高,氧气与二氧化碳竞争RUBP羧化酶,导致光合作用减弱)。c点光合速率大于b点光合速率,从外界吸收二氧化碳的速率也更快,CO2与RuBP速率加快,RuBP的需求量更多,同时三碳酸的还原加快,RuBP的生成增加,故c点幼苗叶绿体内RuBP含量高。
【点睛】本题结合图形,主要考查影响光合作用的环境因素、光合作用和呼吸作用之间的关系等方面的知识,意在考查学生识图能力、理解能力,难度中等。
32. 对某二倍体(2N=4)动物精巢和卵巢中处于不同分裂时期的细胞进行研究。图1是基因型为AaBb的精原细胞经分裂后产生的某时期细胞的示意图。图2表示精巢中某些细胞的核DNA分子数、染色体数和染色单体数的统计结果。
(1)图1细胞对应于图2中的________时期;与图1细胞同时产生的另一个细胞的基因组成可能是________。
(2)图2各细胞中同源染色体对数最多的是________时期(用图中序号表示);用图2中各时期的序号与“→”表示减数分裂过程________。请从配子形成和受精作用两方面,简要说明遗传多样性的原因:________。
(3)细胞松弛素B能阻滞细胞分裂而导致染色体数加倍,与正常配子结合可用于培育三倍体。现有三组实验,用细胞松弛素B分别阻滞卵母细胞的减数第一次分裂(甲组)、减数第二次分裂(乙组)和受精卵的第一次卵裂(丙组)。请预测三倍体出现率最低的是________,理由是________。
【答案】 ①. Ⅲ ②. Aabb、AAbb、aabb ③. Ⅰ ④. Ⅱ→Ⅳ→Ⅲ→V ⑤. 减数分裂时因非同源染色体自由组合和同源染色体非姐妹染色单体的交叉互换,形成多样性的配子,受精作用时精卵细胞的随机结合形成多样性的受精卵 ⑥. 第一次卵裂 ⑦. 用细胞松弛素B阻滞受精卵的第一次卵裂形成的是四倍体而不是三倍体
【解析】
【分析】分析图1:该细胞没有同源染色体,且着丝粒分裂,处于减数第二次分裂后期。
分析图2:Ⅰ时期的染色体数、染色单体数和DNA分子数的比例为8:0:8,且染色体数是体细胞的2倍,可表示有丝分裂后期;Ⅱ时期的染色体数、染色单体数和DNA分子数的比例为1:2:2,且染色体数与体细胞相同,可表示有丝分裂前期和中期,减数第一次分裂;Ⅲ时期的染色体数、染色单体数和DNA分子数的比例为1:0:1,且染色体数与体细胞相同,可表示有丝分裂末期、减数第二次分裂后期;Ⅳ时期的染色体数、染色单体数和DNA分子数的比例为1:2:2,且染色体数是体细胞的一半,可表示减数第二次分裂前期和中期;V时期的染色体数、染色单体数和DNA分子数的比例为1:0:1,且染色体数是体细胞的一半,可表示减数第二次分裂末期。
【详解】(1)图1细胞处于减数第二次分裂后期,对应于图2中的Ⅲ时期;图1细胞的基因型为AaBB,基因型为AaBb的精原细胞分裂产生该细胞的同时,若发生交叉互换,则产生的另一细胞的基因组成为Aabb,若发生基因突变(a突变为A或A突变为a),则产生的另一细胞的基因组成分别为AAbb或aabb。因此与图2细胞同时产生的另一个细胞的基因组成可能有Aabb、AAbb、aabb。
(2)有丝分裂和减数第一次分裂中存在同源染色体,减数第二次分裂中不存在同源染色体,Ⅰ为有丝分裂后期,且染色体最多,为8条,同源染色体对数4对,因此图2各细胞中同源染色体对数最多的是I时期。图2中表示减数分裂过程的为:Ⅱ(减数第一次分裂)→Ⅳ(减数第二次分裂前期和中期)→Ⅲ(减数第二次分裂后期)→V(减数第二次分裂末期);由于减数分裂时因非同源染色体自由组合和同源染色体非姐妹染色单体的交叉互换,形成多样性的配子;受精作用时精卵细胞的随机结合形成多样性的受精卵,从而导致遗传多样性。
(3)受精卵含二个染色体组,染色体数目加倍后含有四个染色体组,用细胞松弛素B阻滞受精卵第一次卵裂形成的是四倍体而不是三倍体,故三倍体出现率最低的是受精卵的第一次卵裂(丙组)。
【点睛】本题结合细胞分裂图和柱形图,考查细胞有丝分裂和减数分裂的相关知识。解答本题的关键是题图的分析,这就要求考生识记有丝分裂和减数分裂不同时期的特点,掌握有丝分裂和减数分裂过程中染色体、染色单体和DNA含量变化规律,能结合所学的知识准确判断各小题。
33. 如图代表不同细胞间的信息传递,1~8代表靶细胞的细胞结构,请根据图回答下列问题:
(1)图中的神经末梢和靶细胞C等共同构成_____,若物质a是唾液淀粉酶,其合成、分泌过程依次经过的细胞器是_____(填图中序号)。
(2)若刺激M点,则M点膜外电位变化是_____,由此刺激引发的神经兴奋的传导方向与_____(填“膜内”或“膜外”)的局部电流方向一致;若刺激N点,电流表将偏转_____次。
(3)当兴奋抵达时,贮存在_____内的神经递质释放出来,并与分布在突触后膜上的结构1_____结合。突触间隙的神经递质可通过主动运输进入细胞再被利用。上述过程体现了细胞膜具有的功能是_____和_____。
(4)下列各项生命活动中,与细胞膜上的1无关的是_____
A.K+进入小肠上皮细胞B.神经递质作用于突触后膜
C.抗原致敏B淋巴细胞D.HIV侵染辅助性T淋巴细胞。
【答案】 ①. 效应器 ②. 8、7、3 ③. 由正电位变为负电位 ④. 膜内 ⑤. 1 ⑥. 突触小泡 ⑦. (特异性)受体 ⑧. 控制物质进出细胞 ⑨. 进行细胞间的信息交流 ⑩. A
【解析】
【分析】
【详解】(1)效应器是由神经末梢所支配的肌肉或腺体构成,图中的神经末梢和靶细胞C等共同构成效应器;细胞C能够分泌的物质a是唾液淀粉酶,属于分泌蛋白,它的分泌与线粒体、核糖体、内质网和高尔基体等细胞器有关,其合成、分泌过程依次经过的细胞器是8核糖体、7内质网、3高尔基体。
(2)若刺激M点,M点会产生动作电位,膜外电位的变化由静息时的正电位变为负电位,兴奋的传导方向与膜外局部电流方向相反,与膜内局部电流方向相同,由于兴奋只能由一个神经元的轴突传向下一个神经元的细胞体或树突,所以刺激N点,电流表将偏转1次。
(3)神经递质是由突触小泡与突触前膜融合后释放,当兴奋抵达时,贮存在突触小泡内的神经递质释放出来,接着进入突触间隙并与突触后膜上的特异性受体结合;此过程体现了细胞膜具有的功能是具有控制物质进出和进行细胞间的信息交流。
(4)细胞膜上的结构1是受体。A、K+进入小肠上皮细胞需要细胞膜上钾离子载体的协助,载体不是受体,载体只起物质运输作用,不起信息传递的作用,A正确;
B、神经递质作用于突触后膜,需要和突触后膜的受体结合,与受体有关,B错误;
C、抗原致敏B淋巴细胞时,抗原需要和B淋巴细胞表面的受体结合,C错误;
D、HIV侵染辅助性T淋巴细胞时,HIV作为抗原也需要和辅助性T淋巴细胞表面的受体结合,D错误。
故选A。
【点睛】
34. 生态平衡是一种动态平衡,包括结构和功能上的稳定。如图中“置位点”为生态系统所具有的某个理想状态,其中P、A、B、C、D、E表示其生物成分,箭头表示物质的传递方向。请分析回答:
(1)P、A、B、C、D构成了生态系统的营养结构,这是实现生态系统___________等功能的主渠道。
(2)若B中的能量不变,将D的食物比例由B:C=1:1调整为2:1,能量传递效率按10%计算,该生态系统传递给D的能量是原来的_________倍。假设A摄入的能量为a,其粪便中的能量为b,通过呼吸作用消耗的能量为c,用于生长、发育和繁殖的能量为d,则由A流入B的能量最多为__________。
(3)图中碳元素在B、E间以___________形式传递。虽然氮元素也是不断循环的,但农田生态系统中仍需不断施加氮肥,主要原因是________________________________。
(4)某研究小组考察了一个位于置位点的湖泊中处于食物链最高营养级的某鱼种群的年龄组成,结果如表所示:
年龄
0+
1+
2+
3+
4+
5+
6+
个体数
92
187
121
70
69
62
63
年龄
7+
8+
9+
10+
11+
≥12
个体数
72
64
55
42
39
264
注:表中“1+”表示鱼的年龄大于等于1,小于2,其他以此类推。
研究表明:该鱼在3+时达到性成熟(进入成年),9+时丧失繁殖能力(进入老年),根据表中数据推测该鱼种群数量变化趋势是_________;如果引入该湖泊本没有的鲶鱼并大量繁殖后,导致原鱼种减少,从而改变了此湖泊群落演替的方向和速度,此演替类型属于_________。
【答案】(1)物质循环和能量流动
(2) ①. 1.375 ②. (a-b)×20%或(c+d)×20%
(3) ①. 有机物 ②. 由于氮元素不断通过产品输出生态系统,因此还要往农田中不断施加氮肥
(4) ①. 保持稳定 ②. 次生演替
【解析】
【分析】1、生态系统的结构指生态系统的组成成分和营养结构,组成成分包括生产者、消费者、分解者和非生物的物质和能量,营养结构是指食物链和食物网。
2、据图分析,P是生产者,A、B、C、D是消费者,E是分解者。
【小问1详解】
食物链和食物网是生态系统的营养结构,通过食物链和食物网实现生态系统的能量流动、物质循环、信息传递等功能。生态系统抵御外界干扰、保持生态平衡的特性称为抵抗力稳定性。
【小问2详解】
当D的食物比例为B:C=1:1时,设传递给D的能量为x,则x/2来自于B,x/2来自于C,能量传递效率按10%计算,需要B的能量为(x/2)÷10%+(x/2)÷10%÷10%=55x;当D的食物比例为B:C=2:1时,设传递给D的能量为y,则2y/3来自于B,y/3来自于C,能量传递效率按10%计算,需要B的能量为(2y/3)÷10%+(y/3)÷10%÷10%=40y; B中的能量不变,则55x=40y,该生态系统传递给D的能量是原来的y/x=55/40=1.375倍。假设A摄入的能量为a,其粪便中的能量为b,通过呼吸作用消耗的能量为c,用于生长、发育和繁殖的能量为A,则A的同化量为a—b=c+d,相邻两个营养级之间能量传递效率约为10%~20%,由A流入B的能量最多为(a-b)×20%或(c+d)×20%。
【小问3详解】
图中E为分解者,P、A、B、C、D、E构成生物群落,碳元素在生物群落间以含碳有机物的形式传递。农田生态系统中氮元素不断通过农产品输出,因此需要往农田中不断施加氮肥,以保持土壤肥力。
【小问4详解】
该鱼在3+时达到性成熟(进入成年),处于幼年时期的个体数为92+187+121=400,处于成年期的个体数为70+69+62+63+72+64=400,9+时丧失繁殖能力(进入老年),处于老年期的个体数为55+42+39+264=400,各年龄期个体数相等,表明该种群的年龄组成为稳定型,推测该鱼种群数量在一定时期内将保持稳定;引入该湖泊本没有的鲶鱼并大量繁殖后,导致原鱼种减少,从而改变了此湖泊群落演替的方向和速度,此演替在具有一定生物的前提下发生,属于次生演替。
【点睛】本题考查种群、群落、生态系统,考查对生态系统的能量流动、物质循环、种群年龄组成、群落演替的理解,解答第(2)小题时,可根据“B中的能量不变”和“D的食物比例由B:C=1:1调整为2:1”分别计算两种情况下传递给D的能量,进而求出其比值。
【期中真题】河南省实验中学2021-2022学年高一上学期期中生物试题.zip: 这是一份【期中真题】河南省实验中学2021-2022学年高一上学期期中生物试题.zip,文件包含期中真题河南省实验中学2021-2022学年高一上学期期中生物试题原卷版docx、期中真题河南省实验中学2021-2022学年高一上学期期中生物试题解析版docx等2份试卷配套教学资源,其中试卷共33页, 欢迎下载使用。
【期中真题】重庆市育才中学2021-2022学年高三上学期期中生物试题.zip: 这是一份【期中真题】重庆市育才中学2021-2022学年高三上学期期中生物试题.zip,文件包含期中真题重庆市育才中学2021-2022学年高三上学期期中生物试题原卷版docx、期中真题重庆市育才中学2021-2022学年高三上学期期中生物试题解析版docx等2份试卷配套教学资源,其中试卷共36页, 欢迎下载使用。
【期中真题】辽宁省实验中学2022-2023学年高三上学期期中生物试题.zip: 这是一份【期中真题】辽宁省实验中学2022-2023学年高三上学期期中生物试题.zip,文件包含期中真题辽宁省实验中学2022-2023学年高三上学期期中生物试题原卷版docx、期中真题辽宁省实验中学2022-2023学年高三上学期期中生物试题解析版docx等2份试卷配套教学资源,其中试卷共35页, 欢迎下载使用。

