





【期中真题】山东省青岛市二中2022-2023学年高三上学期期中生物试题.zip
展开青岛二中2022—2023学年第一学期期中考试
高三试题(生物)
一、单项选择题:
1. 细胞内的分子伴侣可识别并结合含有短肽序列KFERQ的目标蛋白,从而形成复合体,该复合体与溶酶体膜上的受体L结合后,目标蛋白进入溶酶体被降解。该过程可通过降解α-酮戊二酸合成酶来调控细胞内α-酮戊二酸的含量,从而促进胚胎干细胞分化。下列说法错误的是( )
A. α-酮戊二酸合成酶中可能含有短肽序列KFERQ
B. 胚胎干细胞分化期间,受体L的相关基因的表达比较旺盛
C. 细胞内分子伴侣与目标蛋白的结合遵循碱基互补配对原则
D. α-酮戊二酸合成酶的含量升高不利于胚胎干细胞的分化
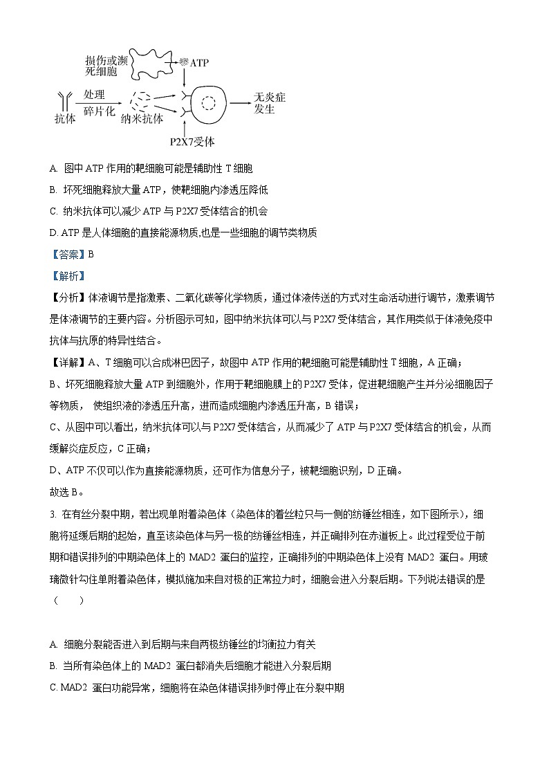
2. 炎症反应是临床常见的一个病理过程,可以发生于机体各部位的组织和器官。炎症状态下,损伤或濒死细胞可释放大量ATP到细胞外,作用于靶细胞膜上的P2X7受体,促进靶细胞产生并分泌细胞因子等物质,促进炎症反应。一种纳米抗体可以阻断炎症并减轻疼痛,其作用机理如图。下列分析错误的是( )
A. 图中ATP作用的靶细胞可能是辅助性T细胞
B. 坏死细胞释放大量ATP,使靶细胞内渗透压降低
C. 纳米抗体可以减少ATP与P2X7受体结合的机会
D. ATP是人体细胞的直接能源物质,也是一些细胞的调节类物质
3. 在有丝分裂中期,若出现单附着染色体(染色体的着丝粒只与一侧的纺锤丝相连,如下图所示),细胞将延缓后期的起始,直至该染色体与另一极的纺锤丝相连,并正确排列在赤道板上。此过程受位于前期和错误排列的中期染色体上的 MAD2 蛋白的监控,正确排列的中期染色体上没有 MAD2 蛋白。用玻璃微针勾住单附着染色体,模拟施加来自对极的正常拉力时,细胞会进入分裂后期。下列说法错误的是( )
A. 细胞分裂能否进入到后期与来自两极纺锤丝的均衡拉力有关
B. 当所有染色体上的 MAD2 蛋白都消失后细胞才能进入分裂后期
C. MAD2 蛋白功能异常,细胞将在染色体错误排列时停止在分裂中期
D. 癌细胞的染色体排布异常时仍然能继续分裂可能与监控缺失有关
4. 研究人员用小鼠进行实验,发现卵母细胞减数分裂时,同源染色体着丝粒大小有所不同,着丝粒较大的染色体更易与酪氨酸化(Tyr)纺锤丝分离,并与去酪氨酸化(dTyr)的纺锤丝结合,从而有更多的机会进入卵细胞(如图所示)。下列说法错误的是( )
A. 图示过程发生减数第一次分裂后期,同源染色体进行分离
B. 图中细胞分裂后有dTyr纺锤丝微管的一端将形成次级卵母细胞
C. 图中同源染色体分别向细胞的两极移动需要纺锤丝的牵引
D. 与卵细胞同时形成的极体中着丝粒小的染色体较多
5. 果蝇的灰身与黑身是一对相对性状(相关基因用B、b表示)、刚毛与截毛是另一对相对性状(相关基因用E、e表示)。为探究两对相对性状的遗传规律,进行如下实验。提示:如图为果蝇X、Y染色体同源区段(Ⅰ区段)和非同源区段(Ⅱ、Ⅲ区段),Ⅰ、Ⅱ、Ⅲ区段上基因所控制性状的遗传均为伴性遗传。
组别 | 亲本组合 | F1表型 | F2表型及比例 |
实验一 | 灰身刚毛(♀)×黑身截毛(♂) | 灰身刚毛 | 灰身刚毛♀:灰身刚毛♂:灰身截毛♂:黑身刚毛♀:黑身刚毛♂:黑身截毛♂=6:3:3:2:1:1 |
实验二 | 灰身刚毛(♂)×黑身截毛(♀) | 灰身刚毛 | 灰身刚毛♂:灰身刚毛♀:灰身截毛♀:黑身刚毛♂:黑身刚毛♀:黑身截毛♀=6:3:3:2:1:1 |
下列选项不正确的是( )
A. 根据实验,可以推断果蝇灰身性状的遗传方式为常染色体显性遗传
B. 果蝇这两对相对性状的遗传遵循基因的自由组合定律
C. 实验二F2的灰身刚毛果蝇中,杂合子所占比例为8/9
D. 实验一和实验二中F1雄果蝇的基因型相同
6. MPP-9是一种明胶酶,能促进肿瘤细胞的浸润、转移。科研人员通过人工合成与MPP-9基因互补的双链RNA,利用脂质体转入低分化胃腺癌细胞中,干扰细胞中MMP-9基因的表达,从而达到一定的疗效,部分图示如下。据图分析,下列说法正确的是( )
A. 过程①需要的酶是解旋酶和RNA聚合酶,需要的原料是核糖核苷酸
B. 过程②表示转录形成的mRNA通过核孔进入细胞质,该过程不需要消耗能量,穿过0层核膜
C. 过程③表示单链RNA与mRNA互补配对,从而干扰了基因表达的翻译过程,最终使得细胞中MMP-9的含量减少
D. 上述技术具有广泛的应用前景,如用于乙型肝炎的治疗时,可以先分析乙肝病毒基因中的碱基序列,据此通过人工合成双链DNA,注入被乙肝病毒感染的细胞,可抑制乙肝病毒的繁殖
7. 某以鼠为研究对象,对两种菊苣提取物(T1和T2)降低血脂(TG)效果开展研究,结果如图甲所示。图中N表示正常大鼠、M表示不作处理的高血脂实验小鼠、M-T1和M-T2分别表示M服用T1或T2后的实验小鼠。进一步研究发现,菊苣提取物对脂肪酸合成酶(FAS)和糖类代谢过程中促进三羧酸循环的关键酶(GAPDH)的活性具影响作用,FAS和GAPDH的部分作用机制如图乙所示,图中虚线箭头代表多步反应。据图推测下列说法不正确的是( )
A. 菊苣提取物T1降低TG的效果更好
B. GAPDH活性升高,丙酮酸生成甘油可能增多
C. 菊苣提取物能提高FAS的活性
D. 图中可知糖类和脂质代谢过程是相互联系的
8. γ-氨基丁酸和某种局部麻醉药在神经兴奋传递过程中的作用机理如下图所示。此种局麻药单独使用时不能通过细胞膜,如与辣椒素同时注射才会发生如图所示效果。下列分析不正确的是( )
A. 局麻药作用于突触后膜通道,阻碍Na+外流,抑制突触后膜产生兴奋
B. 局麻药和γ-氨基丁酸的作用机理不一致,前者不属于神经递质
C. γ-氨基丁酸与突触后膜的受体结合,促进Cl-内流,抑制突触后膜产生兴奋
D. 膜内外钠离子的浓度差会影响神经细胞兴奋的产生
9. 帕金森病的主要临床表现为静止性震颜、运动迟缓、肌强直和姿势步态障碍,主要与黑质损伤、退变和多巴胺合成减少有关。甲图是帕金森病患者的脑与脊髓调节关系示意图,脑内纹状体与黑质之间存在调节环路,其中“-”表示抑制,乙图是患者用某种特效药后的效果图。下列叙述错误的是( )
A. 脑内纹状体和黑质之间相互抑制,为负反馈调节
B. 静止性震颤可能是b神经元释放乙酰胆碱过多导致的
C. 黑质通过神经元a释放的多巴胺对脊髓运动神经元起抑制作用
D. 使用该特效药后,多巴胺的合成、分泌增多,乙酸胆碱的合成、分泌减少
10. 化感作用指植物通过向外分泌化学物质对其他植物产生的影响。制备入侵植物薇甘菊及近邻种葛藤和鸡矢藤的叶水提液(供体),分别处理三种植物幼苗(受体),60天后测定植株干重并计算化感作用效应指数(R=处理值/对照值-1),相关叙述错误的是( )
A. 化感作用存在于植物种间和种内 B. 在薇甘菊种内存在化感促进作用
C. 鸡矢藤对其他种生长均表现为抑制 D. 化感作用影响植物群落的种类组成
11. 田鼠是导致水稻减产的主要动物,为防治农田鼠害,科研人员选择若干大小相似、开放的稻田,在边界上每隔一定距离设置适宜高度的模拟树桩,为处于食物链顶端的肉食性猛禽提供栖息场所。设桩一段时间后,测得稻田中田鼠种群密度的变化如下图所示。下列选项表述错误的是( )
A. 田鼠的种群密度是田鼠种群数量的基本特征,由出生率和死亡率、迁入率和迁出率决定
B. 猛禽同化量的一部分在呼吸作用中以热能形式散失,一部分流向下一营养级,剩下的流入分解者体内
C. 与曲线Ⅱ相比,曲线Ⅰ所示环境中猛禽的密度可能更大
D. b点以后田鼠种群密度大幅上升与株冠形成有利于躲避天敌和食物来源逐渐增多有关
12. 下图表示生态系统中各营养级能量的类型和去向(d表示该营养级未被利用的能量)。下列叙述正确的是( )
A. 在食物链中,各营养级获得能量的方式及能量的用途相同
B. 图中的a、b、c可分别代表每个营养级的呼吸量、流入下一营养级的能量和流入分解者的能量
C. 生产者到初级消费者的能量传递效率可表示为b1/(a1+b1+c1+d1)×100%
D. 消费者从生产者摄取的能量数值可用b1表示,且此部分能量存在于有机物中
13. DHA(二十二碳六烯酸)俗称脑黄金,是神经系统细胞生长及维持的一种主要元素,是大脑和视网膜的重要构成脂肪酸。DHA藻油提取自海洋微藻,未经食物链的传递,相对更安全。现在某研究欲以A、B两种单细胞真核藻为亲本,利用细胞融合技术选育高产DHA融合藻。两种藻特性如表所示。以获得的融合藻为材料进行甲、乙、丙三组实验,结果如柱形图所示。请据此分析,下列叙述不正确的是( )
亲本藻 | A藻 | B藻 |
优势代谢类型 | 自养 | 异养 |
生长速率(g·L-1·d-1) | 0.06 | 0.14 |
固体培养基上藻落直径 | 小 | 大 |
DHA含量(‰) | 0.7 | 无 |
A. 获得的融合藻既能自养,又能产生DHA,还能较快速生长
B. 诱导融合前,需用纤维素酶分别处理A、B两种藻,目的是为了获得原生质体
C. 据柱形图分析,实际生产中往往采用甲组的培养条件,不仅可降低成本,也可防止杂菌生长
D. 单克隆抗体技术和高产DHA融合藻技术所使用的操作流程完全相同
14. 如图为某同学构建的细胞工程知识框架。以下相关说法正确的是( )
A. 图中②属于分子水平上的生物工程技术
B. 体外培养的动物细胞大多数都需要贴附于某些基质表面才能生长增殖
C. 动物细胞培养液不需要定期更换,只需要定期添加营养物
D. 植物组织培养和动物细胞培养依据的原理都是细胞的全能性
15. 在生产、生活和科研实践中,经常通过消毒和灭菌来避免杂菌的污染。相关叙述正确的是( )
A. 在实验室中,玻璃和金属材质的实验器具不可以放入干热灭菌箱中进行干热灭菌
B. 消毒是用强烈的理化方法杀死物体内外的所有微生物
C. 配制好培养基后,先高压蒸汽灭菌,后定容
D. 采用紫外线照射照射消毒前,适量喷洒石炭酸,可强化消毒效果
二、不定项选择题:
16. 科学家通过实验观察到,正在进行光合作用的叶片突然停止光照后,短时间内会释放出大量的CO2,这一现象被称为“CO2的猝发”。下图为适宜条件下某植物叶片遮光前CO2吸收速率和遮光后CO2释放速率随时间变化的曲线,图中CO2吸收或释放速率是指单位面积叶片在单位时间内吸收或释放CO2的量,单位:μmol·m-2·S-1。下列说法错误的是( )
A. 突然遮光,短时间内叶绿体中C3的含量会上升
B. 光照条件下该植物产生CO2的途径不只有细胞呼吸
C. 若降低光照强度,则图形A、B的面积均变小
D. 该植物在光照条件下叶绿体固定CO2的速率为10μmol·m-2·S-1
17. 某植物为二倍体雌雄同株植物,花为两性花。现有四个该植物浅绿叶突变体I、Ⅱ、Ⅲ、Ⅳ,这些突变体的浅绿叶性状均为单基因隐性突变(显性基因突变为隐性基因)导致。为判断这四个突变体所含的浅绿叶基因之间的位置关系,育种人员进行了杂交实验,杂交组合及F1叶色见下表。(注意,实验过程中不考虑基因突变、染色体变异和互换),根据实验结果,下列说法错误的是( )
实验分组 | 母本 | 父本 | F1叶色 | 实验分组 | 母本 | 父本 | F1叶色 |
第1组 | I | Ⅱ | 浅绿 | 第4组 | Ⅱ | Ⅲ | 绿 |
第2组 | I | Ⅲ | 绿 | 第5组 | Ⅱ | Ⅳ | 绿 |
第3组 | I | Ⅳ | 绿 | 第6组 | Ⅲ | Ⅳ | 绿 |
A. 若将I与野生型纯合绿叶某植物杂交,F1自交,F2的表现型及比例为绿叶:浅绿叶=3:1
B. 实验结果表明,I的浅绿叶基因与突变体Ⅲ、Ⅳ的浅绿叶基因属于非等位基因
C. 将第4、5、6三组实验的F1自交,若三组F2均为绿叶:浅绿叶=1:1,无法判断突变体Ⅱ、Ⅲ、Ⅳ的浅绿叶基因是否在同一对染色体上
D. 将第4、5、6三组实验的F1自交,若第4组F2中绿叶:浅绿叶=1:1;第5组和第6组F2中绿叶:浅绿叶=9:7,则突变体Ⅱ、Ⅲ的浅绿叶基因在同一对染色体上,Ⅳ的浅绿叶基因在另外一对染色体上
18. 每年的7~9月为某品种苹果果实的成熟期。研究人员在此期间,每隔10天采摘果实测定其中几种激素的含量,结果如图所示。下列叙述不正确的是( )
A. 果实的成熟期细胞分裂素含量下降,使细胞有丝分裂减弱,细胞体积增大减缓
B. 果实的成熟与脱落酸和生长素的含量增加有关,也可能与乙烯的含量增加有关
C. 苹果果实体积增大与赤霉素、脱落酸、细胞分裂素促进细胞的分裂和伸长有关
D. 根据曲线可以推测出生长素和脱落酸在苹果果实的成熟期中始终起主导作用
19. 为了推进乡村振兴,科技人员在某村引进赤松茸,推广“稻菇轮作”露地栽培模式,如下图所示,相关叙述正确的是( )
A. 当地农田生态系统中引进的赤松茸属于分解者,可以实现该生态系统中能量的多级利用
B. 该模式沿袭了“无废弃农业”的传统,菌糠和秸秆由废弃物变为了生产原料
C. 该模式充分利用了水稻秸秆中的能量,提高了能量传递效率
D. 该模式既让土地休养生息,又增加了生态效益和经济效益,遵循了生态工程中的循环原理和整体原理
20. 某研究小组欲采用小型发酵罐(如图)进行果酒的主发酵中试研究。中试是指产品正式投产前的试验,是产品在大规模量产前的较小规模试验。下列相关叙述合理的是( )
A. 若要在夏季发酵果酒,常需要对罐体进行相应降温处理
B. 乙醇为挥发性物质,因此在发酵过程中的空气进气量不宜太大
C. 可以通过监测发酵过程中残余糖的浓度,决定何时终止发酵
D. 为了缩短发酵时间,确保品质稳定,工业上大规模生产时,通常会先通过微生物培养技术获得单一菌种,再将它们接种到物料中进行发酵
三、非选择题:
21. 农作物生长受外界环境因素的影响很大,在长期进化过程中,农作物对各种胁迫具有了一定的应激反应。科研工作者为探究干旱、冷害等胁迫对玉米幼苗代谢活动的影响进行了相关实验,对胁迫期和恢复期进行了相关指标的测量,结果如图1所示。图2为光反应示意图。回答下列问题:
(1)图1对玉米幼苗进行了三种不同处理,在恢复期,植物的净光合速率没有明显改变的组是__________。研究表明,玉米幼苗对低温较敏感,单一冷害胁迫会对光系统Ⅰ和光系统Ⅱ造成极大损伤,请据此分析其,单一冷害胁迫条件下玉米幼苗的净光合速率下降的原因:__________。
(2)据图2可知,类囊体内高浓度的H+来源于__________过程。类囊体内产生的高浓度的H+的作用是__________。据图所示,能量的变化为__________。
(3)玉米叶肉细胞中的P蛋白是一种水通道蛋白,由P基因编码,在干旱胁迫的条件下,其对水分的吸收具有重要的调节功能。研究过程中,科研工作者得到P蛋白超量表达的突变株系M。正常种植条件下,野生型玉米和突变株系M的气孔开放程度基本相同,但突变株系M具有较高的光合效率,推测其叶绿体膜上超量表达的P蛋白能促进CO2的吸收。请设计实验来验证上述推测(检测方法不做要求,只写出检测指标即可)。
实验设计:__________________。
预期实验结果:___________________。
22. 以一个有正常叶舌的小麦纯系种子为材料,进行辐射处理。处理后将种子单独隔离种植,发现其中有两株(甲、乙)的后代分离出无叶舌突变株,且正常株与突变株的分离比例均接近3∶1,这些叶舌突变型都能真实遗传。请回答:
(1)辐射处理正常叶舌的小麦纯系种子,其后代分离出无叶舌突变株,该育种方式是____________。该过程需要用到大量的种子,其原因是基因突变具有__________和低频性。甲和乙的后代均出现3∶1的分离比,表明辐射处理最可能导致甲、乙中各有_______(填“一”“二”或“多”)个基因发生突变。
(2)无叶舌突变基因在表达时,与基因启动部位结合的酶是______________。如图是正常叶舌基因中的部分碱基序列,其编码的蛋白质中部分氨基酸序列为“……甲硫氨酸—丝氨酸—谷氨酸—丙氨酸—天冬氨酸—酪氨酸……”(甲硫氨酸的密码子是AUG,丝氨酸的密码子是UCU、UCC、UCA、UCG,酪氨酸的密码子是UAC、UAU,终止密码子是UAA、UAG、UGA)。研究发现,某突变株的形成是由于该片段方框2处的C∥G替换成了A∥T,结果导致基因表达时________。
(3)将甲株的后代种植在一起,让其随机传粉,只收获正常株上所结的种子,若每株的授粉率和结籽率相同,则其中无叶舌突变类型的比例为___________。
(4)现要研究甲、乙两株叶舌突变是发生在一对基因上,还是分别发生在独立遗传的两对基因上,可选甲、乙后代的无叶舌突变株进行单株杂交,统计F1的表现型及比例进行判断:①若___________________________________,则甲乙两株叶舌突变是发生在一对基因上;②若___________________________________,则甲乙两株叶舌突变是发生在两对基因上。
23. 2021年,我国科学家在《自然》杂志上发表论文,证明针灸的现代化模式——电针刺小鼠后肢的足三里(ST36)穴位,可在细菌多糖(LPS)引起的炎症反应中发挥抗炎作用,其神经生理学机制如下。
(1)低强度电针刺ST36通过激活迷走神经——肾上腺轴发挥抗炎作用,迷走神经是从脑干发出的可参与调节内脏活动的神经,属于神经系统中的_____________(填“传入”或“传出”)神经。
(2)研究发现针刺小鼠腹部天枢穴不能发挥抗炎作用,为探究其原因,科研人员利用敲除PROKR2感觉神经元的小鼠进行研究,确定PROKR2神经元是激活迷走神经——肾上腺通路的关键神经元,支持该结论的实验结果是:针刺敲除PROKR2神经元小鼠的ST36__________(能/不能)激活迷走神经——肾上腺通路。
(3)为进一步验证针刺ST36的抗炎机制,科研人员通过遗传学手段获得在PROKR2神经元中特异性表达光敏蛋白C的小鼠,通过蓝光光纤激活该神经元,检测相关指标如下图1图2。
①光敏蛋白C为光敏感离子通道蛋白,蓝光激活后阳离子_________,PROKR2神经元产生兴奋,使肾上腺释放去甲肾上腺素(NA)等物质、激活淋巴细胞发生免疫反应。
②检测去甲肾上腺素(NA)、促炎症因子ⅠL—6的含量,结果如图2,请简述针刺ST36发生抗LPS诱发的炎症反应的机制___________________________。
③综上所述,电针刺ST36抑制LPS诱发的炎症反应的结构路径是:
电针刺ST36→_________→脊髓→__________________→迷走神经→肾上腺
(4)从结构与功能的角度分析,针刺小鼠腹部天枢穴不能激活该通路进行抗炎反应可能的原因是________________________________________________________。
24. 在寻求降低大气中二氧化碳含量,实现人类社会永续发展的过程中,绿色植物因其独特的代谢类型而被寄予厚望。
(1)森林中的全部生物构成了一个_______________________________,绿色植物在生态系统的成分中属于__________________,它能通过光合作用将大气中的碳存储在______________中,以减少大气中二氧化碳。
(2)为研究乔木丰富度与森林碳存储能力间的关系,我国科学家选取42种乔木,在一片约600亩的空地上设立了566个面积为1亩的样地,每个样地中随机种植植株数量相同,物种数目不同的乔木,连续5年测定样地中的生物量(干重),结果如图1和图2
①图1中各年份调查结果均显示,乔木丰富度越高,_____________,且这种差异随年份增加逐渐增大。生物量的年增量与生物量总量随乔木丰富度水平变化的趋势_______________。
②本研究表明,增加乔木丰富度可以_______________。
③研究人员尝试用下图来解释上述结果出现的部分原因
___________
请选取下列合适的选项填在上图中相应的位置上,以使上图的逻辑自治。
a.样地乔木丰富度水平高
b.各类资源利用更充分
c.不同生长周期的乔木搭配
d.喜阴与喜阳的乔木搭配
e.相对较高的乔木与相对较矮的乔木搭配
f.时间利用更充分
g.垂直空间利用更充分
h.水平空间利用更充分
i.树种间存在“优势互补”的效应
(3)达尔文在《物种起源》中介绍了19世纪初的一项类似实验,有人在一块土地上播种一个草种,同时在另一块相像的土地上播种若干不同属的草种。最终,后一块土地上能生长出更多的植物,收获的干草也更多。本实验与(2)中的研究相比,主要的不足有___________(请至少写出2点)
(4)上述研究提醒我们在退耕还林、还草的具体操作过程中应_______________,以实现保护生物多样性和减少温室气体的双赢。
25. PCR技术是一种用于放大扩增特定的DNA片段的分子生物学技术,其最大的特点是能将微量的DNA大幅增加。
I.如果已知一小段DNA的序列,可采用PCR的方法,简捷地分析出已知序列两侧的序列,具体流程如图1(以EcoRI酶切为例)所示。
(1)步骤Ⅱ中所用的DNA连接酶的作用是催化形成____________,从而形成环状DNA。
(2)步骤Ⅲ中的复性温度设定是成败的关键,温度过高会破坏______________________的碱基配对。
(3)若下表所列为已知的DNA序列和设计的一些PCR引物,步骤Ⅲ选用的PCR引物必须是__________(填数字“①、②、③、④”)。
| DNA序列(虚线处省略了部分核苷酸序列) |
已知序列 |
|
PCR引物 | ①5′-AACTATGCGCTCATGA-3′ ②5′-AGAGGCTACGCATTGC-3′ ③5′-GCAATGCGTAGCCTCT-3′ ④5′-TCATGAGCGCATAGTT-3′ |
(4)新冠病毒核酸定性检测原理:先以病毒RNA为模板利用__________酶合成cDNA,再通过PCR技术扩增相应DNA片段,然后在扩增产物中加入特异的核酸探针。如果检测到特异的杂交分子则核酸检测为阳性。此方法为RT-PCR技术。
(5)如果探针是带有荧光标记的,即为“实时荧光RT-PCR技术”。在PCR反应体系中,加入的荧光探针与模板DNA的某条链互补结合,探针完整时,报告荧光基团发射的荧光信号被淬灭荧光基团吸收。当子链延伸至探针处,探针被TaqDNA聚合酶降解,使报告荧光基团和淬灭荧光基团分离,从而发出荧光(如图2所示)。即每扩增1个DNA分子,就有1个荧光分子形成,实现了荧光信号的累积与PCR产物形成完全同步。
①若最初该反应体系中只有1个DNA分子模板,进行第4次循环时,需要消耗荧光探针____________个。
②检测时,荧光强度一般要达到或超过阈值才能确诊。若检测出现假阴性,推测可能的一个原因__________________________________。
山东省青岛市二中2022-2023学年高二下学期期中生物试题含答案: 这是一份山东省青岛市二中2022-2023学年高二下学期期中生物试题含答案,共34页。试卷主要包含了单项选择题,不定项选择题,非选择题等内容,欢迎下载使用。
山东省青岛市二中2022-2023学年高二下学期期中生物试题含答案: 这是一份山东省青岛市二中2022-2023学年高二下学期期中生物试题含答案,共34页。试卷主要包含了单项选择题,不定项选择题,非选择题等内容,欢迎下载使用。
山东省青岛市二中2022-2023学年高二下学期期中生物试题含答案: 这是一份山东省青岛市二中2022-2023学年高二下学期期中生物试题含答案,共34页。试卷主要包含了单项选择题,不定项选择题,非选择题等内容,欢迎下载使用。