





【期中真题】上海市建平中学2022-2023学年高三上学期期中物理试题.zip
展开上海市建平中学2022学年第一学期高三物理期中考试
(考试时间:60分钟:满分100分)
一、选择题(共40分,1-8题每小题3分,9-12题每小题4分,每小题只有个正确选项。)
1. 从下列物理规律中演绎出“质量是物体惯性大小的量度”这一结论的规律是( )
A. 机械能守恒定律 B. 牛顿第一定律
C. 牛顿第二定律 D. 牛顿第三定律
2. 如图所示,在离地面一定高度处把4个物体以不同的初速度v0竖直上抛,不计空气阻力,若1s后4个物体均未着地,则1s后速率最大的是( )
A. B. C. D.
3. 下列关于万有引力定律说法正确的是( )
A. 牛顿发现了万有引力定律,伽利略测得了引力常量
B. 根据表达式可知,当r趋近于零时,万有引力趋近于无穷大
C. 万有引力恒量G单位是
D. 两物体间的万有引力总是大小相等、方向相反,是一对平衡力
4. 金属板和板前一正点电荷形成的电场线分布如图所示,A、B、C、D为电场中的四个点,则( )
A. 图中没有电场线的地方就没有电场
B. B、D两点的电势相等
C. 负电荷在C点的电势能高于在A点的电势能
D. 正电荷由D点静止释放,只受电场力作用不能沿电场线运动到B点
5. 关于能量的转化,下列说法正确的是( )
A. 满足能量守恒定律的物理过程都能自发的进行
B. 空调机既能制热又能制冷,说明热传递不存在方向性
C. 热量不可能由低温物体传给高温物体而不发生其他变化
D. 自然界中能量的总量保持不变,而且能量的可利用性在逐步提高
6. 木箱静止于水平地面上,现在用一个80 N的水平推力推动木箱前进10 m,木箱受到地面的摩擦力为60 N,则转化为木箱与地面系统的内能U和转化为木箱的动能Ek分别是(空气阻力不计)( )
A. U=200 J,Ek=600 J B. U=600 J,Ek=200 J
C. U=600 J,Ek=800 J D. U=800 J,Ek=200 J
7. 如图所示,滚筒洗衣机脱水时,衣物紧贴着滚筒壁在竖直平面内做匀速圆周运动。衣物经过洗衣机上abcd四个位置中,脱水效果最好的是( )
A. a B. b C. c D. d
8. 高铁是我国高新技术产业中的一张靓丽名片,截止2020年末,全国高速铁路营业里程3.8万公里。根据《高速铁路设计规范》,时速250公里及其以上标准的新线或既有线铁路定义为中国高铁。假设中国某型号高铁列车平均功率为9600kW,平均时速为250公里,若此列车行驶完3.8万公里整个中国高铁线路总里程,下面表述正确的是( )
A. 需要总用时约252小时 B. 计算总用时,列车不可视为质点
C. 消耗总电能约1.46×106度 D. 消耗总电能主要转化为列车动能
9. 一辆正沿平直路面行驶的车厢内,一个面向车前进方向站立的人对车厢壁施加水平推力F,在车前进s的过程中,下列说法正确的是( )
A. 当车匀速前进时,人对车做的总功为正功
B. 当车加速前进时,人对车做的总功为正功
C. 当车减速前进时,人对车做的总功为正功
D. 不管车如何运动,人对车做的总功都为零
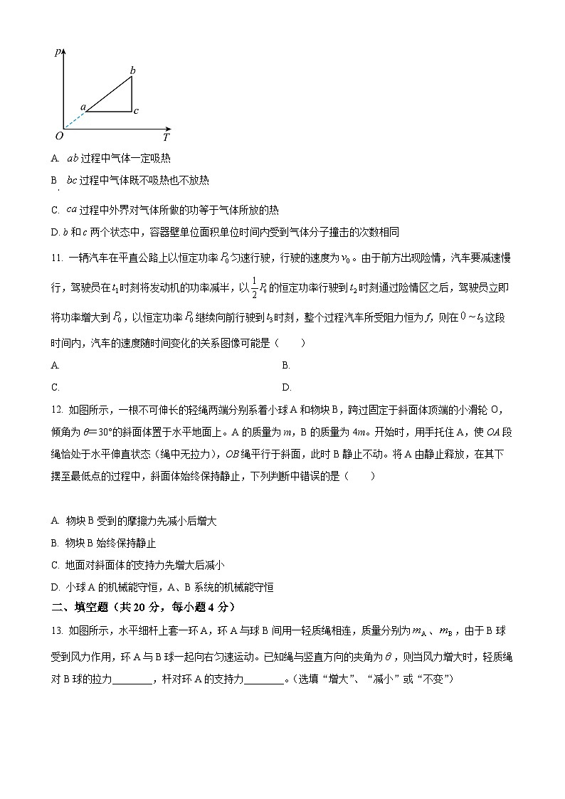
10. 一定量的理想气体从状态a开始,经历三个过程回到原状态,其图像如图所示。下列判断正确的是( )
A. 过程中气体一定吸热
B 过程中气体既不吸热也不放热
C. 过程中外界对气体所做的功等于气体所放的热
D. b和c两个状态中,容器壁单位面积单位时间内受到气体分子撞击的次数相同
11. 一辆汽车在平直公路上以恒定功率匀速行驶,行驶的速度为。由于前方出现险情,汽车要减速慢行,驾驶员在时刻将发动机的功率减半,以的恒定功率行驶到时刻通过险情区之后,驾驶员立即将功率增大到,以恒定功率继续向前行驶到时刻,整个过程汽车所受阻力恒为f,则在这段时间内,汽车的速度随时间变化的关系图像可能是( )
A. B.
C. D.
12. 如图所示,一根不可伸长的轻绳两端分别系着小球A和物块B,跨过固定于斜面体顶端的小滑轮O,倾角为θ=30°的斜面体置于水平地面上。A的质量为m,B的质量为4m。开始时,用手托住A,使OA段绳恰处于水平伸直状态(绳中无拉力),OB绳平行于斜面,此时B静止不动。将A由静止释放,在其下摆至最低点的过程中,斜面体始终保持静止,下列判断中错误的是( )
A. 物块B受到的摩擦力先减小后增大
B. 物块B始终保持静止
C. 地面对斜面体支持力先增大后减小
D. 小球A的机械能守恒,A、B系统的机械能守恒
二、填空题(共20分,每小题4分)
13. 如图所示,水平细杆上套一环A,环A与球B间用一轻质绳相连,质量分别为、,由于B球受到风力作用,环A与B球一起向右匀速运动。已知绳与竖直方向的夹角为,则当风力增大时,轻质绳对B球的拉力________,杆对环A的支持力________。(选填“增大”、“减小”或“不变”)
14. 如图所示,已知A球的质量为m,B球的质量为,弹簧的质量不计,倾角为的斜面光滑,固定在地面上。系统静止时,弹簧与细线均平行于斜面,在细线被烧断的瞬间,弹簧将____________(选填“变短”,“变长”或“不变”),A球的加速度大小为____________。
15. 如图所示,一列简谐横波平行于x轴传播,图中的实线和虚线分别为和时的波形图。已知平衡位置在处的质点,在0到时间内运动方向改变一次。这列简谐波沿x轴____________方向传播(选填“正”或“负”),波速为____________。
16. 雷雨天,在避雷针附近产生电场,其等势面的分布如虚线所示。A、B、C三点中,场强最大的位置是____________点(填“A”、“B”或“C”)。一带电量为的点电荷q,由B运动到C,则其电势能的变化____________J。
17. 如图甲所示,物体A、B(均可视为质点)用绕过光滑定滑轮的轻绳连接,A、B初始离水平地面的高度均为H。A的质量为,改变B的质量m,得到A的加速度a随m变化的图线如图乙所示,图中虚线为渐近线,设竖直向上为加速度的正方向,不计空气阻力,取,则____________,若,由静止同时释放A、B后,则A距离水平地面的最大高度为____________m。(假设B落地后不反弹,A不与天花板碰撞)
三、综合题(第18题10分,第19题14分,第20题16分,共40分。计算题要有必要的文字公式、运算等说明)
18. 在“用单摆测定重力加速度”的实验中:
(1)某同学分别选用四种材料不同、直径相同实心球做实验,各组实验的测量数据如下。若要计算当地的重力加速度值,应选用第____________组实验数据;
组别 | 摆球材料 | 摆长 | 最大摆角 | 全振动次数N/次 |
1 | 铜 | 0.40 | 20 | |
2 | 铁 | 1.00 | 50 | |
3 | 铝 | 0.40 | 10 | |
4 | 木 | 1.00 | 50 |
(2)甲同学选择了合理的实验装置后,测量出几组不同摆长L和周期T的数值,画出如图(a)的图象中的实线,并算出图线的斜率为k,则当地的重力加速度____________;
(3)乙同学也进行了与甲同学同样的实验,但实验后他发现测量摆长时忘了加上摆逑的半径,则该同学做出的图象为________;
A.虚线①,不平行
B.虚线②,平行
C.虚线③,平行
D.虚线④,不平行
(4)有两个同学利用假期分别去参观北京大学和南京大学的物理实验室,各自在那里利用先进的DIS系统较准确地探究了“单摆的周期T与摆长L的关系”,他们交换实验数据,并由计算机绘制了图象,如图(b)所示。去北大的同学所测实验结果对应的图线是____________(选填“A”或“B”)。
19. 电荷量为q=1×10-4C的带正电小物块置于粗糙的绝缘水平面上,所在空间存在沿水平方向的匀强电场,场强E与时间t的关系及物块速度v与时间t的关系分别如图甲、乙所示,若重力加速度g取10 m/s2,求:
(1)物块的质量m;
(2)物块与水平面之间的动摩擦因数;
(3)物块运动2 s过程中,其电势能的改变量.
20. 蹦极是一项非常刺激的娱乐运动。为了研究蹦极过程,做以下简化:将人视为质点,人的运动沿竖直方向,忽略人离开蹦极台时的初速度、弹性绳的质量及空气阻力。如图,某次蹦极时,人从平台跳下,到a点时弹性绳恰好伸直,人继续下落,能到达的最低位置为b点,如图甲所示。已知人的质量,弹性绳的弹力大小.其中为弹性绳的形变量,,弹性绳的原长,整个过程中弹性绳的形变始终在弹性限度内。取重力加速度。在人离开平台至第一次到达b点的过程中,机械能损失可忽略。
(1)求人第一次到达a点时的速度大小;
(2)简要描述人从O到b过程中做怎样的运动(无需说明理由);
(3)如图甲建立坐标,蹦极台的位置记为原点。请在图乙中画出该过程人受合力随x变化的示意图;
(4)简要说明人从a点到b点的过程中,力对人做功及其对应的能量转化情况。若已知弹性绳的形变量为时,它的弹性势能。求b点与蹦极台间的距离l。
上海市建平中学2022-2023学年高一下学期期中物理试题: 这是一份上海市建平中学2022-2023学年高一下学期期中物理试题,共7页。试卷主要包含了42 s等内容,欢迎下载使用。
【期中真题】上海市复旦大学附属中学2022-2023学年高三上学期期中等级性考试物理试题.zip: 这是一份【期中真题】上海市复旦大学附属中学2022-2023学年高三上学期期中等级性考试物理试题.zip,文件包含期中真题上海市复旦大学附属中学2022-2023学年高三上学期期中等级性考试物理试题原卷版docx、期中真题上海市复旦大学附属中学2022-2023学年高三上学期期中等级性考试物理试题解析版docx等2份试卷配套教学资源,其中试卷共25页, 欢迎下载使用。
【期中真题】上海市上海中学2022-2023学年高三上学期期中考试物理试题.zip: 这是一份【期中真题】上海市上海中学2022-2023学年高三上学期期中考试物理试题.zip,文件包含期中真题上海市上海中学2022-2023学年高三上学期期中考试物理试题原卷版docx、期中真题上海市上海中学2022-2023学年高三上学期期中考试物理试题解析版docx等2份试卷配套教学资源,其中试卷共21页, 欢迎下载使用。