所属成套资源:【名校真题】各省名校高二上学期期中物理试题
【期中真题】湖北省武汉市部分重点中学2022-2023学年高二上学期期中联考物理试题.zip
展开
这是一份【期中真题】湖北省武汉市部分重点中学2022-2023学年高二上学期期中联考物理试题.zip,文件包含期中真题湖北省武汉市部分重点中学2022-2023学年高二上学期期中联考物理试题原卷版docx、期中真题湖北省武汉市部分重点中学2022-2023学年高二上学期期中联考物理试题解析版docx等2份试卷配套教学资源,其中试卷共22页, 欢迎下载使用。
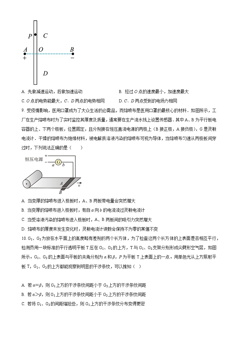
武汉市部分重点中学2022-2023学年度上学期期中联考高二物理试卷命题学校:武汉市武钢三中 命题教师:谢菲 审题教师:刘培训考试时间:2022年11月10日下午14:00-15:15 试卷满分:100分一、选择题:本题共11题,每小题4分,共44分.在每小题给出的四个选项中,第1~7题只有一项符合题目要求,第8~11题有多项符合题目要求.全部选对得4分,选对但不全的得2分,有选错的得0分.1. 下列说法中正确的是( )A. 电路接通后,电子由电源出发,以接近光速的速度运动到用电器B. 电路中导体内的电子总是从电势高的地方向电势低的地方定向移动C. 电流有大小有方向,是一个矢量D. 通常情况下空气是一种绝缘体,但在一定条件下也可以导电【答案】D【解析】【详解】A.电路接通后,瞬间产生电场,电荷在电场的作用下定向移动形成电流,不是电子由电源出发,以接近光速的速度运动到用电器,A错误;B.在电源内部电路中,非静电力做功,使正电荷由低电势向高电势运动,B错误;C.电流有大小有方向,物理学中规定,正电荷定向移动的方向为电流方向,电流是标量,C错误;D.当空气发生电离时可以导电,D正确。故选D。2. 某同学在学习光学时,发现各种光学现象已经在各个科技领域有所应用。但他对光现象的理解正确的是( )A. 全息影像是利用了激光的衍射现象B. 拍摄玻璃橱窗内的物品时,为了防止反光往往在镜头前加增透膜C. 光纤通信及医用纤维式内窥镜都利用了光的全反射原理D. 利用激光传播速度大的特性,可以较准确的测量地球到月球的距离【答案】C【解析】【详解】A.激光全息照相是利用了激光相干性好的特性,故A错误;B.拍摄玻璃橱窗内的物品时,玻璃有反光,所以往往在镜头前加一个偏振片以削弱反射光的干扰,从而使照片清晰,故B错误;C.光纤通信及医用纤维式内窥镜都利用了光的全反射原理,故C正确;D.激光方向集中,也就是平行度好,所以可比较精确测量月球到地球的距离,故D错误。故选C。3. 如图,,,,AB两端接在电压恒定的电源上,则( ) A. S闭合时,与两端的电压之比为2∶3B. S闭合时,通过与的电流之比为3∶2C. S断开时,与两端的电压之比为3∶1D. S断开与闭合两种情况下,电阻两端的电压之比为2∶5【答案】A【解析】【详解】AB.当通过中电流为时,因为和阻值大小相等,所以分到的电流值相同为,所以可得S闭合时,与两端的电压之比为通过与的电流之比为,A正确,B错误;C.S断开时,与串联,此时电压之比等于电阻之比为,C错误;D.设电源电压为,S断开时,根据欧姆定律可得电阻两端的电压为S闭合时,可知与并联后电阻为,所以此时电阻两端的电压为可得两种情况电压之比为D错误。故选A。4. 在静电场中将一个带电量为的点电荷从A点移动到B点,这个过程中电场力做功,其动能增加。若规定A点为该电场的零电势点,则B点的电势以及除电场力外其他的力做功分别为( )A. -200V, B. -200V,C. 200V, D. 200V, 【答案】C【解析】【详解】由题意得,从A点移动到B点电场力做功又因为所以由动能定理得,从A点移动到B点满足解得故选C。5. 现为了测量出平行于纸面但具体方向未知的匀强电场的电场强度E,用仪器在纸面内沿互成60°角的OA、OB两个方向探测各点电势,得到各点电势与到O点距离x的函数关系如图所示(O点为零电势点),则该电场强度E的大小和方向为( ) A. ,沿AO方向 B. ,沿∠AOB角平分线向下C. E=200V/m,与∠AOB的角平分线垂直向右 D. E=200V/m,沿BO方向【答案】C【解析】【详解】设OA上距离O点2cm处的点为C,OB上距离O点2cm处的点为D,由图像可得,C点的电势为2V,D点的电势为-2V,将CD相连,中点的电势满足可见CD的中点与O点等势,将两点相连所在直线即为等势线,即∠AOB的角平分线为等势线,则电场强度方向垂直于∠AOB的角平分线,又因为沿电场线电势降低,所以电场强度方向垂直于∠AOB的角平分线向右。大小为故选C6. 某平行板电容器带电量为Q,电容为C,板间间距为d,如图所示。有一质量为m电荷量为-q的点电荷(q远小于Q),从紧靠正极板的O点以垂直于极板的速度出发,只受电容器板间电场力作用,最远只能运动到A点,然后返回,OA=L,则该点电荷的初动能为( )A. B. C. D. 【答案】A【解析】【详解】设电荷初动能为Ek,整个过程由动能定理可得根据电容的定义式可得整理可得故选A。【点睛】分析带电粒子在电容器中的运动情况,再根据动能定理判断动能变化量和电场力做功的关系。7. 带电粒子射入两块平行板间的匀强电场中,入射方向跟极板平行,重力不计,若初动能为,出电场时动能为。如果初速度增加为原来的3倍,则出电场时动能为( )A. B. C. D. 【答案】D【解析】【详解】设粒子第一个过程中初速度为v,极板长为L,初动能为第一个过程中粒子沿电场线方向的位移为第一个过程由动能定理可得同理,第二个过程中沿电场线方向的位移为初动能为根据动能定理可得代入得解得故选D。8. 两个等量异种电荷A,B固定在绝缘水平面上,电荷量分别为+Q和-Q,俯视图如图所示,一固定在水平桌面的足够长的光滑绝缘管道与A,B的连线垂直,且到A的距离小于到B的距离,管道内放一个带正电小球P(可视为点电荷),现将小球从图示C点以沿CD方向的初速度释放,C,D两点关于O点(管道与A,B连线的交点)对称,小球P从C点开始到D点的运动过程中,下列说法正确的是( )A. 先做减速运动,后做加速运动 B. 经过O点的速度最小,加速度最大C. O点的电势能最大,C、D两点的电势相同 D. C、D两点受到的电场力相同【答案】AC【解析】【详解】A.根据电场分布和力与运动的关系可知,小球从C到O电场力方向与速度方向夹钝角,做负功,从O到D电场力方向与速度方向夹锐角,做正功,带电小球先做减速运动,后做加速运动,A正确;B.小球从C到O电场力做负功,从O到D电场力做正功,经过O点的速度最小,沿着光滑绝缘管道方向上的加速度为零,B错误;C.小球从C到O电场力做负功,从O到D电场力做正功,带电小球P在O点的电势能最大,根据等量异种电荷电场的对称性可知,C、D两点的电势相同,C正确;D.C、D两点受到的电场力方向不同,故电场力不同,D错误。故选AC。9. 受疫情影响,医用口罩成为了大众生活的必需品,而熔喷布是医用口罩的最核心的材料.如图所示,工厂在生产熔喷布时为了实时监控其厚度及质量,通常要在生产流水线上设置传感器.其中A、B为平行板电容器的上、下两个极板,位置固定,且分别接在恒压直流电源的两极上(B接正极,A接负极),G是灵敏电流计.干燥的熔喷布为绝缘材料,被电解质溶液污染的熔喷布可视为导体,当熔喷布匀速从两极板间穿过时,下列说法正确的是( )A. 当变厚的熔喷布进入极板时,A、B两板带电量会突然增大B. 当变厚的熔喷布进入极板时,有自a向b的电流流过灵敏电流计C. 当受溶液污染的熔喷布进入极板时,A、B两板间的吸引力突然增大D. 熔喷布的厚度未发生变化时,灵敏电流计读数会保持不为零的某值不变【答案】AC【解析】【详解】AB.当加厚的熔喷布进入极板时,增大,根据,A、B极板组成的电容器电容增大,由于电压不变,根据,所以A、B极板的电量增加,A极板上的负电荷也要增多,故电子由a到b,电流就应该有b到a,故A正确B错误;C.当受污染的熔喷布进入极板间时,其相当于导体,进入极板间会立刻变成等势体,相当于减小极板间的距离,由于电压不变,根据,d减小,E就增大,故两极板的吸引力会增大,故C正确;D.当熔喷布的厚度未发生变化时,电容器的电容不变,故极板上的电荷量保持不变,故没有电流流过灵敏电流计,故D错误。故选AC。10. G1、G2为放在水平面上的高度略有差别的两个长方体,为了检查这两个长方体的上表面是否相互平行,检测员用一块标准的平行透明平板T压在G1、G2的上方,T与G1、G2支架分别形成尖劈形空气层,如图所示。G1、G2的上表面与平板的夹角分别为α和β,P为平板T上表面上的一点。用单色光从上方照射平板T,G1、G2的上方都能观察到明显的干涉条纹,可以推知( ) A. 若α=β,则G1上方的干涉条纹间距小于G2上方的干涉条纹间距B. 若α>β,则G1上方的干涉条纹间距小于G2上方的干涉条纹间距C. 若将G1、G2的间距缩短些,则G1上方的干涉条纹分布变得更密D. 若在P处用较小的力下压平板T,则G1G2上方的干涉条纹分布都变稀疏【答案】BC【解析】【详解】..AB.设物体上表面与平板的夹角为θ,相邻亮条纹的间距为ΔL,由空气薄膜干涉条件,则有解得若α=β,则G1上方的干涉条纹间距等于G2上方的干涉条纹间距,若α>β,则G1上方的干涉条纹间距小于G2上方的干涉条纹间距,故A错误,B正确;C.若将G1、G2的间距缩短些,则α增大,可知G1上方的干涉条纹分布变得更密,故C正确;D.若P在两长方体间,在P处用较小的力下压平板T,则α减小,β变大,可知G1上方的干涉条纹分布变疏,G2上方干涉条纹分布变密,故D错误。故选BC。11. 如图所示,xOy坐标系内存在平行于坐标平面的匀强电场,一个质量为m,电荷量为+q的带电粒子,以的速度沿AB方向入射,粒子恰好以最小的速度垂直于y轴击中C点.已知A、B、C三个点的坐标分别为、、。若不计重力和空气阻力,则下列说法中正确的是( ) A. 带电粒子由A到C过程中电势能一定增大B. 带电粒子由A到C过程中最小速度一定为0.8C. 匀强电场的场强大小为D. 若改变匀强电场,使粒子沿AB直线方向恰好能到达B点,则电场强度大小为【答案】AD【解析】【详解】A.粒子恰好以最小的速度垂直于y轴击中C点,则带电粒子受到的电场力一定沿-y轴方向,带电粒子由A到C过程中电场力做负功,电势能一定增大,故A正确;B.根据题意可知将粒子的运动沿竖直方向和水平方向分解,水平方向粒子做匀速直线运动,其速度为竖直方向上的分速度减为零时速度最小,所以带电粒子由A到C过程中最小速度一定为,故B错误;C.根据几何关系可知OC = L从A到C根据动能定理可得解得故C错误;D.若匀强电场的大小和方向可调节,粒子恰好能沿A B方向到达B点,则电场线方向沿BA方向,根据动能定理可得解得故D正确。故选AD。二、非选择题:本题共5小题,共56分。12. 在“测定玻璃砖的折射率”实验中:(1)下列做法正确的是____________。A.入射角越大,误差越小B.画出玻璃砖边界面后,实验过程中玻璃砖就可以任意移动了C.插大头针时,要尽量让针处于竖直状态且间距适当远一些D.所用玻璃砖必须是平行玻璃砖,若上下两表面不平行将无法准确测得其折射率(2)甲同学用的插针法,在插第三枚大头针时,在视线中看到、两枚大头针“断”成了a、b、c、d四截,如图所示。正确的做法是让同时挡住____________。 A.a、b B.c、d C.a、c D.b、d(3)乙同学先正确记录好了玻璃砖的两个分界面,之后却因操作不慎将玻璃砖的位置稍微向下平行移动了一小段距离,如图所示,其他操作完全正确,则玻璃砖折射率测量值与真实值相比____________(“变大”、“变小”“不变”)。 【答案】 ①. C ②. B ③. 不变【解析】【详解】(1)[1]A.入射角不宜太大也不宜太小,入射角过大,会使折射光线亮度变暗,入射角太小则测量的相对误差较大。故A错误;B.实验过程中,玻璃砖与白纸的相对位置不能改变。故B错误;C.插大头针时,让针处于竖直状态且间距适当远一些,有利于减小误差。故C正确;D.除了平行玻璃砖其他形状的砖也能测出折射率。故D错误。故选C。(2)[2]在本实验中,P3应挡住P1、P2透过玻璃砖的像而不是P1、P2,图中a、b为P1、P2两枚大头针,c、d为P1、P2透过玻璃砖的像,即应让P3同时挡住c、d。故B正确;ACD错误。故选B。(3)[3] 如图所示 黑线表示将玻璃砖向下平移后实际的光路图,而红线是作图时所采用的光路图,通过比较发现,入射角和折射角没有变化,则由折射定律得知,该同学测得的折射率将不变。13. 某同学要将一量程为250μA的微安表改装为量程为25mA的电流表,该同学测得微安表内阻为198Ω,经计算后将一阻值为R的电阻与微安表连接,进行改装,然后利用一标准毫安表,根据图(a)所示电路对改装后的电表进行检测(虚线框内是改装后的电表)。 (1)根据实验要求需要将一个阻值为______电阻R与微安表______联;(2)若还是用同一个电阻R将该微安表改装成小电压表,预期量程为______mV;(3)校准新电流表的时候发现,当微安表的指针位置如图(b)所示时,标准毫安表的示数为17.6mA,由此可以推测出改装的电表量程不是预期值,而是______; A.18mA B.21mA C.25mA D.27.5mA(4)产生上述问题的原因可能是______。A.微安表内阻测量错误,实际内阻大于198ΩB.微安表内阻测量错误,实际内阻小于198ΩC.R值计算错误,接入的电阻偏小D.R值计算错误,接入的电阻偏大【答案】 ①. 并 ②. 2 ③. 50 ④. D ⑤. AC##CA【解析】【详解】(1)[1][2]要将一量程为250μA的微安表改装为量程为25mA的电流表,将一阻值为R的电阻与微安表并联,由解得(2)[3]预期量程为(3)[4]由图可读出流经微安表的电流为160μA时,干路电流为l7.6mA,干路电流与微安表的电流比例不变故选D。(4)[5]由得量程偏大可能是实际偏大或R偏小,故选AC。14. 带电量分别为+2q、-2q的等量异种电荷A、B固定在同一水平线上,相距6x,在它们连线的中点P上方2x处有一悬点O,用绝缘细绳挂着一个质量为m的带电小球C,OP=2x,绳长,如图所示,平衡时小球刚好静止在两电荷连线上。重力加速度为g,问:(1)小球所受电场力大小多少?(2)小球所在处A、B产生的电场合场强为多少?(3)小球所带电荷量是正是负?电荷量为多少? 【答案】(1);(2);(3)负电荷,【解析】【详解】(1)对小球C由平衡条件可得其中联立解得(2)由几何关系可得,CP长度为由点电荷场强公式及场强叠加原理可得,小球所在处的场强大小为方向水平向右。(3)由平衡条件可知,小球受到的电场力水平向左,与场强方向相反,故小球带负电,电荷量为15. 在如图所示的平面坐标系的第四象限紧贴xy轴放置了一块长方体的玻璃砖(图中未画出),有一束入射光通过A点并平行于纸面照射到玻璃砖上,在玻璃砖垂直与纸面并平行于x轴的两个表面上都发生了反射和折射,我们在4根较亮的光线上各标注了一个点,坐标分别为,,,,ABCD四个点皆在玻璃砖外部.由此请求出下列物理量并写出重要的步骤:(1)第一个入射点的坐标;(2)玻璃砖沿y轴方向上的厚度d;(3)该玻璃砖的折射率n。【答案】(1);(2);(3)2【解析】【详解】(1)经过C点的光线是上表面的反射光线,则入射光线延长线经过C点关于上表面的对称点,与轴的交点即第一个入射点,如图所示入射点的横坐标为即第一个入射点的坐标为(2)根据光的反射定律与折射定律可知,经过CD的两条光线相互平行,且下表面射出经过B点的光线与入射光线平行,F点是经过D点的光线在上表面的出射点,光线在下表面的出射点一定位于的中垂线上,光路图见上图,其中为光线在下表面的出射点,的解析式为点的横坐标为解得点的纵坐标为即玻璃砖沿y轴方向上的厚度d为(3)如图所示,根据几何关系可得入射角和折射角的正弦值分别为根据折射率的定义可知16. 如图所示,在竖直的平面直角坐标系xOy中,x轴上方有水平向右的匀强电场,x轴下方竖直放置着以y轴为对称轴的圆弧形光滑绝缘细管,其圆心位于y轴上,交y轴于B点,交x轴于、两点.有一质量为m,带电量为-q(q>0)的绝缘小球(可看做质点),从y轴上的点由静止释放,运动至x轴上的A点时,恰好可沿切线方向进入细管。不计空气阻力,重力加速度为g。求:(1)匀强电场的电场强度的大小;(2)小球运动到B点时对管的压力的大小和方向;(3)当小球从C点飞出时,匀强电场的场强方向保持不变,但大小变为原来的3倍,求小球落在x轴上的位置坐标。【答案】(1);(2),方向向下;(3)坐标为【解析】【详解】(1)小球释放后在重力和电场力的作用下做匀加速直线运动,小球从A点沿切线方向进入,则 解得(2)连接、,可知,则根据勾股定理可知,圆弧的半径从P到B点的过程中,根据动能定理得在B点,根据牛顿第二定律得联立解得方向向上根据牛顿第三定律可得小球运动到B点时对管的压力的大小方向向下(3)从P到A的过程中,根据动能定理得解得小球从C点抛出后做类平抛运动,抛出时的速度将小球抛出的运动按受力的方向分解,竖直方向做竖直上抛,水平向左做匀加速直线运动,故在竖直方向的初速度根据对称性,小球落回轴时,竖直方向的末速度故运动时间在水平方向,加速度水平初速度水平位移 解得所以小球从C点飞出后落在轴上的坐标小球落在x轴上的位置坐标为。
相关试卷
这是一份【期中真题】河北省部分学校2022-2023学年高三上学期11月期中联考物理试题.zip,文件包含期中真题河北省部分学校2022-2023学年高三上学期11月期中联考物理试题原卷版docx、期中真题河北省部分学校2022-2023学年高三上学期11月期中联考物理试题解析版docx等2份试卷配套教学资源,其中试卷共26页, 欢迎下载使用。
这是一份【期中真题】贵州省黔东南六校联盟2022-2023学年高二上学期期中联考物理试题.zip,文件包含期中真题贵州省黔东南六校联盟2022-2023学年高二上学期期中联考物理试题原卷版docx、期中真题贵州省黔东南六校联盟2022-2023学年高二上学期期中联考物理试题解析版docx等2份试卷配套教学资源,其中试卷共19页, 欢迎下载使用。
这是一份【期中真题】湖南省长沙市四校2022-2023学年高二上学期期中联考物理试题.zip,文件包含期中真题湖南省长沙市四校2022-2023学年高二上学期期中联考物理试题原卷版docx、期中真题湖南省长沙市四校2022-2023学年高二上学期期中联考物理试题解析版docx等2份试卷配套教学资源,其中试卷共34页, 欢迎下载使用。

