所属成套资源:【名校真题】各省名校高二上学期期中物理试题
【期中真题】四川省成都外国语学校2022-2023学年高二上学期期中考试物理试题.zip
展开
这是一份【期中真题】四川省成都外国语学校2022-2023学年高二上学期期中考试物理试题.zip,文件包含期中真题四川省成都外国语学校2022-2023学年高二上学期期中考试物理试题原卷版docx、期中真题四川省成都外国语学校2022-2023学年高二上学期期中考试物理试题解析版docx等2份试卷配套教学资源,其中试卷共27页, 欢迎下载使用。
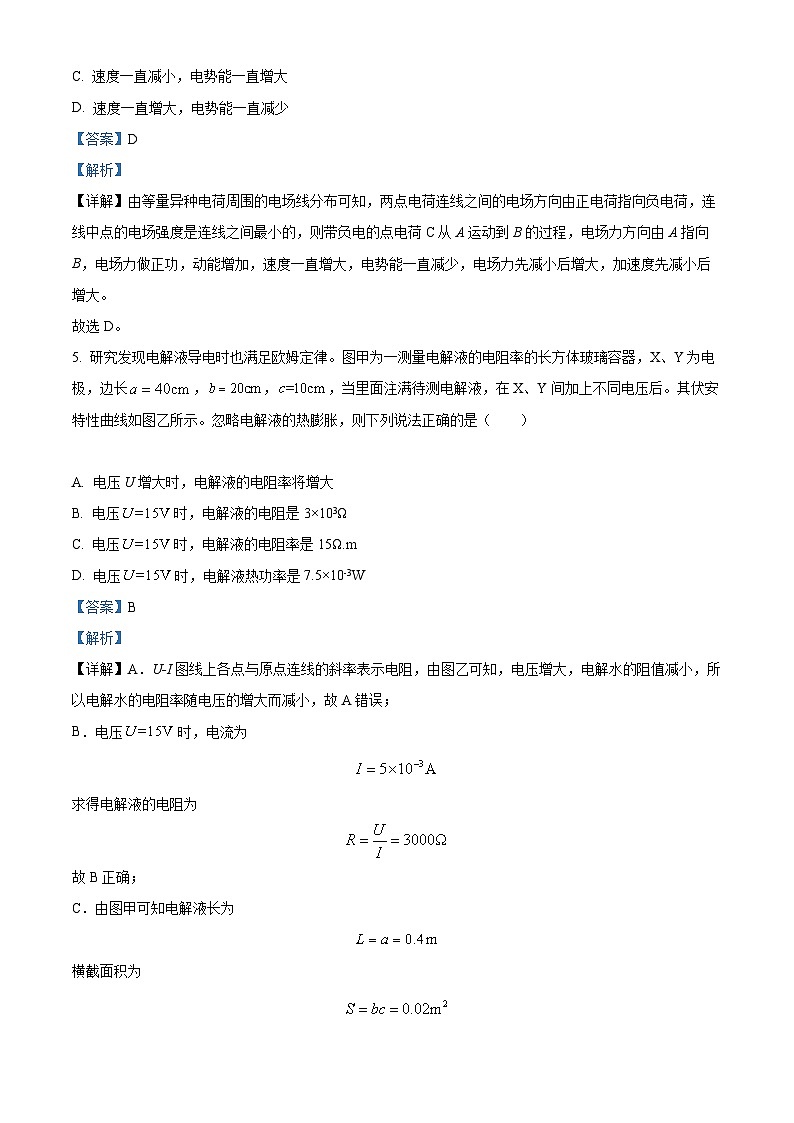
成都外国语学校2022—2023学年度上期期中考试高二物理试卷第Ⅰ卷:选择题部分(共50分)一、单项选择题(本题共10小题。在每小题给出的四个选项中,只有一个选项正确,每小题3分,共30分)1. 下列关于电流的说法中正确的是( )A. 电流是有方向的,因此电流是矢量B. 电流的方向与电子定向移动的方向一致C. 电阻恒定的导体中的电流大小与加在其两端的电压成正比D. 导体中的电流大小与通过导体横截面的电量成正比2. 如图所示,长为L的细线拴一个带电荷量为+q、质量为m小球,重力加速度为g,球处在竖直向上的匀强电场中,电场强度为E,小球能够在竖直平面内做圆周运动,则( ) A. 小球受到的电场力跟重力是一对平衡力B. 小球在最高点的速度一定不小于C 小球运动到最高点时,电势能最小D. 小球运动到最低点时,机械能最大3. 如图所示的电路中,电源电动势为E,内阻为r,当开关由断开到闭合时,安培表A、伏特表V示数的变化是( ) A. 伏特表V示数减小,安培表A示数减小B. 伏特表V示数增大,安培表A示数减小C. 伏特表V示数减小,安培表A示数增大D. 伏特表V示数增大,安培表A示数增大4. 如图所示为等量异种电荷周围电场线分布情况,现将一个带负电的点电荷C(图中没有画出)以一定初速度从A点释放,速度的方向沿电荷连线由A指向B,则关于C在AB之间的运动,下列分析正确的是( )A. 速度先增加后减小,加速度先减小后增大B. 速度先减小后增加,加速度先增大后减小C. 速度一直减小,电势能一直增大D. 速度一直增大,电势能一直减少5. 研究发现电解液导电时也满足欧姆定律。图甲为一测量电解液的电阻率的长方体玻璃容器,X、Y为电极,边长,,,当里面注满待测电解液,在X、Y间加上不同电压后。其伏安特性曲线如图乙所示。忽略电解液的热膨胀,则下列说法正确的是( ) A. 电压U增大时,电解液的电阻率将增大B. 电压时,电解液的电阻是3×103ΩC. 电压时,电解液的电阻率是15Ω.mD. 电压时,电解液热功率是7.5×10-3W6. 平行板电容器与电源相连,间距为d,在两竖直极板间用绝缘细线悬挂一带电量为+q的小球,悬线与竖直方向夹角为,小球处于静止状态。已知小球质量为m,重力加速度为g,则( )A. 两极板间电压为B. 保持开关S闭合,增大极板间距,变大C. 保持开关S闭合,增大极板间距,不变D. 若断开开关S,增大极板间距,不变7. 如图所示,在竖直放置的平行金属板A、B之间加有恒定电压U,A、B两板的中央留有小孔O1、O2,在B板的右侧有平行于极板的匀强电场E,电场范围足够大,足够大的感光板MN垂直于电场方向固定放置。第一次从小孔O1处由静止释放一个一价氢离子,第二次从小孔O1处由静止释放一个二价氦离子,关于这两个粒子的运动,下列判断正确的是( )A. 一价氢离子和二价氦离子在O2处的速度大小之比为1:2B. 一价氢离子和二价氦离子在整个过程中运动的时间相等C. 一价氢离子和二价氦离子打到感光板上时的动能之比为1:2D. 一价氢离子和二价氦离子打到感光板上的位置不相同8. 光滑水平面上的两个小球A、B绕着它们连线上的某点做匀速圆周运动,两个小球间的距离为L并保持不变,小球A、B所带电荷量分别为和,质量分别为m和。不计两球间的万有引力,则下列说法正确的是( ) A. A、B所受库仑力大小之比为2∶1B. A、B的线速度大小之比为2∶1C. 若仅把B的电荷量变为,则稳定后A、B做圆周运动的半径之比为1∶1D. 若仅把A的质量变为,则稳定后A、B的线速度大小之比为2∶19. 如图所示,质量为、带电荷量为的粒子,以初速度从点竖直向上射入真空中的沿水平方向的匀强电场中,粒子通过电场中点时,速率,方向与电场的方向一致,则、两点的电势差为( ) A. B. C. D. 10. 如图所示,正方形区域ABCD与某一匀强电场平行,在A点有一个粒子源沿各个方向发射带负电的粒子,若与AB成45°的方向以的速度射入正方形区域的粒子恰好垂直于BC打到了E点,E点是BC的中点,已知正方形的边长为1m,粒子的比荷为0.1C/kg,C点电势为0,不计粒子的重力和粒子之间的相互作用,则下列说法正确的是( ) A. 该匀强电场的方向可能由B指向DB. 打到E点的粒子在运动过程中动能逐渐增加,电势能逐渐减少C. B点电势一定高于C点电势,D. 从AD方向射入的粒子可能到达C点二、多项选择题(本题共5小题。每小题有多个正确选项,全部选对得4分,选对但不全得2分,不选或错选不得分,共20分)11. 下列有关电荷和静电现象的说法正确的是( )A. 只要带电物体足够小,它就可以视点电荷B. 所有物体带电量一定是元电荷整数倍C. 摩擦起电和感应起电的实质都是电荷发生了转移D. 处于静电平衡的导体,其内部场强和电势处处为零12. 如图所示,理想电源两端的电压保持为E不变,若滑动变阻器的总电阻R0=2R,当开关S闭合时( )A. 当滑片P滑到a端时,R上获得的电压是0B. 当滑片P滑到b端时,R上获得的电压是0C. 当滑片P滑到ab的中点时,R上获得的电压是D. 当滑片P滑到ab的中点时,R上获得的电压是13. 如图所示,其中电流表A的量程为0.6A,内阻为5Ω;R1的阻值等于电流表内阻的;R2的阻值等于电流表内阻的2倍。若用接线柱1、2测电流,1、3测电压,则下列分析正确的是( ) A. 将接线柱1、2接入电路时,改装成的电流表的量程为1.8AB. 将接线柱1、2接入电路时,改装成的电流表的量程为1.2AC. 将接线柱1、3接入电路时,改装成的电压表的量程为9VD. 将接线柱1、3接入电路时,改装成的电压表的量程为21V14. 如图所示,一匀强电场的方向与平行四边形所在平面平行。已知长,长,,A、B、C三点的电势分别为、、,则下列说法正确的是( ) A. D点电势为0B. 电子在B点的电势能比在C点的电势能低C. 电子从A点运动到D点,电场力做的功为2eVD. 匀强电场的场强大小为,方向由A指向B15. 某实验小组通过图甲所示的实验电路图测量一节干电池的电动势和内电阻,根据测得的数据作出了如图乙所示的图线,以下结论正确的是( ) A. 干电池电动势的测量值为B. 干电池电动势的测量值偏小C. 干电池内阻的测量值为D. 干电池内阻的测量值偏大第Ⅱ卷:非选择题部分(共50分)三、实验题(本题共2个小题,满分16分)16. 图甲中的太阳能电池在没有光照时,可以视为一个电动势为零的电学器件。某实验小组用测绘小灯泡伏安特性曲线的实验方法,用图乙电路探究太阳能电池被不透光黑纸包住时的I-U特性曲线。(1)图乙中虚线处__________(填“需要”、“不需要”)连接导线:滑动变阻器如图丙所示,开关闭合前,滑片应移至_________(填“A”、“B”)端;(2)通过实验,在图上作出被黑纸包住的太阳能电池的I-U特性曲线如图,将其与一个电动势为3V(内阻忽略不计)的电源和阻值为5kΩ的定值电阻串联在一起,它消耗的电功率约为___________W(用科学记数法,结果保留一位有效数字)。 17. 在做“测定金属的电阻率”的实验中,若待测电阻丝的电阻约为5Ω,要求测量结果尽量准确,备有以下器材:A.电池组(3V、内阻lΩ)B.滑动变阻器(0-20Ω,允许最大电流1A)C.电流表(0~3A,内阻约0.0125Ω)D.电流表(0~0.6A,内阻约0.125Ω)E.电压表(0~3V,内阻约4kΩ)F.电压表(0-15V,内阻约15kΩ)G.开关、导线(1)上述器材中电流表应选用的是_______(只填写字母代号);(2)某同学采用了如图所示的部分电路测量电阻,则测量值比真实值偏________(选填“大”或“小”)。根据测量数据得到的伏安特性曲线如图所示,图中MN段向上弯曲的主要原因是下面的______(填A或B) A.随着电阻丝中的电流增大,温度升高,电阻率增大,电阻增大B.随着电阻丝中的电流增大,温度升高,电阻率增大,电阻减小C.随着电阻丝中的电流增大,温度升高,电阻率减小,电阻减小D.随着电阻丝中的电流增大,温度升高,电阻率减小,电阻增大(3)在本实验中,某同学用游标卡尺和螺旋测微器测该电阻丝的长度和直径如图所示,则其长度为_________cm,直径为_________mm。 四、计算题(本题共3个小题,共34分。解答应写出必要的文字说明、方程式和重要演算步骤,只写出最后答案的不能得分,有数值运算的题,答案中必须明确写出数值和单位。)18. 如图所示,竖直平面内有两个水平固定的等量同种负点电荷,A、O、B在两电荷连线的中垂线上,O为两电荷连线中点,AO=OB=L,将一带正电的小球由A点静止释放,小球可最远运动至O点,已知小球的质量为m、电量为q。若在A点给小球一初速度,则小球向上最远运动至B点,重力加速度为g。求:(1)AO两点的电势差;(2)该小球从A点运动到B点的过程中经过O点时速度大小。19. 在如图所示的电路中,电阻,,。当开关K断开时,理想电流表示数,当K闭合时,电流表示数。求:(1)开关K闭合时外电路的总电阻R;(2)电源的电动势E和内阻r。 20. 如图甲所示,真空中的粒子源可连续不断均匀地逸出带负电粒子(初速度为零),粒子质量,带电量,粒子通过电压的加速电场后,由小孔穿出,沿两个彼此绝缘且靠近的金属板A、B的中点垂直射入偏转电场,A、B板间距,板长,两板间电压如图乙所示为方波形周期电压,已知,时刻进入金属板的粒子恰好从偏转电场的中线离开,距两极板右端处竖直放置一足够大的荧光屏,以荧光屏中点O为原点建立如图所示坐标,不计粒子重力。(粒子若打在极板上,不影响两板间电压)(1)能从板离开的粒子在偏转电场中运动时间;(2)电压;(3)粒子打在荧光屏上的坐标范围。
相关试卷
这是一份【期中真题】河南省郑州外国语学校2022-2023学年高一上学期期中考试物理试题.zip,文件包含期中真题河南省郑州外国语学校2022-2023学年高一上学期期中考试物理试题原卷版docx、期中真题河南省郑州外国语学校2022-2023学年高一上学期期中考试物理试题解析版docx等2份试卷配套教学资源,其中试卷共21页, 欢迎下载使用。
这是一份【期中真题】四川省成都外国语学校2022-2023学年高一上学期期中考试物理试题.zip,文件包含期中真题四川省成都外国语学校2022-2023学年高一上学期期中考试物理试题原卷版docx、期中真题四川省成都外国语学校2022-2023学年高一上学期期中考试物理试题解析版docx等2份试卷配套教学资源,其中试卷共23页, 欢迎下载使用。
这是一份【期中真题】河南省郑州外国语学校2022-2023学年高二上学期期中考试物理试题.zip,文件包含期中真题河南省郑州外国语学校2022-2023学年高二上学期期中考试物理试题原卷版docx、期中真题河南省郑州外国语学校2022-2023学年高二上学期期中考试物理试题解析版docx等2份试卷配套教学资源,其中试卷共26页, 欢迎下载使用。

