【期中真题】2023-2024学年九年级物理上册 期中真题分类专题汇编专题07 欧姆定律-试卷.zip
展开
这是一份【期中真题】2023-2024学年九年级物理上册 期中真题分类专题汇编专题07 欧姆定律-试卷.zip,文件包含期中真题2023-2024学年九年级物理上册期中真题分类专题汇编专题07欧姆定律原卷版docx、期中真题2023-2024学年九年级物理上册期中真题分类专题汇编专题07欧姆定律解析版docx等2份试卷配套教学资源,其中试卷共52页, 欢迎下载使用。
· 专题07 欧姆定律
·
一、单选题
1.(2022秋·湖南衡阳·九年级校考期中)下列关于导体电阻的说法中,正确的是( )
A.铜线的电阻一定比铝线的小
B.导体两端的电压为零时,导体的电阻为零
C.只增加导体的横截面积,导体的电阻增大
D.导体的电阻越小,表示导体对电流的阻碍作用越小
2.(2022秋·江苏南通·九年级统考期中)如图所示电路,闭合开关后,灯L不发光,移动滑动变阻器R的滑片P,电流表示数增大,电压表示数不变,则下列判断正确的是( )
A.灯L断路,滑片P左移 B.灯L断路,滑片P右移
C.灯L短路,滑片P右移 D.灯L短路,滑片P左移
3.(2022秋·广东佛山·九年级佛山市三水区三水中学校考期中)为限制超载确保运输安全,某地区对过往的货车实施计重收费,如图为称重计的原理图,下列分析正确的是( )
A.称重计相当于一个电压表 B.车辆越重时,称重计的示数越大
C.车辆越重时,电路中电流越小 D.车辆越重,电阻R1两端的电压越小
4.(2022秋·湖南永州·九年级校考期中)某同学在探究“电流跟电压、电阻的关系”时,根据收集到的数据画出了如图所示的一个图象。下列结论与图象相符的是( )
A.电压一定时,电流随着电阻的增大而减小
B.电阻一定时,电压随着电流的增大而增大
C.电阻一定时,电流随着电压的增大而增大
D.电压一定时,电阻随着电流的增大而减小
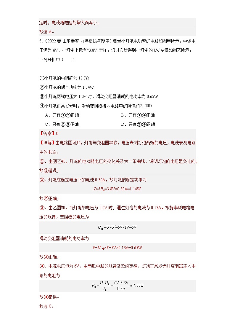
5.(2022春·山东泰安·九年级统考期中)测量小灯泡电功率的电路如图甲所示,电源电压恒为6V,小灯泡上标有“3.8V”字样。通过实验得到小灯泡的U-I图像如图乙所示。下列分析中( )
①小灯泡的电阻约为12.7Ω
②小灯泡的额定功率为1.14W
③小灯泡两端电压为1.0V时,滑动变阻器消耗的电功率为0.65W
④小灯泡正常发光时,滑动变阻器接入电路中的阻值约为20Ω
A.只有①②正确 B.只有①④正确
C.只有②③正确 D.只有②④正确
6.(2022秋·河北邢台·九年级统考期中)如图所示,电源电压保持不变,R1=10Ω,当闭合开关S,滑动变阻器滑片P从a端移到b端,两电表示数变化关系用图乙中线段AB表示,则电源电压和滑动变阻器的最大值分别为( )
A.6V 20Ω B.4V 20Ω C.6V 10Ω D.4V 10Ω
二、多选题
7.(2022秋·广东深圳·九年级校考期中)如图所示的电路图中,电源电压保持不变,闭合开关后,将滑动变阻器的滑片向左滑动,下列说法错误的是( )
A.电流表的示数变小,电压表的示数不变
B.电流表的示数变小,电压表的示数变大
C.电压表与电压表的示数之和不变
D.电压表与电流表的示数之比不变
8.(2022秋·北京·九年级校考期中)罗康源同学研究电流、电压、电阻三个量之间的关系时,按照图所示的电路图连接好电路进行实验,关于欧姆定律表达式的几种理解,下列说法中不正确的是( )
A.由可得,表示当导体两端电压增大时,导体电阻增大
B.由可得,表示当通过导体的电流减小时,导体电阻增大
C.表示导体两端电压增大时,通过导体的电流也一定增大
D.表示在导体两端电压一定时,通过导体的电流跟导体电阻成反比
三、填空题
9.(2022秋·福建南平·九年级校考期中)甲、乙两只灯泡,其I﹣U关系图像如图所示,现将甲、乙两灯串联在电路中,当甲灯两端的电压为2V时,乙灯消耗的功率是 W;若将甲、乙两灯并联在电路中,当流过乙灯的电流为0.4A时,电路中的总电阻为 Ω。
10.(2022秋·河北保定·九年级校考期中)如图所示电路,电源电压不变,滑动变阻器最大阻值为20Ω。闭合开关S,当滑动变阻器的滑片P移到a端时,电流表的示数为0.6A,此时电阻R两端的电压为 V;当滑动变阻器滑片P移到b端时,电流表的示数为0.8A,则电源电压为 V;电阻R的阻值为 Ω。
11.(2022秋·四川内江·九年级校考期中)一个导体当它两端加8V电压时,通过它的电流为0.2A;这段导体两端加6V电压时,它的电流为 A;当它两端不加电压时,导体的电阻是 Ω。
12.(2022秋·重庆·九年级校考期中)当一个电阻两端的电压为5V,电流为2A时,此电阻为 Ω,当其两端电压电流都为0时,电阻为 Ω。
四、实验题
13.(2022秋·四川内江·九年级校考期中)利用如图所示的电路研究“电流与电阻的关系”,其中电流表的量程为“0-0.6A”,电压表量程为“0-3V”,滑动变阻器的规格为“50Ω 1A”,依次将阻值为5Ω、10Ω、20Ω的定值电阻接入 AB 之间完成实验。获得数据如下表:
实验组别
1
2
3
电阻R/Ω
5
10
20
电流I/A
0.4
0.2
0.1
请回答:
(1)完成第一组实验,断开开关,拆下 5Ω的电阻,改接10Ω的电阻。继续操作有以下四步:
①闭合开关
②将滑动变阻器的滑片移到最右端
③将滑动变阻器的滑片移到适当的位置
④记录电流表示数从安全和规范角度考虑,正确的顺序是 ;
(2)上述操作④中,判断滑片已处于适当位置的依据是 ;
(3)依据表中数据,小明做出了以下图像,其中正确的是 ;
A. B.
C. D.
(4)要完成本次实验,电源最多只能将 节干电池串联。
14.(2022秋·江苏泰州·九年级统考期中)在“探究电流与电压和电阻关系”实验中,小明所用电路如图甲所示。
实验序号
U/V
I/A
①
1.0
___________
②
2.0
0.40
③
3.0
0.58
(1)请用笔画线代替导线,将实物电路连接完整。要求:开关闭合前无需移动滑片 ;
(2)闭合开关,A表有示数,V表无示数,小明检查发现有导线断路,则故障为 ;
A.导线④断路 B.导线③断路 C.导线②断路 D.导线①断路
(3)排除故障后,小明先探究“电阻一定时,电流与电压的关系”,他将定值电阻R接入电路,闭合开关,移动滑片。当电压表示数为1V时,小明读出图乙中电流表示数并记录为 ;继续移动滑片,读出电压表示数分别为2V和3V时电流表的示数,并依次记录在表格中。分析表中数据,可得出的结论是: ;
(4)小明接着探究“电压一定时,电流与电阻的关系”,他将电阻箱代替定值电阻R接入电路进行实验。小明先将电阻箱调整至5Ω,闭合开关,调节滑片后使电压表示数为2V,并记下电流表的示数为0.4A,同时将该组数据记录至下表中。断开开关,将电阻箱调至10Ω,闭合开关后应调节滑动变阻器使 ,同时记下对应的电流值。多次改变电阻箱的阻值,重复上述操作,得到了下表中所示的数据;
实验序号
1
2
3
4
R/Ω
5
10
20
25
I/A
0.4
0.2
0.1
0.08
(5)为了进一步确定电流与电阻的定量关系,老师提出将表中各组电阻值的倒数算出,请你在丙图中描点作出的图像 ,根据画出的图像可知:电压一定时,电流I跟电阻R成 比。
15.(2022秋·湖南邵阳·九年级校联考期中)小慧所在的实验小组用如图甲所示的实物电路测量电阻R的阻值。
(1)闭合开关后,发现电压表没有示数,经检查发现电路连接错误,只需发动一条导线的一个接线柱就可改正电路的错误,请在需要改正的导线上划“×”,并将正确的连线用铅笔画线代替导线连接好;
(2)实验闭合开关S前,应将滑动变阻器的滑片P移动至 端(选填“A”或“B”);
(3)第一次测量时,电流表的示数如图乙所示,则流过电阻R的电流为 A;
(4)如果第一次测量时电压表的示数为6V,电源的电压为14V,则滑动变阻器接入电路的电阻为 Ω。
16.(2022春·湖南长沙·九年级长沙市南雅中学校联考期中)小华同学利用如图甲所示实验电路探究“通过导体的电流与电阻的关系”。
(1)连接电路时,开关应 ;
(2)闭合开关后,小华发现电流表示数为零,电压表示数接近电源电压,则可能出现的电路故障是 ;
(3)小华同学改变定值电阻R的阻值,通过调节滑动变阻器的滑片,使电压表示数保持不变,记录下定值阻值R与对应的电流表示数I,并绘制了I与R的倒数之间的关系图线如图乙图线①,分析图线①可知,在电压一定时,通过导体的电流与电阻成反比;小明用同样的实验器材完成相同的实验,绘制的图线如图乙图线②所示,与图线①比较,图线②斜率更大(图线更陡)的原因是: 。
17.(2022秋·湖北武汉·九年级武汉第三寄宿中学校考期中)在探究“电流与电阻的关系”的实验中,电源电压恒为6V,滑动变阻器上标有“50Ω 1A”。可供选择的定值电阻为4Ω、5Ω、6Ω、10Ω、20Ω、30Ω、40Ω、50Ω的电阻。
(1)请将图中的实物电路连接完整。要求滑动变阻器的滑片向右滑动时电路中的电压表示数变大,且导线不允许交叉 ;
(2)电路连接正确后,先用5Ω的定值电阻进行试验,移动滑动变阻器的滑片,记录电流表的示数为0.5A;下一步应 ,再将5Ω的定值电阻换成10Ω定值电阻进行实验,移动滑片直至 表示数为 ,并记录另一电表的示数,此时滑动变阻器接入的阻值和第1次相比更 (选填“大”“小”);
(3)若更换的定值电阻越来越大,记录数据时,定值电阻与滑动变阻器接入电阻之比 (变大、不变、变小)。
(4)某次实验过程中,闭合开关后,电流表示数为零、电压表有示数,电路发生的故障可能是 。
五、计算题
18.(2022秋·北京·九年级校考期中)如图所示是王驿歌家的电热吹风机的电路原理图,图中R是发热丝,其阻值为50Ω。M是带有风扇的电动机,电动机的铭牌上标有“220V 0.1A”字样。当开关S1与S2都闭合时,求电路的总电流。
19.(2022秋·北京·九年级期中)图所示的电路中,电源两端电压为12V且保持不变,电阻R2的阻值为10Ω。闭合开关S,电流表A的示数为0.8A。求:
(1)R1的阻值;
(2)通过干路的电流。
20.(2022秋·新疆乌鲁木齐·九年级校考期中)兴趣小组设计了如图所示的坐位体前屈测试仪。在测试中,测试的同学向前推动测试仪的滑块是移动滑动变阻器的滑片,电压表的示数用来反映被测试者的成绩。电源电压恒为4.5V,电压表量程0~3V,电流表量程0~0.6A,滑动变阻器R1标有“20Ω,1A”,滑片P每移动1cm,R1的电阻变化1Ω,定值电阻R2=10Ω。求:
(1)当滑片P位于最右端时,电流表的示数;
(2)某同学测试时,从最左端推动滑片P向右移动5cm,此时电压表的示数为多少?
六、综合题
21.(2022秋·广东汕头·九年级校考期中)如图所示,是一种自动测定油箱内油量的装置,R是转动式滑动变阻器,它的金属滑片是杠杆的一端,且由定位挡板限制只能在电阻上滑动,从油量表指针所指的刻度,就可以知道油箱内液面的高度,请回答:
(1)图中油量表为电流表改装而成。闭合开关,当油箱内所盛油量逐渐增多时,整个电路中的电流 (选填“增大”“减小”或“不变”);当油箱空置时,闭合开关,改装成油量表的电表的示数 (选填“等于,”或“不等于”)零;
(2)定值电阻在电路中的作用是 。
(3)正常行车过程中,油表指示一直满偏,最可能出现下列哪种情况 (油箱本身是完好的);
A.R0短路 B.R0断路 C.R短路 D.R断路
·
· 一、单选题
1.(2022秋·新疆乌鲁木齐·九年级校考期中)如图所示,R1为定值电阻,R2为滑动变阻器,电源电压恒定。当闭合开关,滑动变阻器滑片向左端移动时,下列判断正确的是( )
A.电流表的示数变大
B.V1示数变小,V1示数和电流表示数之比不变
C.V1示数不变,V2示数变大
D.电压表V1示数的减少量小于V2示数的增加量
2.(2022秋·新疆乌鲁木齐·九年级校考期中)如图所示,电源电压保持不变。闭合开关S,当滑动变阻器的滑片P位于a点时,电压表的示数为3V;当滑片P从a点向左滑动2cm后,电压表示数变为4V;若滑片P继续向左滑动4cm后,电压表示数变为( )
A.16V B.12V C.8V D.6V
3.(2022秋·新疆乌鲁木齐·九年级乌鲁木齐八一中学校考期中)在如图所示的电路中,电阻R1的阻值为10欧,滑动变阻器滑片P位于中点。用一阻值为20欧的电阻替换R1后,可能使电流表示数与替换R1前相同的方法是( )
A.电源电压不变,不移动滑片P
B.电源电压不变,向右移动滑片P
C.减小电源电压,不移动滑片P
D.增大电源电压,向左移动滑片P
4.(2022·广东佛山·九年级统考期中)如图甲电源电压恒为6V,滑动变阻器最大阻值为100Ω,电路电流在0.1~0.4A之间时电子元件均能正常工作,通过电子元件的电流与其两端电压的关系如图乙所示,电子元件正常工作时( )
A.通过电子元件的电流与其两端的电压成正比
B.滑动变阻器阻值范围为5~40Ω
C.当电流为0.1A时,电子元件的阻值为10Ω
D.当电流为0.4A时,滑动变阻器接入电路的阻值为20Ω
5.(2022秋·重庆万州·九年级重庆市万州第二高级中学校考期中)如图所示,电源电压恒为 6V,定值电阻 R1=10Ω,滑动变阻器 R2的最大阻值为 50Ω,当开关 S 闭合,滑动变阻器的滑片 P 由 b 端向 a 端移动过程中,下列说法正确的是( )
A.电压表示数不变,电流表示数变大
B.当滑动变阻器 R2=20Ω时,R1的功率为 0.4W
C.滑动变阻器 R2两端的电压由 4V 减小到 0V
D.滑片 P 在中点时,R1、R2的电功率之比为 5∶2
二、多选题
6.(2022秋·湖北黄冈·九年级校考期中)如图甲所示电路电源电压保持不变,闭合开关S后,滑动变阻器的滑片P从b移动到a端,电压表示数U与电流表示数I的变化关系如图乙所示,下列说法正确的是( )
A.电源电压是9V
B.定值电阻的阻值是6Ω
C.滑动变阻器的最大阻值是18Ω
D.若定值电阻接触不良,电流表示数为0,电压表示数为9V
7.(2022秋·河南周口·九年级校考期中)如图所示的电路中,电源电压保持不变,R1为定值电阻。闭合开关S,当滑动变阻器的滑片P向左移动时( )
A.电流表A的示数变小,电压表V1的示数变大
B.电流表A的示数变大,电压表V2的示数变大
C.电压表V1的示数与电流表A的示数的比值变小
D.电压表V2的示数与电流表A的示数的比值不变
8.(2022秋·河南洛阳·九年级校考期中)在如图所示的电路中,电源两端的电压为6V并保持不变,定值电阻R1的阻值为10Ω,滑动变阻器R2的最大阻值为50Ω。电压表量程为0~3V,电流表量程为0~0.6A,当开关S闭合,滑动变阻器的滑片P由b端向a端移动的过程中,下列说法中正确的是( )
A.电压表的示数为3V时,滑动变阻器接入电路的电阻值为20Ω
B.电流表的示数变化范围为0.1A~0.6A
C.电压表的示数变化范围为1V~3V
D.电压表的示数与电流表的示数的比值保持不变
9.(2022秋·河北保定·九年级校考期中)光敏电阻的特点是光照增强阻值变小。如图所示,是某小区门口利用光敏电阻设计的行人监控装置,R1为光敏电阻,R2为滑动变阻器,A、B间接监控装置,则下列说法中正确的是( )
A.当有人通过而遮蔽光线时,R1两端的电压减小
B.当有人通过而遮蔽光线时,A、B间电压减小
C.R2的滑片向上移动时,A、B间电压增大
D.R2的滑片向下移动时,通过R1的电流变小
10.(2022秋·四川成都·九年级校考期中)为了研究串、并联电路中电流、电压的变化特点,他按照如图所示电路图连接电路。实验过程中,保持电源两端电压不变,闭合开关S,将滑动变阻器的滑片从中点向左移动,由此引起三块电表示数的变化情况是( )
A.若①为电流表,②、③为电压表,则表③示数不变,表①、表②示数均变大
B.若①为电流表,②、③为电压表,则表③示数变小,表①、表②示数均不变
C.若①为电压表,②、③为电流表,则表②示数变大,表①、表③示数均不变
D.若①为电压表,②、③为电流表,则表①示数不变,表②、表③示数均变大
三、填空题
11.(2022秋·河北邯郸·九年级校考期中)在图中,R1∶R2=3∶1,闭合开关S1和S3,断开开关S2,此时R1与R2中通过的电流比I1∶I2= ,R1与R2两端的电压比为,U1∶U2= 。
12.(2022秋·广东惠州·九年级校考期中)如图为我市某中学物理兴趣小组设计的电子身高测量仪电路图,其中定值电阻R1=6Ω,电源电压恒为4.5V,R2的规格为“15Ω,0.5A”,电压表量程为0~3V,电流表量程为0~0.6A,闭合S:
(1)当被测身高较矮时,电压表的示数 (选填“变大”“变小”或“不变”);
(2)当R2接入电路中的电阻为9Ω时,电压表的示数是 V;
(3)为了保证电路中各元件安全工作,变阻器接入电路的阻值范围是 。
四、实验题
13.(2022秋·湖北黄冈·九年级校考期中)小华同学想用“伏安法”来测量定值电阻的阻值,于是他在学校实验室借了一些器材,连接了如图甲所示的电路,电源电压恒定不变。
(1)连接电路时,开关应处于 状态。闭合开关,向 (选填“A”或“B”)端移动变阻器的滑片能使电流表的示数变大。滑动变阻器除了 外,还有一个重要作用是获得多组测量数据。操作中,小华发现两个电表只有一个有示数,初步检查确认,电路接线完好,两个电表均无故障,则发生故障的元件应是 ;
电源
电阻
滑动变阻器
(2)排除故障后,闭合开关,当电压表示数为时,电流表示数如图乙所示,计算的阻值为 ;
(3)按照上面的操作步骤,小华又测量了一个小灯泡的电阻,并描绘了其电流随电压变化的图像(即图像),小华发现他所描绘的定值电阻的图像是一条直线,而小灯泡的图像如图丙所示,原因可能是小灯泡的电阻与 有关。
14.(2022秋·广西河池·九年级校考期中)探究“电流与电阻关系”的实验时,某小组连接了如图甲所示的实物电路。
(1)连接电路时,开关应 ;连好电路后,将电阻箱调至某一阻值,闭合开关,移动滑动变阻器的滑片,使电压表示数为一个适当的值,记录电流表的示数和 ;
(2)改变电阻箱的阻值,调节滑动变阻器的滑片,使 ,并记录相应数据;
(3)进一步研究发现由图线上的任一点和坐标轴围成的矩形“面积”大小都相等,由此可以得出的实验结论是 ;
(4)实验结束后,小组间交流时,发现邻组在相同的坐标系中画出的图像如图丙所示,你认为图像不同的原因是 。
15.(2022秋·新疆乌鲁木齐·九年级校考期中)学习小组同学利用图甲测量未知电阻Rx的阻值。
(1)图甲 (选填“能”或“不能”)用来探究“电流与电压关系”;
(2)当电压表的示数为2.7V时,电流表示数如图乙所示(量程为小量程),则Rx的阻值为 Ω;
(3)另一组同学设计了如图丙(滑动变阻器最大阻值为R0,电源电压未知),也测出了未知电阻Rx的阻值,请你将实验步骤补充完整:
①将滑动变阻器的滑片P移到a端,闭合开关S,记录电流表示数为I1;
②将滑动变阻器的滑片P移到 端,闭合开关S,记录电流表示数为I2;
③写出未知电阻Rx的表达式Rx= (用R0、I1和I2表示)。
16.(2022秋·广东惠州·九年级校考期中)在“探究电流与电阻的关系”的实验中,提供的器材如下:电源电压恒为4.5V,五个定值电阻R1(5Ω)、R2(10Ω)、R3(15Ω)、R4(20Ω)、R5(25Ω)两只滑动变阻器的规格为:A“25Ω,1A”、B“15Ω,1A”,电压表(可用量程:0~3V、0~15V)、电流表(0~0.6A)开关各1只,导线若干;
(1)小聪同学根据实验要求正确选择器材并按甲图连接好电路,闭合开关S,发现电流表有示数,电压表无示数。若电路故障只出现在R1和R上,则电路故障是 ;
(2)排除电路故障后,调节滑片P,使电压表的示数为2.5V时,电流表的示数应为 A;
(3)完成步骤(2)后,若保持滑片P位置不变,断开开关,用R2替换R1,闭合开关,发现电压表数 (选填“大于”或“小于”)2.5V,应向 (选填“左”或“右”)移动滑片P能达到实验要求;
(4)分别再用定值电阻R3、R4、R5依次重复实验。根据实验所得的五组数据绘制出I﹣R图像,如图乙所示,由图像可得出的结论是: ;
(5)为能完成该实验探究,小聪选择的滑动变阻器是 。(选填“A”或“B”)
五、计算题
17.(2022秋·山东枣庄·九年级校考期中)如题图所示,电阻R1的阻值为40Ω,电阻R2的阻值为60Ω,电路电压保持不变。如果单独把电阻R1接入电路AB间,电流表的示数为0.3A。求:如果单独把电阻R2接入电路AB间,此时电流表和电压表的示数各为多少?
相关试卷
这是一份【期中真题】2023-2024学年九年级物理上册 期中真题分类专题汇编专题10 作图题-试卷.zip,文件包含期中真题2023-2024学年九年级物理上册期中真题分类专题汇编专题10作图题原卷版docx、期中真题2023-2024学年九年级物理上册期中真题分类专题汇编专题10作图题解析版docx等2份试卷配套教学资源,其中试卷共40页, 欢迎下载使用。
这是一份【期中真题】2023-2024学年九年级物理上册 期中真题分类专题汇编专题08 选择题-试卷.zip,文件包含期中真题2023-2024学年九年级物理上册期中真题分类专题汇编专题08选择题原卷版docx、期中真题2023-2024学年九年级物理上册期中真题分类专题汇编专题08选择题解析版docx等2份试卷配套教学资源,其中试卷共48页, 欢迎下载使用。
这是一份【期中真题】2023-2024学年九年级物理上册 期中真题分类专题汇编专题11 实验题-试卷.zip,文件包含期中真题2023-2024学年九年级物理上册期中真题分类专题汇编专题11实验题原卷版docx、期中真题2023-2024学年九年级物理上册期中真题分类专题汇编专题11实验题解析版docx等2份试卷配套教学资源,其中试卷共89页, 欢迎下载使用。

