





所属成套资源:【名校真题】各省名校高二上学期期中化学试题
【期中真题】湖南省长沙市明德中学2022-2023学年高二上学期期中考试化学试题.zip
展开
这是一份【期中真题】湖南省长沙市明德中学2022-2023学年高二上学期期中考试化学试题.zip,文件包含期中真题湖南省长沙市明德中学2022-2023学年高二上学期期中考试化学试题原卷版docx、期中真题湖南省长沙市明德中学2022-2023学年高二上学期期中考试化学试题解析版docx等2份试卷配套教学资源,其中试卷共26页, 欢迎下载使用。
明德中学2022年下学期期中考试
高二年级化学试卷
可能用到的相对原子质量:H:1 C:12 N:14 O:16 Na:23 S:32 V:51
第I卷选择题(共52分)
一、选择题:本题共12小题,每小题3分,共36分。在每小题给出的四个选项中,只有一项是符合题目要求的。
1. 下列食品添加剂中,其使用目的与反应速率有关的是( )
A. 抗氧化剂 B. 调味剂
C. 着色剂 D. 增稠剂
【答案】A
【解析】
【详解】A. 抗氧化剂减少食品与氧气的接触,延缓氧化的反应速率,故A正确;
B. 调味剂是为了增加食品的味道,与速率无关,故B错误;
C. 着色剂是为了给食品添加某种颜色,与速率无关,故C错误;
D. 增稠剂是改变物质的浓度,与速率无关,故D错误。
故选:A。
2. 合理利用某些盐能水解的性质,能解决许多生产、生活中的问题,下列叙述的事实与盐水解的性质无关的是
A. 长期施用铵态氮肥会使土壤酸化 B. 配制FeSO4溶液时,加入一定量Fe粉
C. 金属焊接时可用NH4Cl溶液作除锈剂 D. 将AlCl3溶液蒸干得不到原溶质
【答案】B
【解析】
【分析】物质中含有弱酸跟或弱碱根时会发生水解。
【详解】A.铵盐溶液中铵根离子水解显酸性,故长期施用铵态氮肥会使土壤酸化,与盐类的水解有关,A错误;
B.配制FeSO4溶液时,加入Fe粉是为了防止Fe2+被氧化,与盐类水解无关,B正确;
C.NH4Cl溶液水解显酸性,氢离子能和铁锈反应从而除去铁锈,和盐类水解有关,C错误;
D.AlCl3溶液中Al3+水解AlCl3+3H2OAl(OH)3+3HCl,加热蒸干时,氯化氢挥发,促进Al3+水解,生成Al(OH)3,得不到原溶质,D错误;
故答案为:B。
3. 能增加反应物分子中活化分子百分数的是
A. 升高温度 B. 减小压强 C. 增大压强 D. 增大浓度
【答案】A
【解析】
【详解】A. 升高温度能增加反应物分子中活化分子的百分数;B. 减小压强减小单位体积内气体的活化分子数,不能增加反应物分子中活化分子的百分数;C. 增大压强增大单位体积内气体的活化分子数,不能增加反应物分子中活化分子的百分数;D. 增大浓度增大单位体积内活化分子数,不能增加反应物分子中活化分子的百分数。故选A。
点睛:改变温度可以改变活化分子百分数,改变浓度可以改变单位体积活化分子数,改变压强可以改变气体单位体积活化分子数。
4. 合成氨所需的氢气可用煤和水作原料经多步反应制得,其中的一步反应为:CO(g)+H2O(g)CO2(g)+H2(g)△H<0反应达到平衡后,为提高CO的转化率,下列措施中正确的是( )
A. 增加压强 B. 降低温度 C. 增大CO的浓度 D. 更换催化剂
【答案】B
【解析】
【详解】提高CO的转化率可以让平衡正向进行即可。
A、增加压强,该平衡不会发生移动,故A错误;
B、降低温度,化学平衡向着放热方向即正向进行,故B正确;
C、增大CO的浓度,化学平衡向着正方向进行,但是一氧化碳的转化率降低,故C错误;D、催化剂不会引起化学平衡的移动,故D错误;
答案选B。
5. 下列实验事实不能说明醋酸是弱电解质的是
A. 25℃时,测得0.1mol•L-1醋酸钠溶液的pH约为8
B. 25℃时,测得0.1mol•L-1醋酸溶液的pH约为3
C. 醋酸稀溶液加入少量醋酸钠固体,溶液的pH变大
D. 醋酸溶液能与碳酸钠溶液反应
【答案】D
【解析】
【详解】A.若醋酸是强酸,则醋酸钠为强酸强碱盐,溶液应呈中性,而25℃时,测得0.1mol•L-1醋酸钠溶液的pH约为8呈碱性,说明醋酸根发生水解反应,所以能说明醋酸是弱电解质,故A不选;
B.25℃时,0.1mol/L醋酸的pH约为3,该溶液中c(H+)小于醋酸浓度,说明醋酸部分电离,为弱电解质,故B不选;
C.若醋酸是强电解质,会完全电离出醋酸根离子和氢离子,但向醋酸稀溶液加入少量醋酸钠固体,溶液的pH变大,说明氢离子浓度减小,能证明醋酸是弱电解质,故C不选;
D.醋酸能电离出醋酸根离子和氢离子,具有酸的通性,能和碳酸钠反应生成二氧化碳,只能说明醋酸酸性大于碳酸,无法证明醋酸是弱电解质,故D选;
故选:D。
6. 相同物质的量浓度的下列化合物的水溶液,按pH减小顺序排列的是
A. NaHSO4 NH4Cl NaNO3 CH3COONa
B. NaNO3 CH3COONa NaHSO4 NH4Cl
C. CH3COONa NaNO3 NH4Cl NaHSO4
D. NaNO3 CH3COONa NH4Cl NaHSO4
【答案】C
【解析】
【详解】NaHSO4是强酸的酸式盐,盐电离使溶液呈酸性;NH4Cl是强酸弱碱盐,盐水解使溶液呈酸性;NaNO3 是强酸强碱盐,溶液呈中性;CH3COONa是强碱弱酸盐,盐水解使溶液呈碱性;相同浓度NaHSO4、NH4Cl、NaNO3、CH3COONa溶液,pH依次增大,故选C;
7. 下列说法中正确的是
A. 非自发反应在任何条件下都不能实现
B. 自发反应一定熵增大,非自发反应一定是熵减小或不变
C. 知道了某过程有自发性之后,可预测过程发生反应的快慢
D. 熵增加且放热的反应一定是自发反应
【答案】D
【解析】
【详解】A.是非自发反应,在电解的条件下能实现,故A错误;
B.有些自发反应的熵减小,有些非自发反的熵增大,熵变不是判断反应能否自发进行的唯一依据,故B错误;
C.知道了某过程有自发性之后,不能预测过程发生反应的快慢,故C错误;
D.熵增加且放热的反应,一定小于0,反应一定是自发反应,故D正确;
选D。
8. 短周期元素W、X、Y、Z的原子序数依次增大,其简单离子都能破坏水的电离平衡的是( )
A. W2-、X+ B. X+、Y3+
C. Y3+、Z2- D. X+、Z2-
【答案】C
【解析】
【详解】短周期主族元素简单离子能破坏水的电离平衡的有H+、F-、Al3+及S2-,X不可能为H,选项C符合题意。
9. 通常人们把拆开1 mol某化学键所吸收的能量看成该化学键的键能。现给出化学键的键能(见下表):
计算H2(g)+ Br2(g)===2HBr(g)的反应热
A. +103 kJ·mol-1 B. +679 kJ·mol-1
C. -103 kJ·mol-1 D. +183 kJ·mol-1
【答案】C
【解析】
【分析】反应热=反应物断开化学键吸收的能量-生成物形成化学键释放的能量。
【详解】反应为H2(g)+ Br2(g)===2HBr(g),E反应物=436 kJ·mol-1+193 kJ·mol-1=629 kJ·mol-1,E生成物=366 kJ·mol-1+ 366kJ·mol-1=732 kJ·mol-1,ΔH=E反应物-E生成物=-103 kJ·mol-1,综上所述,答案为C。
【点睛】△H =反应物的键能总和减去生成物的键能总和,要考虑方程式的系数。
10. 锌铜原电池装置如图所示,其中阳离子交换膜只允许阳离子和水分子通过,下列有关叙述正确的是
A. 电流从锌极经过导线移向铜极 B. 铜电极上发生反应Cu-2e-=Cu2+
C. 电池工作一段时间后,乙池的c(Cu2+)减小 D. 电池工作一段时间后,甲池的c(Zn2+)增加
【答案】C
【解析】
【分析】由图可知,该装置为原电池,Zn比Cu活泼,Zn作负极失电子发生氧化反应,甲池电极反应为,Cu作正极,铜离子在Cu表面得电子发生还原反应,电极上发生反应,电池工作一段时间后,乙池的c(Cu2+)减小,阳离子交换膜只允许阳离子和水分子通过,甲中过量的锌离子通过阳离子交换膜移向乙池,两池中硫酸根离子浓度不变,据此作答。
【详解】A. Zn作负极失电子发生氧化反应,电子从锌极经过导线移向铜极,故A错误;
B.铜离子在Cu表面得电子发生还原反应,电极上发生反应,故B错误;
C.铜电极上发生反应,电池工作一段时间后,乙池的c(Cu2+)减小,故C正确;
D.阳离子交换膜只允许阳离子和水分子通过,甲池电极反应为,甲中锌离子通过阳离子交换膜移向乙池,结合电荷守恒,不变,故D错误;
故选:C。,
11. 已知Ksp(AgCl)=1.8×10-10,Ksp(AgBr)=5.4×10-13,Ksp(Ag2CrO4)=2.0×10-12。某溶液中含有Cl-、Br-和的浓度均为0.010 mol·L-1,向该溶液中逐滴加入0.010 mol·L-1的AgNO3溶液时,三种阴离子产生沉淀的先后顺序为
A. Cl-、Br-、 B. 、Br-、Cl-
C. Br-、Cl-、 D. Br-、、Cl-
【答案】C
【解析】
【分析】根据AgCl、AgBr、Ag2CrO4的Ksp分别求出各自饱和溶液中银离子的浓度,c(Ag+)越小,该物质越容易形成沉淀,以此解答该题。
【详解】溶液中含有Cl-、Br- 和浓度均为0.010 mol/L,向该溶液中逐滴加入0.010 mol/LAgNO3溶液时,Cl-、Br- 和沉淀时需要的c(Ag+)分别为:c(Ag+)=;c(Ag+)=;c(Ag+)=,所以三种阴离子产生沉淀的先后顺序为Br-、Cl-、,故合理选项是C。
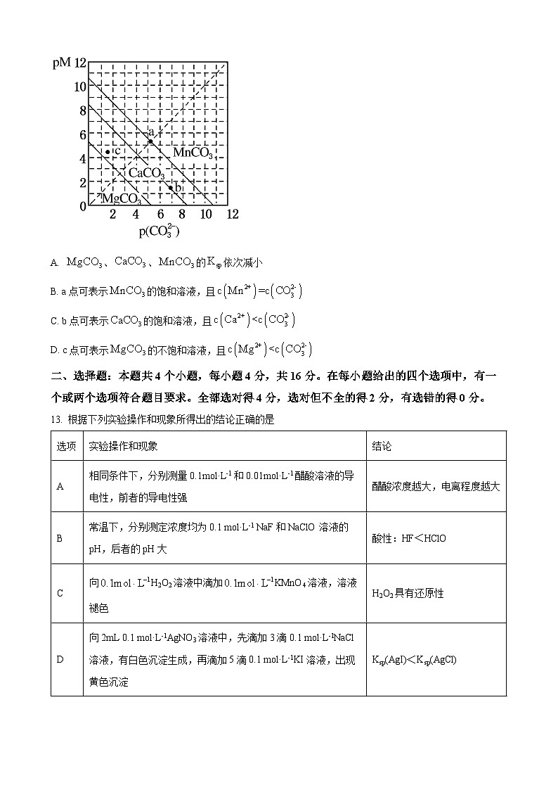
12. 一定温度下,三种碳酸盐(M:、、)的沉淀溶解平衡曲线如图所示。已知:,。下列说法不正确的是
A. 、、的依次减小
B. a点可表示的饱和溶液,且
C. b点可表示的饱和溶液,且
D. c点可表示的不饱和溶液,且
【答案】C
【解析】
【详解】A.pM相等时,图线上p()数值越大,c()越小,因此,MgCO3、CaCO3、MnCO3的Ksp依次减小,A正确;
B.a点可表示MnCO3的饱和溶液,pM=p(),所以c(Mn2+)=c(),B正确;
C.b点可表示CaCO3的饱和溶液,pM<p(),所以c(Ca2+)>c(),C错误;
D.数值越大,离子浓度越小,则c点可表示MgCO3的不饱和溶液,pM>p(),所以c(Mg2+)<c(),D正确;
故选C。
二、选择题:本题共4个小题,每小题4分,共16分。在每小题给出的四个选项中,有一个或两个选项符合题目要求。全部选对得4分,选对但不全的得2分,有选错的得0分。
13. 根据下列实验操作和现象所得出的结论正确的是
选项
实验操作和现象
结论
A
相同条件下,分别测量0.1mol·L-1和0.01mol·L-1醋酸溶液的导电性,前者的导电性强
醋酸浓度越大,电离程度越大
B
常温下,分别测定浓度均为0.1 mol·L-1 NaF和NaClO溶液的pH,后者的pH大
酸性:HF<HClO
C
向H2O2溶液中滴加KMnO4溶液,溶液褪色
H2O2具有还原性
D
向2mL 0.1 mol·L-1AgNO3溶液中,先滴加3滴0.1 mol·L-1NaCl溶液,有白色沉淀生成,再滴加5滴0.1 mol·L-1KI溶液,出现黄色沉淀
Ksp(AgI)<Ksp(AgCl)
A. A B. B C. C D. D
【答案】C
【解析】
【详解】A.相同条件下, 0.1mol·L-1醋酸溶液的离子浓度大,离子浓度大导电性强,,但是越稀越电离,浓度稀的电离度大,故A错误;
B.分别测定浓度均为0.1 mol·L-1 NaF和NaClO溶液的pH,后者的pH大,说明ClO-水解程度大,故HClO<HF,故B错误;
C.向H2O2溶液中滴加KMnO4溶液,KMnO4将H2O2氧化为O2,溶液褪色,H2O2具有还原性,故C正确;
D.硝酸银溶液过量,均为沉淀的生成,未发生沉淀的转化,故不能比较Ksp的大小,故D错误;
故答案为C。
14. 反应物(S)转化为产物(P或P•Z)的能量与反应进程的关系如图所示:
下列有关四种不同反应进程的说法正确的是
A. 进程I是吸热反应 B. 平衡时P产率:II=I
C. 生成P的速率:III>II D. 进程IV中,Z没有催化作用
【答案】BD
【解析】
【详解】A.进程I:反应物S的总能量大于生成物P的总能量,所以进程I是放热反应,A选项错误;
B.进程II使用了催化剂X,但是催化剂不影响化学平衡的移动,不会改变平衡产率,所以两个进程中,平衡时P的产率:II=I,B选项正确;
C.进程III中S+Y转化为S∙Y的活化能大于进程II中S+X转化为S∙X的活化能,这两步反应分别是两个反应进程的决速步骤,对应反应的活化能大,反应速率小,所以生成P的速率:III (4)=
(5)10-4mol/L
【解析】
【分析】0.1mol/L的酸HA、HB和HD的PH均大于1,三种酸均为弱酸。酸越弱,电离出的H+越少,起始时pH越大,图像起点越高,则三种酸的酸性强弱顺序为: HA>HB>HD。
【小问1详解】
HA为弱酸,NaOH为强碱,反应离子方程式: 。答案为:;
【小问2详解】
B点时,中和百分数为50%,此时溶液存在起始时物质的量浓度相等的NaB和HB,根据图像知溶液为酸性,则c(H+)>c(OH-),根据电荷守恒,推知c(Na+)< c(B-),溶液中的离子大小浓度关系为:。答案为:;
小问3详解】
根据电荷守恒,pH=7时,HB溶液中,HD溶液中,。已推知HA、HB、HD酸性逐渐减弱,相同浓度的HA、HB、HD酸性越弱,达到PH=7时消耗的氢氧化钠越少,则达pH=7时,HA、HB、HD溶液消耗NaOH溶液的体积逐渐减小,所以pH=7时,两溶液中c(B-)>c(D-)。答案为:>;
【小问4详解】
当中和百分数达100%时,三种溶液混合,混合溶液中存在等物质的量浓度的NaA、NaB、NaD,则有c(NaA)= c(NaB)=c(NaD),溶液中电荷守恒:,物料守恒:,两式相减得c(HA)+c(HB)+c(HD)+c(H+)=c(OH-)。答案为:=;
【小问5详解】
NaD溶液中D-结合水电离出的H+水解,NaD溶液中由水电离出来的 ,答案为:10-4mol/L;
18. 工业上可利用CO或CO2来生产燃料甲醇。已知甲醇制备的有关化学反应以及在不同温度下的化学反应平衡常数如表所示:
化学反应
平衡常数
温度
500℃
700℃
800℃
①2H2(g)+CO(g)CH3OH(g)
K1
2.5
0.34
0.15
②H2(g)+CO2(g)H2O(g)+CO(g)
K2
1
1.7
2.52
③3H2(g)+CO2(g)CH3OH(g)+H2O(g)
K3
请回答下列问题:
(1)判断反应①是_____(填“吸热”或“放热”)反应。
(2)据反应①与反应②可推导出K1、K2与K3之间的关系,则K3=_____(用K1、K2表示)。
(3)某温度下反应①式中各物质的平衡浓度符合下式:20c(CH3OH)=3c(CO)×c2(H2),试判断此温度为_____。
(4)500℃时测得反应③在某时刻H2(g)、CO2(g)、CH3OH(g)、H2O(g)的浓度分别为0.4mol/L、1mol/L、0.5mol/L、0.4mol/L,则此时v(正)_____v(逆)(填“>”、“=”或“<”)。
(5)一定条件下将H2(g)和CO2(g)以体积比3:1置于恒温恒容的密闭容器发生反应③,下列能说明该反应达到平衡状态的有_____。
A. 体系密度保持不变
B. H2和CO2的体积比保持不变
C. 混合气体的平均相对分子量不变时,反应一定达到平衡状态
D. 当CO2中2个碳氧双键断裂,同时H2O中2个氧氢键断裂,反应达到平衡状态
(6)将甲醇用作燃料电池的燃料,可以大大提高能源的利用率。在碱性电解质溶液中,该电池工作时负极的电极反应式为_____。
【答案】(1)放热 (2)K1•K2
(3)800 ℃ (4)< (5)CD
(6)
【解析】
【小问1详解】
反应①中升高温度,平衡常数减小,说明升高温度,平衡逆向移动,正反应为放热反应,故答案为放热;
【小问2详解】
反应③3H2(g)+CO2(g)═CH3OH(g)+H2O(g)是气体体积减小的反应△S<0,依据反应①+②得到反应③,所以平衡常数K3=K1×K2,故答案为K1•K2;
【小问3详解】
20c(CH3OH) = 3c(CO)·c2(H2)变形为=K==0.15,说明温度为800℃,故答案为800 ℃;
【小问4详解】
在500℃测得反应③在某时刻,H2(g)、CO2(g)、CH3OH(g)、H2O(g)的浓度分别为0.4 mol·L-1、1 mol·L-1、0.5 mol·L-1、0.4 mol·L-1, Q==3.125>K=K1×K2=2.5,反应逆向进行,v(正) < v(逆),故答案为<;
【小问5详解】
A.反应前后气体的质量和体积均不变,体系密度始终保持不变,不能说明该反应达到平衡状态,错误;
B.根据方程式,H2和CO2的体积比始终保持3:1不变,不能说明该反应达到平衡状态,错误;
C.反应后其他的物质的量减小,质量不变,混合气体的平均相对分子量增大,当平均相对分子量不变时,反应一定达到平衡状态,正确;
D.当破坏CO2中2个碳氧双键,同时破坏H2O 中的2个氧氢键,说明正逆反应速率相等,反应一定达到平衡状态,正确;
故选CD;
【小问6详解】
在碱性电解质溶液中,甲醇燃料电池会生成碳酸盐和水,工作时负极的电极反应式为,故答案为:。
19. 硫代硫酸钠(Na2S2O3)在工业、医药等领域应用广泛。如图为实验室制取硫代硫酸钠的装置,反应过程中需通过pH传感器控制pH为7~8。
(1)若n(Na2CO3):n(Na2S)=1:2,则装置C中的化学反应方程式为:____。
(2)当C装置中的溶液pH接近7时,应采取的操作为____。
(3)装置B中的药品可以选择下列物质中的____(填字母)。
A. 饱和NaHSO3溶液 B. 浓H2SO4
C. 酸性KMnO4溶液 D. 饱和NaHCO3溶液
(4)乙二醇生产工艺中,向脱碳液中添加V2O5可减少溶液对管道的腐蚀。现使用“碘量法”测定脱碳液中V2O5的含量:取mg脱碳液于锥形瓶中,向锥形瓶中加入适量盐酸和足量KI溶液,发生反应为V2O5+6HCl+2KI=2VOCl2+2KCl+I2+3H2O,此时溶液颜色为棕色,使用的Na2S2O3溶液滴定,消耗Na2S2O3溶液VmL,该过程的反应为I2+2Na2S2O3=2NaI+ Na2S4O6(已知有色离子仅有VO2+,其颜色为蓝色)
①滴定终点的现象为:____。
②脱碳液中V2O5的质量分数为____%。
③若滴定时,滴定管未用标准液润洗,则测得V2O5的含量____(填“偏大”、“偏小”、“无影响”)。
【答案】(1)
(2)关闭分液漏斗活塞,同时旋转三通阀,使SO2通入装置B而不再通入装置C (3)CD
(4) ①. 滴入最后一滴Na2S2O3溶液,锥形瓶中溶液由棕色变成蓝色,且半分钟内保持不变。 ②. ③. 偏大
【解析】
【分析】由装置图提示可以获得部分已知反应物与生成物,结合氧化还原反应原理,可以写出制备反应的化学方程式,当反应条件不再适合时,应该让反应停止以免影响产品,染污空气的多余气体,必须进行吸收。利用氧化还原反应原理进行定量滴定时,只要结合有关反应的化学方程式,就能进行相关计算。
【小问1详解】
装置A制备SO2,SO2进入装置C与Na2CO3、Na2S共同反应制备Na2S2O3,由于H2SO3酸性比H2CO3强,最终会生成CO2排出。若n(Na2CO3):n(Na2S)=1:2时,根据Na和S原子守恒,可以确定SO2的用量与Na2S2O3的产量,故反应方程式为:。
【小问2详解】
反应条件需要控制在pH为7~8,当pH接近7时,表示条件不再适合反应,应停止通入SO2。故应采取的操作为:关闭分液漏斗活塞,同时旋转三通阀,使SO2通入装置B而不再通入装置C。
【小问3详解】
SO2是有毒气体,能污染空气,当SO2通入装置B时,应被吸收除去。酸性KMnO4溶液具有强氧化性,能氧化SO2,根据强酸制弱酸原理,饱和NaHCO3溶液能与SO2反应,故选CD。
【小问4详解】
①锥形瓶溶液因I2、共同作用而显棕色,滴定至终点时,I2反应完全,只剩下蓝色的,故滴定终点现象为:滴入最后一滴Na2S2O3溶液,锥形瓶中溶液由棕色变成蓝色,且半分钟内保持不变。
②通过滴定来测定溶液中的,用计算脱碳液中的,再求其质量分数。计算过程如下:
,
V2O5的摩尔质量为
脱碳液中V2O5的质量分数为: 。
③滴定管未用标准液润洗,管内残留的水可使标准液浓度减小,滴定时消耗标准液的体积增大,导致测得V2O5的含量偏大。
20. 磁性材料产业是21世纪各国竞相发展的高科技支柱产业之一,作为信息产业和机电工业的重要基础功能材料,磁性材料广泛用于电子信息、军事技术等领域。碳酸锰主要用于制备软磁铁氧体,工业上以软锰矿(主要成分为MnO2)和黄铁矿(主要成分为FeS2)为主要原料制备碳酸锰的主要工艺流程如图:
已知:几种金属离子沉淀的pH如表。
Fe2+
Fe3+
Cu2+
Mn2+
开始沉淀的pH
7.5
3.2
5.2
8.8
完全沉淀的pH
9.2
3.7
7.8
10.4
回答下列问题:
(1)为了提高溶浸工序中原料的浸出效率,采取的措施不合理的有____。
A. 搅拌 B. 适当升高温度 C. 研磨矿石 D. 加入足量的水
(2)溶浸过程中主要产生的金属阳离子为Fe3+、Mn2+,还含有少量Fe2+、Cu2+、Ca2+。在加入石灰调节溶液的pH前,先加入适量的软锰矿,其发生反应的离子方程式为____,加入石灰调节溶液pH的范围为____。
(3)净化工序目的是除去溶液中的Cu2+、Ca2+等杂质,故滤渣主要是CaF2和____(填化学式)。若测得滤液中c(F-)为0.001mol•L-1,则净化工序中Ca2+是否沉淀完全?____(填“是”或“否”)[已知:Ksp(CaF2)=1.46×10-10]。
(4)有人认为净化工序中使用NaF会引起污染,建议用(NH4)2CO3代替NaF,但是用(NH4)2CO3代替NaF的缺点是____。
(5)如图为黄铁矿的质量分数对锰浸出率的影响,仅据图中信息,黄铁矿的质量分数应保持在____%左右。
【答案】(1)D (2) ①. MnO2+2Fe2++4H+=2Fe3++Mn2++2H2O ②. 3.7~5.2
(3) ①. CuS ②. 否
(4)会使Mn2+沉淀进入滤渣,降低碳酸锰的产率
(5)40
【解析】
【分析】“溶浸”过程加入稀硫酸,溶解软锰矿(主要成分为MnO2)和黄铁矿(主要成分为FeS2),MnO2和FeS2在酸性条件下反应,生成Mn2+、S和Fe2+,“氧化除铁”过程加入软锰矿将Fe2+氧化为Fe3+,再加入石灰调节pH生成Fe(OH)3过滤除去,“净化”过程加入Na2S和NaF生成CuS和CaF2沉淀过滤除去,“沉锰”过程加入氨水和碳酸氢铵生成碳酸锰。
【小问1详解】
搅拌使反应物充分接触,加快反应速率,提高浸出效率,A不符合要求;适当升高温度,反应速率加快,提高浸出效率,B不符合要求;研磨矿石增大反应接触面积,提高浸出效率,C不符合要求;加入足量的水,降低反应物浓度,反应速率减慢,降低浸出效率,D符合要求;故选D。
【小问2详解】
软锰矿(MnO2)与Fe2+反应的的离子方程式为MnO2+2Fe2++4H+=2Fe3++Mn2++2H2O;加入石灰调节溶液pH要求除去Fe3+,但是不能除去Cu2+,根据已知, pH的范围为3.7~5.2;
【小问3详解】
“净化工序”加入Na2S和NaF生成CuS和CaF2沉淀过滤除去;,Ca2+没有沉淀完全。
【小问4详解】
“净化工序”用(NH4)2CO3代替NaF,Mn2+会与CO反应生成MnCO3沉淀进入滤渣,降低碳酸锰的产率;
【小问5详解】
由曲线图可以看出:锰浸出率随着黄铁矿的质量分数增大而增大,当黄铁矿的质量分数在40%45%时锰浸出率几乎不变,所以黄铁矿的质量分数应保持在40%。
【点睛】物质的制备流程一般包括目标元素的提取、杂质的去除、核心转化、产品的分离与提纯,解题时要分析原料中的杂质有哪些,哪些会随同目标元素一起进入下一步骤,怎样去除这些杂质,核心转化反应的原理是什么,怎样分离产品以及怎样提纯等等。
相关试卷
这是一份【期中真题】湖南省长沙市雅礼中学2022-2023学年高二上学期期中考试化学试题.zip,文件包含期中真题湖南省长沙市雅礼中学2022-2023学年高二上学期期中考试化学试题原卷版docx、期中真题湖南省长沙市雅礼中学2022-2023学年高二上学期期中考试化学试题解析版docx等2份试卷配套教学资源,其中试卷共33页, 欢迎下载使用。
这是一份【期中真题】广东实验中学2022-2023学年高二上学期期中考试化学试题.zip,文件包含期中真题广东实验中学2022-2023学年高二上学期期中考试化学试题原卷版docx、期中真题广东实验中学2022-2023学年高二上学期期中考试化学试题解析版docx等2份试卷配套教学资源,其中试卷共31页, 欢迎下载使用。
这是一份【期中真题】湖南省长沙市雅礼中学2022-2023学年高一上学期期中考试(11月)化学试题.zip,文件包含期中真题湖南省长沙市雅礼中学2022-2023学年高一上学期期中考试11月化学试题原卷版docx、期中真题湖南省长沙市雅礼中学2022-2023学年高一上学期期中考试11月化学试题解析版docx等2份试卷配套教学资源,其中试卷共20页, 欢迎下载使用。