





所属成套资源:【名校真题】各省名校高三上学期期中化学试题
【期中真题】陕西省渭南市蒲城县2021-2022学年高三上学期期中考试化学试题.zip
展开
这是一份【期中真题】陕西省渭南市蒲城县2021-2022学年高三上学期期中考试化学试题.zip,文件包含期中真题陕西省渭南市蒲城县2021-2022学年高三上学期期中考试化学试题原卷版docx、期中真题陕西省渭南市蒲城县2021-2022学年高三上学期期中考试化学试题解析版docx等2份试卷配套教学资源,其中试卷共27页, 欢迎下载使用。
2021-2022学年陕西省渭南市蒲城县高三(上)期中化学试卷
1. 我国宋代《开宝本草》中记载了中药材铁华粉的制作方法:“取钢煅作叶,如笏或团,平面磨错令光、净,以盐水洒之,于醋瓮中阴处埋之一百日,铁上衣生,铁华成矣。”下列说法错误的是
A. “取钢煅作叶,如笏或团”说明金属铁有较好的延展性
B. “平面磨错令光、净”的目的是除去表面的铁锈
C. “铁上衣生”的原因是铁被氧气氧化
D. 中药材铁华粉的主要成分是醋酸亚铁
【答案】C
【解析】
【分析】
【详解】A.把钢煅作或长或圆的叶子形状,说明金属铁有良好延展性,故A正确;
B.中药材铁华粉的主要成分是醋酸亚铁,故开始要除去铁锈,防止三价铁影响产物纯度,故B正确;
C.金属铁在醋瓮中密封保存,隔绝空气,不能与氧气反应,故C错误;
D.隔绝空气,铁与醋酸反应生成醋酸亚铁,故D正确;
故C正确。
2. 以SiC,AlN,ZnSe等宽禁带半导体材料为代表的第三代半导体材料是当前的研究热点。上述物质涉及的元素中属于主族元素的有
A. 5个 B. 4个 C. 3个 D. 2个
【答案】A
【解析】
【详解】SiC,AlN,ZnSe中只有锌为副族元素,其余元素为常见的短周期主族元素,而Se为第四周期ⅥA族,是主族元素,位于硫元素正下方,Al是ⅢA,N是ⅤA, Si和C同主族,是ⅣA,故只有1种为副族元素,5种主族元素,故正确答案A。
3. 2022年北京—张家口第24届冬季奥林匹克运动会的三大理念是“以运动员为中心、可持续发展、节俭办”,下列做法与可持续发展宗旨相违背的是
A. 用天然气代替汽油和柴油作发动机燃料
B. 加高工厂的烟囱,使烟尘和废气远离地表
C. 禁止未经处理的工业废水和生活污水任意排放
D. 推广使用煤炭、石油脱硫技术
【答案】B
【解析】
【详解】A.用天然气代替汽油和柴油作发动机燃料,有利于可持续发展,A错误;
B.加高工厂的烟囱,使烟尘和废气远离地表,并未减少污染,不符合可持续发展宗旨,B错误;
C.禁止未经处理的工业废水和生活污水的任意排放,有利于可持续发展,C错误;
D.推广使用煤炭、石油脱硫技术,利于可持续发展,D错误;
故选B。
4. 下列物质的应用与氧化还原反应无关的是
A. 利用铝热反应焊接铁轨 B. NaClO溶液用于公共环境杀菌消毒
C. 用硅胶作食品干燥剂 D. 用还原Fe粉作食品脱氧剂
【答案】C
【解析】
【详解】A.铝热反应中铝将氧化铁中的铁元素还原,与氧化还原反应有关,A不符合题意;
B.NaClO溶液用于公共环境杀菌消毒,是利用了次氯酸根的强氧化性,与氧化还原反应有关,B不符合题意;
C.用硅胶作食品干燥剂,利用硅胶的吸水性,没有涉及氧化还原反应,C符合题意;
D.用还原Fe粉作食品脱氧剂,是因为Fe具有较强的还原性,可以还原氧气,与氧化还原有关,D不符合题意;
综上所述答案为C。
5. “嫦娥”奔月、抗击新冠病毒、工业互联网、疫苗研发等中国科技让世界瞩目。下列说法不正确的是
A. 月球土壤中含有的橄榄石、辉石、钛铁矿等矿物均是混合物
B. 抗击新冠病毒所用过氧乙酸、医用酒精的主要成外均属于有机物
C. 制备工业互联网所用超级芯片的主要原料属于单质
D. 新型冠状灭活疫苗中的辅料、、NaCl均属于酸式盐
【答案】D
【解析】
【详解】A.橄榄石、辉石、钛铁矿等矿物均是混合物,故A正确;
B.过氧乙酸、医用酒精的主要成外均属于有机物,故B正确;
C.超级芯片的原料是硅,属于单质,故C正确;
D.、是磷酸中只有一部分氢被碱中和,属于酸式盐,NaCl属于正盐,故D错误;
故答案为D。
6. 我国铝材工业水平处于世界领先行列。下列说法不正确的是
A. 铝制餐具不宜长时间盛放酸性、碱性或咸的食物
B. 常温下,铝制品耐腐蚀是因为铝不活泼
C. 铝合金密度小、强度高,广泛应用于航空领域
D. 工业上常用NaOH溶液去除铝表面的氧化膜
【答案】B
【解析】
【详解】A.酸、碱、盐等可直接侵蚀铝的氧化物且铝与酸、碱都能发生反应,所以铝制餐具不宜长时间盛放酸性、碱性或咸的食物,故A正确;
B.常温下,铝制品耐腐蚀是因为铝表面被氧化后形成一层致密的氧化物薄膜,阻止金属继续被腐蚀,而不是因为铝不活泼,故B错误;
C.合金的硬度大于其成分金属,铝合金密度小、强度高,广泛应用于航空领域,故C正确;
D.氧化铝为两性氧化物,能够与NaOH反应生成偏铝酸钠和水,工业上常用NaOH溶液去除铝表面的氧化膜,故D正确;
答案选B。
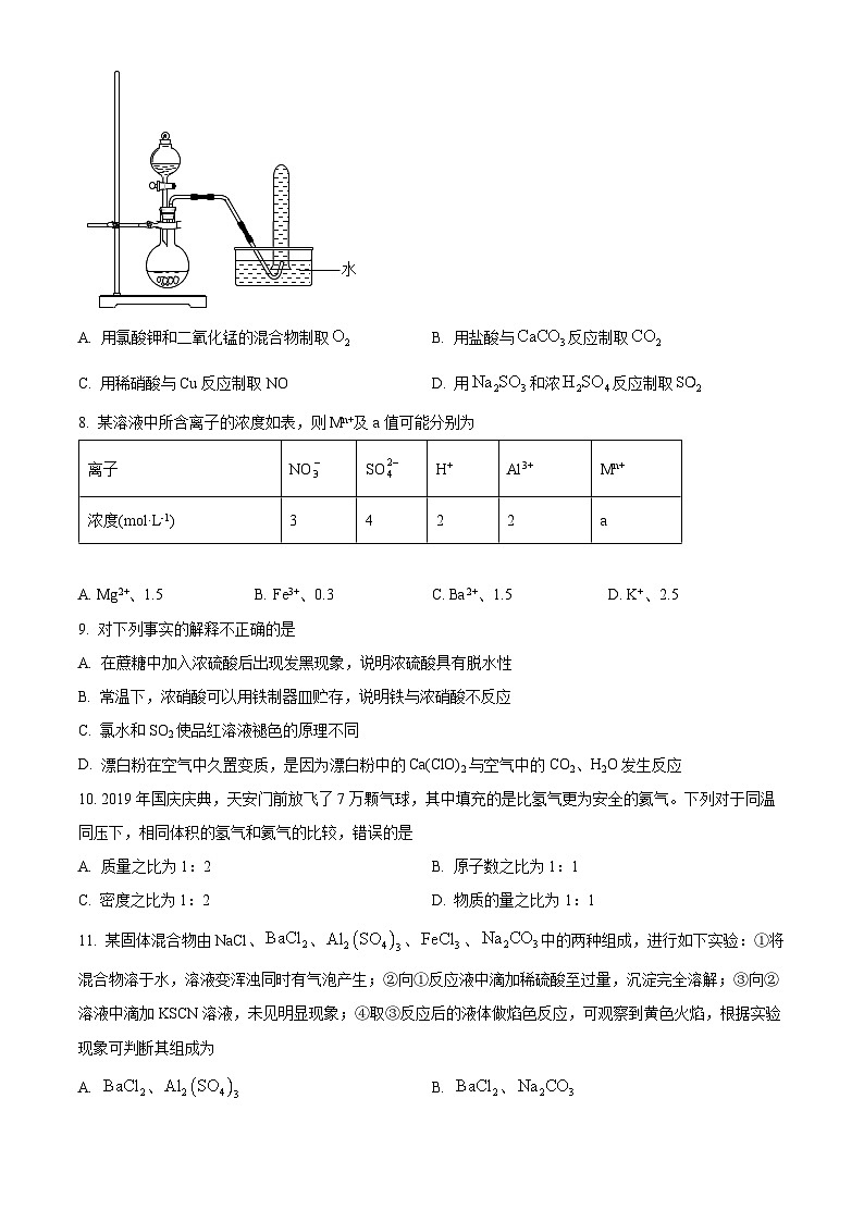
7. 如图是产生和收集气体实验装置,该装置最适合于
A. 用氯酸钾和二氧化锰的混合物制取 B. 用盐酸与反应制取
C. 用稀硝酸与Cu反应制取NO D. 用和浓反应制取
【答案】C
【解析】
【详解】A.用氯酸钾和二氧化锰的混合物制取需要加热,A不适合;
B.CO2易溶于水,不宜用排水法收集,B不适合;
C.用稀硝酸与Cu反应制取NO,反应装置和收集方法均可以,C适合;
D.SO2在水中溶解度大,不用排水法收集,D不适合;
答案选C。
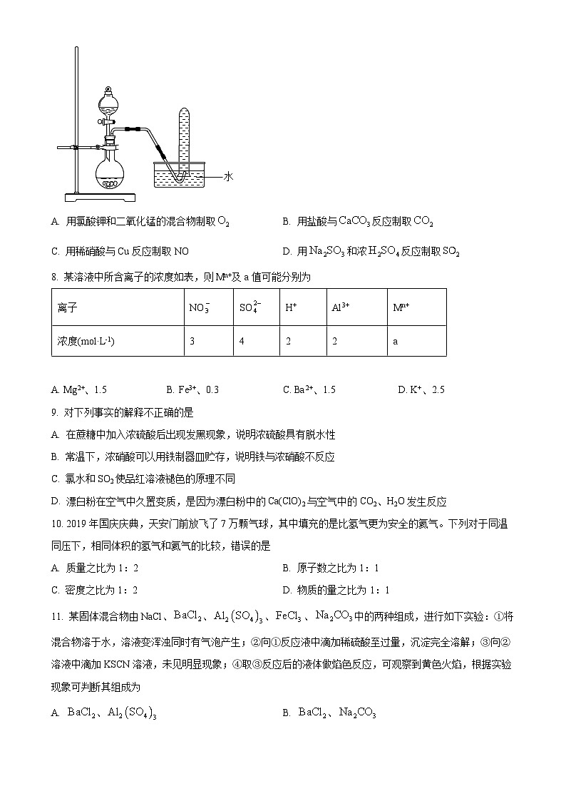
8. 某溶液中所含离子的浓度如表,则Mn+及a值可能分别为
离子
NO
SO
H+
Al3+
Mn+
浓度(mol·L-1)
3
4
2
2
a
A. Mg2+、1.5 B. Fe3+、0.3 C. Ba2+、1.5 D. K+、2.5
【答案】A
【解析】
【详解】电解质混合溶液中阴阳离子所带电荷相等,故溶液中存在c(H+)+3c(Al3+)+nc(Mn+)=c()+2c(),故2mol/L1+2mol/L3+ac(Mn+)=3mol/L1+4mol/L2,解得:ac(Mn+)=3mol/L;
A.镁离子与上述离子能共存,且1.5mol/L2=3mol/L,选项A正确;
B.0.3mol/L3=0.9mol/L ,选项B错误;
C.钡离子与硫酸根离子反应,不能共存,选项C错误;
D.2.5mol/L1=2.5mol/L ,选项D错误;
答案选A。
9. 对下列事实的解释不正确的是
A. 在蔗糖中加入浓硫酸后出现发黑现象,说明浓硫酸具有脱水性
B. 常温下,浓硝酸可以用铁制器皿贮存,说明铁与浓硝酸不反应
C. 氯水和SO2使品红溶液褪色的原理不同
D. 漂白粉在空气中久置变质,是因为漂白粉中的Ca(ClO)2与空气中的CO2、H2O发生反应
【答案】B
【解析】
【详解】A.浓硫酸能按水的组成比脱去蔗糖中的氢、氧元素,生成C,使蔗糖出现发黑现象,此现象证明浓硫酸具有脱水性,A正确;
B.常温下,浓硝酸可以用铁制器皿贮存,是因为铁的钝化,并不是不反应,B错误;
C.氯气有强氧化性,能使品红褪色;SO2能与品红结合生成无色物质使品红褪色,二者原理不同,C正确;
D.漂白粉在空气中久置变质是因为漂白粉中的Ca(ClO)2与空气中的水、CO2反应生成CaCO3和HClO,而HClO见光易分解,导致变质,D正确;
综上所述答案为B。
10. 2019年国庆庆典,天安门前放飞了7万颗气球,其中填充的是比氢气更为安全的氦气。下列对于同温同压下,相同体积的氢气和氦气的比较,错误的是
A. 质量之比为1:2 B. 原子数之比为1:1
C. 密度之比为1:2 D. 物质的量之比为1:1
【答案】B
【解析】
【详解】A. 同温同压下,相同体积的氢气和氦气物质的量相等,氢气和氦气的质量之比为2g/mol:4g/mol=1:2,故A正确;
B. 同温同压下,相同体积的H2和氦气物质的量相等,H2是双原子分子,氦气是单原子分子,等物质的量氢气和氦气中原子数之比为2:1,故B错误;
C. 同温同压下,相同体积的H2和氦气物质的量相等,假设物质的量为1mol,体积为1L,密度之比为=1:2,故C正确;
D. 同温同压下,相同体积的氢气和氦气物质的量相等,氢气和氦气物质的量之比为1:1,故D正确;
故选B。
11. 某固体混合物由NaCl、、、、中的两种组成,进行如下实验:①将混合物溶于水,溶液变浑浊同时有气泡产生;②向①反应液中滴加稀硫酸至过量,沉淀完全溶解;③向②溶液中滴加KSCN溶液,未见明显现象;④取③反应后的液体做焰色反应,可观察到黄色火焰,根据实验现象可判断其组成为
A. 、 B. 、
C. 、 D. 、
【答案】C
【解析】
【分析】
【详解】根据实验①可知溶于水的过程中发生碳酸根和Al3+或Fe3+的双水解,根据实验①、②沉淀滴加稀硫酸至过量,沉淀完全溶解,说明沉淀不是BaSO4,结合④观察到黄色火焰,可确定一定有Na2CO3,根据③向②溶液中滴加KSCN溶液,无明显现象可知没有FeCl3,则一定有Al2(SO4)3,一定没有BaCl2;
故答案为C。
12. 下列化学或离子方程式中,不能正确表达反应颜色变化的是
A. 在空气中放置一段时间,由淡黄色变为白色:
B. “以曾青涂铁,铁赤色如铜”:
C. 在空气中迅速变成灰绿色最后变成红褐色:
D. 向悬浊液中滴加足量溶液,出现红褐色沉淀:
【答案】A
【解析】
【详解】A.呈淡黄色,在空气中放置后变为白色,是因为吸收空气中的CO2和H2O转化成了Na2CO3和NaOH,故A错误;
B.“以曾青涂铁,铁赤色如铜”是指铁置换出铜:,故B正确;
C.在空气中被氧气氧化生成了,迅速变成灰绿色最后变成红褐色,故C正确;
D.向悬浊液中滴加足量溶液,出现红褐色沉淀,发生反应,故D正确;
故选A。
13. 城市立体农场无土栽培可将农业环节融入高层建筑,实现城市粮食与果蔬的自给自足。下表是某叶菜类常量元素的无土栽培营养液配方:
化合物
用量/(mg/L)
浓缩250倍用量(g/L)
浓缩500倍用量(g/L)
472
118
236
202
50.5
101
80
20
40
某兴趣小组配制和取用450mL上述浓缩500倍营养液。下列说法不正确是
A. 配制该溶液所需容量瓶的规格为500mL
B. 配制过程中所需三种物质的质量分别为118g、50.5g、20g
C. 定容时,若俯视容量瓶刻度线,则所配溶液的浓度会偏大
D. 配制好的溶液中,的物质的量浓度为1
【答案】D
【解析】
【详解】A.配制450mL溶液需规格为500mL的容量瓶,故A正确;
B.根据表格中数据,浓缩500倍用量为236g/L,则所需物质的质量分别为118g;浓缩500倍用量为101g/L,则所需物质的质量分别为50.5g;浓缩500倍用量为40g/L,则所需物质的质量分别为20g;故B正确;
C.定容时,若俯视容量瓶刻度线,则溶液体积偏小,所配溶液的浓度会偏大,故C正确;
D.浓缩500倍用量为40g/L,即1L溶液中的质量为40g, 40g的物质的量为=0.5mol,故的物质的量浓度为0.5,故D错误;
故选D。
14. 一种用于治疗免疫疾病药物的物质结构如图所示,其中X、Y、Z、Q、W为1~20号元素且原子序数依次增大,Z与Q同主族,Q与W的简单离子具有相同的电子层结构。下列叙述正确的是
A 简单离子半径:W>Q>Y
B. 溶液在酸性条件下会产生黄色浑浊和无色气体
C. Z与X、Q均只可形成一种化合物
D. 最高价氧化物对应水化物的酸性:Q W >Y,A错误;
B.W2Q2Z3为K2S2O3,在酸性条件下(如加入盐酸),发生歧化反应,生成氯化钾、硫单质、二氧化硫气体,因此看到有黄色浑浊和无色气体产生,B正确;
C.Z与X可形成水和过氧化氢,Z与Q可行成二氧化硫,三氧化硫,C错误;
D.元素的非金属性越强,其最高价氧化物对应的水化物的酸性就越强,根据氧化性:S>C,则最高价氧化物对应的水化物的酸性Q>Y,D错误;
故选B。
15. 下列实验过程可以达到实验目的的是
选项
实验目的
实验过程
A
制备胶体
将NaOH浓溶液滴加到饱和溶液中
B
鉴别溶液和溶液
向两瓶无色溶液中分别加入溶液,观察现象
C
证明氯水中起漂白作用的不是
向氯水中滴加一定量溶液,振荡、静置,再将红色纸条分别浸入分层后的溶液中,观察现象
D
验证非金属性:Cl>P
比较同浓度的盐酸和磷酸分别与形状、质量均相同的Zn粒发生反应的速率
A. A B. B C. C D. D
【答案】C
【解析】
【分析】
【详解】A.实验室中将饱和氯化铁溶液加入沸水中加热煮沸制备氢氧化铁胶体,将氢氧化钠溶液加入饱和氯化铁溶液中制得的是氢氧化铁沉淀,故A错误;
B.碳酸钠溶液和碳酸氢钠溶液都能与氢氧化钙溶液反应生成碳酸钙白色沉淀,则用氢氧化钙溶液无法鉴别碳酸钠溶液和碳酸氢钠溶液,故B错误;
C.向氯水中滴加一定量四氯化碳,四氯化碳会萃取氯水中的氯气,将红色纸条浸入水层后,红色纸条褪色,将将红色纸条浸入四氯化碳层,红色纸条不褪色,说明氯水中具有强氧化性的次氯酸能使红色纸条褪色,表现漂白性,而氯气不能使红色纸条褪色,不能表现漂白性,故C正确;
D.元素的非金属性越强,最高价氧化物对应水化物的酸性越强,与氢化物溶液的酸性无关,则比较同浓度的盐酸和磷酸分别与形状、质量均相同的Zn粒发生反应的速率不能比较氯元素和磷元素非金属性强弱,故D错误;
故选C。
16. 以天然气为原料经由合成气(CO、H2)制化学品是目前天然气转化利用的主导技术路线。制备CH3OH的反应转化关系如图所示。设NA为阿伏加德罗常数的值,下列说法正确的是
A. 用1 mol CH4理论上能生产标准状况下CH3OH 22.4 L
B. 等物质的量的CH3OH和CH4,CH3OH的质子数比CH4多8NA
C. 44 g CO2气体和44 g CH4与CO的混合气体,所含C原子数均为NA
D. 用CH4制备合成气的反应中,若生成1 mol CO,反应转移电子数为3NA
【答案】D
【解析】
【分析】根据图中信息可知,制备CH3OH的反应过程为:CH4(g)=C(s)+2H2(g) ,CO2(g)+C(s)=2CO (g) ,2H2(g)+CO(g)=CH3OH(l),总反应为:CH4(g)+CO2(g)=CH3OH(l)+CO(g),据此分析。
【详解】A.CH3OH在标况下不是气体,故无法得出标况下的体积是22.4 L的结论,故A错误;
B.1mol的CH3OH和CH4,一个甲醇分子含有18个质子,一个甲烷分子含有10个质子,一个甲醇分子比一个甲烷分子多8个质子,1mol的CH3OH比CH4多8NA 个质子,但等物质的量没给出具体的物质的量数值,故CH3OH的质子数不一定比CH4多8NA,故B错误;
C.44 g CO2气体的物质的量为,一氧化碳的相对分子质量为28,甲烷的相对分子质量为16,44 g CH4与CO的混合气体假设全部是CH4气体,物质的量为>1mol,44 g CH4与CO的混合气体假设全部是CO气体,物质的量为>1mol,故44 g CH4与CO的混合气体的物质的量大于1mol,所含C原子数大于1mol,故C原子数大于NA,故C错误;
D.制备CH3OH的反应过程中生成一氧化碳,发生反应:CO2(g)+C(s)=2CO(g),生成2mol一氧化碳时,转移2mol电子消耗1mol碳原子,消耗的碳原子来自于甲烷的分解,CH4(g)=C(s)+2H2(g) ,甲烷中碳的化合价从-4价升高到0价,生成1mol碳原子转移的电子的物质的量为4mol,要生成2mol一氧化碳共需要转移6mol电子,则若生成1 mol CO,反应转移电子的物质的量为3mol,转移的电子数为3NA;
答案选D。
【点睛】D项为易错点,需要分析生成一氧化碳和消耗碳的两步反应总共转移的电子数。
17. 下图是依据一定的分类标准,对某些物质与水反应情况进行分类:
(1)根据物质与水反应的情况,分成A、B组的分类依据是___________。
(2)A组中的CaO经常用作食品包装袋中的干燥剂,CaO所属物质类别为___________(填序号)。
①金属氧化物 ②酸性氧化物 ③碱性氧化物 ④两性氧化物
(3)B组物质中,可用作潜水艇供氧剂的是___________(填化学式)。写出B组中红棕色气体与水反应的化学方程式___________。
(4)工业上常用D组中的___________(填化学式)消除C组中物质对大气的污染。
(5)实验室用制备时,可选择上述物质中某一物质的水溶液,该过程涉及的离子反应方程式为___________。
(6)C组中某一物质可使酸性溶液褪色,用离子方程式表示溶液褪色的原因_____。
【答案】(1)是否属于氧化还原反应或是否有电子转移
(2)①③ (3) ①. ②.
(4)CaO (5)
(6)
【解析】
【小问1详解】
A组物质与水反应,元素化合价没有发生变化,属于非氧化还原反应,B组物质与水反应,元素化合价发生变化,属于氧化还原反应,所以分成A、B组的分类依据为:是否属于氧化还原反应或是否有电子转移。
【小问2详解】
CaO能与水反应生成氢氧化钙,CaO所属物质类别为金属氧化物、碱性氧化物,答案选①③。
【小问3详解】
能与二氧化碳反应生成碳酸钠和O2,故可用作潜水艇供氧剂。B组中NO2为红棕色气体,与水反应生成硝酸和NO,反应的化学方程式为:。故答案为:;。
【小问4详解】
NH3、CaO与水反应后溶液呈碱性为D组物质,SO2与水反应后溶液呈酸性为C组物质,CaO与SO2反应生成CaSO3,进一步氧化为CaSO4,所以工业上常用CaO消除SO2对大气的污染。故答案为:CaO。
【小问5详解】
氢氧化铝不溶于过量氨水,故实验室用与氨水反应制备,反应的离子反应方程式为:。
【小问6详解】
SO2具有强还原性,可使酸性溶液褪色,反应的离子方程式为:。
18. 已知X、Y、Z、M、G、Q是六种短周期主族元素,原子序数依次增大。X、Z、Q的单质在常温下均呈气态;Y的原子最外层电子数是其电子层数的2倍;M与X同族;Z、G分别是地壳中含量最高的非金属元素和金属元素。回答下列问题:
(1)M2Z的电子式为_______。
(2)上述元素的最高价氧化物对应的水化物中,碱性最强的是_______(填化学式)。
(3)Y、Z、M、G四种元素的原子半径由大到小的顺序为_______(用元素符号表示)。
(4)如图所示,将Q单质的水溶液分别滴入盛有不同试剂的试管中:
①试管a中发生反应的化学方程式为_____,该反应可用于制备漂白液。
②试管b中的现象为________,说明非金属性:Q_____(填“>”、“Al>C>O ④. ⑤. 溶液由无色变成蓝色 ⑥. > ⑦. ab
【解析】
【分析】X、Y、Z、M、G、Q是六种短周期主族元素,原子序数依次增大,Z、G分别是地壳中含量最高的非金属元素和金属元素,则Z为O元素、G为Al元素;Y的原子最外层电子数是其电子层数的2倍,则Y为C元素;X、Z、Q的单质在常温下均呈气态,则X为H元素、Q为Cl元素;M与X同族,则M为Na元素。
【详解】(1)氧化钠是由钠离子和氧离子形成的离子化合物,电子式为,故答案为:;
(2)元素的金属性越强,最高价氧化物对应的水化物碱性越强,上述元素中钠元素的金属性最强,则最高价氧化物对应的水化物中碱性最强的是氢氧化钠,故答案为:NaOH;
(3)同周期元素,从左到右原子半径依次减小,同主族元素,从上到下原子半径依次增大,则C、O、Na、Al四种元素的原子半径由大到小的顺序为Na>Al>C>O,故答案为:Na>Al>C>O;
(4) ①试管a中发生的反应为氯气与氢氧化钠溶液反应生成氯化钠、次氯酸钠和水,反应的化学方程式为,故答案为:;
②试管b中发生的反应为氯气与碘化钾溶液发生置换反应生成氯化钾和碘,碘遇淀粉溶液变蓝色,由氧化剂的氧化性强于氧化产物可知,氯元素的非金属性强于碘元素,故答案为:溶液由无色变成蓝色;>;
(5) a.镓元素的原子序数为31,位于周期表的第4周期IIIA族,故正确;
b.同主族元素,最外层电子数相同,性质相似,由镓和铝同主族且相邻可知,一定条件下,镓既能溶于稀盐酸又能溶于氢氧化钠溶液,故正确;
c.同主族元素,从上到下离子半径依次增大,则镓离子的离子半径大于铝离子,故错误;
d.同主族元素,最外层电子数相同,性质相似,由镓和铝同主族且相邻可知,常温下,镓不能与水剧烈反应放出氢气,故错误;
故选ab。
19. 十九大报告提出“要像对待生命一样对待生态环境”,对硫、氮元素形成的有毒、有害物质进行处理成为科学研究热点。
(1)防治环境污染,改善生态环境已成为全球共识。下列物质会形成酸雨的是______(填字母)。
a.碳氧化物 b.硫氧化物 c.氮氧化物
(2)是严重危害环境的气体,可采取多种方法减少的排放并加以资源利用。
①用吸收,发生反应的离子方程式为___________。
②与在高温下反应可生成氧硫化碳(COS),氧硫化碳分子中所有原子均满足最外层8电子稳定结构,其结构式为___________。
(3)氧化吸收法可用于处理氮氧化物。可将NO氧化为,并进一步将氧化为,则被还原为。吸收时,溶液从吸收器顶部喷淋,氮氧化物从吸收器底部通入(如图1所示),氮氧化物去除率与吸收器内碎瓷片填料的高度关系如图2所示。
①和反应的离子方程式为___________。
②随着吸收器内填料高度增加,去除率升高的原因是___________。
(4)用碱液吸收氮氧化物():、。根据上述原理判断,将下列气体通入过量NaOH溶液中,反应结束后一定有剩余的是___________(填字母)。
A 1mol和4mol B. 1molNO和4mol
C. 1mol和7molNO D. 6molNO和4mol
【答案】(1)bc (2) ① ②. O=C=S
(3) ①. ②. 填料高度增加,使气体和吸收液能够充分接触反应 (4)CD
【解析】
【小问1详解】
酸雨包括硫酸型酸雨和硝酸型酸雨,主要与硫的氧化物和氮的氧化物的排放有关,与碳的氧化物无关,故bc符合题意,故答案为:bc;
【小问2详解】
①用吸收H2S,发生氧化还原反应,生成亚铁离子和硫单质,反应的离子方程式为:;
②COS与CO2互为等电子体,两者具有相似的结构,所以COS的结构式为:O=C=S;
【小问3详解】
①NO2和ClO2反应生成硝酸和氯离子(盐酸),根据原子守恒和化合价升降守恒,可得离子方程为:;
②随着吸收器内填料高度增加,去除率升高的原因是料高度增加,使气体和吸收液能够充分接触反应,故答案为:填料高度增加,使气体和吸收液能够充分接触反应;
【小问4详解】
A.1molO2和4molNO2可以恰好反应生成4molHNO3,HNO3与NaOH溶液完全反应,无气体剩余,A错误;
B.根据题给信息可知,当时,气体可以被完吸收,B错误;
C.1molO2和2molNO反应生成2molNO2,2molNO2与2molNO被NaOH溶液恰好吸收后,NO还剩余3mol,不能被完全吸收,C正确;
D.4molNO和4molNO2被NaOH溶液恰好吸收后,NO还剩余2mol,不能被完全吸收,D正确;
故选CD。
20. 有资料显示:过量的氨气和氯气在常温下可合成岩脑砂(主要成分为),某兴趣小组对岩脑砂进行如下探究:
I.岩脑砂的制备
(1)实验室制取氨气的化学反应方程式为___________。
(2)该实验中用浓盐酸与反应制取所需,则装置E中的试剂是___________。
(3)为使氨气和氯气在D中充分混合并反应,上述装置的连接顺序为___________→e、f←___________(用小写字母和箭头表示,箭头方向与气流方向一致)。
(4)装置D处除导管易堵塞外,还存在的不足之处是___________。
(5)要证明氨气和氯气反应有岩脑砂生成,所需检验试剂除蒸馏水、稀、NaOH溶液外,还需要___________。
II.岩脑砂中元素的测定(杂质不影响纯度测定)
已知:
实验步骤:准确称取ag岩脑砂,将其与足量氧化铜混合加热(装置如下)。
(6)连接好仪器后,检查装置气密性时,先向H和K中装入蒸馏水,然后加热G,若______(填实验现象),则气密性良好。
(7)若装置I增重bg,利用装置K测得气体体积为VL(标准状况下),则岩脑砂中___________(用含b、V的代数式表示)。
(8)已知装置J中装有碱石灰,若去掉装置J,则的值会______(填“偏大”、“偏小”或“无影响”)。
【答案】(1)
(2)饱和食盐水 (3) ①. a→d→c ②. j←i←h←g←b
(4)无尾气处理装置 (5)溶液、红色石蕊试纸
(6)装置H中导管末端及装置K中量气管末端均有气泡冒出,停止加热,装置K量气管内形成一段水柱
(7)
(8)偏小
【解析】
【小问1详解】
实验室制取氨气利用氯化铵与消石灰氢氧化钙加热反应,反应的方程式为:。
【小问2详解】
浓盐酸与反应制取所需,应先通入饱和食盐水除去氯气中混有的氯化氢气体,故E中的试剂是饱和食盐水。
【小问3详解】
为使氨气和氯气在D中充分混合并反应,制取氨气的气流顺序为adc,制取氯气的气流顺序bijgh,考虑到氯气的密度比空气大,氨气的密度比空气小,所以,氨气从e口进,氯气从f口进,氨气和氯气会形成逆向流动,更有利于二者充分混合,同时要注意确定连接顺序时,氯气气流是从右向左的。故合理连接顺序:a→dc→ef←hg←ji←b;
【小问4详解】
氨气和氯气有毒需要进行尾气处理,D处缺少尾气处理装置。
【小问5详解】
检验固体氯化铵中的铵根离子需要NaOH溶液和红色石蕊试纸,检验Cl-需要蒸馏水、硝酸银和稀硝酸,所以还需要溶液、红色石蕊试纸。
【小问6详解】
连接好仪器后,检查装置气密性时,先向H和K中装入蒸馏水形成封闭体系,然后加热G,H中导管末端及装置K中量气管末端均有气泡冒出,停止加热,装置K量气管内形成一段水柱。
【小问7详解】
I中碱石灰增重的量为HCl,根据已知装置I增重b g,m(Cl) =;
量气管的体积为N2,K测得气体体积为VL,则m(N)=,
所以m(N):m(Cl) =:=。
【小问8详解】
装置J中装有碱石灰,碱石灰是防止K中水蒸气进入I装置,若去掉装置J,造成测定的氯化氢气体质量偏大,则的值会偏小。
21. 粉煤灰是从煤燃烧后的烟气中收捕下来的细灰,主要成分有Al2O3、Fe2O3、Fe3O4和SiO2等物质。综合利用粉煤灰不仅能够防止环境污染,还能制得纳米Fe2O3等重要物质。
已知:①伯胺R-NH2能与Fe3+反应:R-NH2+Fe3+++H2OFe(NH2-R)3(OH)SO4+H+,生成易溶于煤油的产物。
②Fe3+在水溶液中能与Cl-反应:Fe3++6Cl- [FeCl6]3-。
(1)“酸没”过程中Fe3O4发生反应的离子方程式为____;滤渣的成分为____。
(2)加入过量H2O2的作用是____。
(3)伯胺-煤油可对浸取液进行分离,该操作的名称是____。
(4)利用化学平衡知识分析NaCl溶液进行反萃取的原理____。
(5)向水层II中加入N2H4可使Fe3+转化为Fe2+并放出对环境无害的气体,理论上氧化剂与还原剂的物质的量之比为____;向所得弱酸性溶液中再通入O2即可生成FeOOH,其离子方程式为____。
(6)测定产品纳米Fe2O3中含铁量的方法:将纳米Fe2O3溶于过最酸中加热,先用过量的SnCl2将Fe3+还原成Fe2+,再加入HgCl2溶液除去过量的SnCl2,然后用标准的K2Cr2O7溶液(已加入指示剂)滴定溶液中的Fe2+。此过程发生的部分反应为:
Sn2++2Hg2++8Cl-=Hg2Cl2+
+14H++6Fe2+=2Cr3++6Fe3++7H2O
①用HgCl2除去过量的SnCl2的目的是____。
②若称取的纳米Fe2O3的质量为5.00g,配成100.0mL溶液,取出20.00mL,经上述方法处理后,再用0.1000mol•L-1K2Cr2O7标准溶液滴定,达到终点时,消耗标准溶液20.00mL,则产品中铁元素的质量分数为____。
【答案】(1) ①. 8H++Fe3O4=2Fe3++Fe2++4H2O ②. SiO2
(2)将亚铁离子完全氧化为铁离子,有利于与伯胺反应,提高萃取率
(3)萃取、分液 (4)Fe3++6Cl-[FeCl6]3-使铁离子浓度下降,则R-NH2+Fe3++ +H2OFe(NH2-R)3(OH)SO4+H+平衡逆向移动,铁离子从易溶于煤油的物质中转化为易溶于水的物质,实现反萃取
(5) ①. 4∶1 ②. 4Fe2++O2+6H2O=4FeOOH+8H+
(6) ①. 防止滴定过程中由于Sn2+同时还原而造成较大的实验误差 ②. 67.2%
【解析】
【分析】粉煤灰是从煤燃烧后的烟气中收捕下来的细灰,主要成分有Al2O3、Fe2O3、Fe3O4和SiO2等物质。加入硫酸酸浸,除去滤渣SiO2等,浸取液加入过量双氧水和伯胺-煤油,得以水层和有机层,分液后,有机层加入氯化钠溶液反萃取,得到水层再加入过量肼和氧气,得到FeOOH,煅烧得到纳米氧化铁。
【小问1详解】
“酸没”过程中加入稀硫酸,金属氧化物都和稀硫酸反应,只有SiO2不反应,滤渣的主要成分是SiO2,其中与Fe3O4发生反应的离子方程式为8H++Fe3O4=2Fe3++Fe2++4H2O ,故答案为:8H++Fe3O4=2Fe3++Fe2++4H2O;SiO2;
【小问2详解】
加入氢氧化氢,可氧化亚铁离子生成铁离子,利于伯胺R-NH2与Fe3+反应,提高萃取率,故答案为:将亚铁离子完全氧化为铁离子,有利于与伯胺反应,提高萃取率;
【小问3详解】
过程Ⅱ加入伯胺一煤油对浸取液进行分离,溶液分层,该操作的名称是萃取、分液,故答案为:萃取、分液;
【小问4详解】
加入KCl溶液,发生Fe3++6Cl-[FeCl6]3-,使铁离子浓度下降,则R-NH2+Fe3++ +H2OFe(NH2-R)3(OH)SO4+H+平衡逆向移动,铁离子从易溶于煤油的物质中转化为易溶于水的物质,实现反萃取,故答案为:Fe3++6Cl-[FeCl6]3-使铁离子浓度下降,则R-NH2+Fe3++ +H2OFe(NH2-R)3(OH)SO4+H+平衡逆向移动,铁离子从易溶于煤油的物质中转化为易溶于水的物质,实现反萃取;
【小问5详解】
向水层Ⅱ中加入N2H4可使Fe3+转化为Fe2+并放出对环境无害的气体即氮气,反应的离子方程式为:反应的离子方程式为4Fe3++N2H4=4Fe2++N2↑+4H+,该反应中Fe元素化合价由价变为价、N元素化合价由-2价变为0价,则该反应中氧化剂与还原剂的物质的量之比为4∶1;向所得弱酸性溶液中再通入O2即可生成FeOOH,其离子方程式为4Fe2++O2+6H2O=4FeOOH+8H+;故答案为:4∶1;4Fe2++O2+6H2O=4FeOOH+8H+;
【小问6详解】
①Sn2+能够被氧化,所以为防止滴定过程中由于Sn2+同时还原而造成较大的实验误差,需要用HgCl2除去过量的SnCl2,故答案为:防止滴定过程中由于Sn2+同时还原而造成较大的实验误差;
②则:n=0.012mol,故产品中铁的质量分数为:=67.2%,故答案为:67.2%。
相关试卷
这是一份【期中真题】重庆市育才中学校2021-2022学年高三上学期期中考试化学试题.zip,文件包含期中真题重庆市育才中学校2021-2022学年高三上学期期中考试化学试题原卷版docx、期中真题重庆市育才中学校2021-2022学年高三上学期期中考试化学试题解析版docx等2份试卷配套教学资源,其中试卷共34页, 欢迎下载使用。
这是一份【期中真题】重庆市第八中学校2021-2022学年高三上学期期中考试化学试题.zip,文件包含期中真题重庆市第八中学校2021-2022学年高三上学期期中考试化学试题原卷版docx、期中真题重庆市第八中学校2021-2022学年高三上学期期中考试化学试题解析版docx等2份试卷配套教学资源,其中试卷共35页, 欢迎下载使用。
这是一份【期中真题】福建师范大学附属中学2021-2022学年高三上学期期中考试化学试题.zip,文件包含期中真题福建师范大学附属中学2021-2022学年高三上学期期中考试化学试题原卷版docx、期中真题福建师范大学附属中学2021-2022学年高三上学期期中考试化学试题解析版docx等2份试卷配套教学资源,其中试卷共30页, 欢迎下载使用。