


初中物理人教版九年级全册第4节 欧姆定律在串、并联电路中的应用复习练习题
展开
这是一份初中物理人教版九年级全册第4节 欧姆定律在串、并联电路中的应用复习练习题,共20页。试卷主要包含了解决动态问题;,解决最值问题;,求解电学量;,解决与电学有关的实际问题等内容,欢迎下载使用。
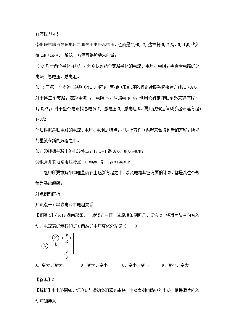
17.4欧姆定律在串、并联电路中的应用知识点扫描知识点一:串联电路中电阻关系(1)串联电路的总电阻等于各个分电阻之和;(2)表达式:R=R1+R2(3)说明:串联电阻相当于增加了导体的长度,所以串联电阻的总电阻比任何一个分电阻都大。(4)串联电路中的分压作用:串联电路中各电阻分得的电压与电阻的阻值成正比,电阻越大,分得的电压越大。即:电流一定时,电压与电阻成正比。知识点二:并联电路中电阻关系(1)并联电路的总电阻的倒数等于各个分电阻的倒数之和。(2)表达式:1/R=1/ R1+1/R2(3)说明:并联电阻相当于增加了导体的横截面积,所以并联电阻的总电阻比任何一个分电阻都小。(4)并联电路的分流作用:并联电阻中各支路的电流与他们的电阻成反比,电阻越小的支路,电流越大。知识点三:欧姆定律在串、并联电路中的应用1.解决动态问题;2.解决最值问题;3.求解电学量;4.解决与电学有关的实际问题。重点难点解读一、解决串并联电路问题需要掌握的基础知识1.电阻R1,R2串联有以下几个特点:(1)电流特点:I=I1=I2(串联电路中各处的电流相等)(2)电压特点:U=U1+U2(总电压等于各处电压之和)(3)电阻特点:R=R1+R2(总电阻等于各电阻之和)2.电阻R1,R2并联有以下几个特点:(1)电流特点:I=I1+I2(干路电流等于各支路电流之和)(2)电压特点:U=U1=U2(干路电压等于各支路电压)(3)电阻特点:(总电阻的倒数等于各并联电阻的倒数之和)3.欧姆定律的应用:(1)同一个电阻,阻值不变,与电流和电压无关, 但加在这个电阻两端的电压增大时,通过的电流也增大。(2)当电压不变时,电阻越大,则通过的电流就越小。(3)当电流一定时,电阻越大,则电阻两端的电压就越大。二、利用欧姆定律解题思维方法和解题规律学习欧姆定律单元,一般教学经验丰富,业务过硬的物理教师,会指导学生总结出利用欧姆定律解决串并联电路问题解题规律。交给学生一把打开解决问题的钥匙如下:(1)对于单个导体在电路中工作的问题,只要把精力放在找这个导体的两端电压U,流经电流I,导体电阻R。各量均用国际单位,根据欧姆定律列出方程:I=U/R,所求量在该方程中解出即可。(2)对于两个导体串联时,分别找出每个导体对应的电流、电压和电阻。如:对于导体A,电阻R1,两端电压U1,流经电流I1,这三个量满足欧姆定律:I1=U1/R1;对于导体B,电阻R2,两端电压U2,流经电流I2,这三个量满足欧姆定律:I2=U2/R2。然后再根据串联电路电流、电压、电阻的特点将上面两方程联系起来。比如:①串联电路两导体流经电流相等,也就是I1=I2=I(I是串联电路总电流),这样U2/R2=U1/R1=U/R(U是串联电路总电压,R为总电阻),题中待求的物理量就在这个方程中,解方程即可!②串联电路两导体电压之和等于电路总电压,也就是U1+U2=U,这样将U1=I1R1,U2=I2R2代入得I1R1+I2R2=U,解这个方程可得所要求的量。(3)对于两个导体并联时,分别找到两个支路导体的电流、电压、电阻,再看看电路的总电流、总电压、总电阻。如:对于第一个支路,流经电流I1,电阻R1,两端电压U1,用欧姆定律联系起来建方程:I1=U1/R1;对于第二个支路,流经电流I2,电阻R2,两端电压U2,也用欧姆定律联系起来建方程:I2=U2/R2;对于整个电路找总电流I,总电压U,总电阻R。再用欧姆定律联系起来建方程:I=U/R;然后根据并联电路的电流、电压、电阻之特点,将以上方程联系起来会得到新的方程,所求的量就在新的方程之中。如:①根据并联电路电流特点:I1+I2=I得U1/R1+U2/R2=U/R;②根据并联电路电压特点:U1=U2=U得:I1R1=I2R2=IR题中所要求解的物理量就在上述新方程之中。涉及电路其它方面的计算,都是以这个规律为基础解题。对点例题解析知识点一:串联电路中电阻关系【例题1】(2019湖南邵阳)一盏调光台灯,其原理如图所示,闭合S,将滑片从左向右移动,电流表的示数和灯L两端的电压变化分别是( )A.变大、变大 B.变大、变小 C.变小、变小 D.变小、变大【答案】C【解析】由电路图知,灯泡L与滑动变阻器R串联,电流表测电路中的电流,根据滑片的移动可知接入电路中电阻的变化,据欧姆定律知电路中电流的变化,据串联电路的电压特点可知L两端的电压变化。由电路图可知,灯泡L与滑动变阻器R串联,电流表测电路中的电流,将滑片从左向右移动时,接入电路中的电阻变大,电路的总电阻变大,由I可知,电路中的电流变小,即电流表的示数变小,故AB错误;变阻器接入电路中的电阻变大,由串联电路的分压特点可知,滑动变阻器两端的电压变大,灯泡两端的电压变小,故C正确、D错误。知识点二:并联电路中电阻关系【例题2】(2019安徽省)如图为电阻A和B的I﹣U图象。若将A、B串联接入某电源两端,则闭合开关后,它们两端的电压UA、UB 之比是________;若将A、B并联接入电源两端,闭合开关后,测得干路电流为0.6A,则电源电压是________V。 【答案】 1:2;2 【解析】(1)串联电路中电流处处相等,将A和B串联后接入某电源两端时,若通过的电流I=0.2A时(也可取其他电流值),由图象可知,它们两端的电压UA=1V,UB=2V,则UA:UB=1V:2V=1:2;(2)由图象可知,当U=3V时,IA=0.6A,IB=0.3A, 则RA=U/IA=3V/0.6A =5Ω,RB=U/IB =3V/0.3A =10Ω,若将A、B并联接入电源两端,则A和B并联的总电阻:R并= = = Ω;此时干路电流为0.6A,则由I=U/R 可得电源电压:U=IR并=0.6A×10/3 Ω=2V。知识点三:欧姆定律在串、并联电路中的应用【例题3】如图所示,甲图中小灯泡上标有“2.5V,0.75W”的字样,电压表如图乙所示.闭合开关,推动滑动变阻器的滑片,使小灯泡正常发光,此时电压表的示数如图丙所示.求:(1)电源电压;(2)电流表的示数;(3)此时滑动变阻器接入电路的阻值.【答案】(1)4.3V;(2)0.3A;(3)6Ω. 【解析】由图甲所示电路图可知,滑动变阻器与灯泡串联,电压表测滑动变阻器两端电压,电流表测电路电流.(1)由图乙可知,电压表没有调零,电压表量程为0~3V,分度值为0.1V,初始值为0.2V,由图丙所示电压表可知,其量程为0~3V,分度值为0.1V,示数为2V,则滑动变阻器两端电压UR=2V﹣0.2V=1.8V,灯泡正常发光时其两端电压等于其额定电压2.5V,则电源电压:U=UR+UL额=1.8V+2.5V=4.3V; (2)电流表示数等于通过灯泡的电流,灯泡正常发光,电流I= PL额/ UL额=0.75W/2.5V=0.3A(3)由欧姆定律:I=U/R可知,滑动变阻器接入电路的阻值:R= UR/I=1.8V/0.3A=6Ω.达标训练题1.如图所示是某电子秤内部简化电路。R0是定值电阻,Rx是压敏电阻,阻值随压力增大而减小,电源电压保持不变。闭合开关,当Rx上压力增大时,随之减小的是( )A.通过Rx的电流 B.通过R0的电流 C.Rx两端的电压 D.R0两端的电压【答案】C【解析】由图知,R0与Rx串联接在电路中,当Rx上压力增大时,其阻值减小,则电路中的电流I增大,即通过Rx和R0的电流均增大;又由欧姆定律U0=IR0,得R0两端的电压U0增大;根据串联电路的电压规律U=U0+Ux,得Ux=U-U0,由于U不变,U0增大,则压敏电阻两端的电压Ux减小。故应选C。2.如图所示,电源电压恒为6V,定值电阻R1=20Ω.闭合开关S,电流表A2的示数为0.9A,则电流表A1的示数为 A,定值电阻R2的阻值为 Ω。【答案】0.3;10。【解析】由电路图可知,R1与R2并联,电流表A1测R1支路的电流,电流表A2测干路电流,因并联电路中各支路两端的电压相等,所以,通过R1即电流表A1的示数:I1===0.3A,因并联电路中干路电流等于各支路电流之和,所以,通过定值电阻R2的电流:I2=I﹣I1=0.9A﹣0.3A=0.6A,则定值电阻R2的阻值:R2===10Ω。3.如图所示的电路中,电源电压恒定不变,已知R1=3R2,当S和S1闭合、S2断开时,电压表和电流表的示数分别为U1和I1;当S1断开、S和S2闭合时,电压表和电流表的示数分别为U2和I2,则U1:U2、I1:I2分别是( )A.1:1、4:3 B.1:2、1:3 C.1:1、1:4 D.1:4、1:1【答案】A【解析】当S1闭合、S2断开时,两电阻并联,电压表测电源的电压,电流表测干路电流;当S1断开、S2闭合时,两电阻仍然并联,电压表测电源的电压,电流表测通过R2支路的电流;根据电源的电压不变判断电压表示数的变化,根据并联电路的电压特点和欧姆定律表示出各支路的电流,根据并联电路的电流特点判断电流表示数的比值。当S1闭合、S2断开时,等效电路图如图1所示;当S1断开、S2闭合时,等效电路图如图2所示。电源的电压不变,且两种情况下电压表测电源的电压,所以两次电压表的示数不变,即U1:U2=1:1;两电阻并联,R1=3R2,I1=U1/R1 , I2=U2/R2 ,则I1:I2═4:3。一、选择题1.(2019湖南郴州)如图所示,电源电压不变,闭合开关S后,滑动变阻器的滑片P自中点向b端移动的过程中,下列关于电表示数变化情况判断正确的是( )A.电流表A1 变小,A2变小,电压表V不变 B.电流表A1变小,A2不变,电压表V不变 C.电流表A1变小,A2变小,电压表V变大 D.电流表A1不变,A2变大,电压表V变小【答案】B【解答】由电路图可知,R1与R2并联,电压表V测电源的电压,电流表A1测R2支路的电流,电流表A2测R1支路的电流。因电源电压保持不变,所以,滑片移动时,电压表V的示数不变,故CD错误;因并联电路中各支路独立工作、互不影响,所以,滑片移动时,通过R1的电流不变,即电流表A2的示数不变,当滑动变阻器滑片P向右移动的过程中,接入电路中的电阻变大,由I=可知,该支路的电流变小,即电流表A1的示数变小,故B正确,A错误。2.(2019武汉)如图所示,电源电压保持不变。只闭合开关S1,电流表和电压表均有示数,若再闭合开关S2,则下列说法正确的是( )A.电流表示数变大,电压表示数变小 B.电流表示数变小,电压表示数不变C.电压表示数与电流表示数的比值变小 D.电压表示数与电流表示数的比值不变【答案】D 【解析】由电路图可知,只闭合开关S1时,R1与R2串联,电压表测R1两端的电压,电流表测电路中的电流;若再闭合开关S2时,R2被短路,电路为R1的简单电路,电压表测R1两端的电压,电流表测电路中的电流,根据电阻的串联可知电路中总电阻的变化,根据欧姆定律可知电路中电流的变化和R1两端的电压变化,根据欧姆定律结合R1的阻值判断电压表示数与电流表示数的比值变化。由电路图可知,只闭合开关S1时,R1与R2串联,电压表测R1两端的电压,电流表测电路中的电流;若再闭合开关S2时,R2被短路,电路为R1的简单电路,电压表测R1两端的电压,电流表测电路中的电流,因串联电路中总电阻等于各分电阻之和,所以,电路中的总电阻变小,由I= 可知,电路中的电流变大,即电流表示数变大,故B错误;电路中的电流变大,由U=IR可知,R1两端的电压变大,即电压表的示数变大,故A错误;由R= 可知,电压表示数与电流表示数的比值等于R1的阻值,则其比值不变,故C错误、D正确。故选:D。3.(2019四川达州)如图是物理兴趣小组设计的四个测量身高的电路图,身高仪都由电压表改装而成。能实现身高越高身高仪示数越大且刻度均匀的电路是( )A. B. C. D.【答案】A【解析】A.两电阻串联,电压表测滑片下方电阻丝两端的电压,身高越高(滑片上移),与电压表并联部分的电阻越大,由串联分压的规律可知,电压表的示数越大;因电压表与滑片串联,且电压表可看做断路,所以变阻器始终以最大阻值接入电路,滑片移动时,电路总电阻不变,电源电压不变,所以电路中电流不变,由UV=IR滑下可知,电压表的示数与滑片下方电阻丝的阻值成正比,所以刻度是均匀的,故A符合题意;B.两电阻串联,电压表测滑片上方电阻丝两端的电压,身高越高,电压表并联部分电阻越小,但电路总电阻不变,电源电压不变,所以电路电流不变;由于串联电路用电器两端电压与其阻值成正比,所以身高越高,电压表示数越小并且刻度是均匀的。故B不符合题意;C.两电阻串联,电压表测变阻器两端的电压,身高越高,电压表并联部分电阻越大,滑动变阻器接入电路电阻变大,电路总电阻变大;电源电压不变,所以电路电流变小,由于串联电路用电器两端电压与其阻值成正比,由U=IR知,身高越高,电压表示数越大,但刻度是不均匀的。故C不符合题意;D.两电阻串联,电压表测R0两端的电压,身高越高,电压表并联部分电阻越大,滑动变阻器接入电路电阻变大,电路总电阻变大;电源电压不变,所以电路电流变小,由于串联电路用电器两端电压与其阻值成正比,所以身高越高,由U=IR知,滑动变阻器两端电压越大,R0两端电压即电压表示数越小且刻度是不均匀的。故D不符合题意。4.(2019安徽省)如图电路中,电源电压保持不变,R为定值电阻。闭合开关,向左移动滑片P,则( ) A. 电压表的示数变大,电流表的示数变大
B. 电压表的示数变大,电流表的示数变小
C. 电压表的示数不变,电流表的示数变大
D. 电压表的示数变小,电流表的示数变大【答案】 A 【解析】由电路图可知,滑动变阻器与定值电阻串联,闭合开关后,滑片向左滑动时,接入的阻值变小,则电路中总电阻变小,由I=U/R 可知,在电源电压不变时,电路中的电流变大,电流表实示数变大;R为定值电阻,由U=IR可知其两端电压变大,故电压表示数变大;A符合题意,BCD不符合题意。 5.(2018•临沂)如图所示的电路中,电流表A1的示数为0.5A,A2的示数为0.3A,电阻R2的阻值为10Ω.下列说法正确的是( )A.通过电阻R1的电流为0.5AB.电源电压为5VC.电阻R1的阻值为15ΩD.若断开开关S2,电流表A1示数变大【答案】C【解析】由电路图可知,两电阻并联,电流表A2测R2支路的电流,电流表A1测干路的电流;开关S1控制整个电路,开关S2控制电阻R1;根据并联电路的电流特点求出通过电阻R1的电流,再根据并联电路的电压特点求出电源的电压,利用欧姆定律求出电阻R1的阻值,若断开开关S2,只有R1支路的电流,判断出电流表A1示数的变化。由电路图可知,两电阻并联,电流表A2测R2支路的电流,电流表A1测干路的电流;开关S1控制整个电路,开关S2控制电阻R1;因为并联电路中干路电流等于各支路电流之和,所以通过电阻R1的电流:I1=I﹣I2=0.5A﹣0.3A=0.2A,故A错误;又因为并联电路中各支路两端的电压相等,故根据欧姆定律可得,电源的电压:U=U2=I2R2=0.3A×10Ω=3V,故B错误;电阻R1的阻值:R1===15Ω,故C正确。若断开开关S2,电流表A1只测量R2的电流,电流表A1示数变小,故D错误。二、填空题6.(2020四川成都模拟)在如图甲所示的电路中,电源电压保持不变。当闭合开关S,滑动变阻器/的滑片P在a点时,电流表示数为0.5A。将滑片P从a点移动到最右端的过程中,通过滑动变阻器的电流随电阻变化图像如图乙所示。则电源电压U=_____ V。当滑动变阻器接入电路中的电阻最大时,电流表的读数为_____A。【答案】3,0.3。【解析】(1)滑片位于a点时,滑动变阻器接入电路的阻值小,通过滑动变阻器的电流最大,由图乙可知,通过变阻器的最大电流I滑大=0.3A,此时变阻器接入电路中的电阻R滑=10Ω,因并联电路中各支路两端的电压相等,电源电压等于这时滑动变阻器两端电压。由I=U/R可得,电源电压:U=U滑=I滑大R滑=0.3A×10Ω=3V。因并联电路中干路电流等于各支路电流之和,所以,通过R的电流:IR=I﹣I滑大=0.5A﹣0.3A=0.2A,(2)当滑动变阻器接入电路中的电阻最大时,由图象可知,通过滑动变阻器的最小电流I滑小=0.1A,因并联电路中各支路独立工作、互不影响,所以,通过R的电流不变,即IR=0.2A,干路最小电流:I总小=I滑小+IR=0.1A+0.2A=0.3A,这时电流表的读数等于干路最小电流。解题关键:(1)并联电路电流电压特点;(2)欧姆定律公式应用;(3)能根据滑动变阻器的电流随电阻变化图像分析收集滑动变阻器接入电路的电阻最小、最大时,流经变阻器的电流分别是多大。7.(难题)如图所示,已知电源电压为U,三个电源的阻值分别为R1、R2和R3,则:(1)当S1、S2均断开,电流表示数为_________,电压表的示数为__________;(2)当S1、S3均闭合时,电压表示数为_________,电流表的示数为__________.【答案】(1)当S1、S2均断开,电流表的示数为,电压表的示数为;(2)当S1、S3均闭合时,电压表的示数为U,电流表的示数为.【解析】(1)当S1、S2均断开时,R2与R3串联,电压表测R2两端的电压,电流表测电路中的电流,因串联电路中总电阻等于各分电阻之和,所以,电路中电流表的示数:I=,电压表的示数:U2=IR2=×R2=;(2)当S1、S3均闭合时,R1与R2并联,电压表测电源的电压,电流表测干路电流,则电压表的示数为U,因并联电路中总电阻的倒数等于各分电阻倒数之和,所以,电路中的总电阻:R=,电流表的示数:I′===.三、计算题8.(2019海南模拟题)如图所示,电源电压恒定,R1的阻值为20Ω,R2的阻值为10Ω.当S闭合,S1、S2断开时,电流表的示数为0.5A.求(1)电源电压;(2)当S、S1、S2都闭合时,电流表的示数变化了0.4A.则R3的阻值是多大?【答案】(1)电源电压为15V。(2)R3的阻值为100Ω。【解析】本题考查了电阻的串联和并联电路的特点及欧姆定律的应用;能根据电阻特点判定干路电流的大小是解题的关键。(1)当S闭合,S1、S2断开时,R1和R2串联接入电路中;根据电阻的串联和I=可知,电源电压为:U=I(R1+R2)=0.5A×(20Ω+10Ω)=15V;(2)当S、S1、S2都闭合时,R2被短路,此时R1和R3并联接入电路中,电流表测干路中的电流,此时的总电阻要小于R1,当S闭合,S1、S2断开时,R1和R2串联接入电路中,此时的总电阻要大于R1,所以,R1和R3并联的总电阻小于 R1和R2串联的总电阻,由欧姆定律可知,当S、S1、S2都闭合时,干路中的电流变大,故并联后干路中的电流为:I'=0.4A+0.5A=0.9A;通过R1的电流为:I1===0.75A;由并联电路的电流特点可得,通过R3的电流为:I3=I′﹣I1=0.9A﹣0.75A=0.15A;则R3的阻值为:R3===100Ω。9.(2019上海)在图所示的电路中,电源电压为12伏且保持不变,电阻R1的阻值为10欧,滑动变阻器R2上标有“1A”字样。电键S闭合后,电压表V的示数为5伏。求:①通过电阻R1的电流I1。②电路正常工作10秒后,电流通过电阻R1做的功W1.移动滑动变阻器的滑片P,电源电压和电压表示数的比值最大为3,求电压表示数的最大值和最小值的差值。【答案】见解析。【解析】①根据电路图可知,电压表测量R1两端的电压,又因为R1=10Ω,所以通过电阻R1的电流I1===0.5A;②电源电压和电压表示数的比值最大为3,此时应为电压表最小值,即=3,得U1′=4V,电压表最大值应该是当滑动变阻器阻值最小,即电流最大时,滑动变阻器R2上标有“1A”字样,所以可得,1A==,解得R2′=2Ω,此时R1的电压U1″=I′R1=1A×10Ω=10V,电压表示数的最大值和最小值的差值应为10V﹣4V=6V;答:①通过电阻R1的电流I1=0.5A;②电压表示数的最大值和最小值的差值6V。10.(2019湖北宜昌模拟题)如图甲是某电子秤的原理示意图,R1为定值电阻,托盘下方的电阻R2为压敏电阻,其电阻大小与托盘内所放物体质量m大小的关系图如图乙所示.已知电源电压为6V保持不变.(1)当托盘为空时,R2电阻值;(2)若托盘为空时,电流表示数为I1=0.01A,求定值电阻R1的阻值;(3)若放入某物体后,电流表示数为I2=0.02A,求该物体的质量大小.【答案】(1)当托盘为空时,R2电阻为500Ω;(2)若托盘为空时,电流表示数为I1=0.01A,定值电阻R1的阻值为100Ω;(3)若放入某物体后,电流表示数为I2=0.02A,该物体的质量为600g.【解析】(1)根据图象分析电阻的大小;(2)根据电流表示数求出电路的总电阻,根据串联电路的电阻关系求出R1的阻值;(3)根据电流求出总电阻,从而求出R2电阻,根据图象分析质量大小.(1)当托盘为空时,物体质量为0,根据图象可知R2的电阻为500Ω;(2)若托盘为空时,电流表示数为I1=0.01A,由I=U/R可得,电路的总电阻:R=600Ω;根据串联电路的特点可得,R1的阻值:R1=R﹣R2=600Ω﹣500Ω=100Ω;(3)若放入某物体后,电流表示数为I2=0.02A,则此时电路的总电阻:R'=300Ω,则R2的电阻:R2'=R'﹣R1=300Ω﹣100Ω=200Ω;由图象可知,此时物体质量为600g.11.某同学设计了一个利用如图1所示的电路来测量海水的深度,其中R1=2Ω是一个定值电阻,R2是一个压敏电阻,它的阻值随所受液体压力F的变化关系如图2所示,电源电压保持6V不变,将此压敏电阻用绝缘薄膜包好后放在一个硬质凹形绝缘盒中,放入海水中保持受力面水平,且只有一个面积为0.02m2的面承受海水压力。(设海水的密度ρ水=1.0×103kg/m3,g取10N/kg)(1)当电流表示数为0.2A时,求压敏电阻R2的阻值;(2)如图2所示,当压敏电阻R2的阻值为20Ω时,求此时压敏电阻R2所在深度处的海水压强;(3)若电流的最大测量值为0.6A,则使用此方法能测出海水的最大深度是多少?【答案】(1)当电流表示数为0.2A时,压敏电阻R2的阻值为28Ω;(2)当压敏电阻R2的阻值为20Ω时,压敏电阻R2所在深度处的海水压强为2×106Pa;(3)若电流的最大测量值为0.6A,则使用此方法能测出海水的最大深度是500m。【解析】(1)由I=可得,当电流表示数为0.2A时电路的总电阻:R总===30Ω,因串联电路中总电阻等于各分电阻之和,所以,压敏电阻R2的阻值:R2=R总﹣R2=30Ω﹣2Ω=28Ω;(2)当压敏电阻R2的阻值为20Ω时,由图2可知,压敏电阻受到的压力F=4×104N,此时压敏电阻R2所在深度处的海水压强:p===2×106Pa;(3)当电流表的示数I′=0.6A时,使用此方法能测出海水的深度最大,此时电路的总电阻:R总′===10Ω,此时压敏电阻的阻值:R2′=R总′﹣R2=10Ω﹣2Ω=8Ω,由图2可知,压敏电阻受到的压力F′=10×104N,此时压敏电阻R2所在深度处的海水压强:p′===5×106Pa,由p=ρgh可得,使用此方法能测出海水的最大深度:h===500m。12.甲、乙两地相距40km,在甲、乙两地之间沿直线架设了两条输电线,已知每条输电线每千米的电阻为0.2Ω.现输电线在某处发生了短路,为确定短路位置,枪修员进行了如下操作:在甲地利用电源(电压恒为6v)、定值电阻Ro(阻值为20Ω)、电压表(量程为0~3V)以及开关等与输电线组成了一个检测电路(如图所示,电压表未画出):闭合开关后,电压表示数为2V;解答如下问题:(1)根据题意判定电压表的连接位置,将它接入检测电路;(2)计算出短路位置离甲地的距离。【答案】甲地;25。【解析】知道电表的示数,根据欧姆定律求出导线的总电阻,又知道每千米导线的电阻值,可求导线的长度,然后除以2即可求出短路位置离甲地的距离。(1)由题知,输电线在某处发生了短路,为确定短路位置,在甲地利用图中的检测电路进行检测;甲地是电源所在位置,电阻R0与导线电阻R线串联;要确定短路位置,需要测出甲地到短路位置两输电线串联的总电阻,电压表应测导线的总电压,所以电压表应接在甲地两点之间,如下图:;(2)由题知,闭合开关后,电压表示数为2V,即U线=2V,由串联电路的电压特点可得,电阻R0两端的电压:U0=U﹣U线=6V﹣2V=4V,因串联电路的电流处处相等,则电路中的电流:I= U0/ R0=4V/20Ω=0.2A,由I=U/R可得,甲地到短路位置两输电线的总电阻:R线= U线/I=2V/0.2A=10Ω,根据题意可得,甲地到短路位置两输电线的总长度:L=10Ω/0.2Ω/km=50km,因两条输电线是并排架设的,所以短路位置离甲地的距离:s=L/2=50km/2=25km。
相关试卷
这是一份初中第3节 电阻同步达标检测题,共11页。试卷主要包含了测量时注意,电路图,实验表格,注意事项,9;②0,,开关和导线若干等内容,欢迎下载使用。
这是一份人教版九年级全册第5节 磁生电随堂练习题,共14页。试卷主要包含了知道电磁感应及应用,对电磁现象的认识,实验探究题等内容,欢迎下载使用。
这是一份初中物理人教版九年级全册第4节 电流的测量同步测试题,共10页。试卷主要包含了定义,定义式,5A=_______µA,5s等内容,欢迎下载使用。