- 新教材适用2023_2024学年高中化学第3章晶体结构与性质第1节物质的聚集状态与晶体的常识课时作业新人教版选择性必修2 试卷 0 次下载
- 新教材适用2023_2024学年高中化学第3章晶体结构与性质第2节分子晶体与共价晶体第1课时分子晶体课时作业新人教版选择性必修2 试卷 0 次下载
- 新教材适用2023_2024学年高中化学第3章晶体结构与性质第3节金属晶体与离子晶体第1课时金属晶体离子晶体课时作业新人教版选择性必修2 试卷 0 次下载
- 新教材适用2023_2024学年高中化学第3章晶体结构与性质第3节金属晶体与离子晶体第2课时过渡晶体与混合型晶体晶体类型的比较课时作业新人教版选择性必修2 试卷 0 次下载
- 新教材适用2023_2024学年高中化学第3章晶体结构与性质第4节配合物与超分子课时作业新人教版选择性必修2 试卷 0 次下载
高中化学人教版 (2019)选择性必修2第二节 分子晶体与共价晶体第2课时同步训练题
展开第三章 第二节 第2课时
一、选择题(每小题只有1个选项符合题意)
1.碳化硅(SiC)俗称金刚砂,与金刚石具有相似的晶体结构,硬度为9.5,熔点为2 700 ℃,其晶胞结构如图所示。下列说法错误的是( C )
A.SiC晶体中碳原子和硅原子均采用sp3杂化
B.距离硅原子最近的硅原子数为12
C.金刚石的熔点低于2 700 ℃
D.若晶胞参数为a pm,则该晶体的密度为 g·cm-3
解析:SiC晶体中碳原子周围有4个硅原子,而硅原子有4个碳原子,均采用sp3杂化,A正确;在SiC中距离硅原子最近的硅原子数为与距离碳原子最近的碳原子数是一样的,而距离碳原子最近的碳原子数和干冰中二氧化碳的配位数是一样的,所以是12个,B正确;共价键的键长越短,键能越大,熔沸点越高,C—C键键长比Si—Si键键长短,金刚石的熔点高于2 700 ℃,C错误;碳原子位于晶胞的顶点和面心,个数为4,硅原子位于体内,个数为4,若晶胞参数为a pm,则该晶体的密度为=g·cm-3,D正确。故选C。
2.下列有关金刚石晶体和二氧化硅晶体(如图所示)的叙述正确的是( A )
A.金刚石晶体和二氧化硅晶体均属于共价晶体
B.金刚石晶胞中含有6个碳原子
C.60 g SiO2晶体中所含共价键数目为6NA(NA是阿伏加德罗常数的值)
D.金刚石晶体熔化时破坏共价键,二氧化硅晶体熔化时破坏分子间作用力
解析:金刚石晶体和二氧化硅晶体均属于共价晶体,A项符合题意;金刚石的晶胞中含有碳原子数为8×+6×+4=8个,B项不符合题意;60 g SiO2晶体的物质的量为1 mol,1 mol Si原子与4 mol O原子形成4 mol硅氧键,1 mol O原子与2 mol Si原子形成2 mol硅氧键,故1 mol SiO2中含4 mol硅氧键,即共价键数为4NA,C项不符合题意;二氧化硅晶体属于共价晶体,熔化时破坏共价键,D项不符合题意。故选A。
3.《科学》杂志曾报道:在40 GPa的高压下,用激光加热到1 800 K,人们成功制得了共价晶体CO2,下列对该物质的推断一定不正确的是( B )
A.该共价晶体中含有极性键
B.该共价晶体易汽化,可用作制冷材料
C.该共价晶体有很高的熔沸点
D.该共价晶体的硬度大,可用作耐磨材料
解析:CO2固态时由分子晶体变为共价晶体,其成键情况也发生了变化,由原来的C===O变为C—O,但化学键依然为极性共价键,故A正确;CO2由分子晶体变成共价晶体,熔沸点高,不易汽化,不适合作制冷材料,故B不正确;CO2由分子晶体变成共价晶体,共价晶体有很高的熔沸点,故C正确;CO2由分子晶体变成共价晶体,共价晶体具有硬度大耐磨等特点,故D正确。故选B。
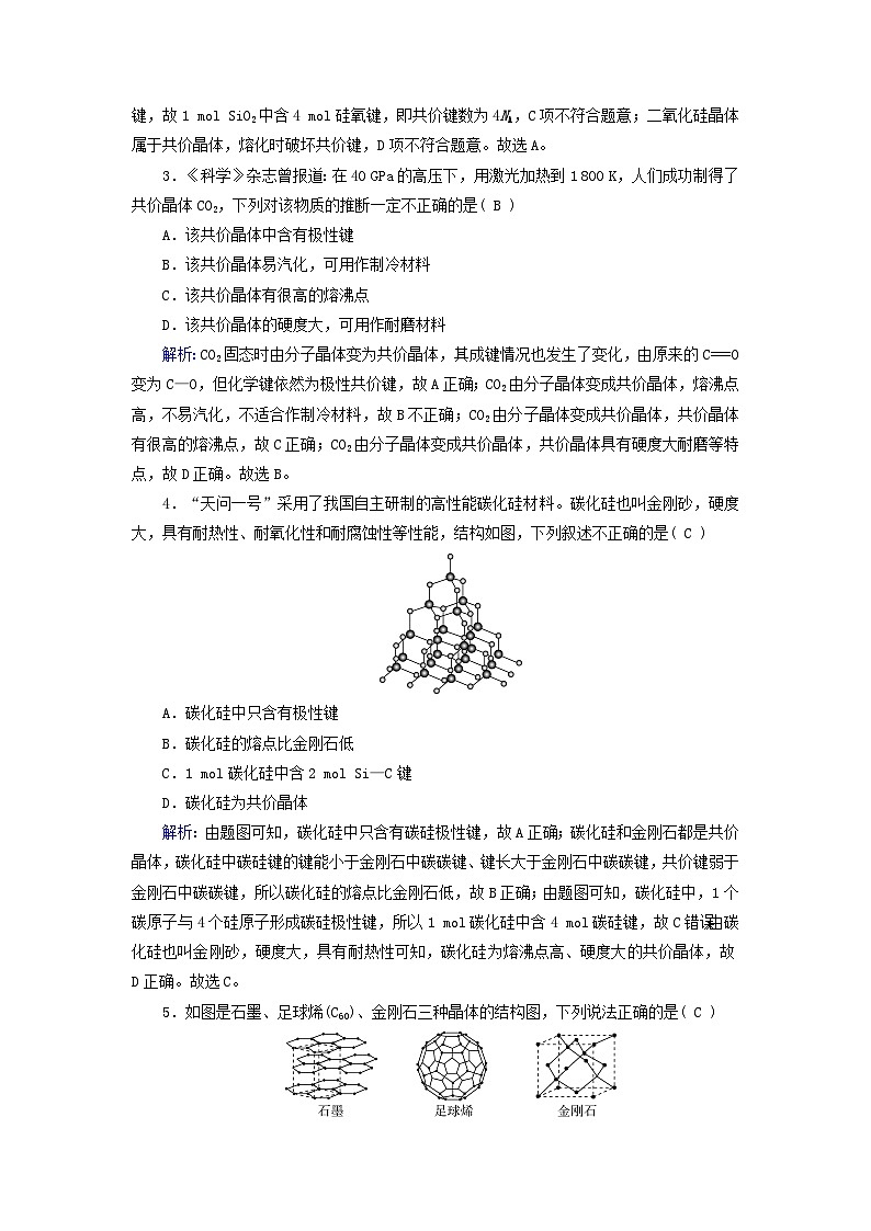
4.“天问一号”采用了我国自主研制的高性能碳化硅材料。碳化硅也叫金刚砂,硬度大,具有耐热性、耐氧化性和耐腐蚀性等性能,结构如图,下列叙述不正确的是( C )
A.碳化硅中只含有极性键
B.碳化硅的熔点比金刚石低
C.1 mol碳化硅中含2 mol Si—C键
D.碳化硅为共价晶体
解析:由题图可知,碳化硅中只含有碳硅极性键,故A正确;碳化硅和金刚石都是共价晶体,碳化硅中碳硅键的键能小于金刚石中碳碳键、键长大于金刚石中碳碳键,共价键弱于金刚石中碳碳键,所以碳化硅的熔点比金刚石低,故B正确;由题图可知,碳化硅中,1个碳原子与4个硅原子形成碳硅极性键,所以1 mol碳化硅中含4 mol碳硅键,故C错误;由碳化硅也叫金刚砂,硬度大,具有耐热性可知,碳化硅为熔沸点高、硬度大的共价晶体,故D正确。故选C。
5.如图是石墨、足球烯(C60)、金刚石三种晶体的结构图,下列说法正确的是( C )
A.这三种物质是碳的同分异构体,燃烧产物相同
B.这三种物质熔化时,克服的粒子间作用力都是化学键
C.等物质的量的石墨、金刚石所含的C—C键数目之比为34
D.石墨晶体C—C键的键长短于金刚石的C—C键,则金刚石比石墨稳定
解析:石墨、足球烯(C60)、金刚石均是碳元素形成的单质,因此这三种物质是碳的同素异形体,选项A错误;石墨是混合晶体,足球烯是分子晶体,二者熔化时还要破坏分子间作用力,不都是化学键,选项B错误;1 mol石墨所含的C—C键数目为NA,1 mol金刚石所含的C—C键数目为2NA,其C—C键数目之比为34,选项C正确;石墨晶体C—C键的键长小于金刚石的C—C键,所以石墨晶体C—C的键能大于金刚石的C—C键,则石墨比金刚石稳定,选项D错误。故选C。
6.根据量子力学计算,氮化碳有五种结构,其中一种β-氮化碳硬度超过金刚石晶体,成为首屈一指的超硬新材料,已知该氮化碳的二维晶体结构如图所示。下列有关该氮化碳的说法不正确的是( D )
A.该晶体中的碳、氮原子核外最外层都满足8电子稳定结构
B.氮化碳中碳元素显+4价,氮元素显-3价
C.每个碳原子与四个氮原子相连,每个氮原子和三个碳原子相连
D.氮化碳的分子式为C3N4
解析:根据题图结构可知,每个碳原子周围有四个共价键,每个氮原子周围有三个共价键,碳原子最外层有4个电子,形成四个共价键后成8电子稳定结构,氮原子最外层有5个电子,形成三个共价键后也是8电子稳定结构,A正确;由于元素的非金属性N>C,所以形成共价键时,共用电子对偏向N,偏离C,所以氮化碳中碳元素显+4价,氮元素显-3价,B正确;根据晶体结构可知每个碳原子与四个氮原子相连,每个氮原子和三个碳原子相连,C正确;由于氮化碳是共价晶体,不存在分子,因此没有分子式,D错误。故选D。
7.下表是某些共价晶体的熔点和硬度,分析表中的数据,判断下列叙述正确的是( D )
共价晶体 | 金刚石 | 氮化硼 | 碳化硅 | 石英 | 硅 | 锗 |
熔点/℃ | >3 500 | 3 000 | 2 700 | 1 710 | 1 410 | 1 211 |
硬度 | 10 | 9.5 | 9.5 | 7 | 6.5 | 6.0 |
①构成共价晶体的原子种类越多,晶体的熔点越高
②构成共价晶体的原子间的共价键的键能越大,晶体的熔点越高
③构成共价晶体的原子半径越大,晶体的硬度越大
④构成共价晶体的原子半径越小,晶体的硬度越大
A.①② B.③④
C.①③ D.②④
解析:共价晶体的熔、沸点和硬度等物理性质取决于晶体内的共价键,构成共价晶体的原子半径越小,键长越短,键能越大,对应共价晶体的熔、沸点越高,硬度越大,故D正确。
8.最近我国科学家预测并合成了新型碳材料:T碳。可以看作金刚石结构中的一个碳原子被四个碳原子构成的正四面体单元替代(如下图所示,所有小球代表碳原子)。下列说法不正确的是( A )
A.T碳与金刚石互为同分异构体
B.T碳与金刚石晶体中所含化学键类型相同
C.T碳与金刚石中碳原子采取的杂化方式相同
D.T碳与金刚石晶体类型相同,熔化时均需破坏共价键
解析:根据题干信息和T碳的晶胞分析可知,T碳是由C元素组成的单质,与石墨、金刚石互为同素异形体,A选项错误;T碳晶体和金刚石晶体中含有的化学键均是共价键,化学键类型相同,B选项正确;T碳与金刚石中的碳原子杂化方式均采取sp3杂化,杂化方式相同,C选项正确;T碳可以看作金刚石结构中的一个碳原子被四个碳原子构成一个正四面体结构单元替代,属于共价晶体,熔化时均需破坏共价键,D选项正确。故选A。
9.氮氧化铝(AlON)是新型透明高硬度防弹铝材料,属于共价晶体,主要用于装甲车辆防弹窗户、战场光学设备的透镜、望远镜穹顶以及覆盖于导弹传感器顶部的透明圆窗等。下列描述错误的是( B )
A.基态铝原子的价层电子排布式为3s23p1
B.制备AlON的原料N2中N原子采取sp2杂化
C.AlON和水晶的化学键类型相同
D.AlON的熔点比AlCl3的熔点高
解析:基态铝原子核外电子排布式为1s22s22p63s23p1,价层电子排布式为3s23p1,故A正确;氮气分子中,氮原子没有杂化,故B错误;氮氧化铝(AlON)属于共价晶体,水晶(SiO2)属于共价晶体,化学键都是共价键,故C正确;氮氧化铝(AlON)属于共价晶体,氯化铝为共价化合物,但属于分子晶体,所以AlON的熔点比AlCl3的熔点高,故D正确。
二、非选择题
10.单质硼有无定形和晶体两种,参考下表数据回答问题:
晶体 | 金刚石 | 晶体硅 | 晶体硼 |
熔点/℃ | >3 550 | 1 410 | 2 573 |
沸点/℃ | 5 100 | 2 355 | 2 823 |
硬度 | 10 | 7.0 | 9.5 |
(1)晶体硼属于 共价 晶体,理由是_晶体硼的熔、沸点高,硬度大____。
(2)金刚石具有硬度大、熔点高等特点,大量用于制造钻头、金属切割刀具等。其结构如图所示,下列判断正确的是 C (填字母)。
A.金刚石中C—C的键角均为109°28′,所以金刚石和CH4的晶体类型相同
B.金刚石的熔点高与C—C的键能无关
C.金刚石中碳原子个数与C—C的个数之比为12
D.金刚石的熔点高,所以在打孔过程中不需要进行浇水冷却
(3)已知晶体硼的结构单元是由硼原子组成的正二十面体(如图所示),该结构单元中有20个正三角形的面和一定数目的顶角,每个顶角上各有一个硼原子。通过观察图形及推算,得出此结构单元是由 12 个硼原子构成的,其中B—B的键角为_60°__,该结构单元共含有 30 个B—B。
解析:(1)从题表可知,晶体硼的熔、沸点以及硬度都介于晶体硅和金刚石之间。而金刚石和晶体硅均为共价晶体,在元素周期表中B与C相邻,与Si处于对角线位置,则晶体硼也属于共价晶体。
(2)金刚石是共价晶体,CH4是分子晶体,两者的晶体类型不同,A错误;金刚石熔化过程中C—C断裂,因C—C的键能大,断裂时需要的能量多,故金刚石的熔点很高,B错误;金刚石中每个C都参与了4个C—C的形成,而每个碳原子对每条键的贡献只有一半,故碳原子个数与C—C的个数之比为4=12,C正确;金刚石的熔点高,但在打孔过程中会产生很高的温度,如不浇水冷却钻头,会导致钻头熔化,D错误。
(3)从题图可得出,每个顶角上的硼原子均被5个正三角形共有,故分摊到每个正三角形的硼原子为个,每个正三角形含有×3个硼原子,每个结构单元含硼原子数为20××3=12,而每个B—B被2个正三角形共有,故每个结构单元含B—B的个数为20××3=30。
11.(1)金刚砂(SiC)的硬度为9.5,其晶胞结构如图甲所示,则金刚砂晶体类型为 共价晶体 ;在SiC中,每个C原子周围最近的C原子数目为 12 ;若晶胞的边长为a pm,则金刚砂的密度表达式为 g·cm-3 。
(2)硅的某种单质的晶胞结构如图乙所示。GaN晶体的晶胞结构与该硅晶体相似。则GaN晶体中,每个Ga原子与 4 个N原子相连,与同一个Ga原子相连的N原子构成的空间结构为_正四面体形__。
若该硅晶体的密度为ρ g·cm-3,阿伏加德罗常数的值为NA,则晶体中最近的两个硅原子之间的距离为 × cm(用代数式表示)。
解析:(1)金刚砂(SiC)的硬度为9.5,硬度大,属于共价晶体;每个碳原子连接4个硅原子,每个硅原子连接4个碳原子,所以每个碳原子周围最近的碳原子数目为12;该晶胞中C原子个数为8×+6×=4,Si原子个数为4,晶胞的边长为a×10-10 cm,体积V=(a×10-10cm)3,ρ== g·cm-3。
(2)根据物质的晶胞结构可知,在GaN晶体中,每个Ga原子与4个N原子相连,与同一个Ga原子相连的N原子构成的空间结构为正四面体形。在晶体Si的晶胞中含有Si原子的数目是8×+6×+4=8,则1个晶胞的体积为 cm3=cm3,晶胞的边长为cm,在晶胞中两个最近的Si原子之间的距离为晶胞体对角线长的,即× cm。
12.已知A、B、C、D、E、F六种元素的原子序数依次增大,其中A元素的原子半径在短周期元素中最小,B原子核外电子有6种不同的运动状态;D原子L层上有2对成对电子;E元素在地壳中含量居第二位;F与E位于同一周期,且是该周期元素中电负性最大的元素。
根据以上信息回答下列问题:
(1)E元素可分别与D元素、F元素形成两种常见化合物,这两种化合物的熔、沸点高低顺序为 SiO2>SiCl4 (用化学式表示),原因是_SiO2为共价晶体,而SiCl4为分子晶体__。
(2)C元素的氢化物比下周期同族元素的氢化物沸点还要高,其原因是 NH3分子间形成氢键,使其沸点升高,同族其他元素的氢化物分子间不能形成氢键 。
(3)1 mol B2A2分子中含σ键的数目是 3NA (设NA为阿伏加德罗常数的值)。
(4)如图是B元素的单质晶体的一个晶胞,该晶胞中含有 8 个原子,该晶体的类型为 共价 (填“分子”或“共价”,下同)晶体。
(5)E单质存在与金刚石结构类似的晶体,晶体中原子之间以 共价键 相结合,其晶胞中共有8个原子,其中在面心位置贡献_3__个原子。
(6)BD2在高温、高压下所形成的晶体的晶胞如图所示。该晶体的类型属于 共价 晶体,该晶体中B原子的杂化类型为 sp3杂化 。
解析:A、B、C、D、E、F六种元素的原子序数依次增大,其中A元素的原子半径在短周期元素中最小,则A为氢元素;B原子核外电子有6种不同的运动状态,核外电子数为6,则B为碳元素;D原子L层上有2对成对电子,则D原子价层电子排布为2s22p4,则D为氧元素;C的原子序数介于碳元素与氧元素之间,则C为氮元素;E元素在地壳中含量居第二位,则E是硅元素;F与E位于同一周期,且是该周期元素中电负性最大的元素,可得F是氯元素。
(1)硅和氧气反应生成二氧化硅,硅和氯气反应生成四氯化硅,二氧化硅是共价晶体,四氯化硅是分子晶体,共价晶体的熔、沸点大于分子晶体的,所以二氧化硅的熔点大于四氯化硅的。
(2)C元素的氢化物比下周期同族元素的氢化物沸点还要高是因为C元素的氢化物是NH3,NH3分子间能形成氢键,使其沸点升高,同族其他元素的氢化物分子间不能形成氢键。
(3)C2H2分子中含有1个C≡C、2个C—H,三键中含有1个σ键、2个π键,单键都是σ键,故1 mol C2H2分子中含σ键的数目是3NA。
(5)硅晶体和金刚石晶体结构类似,属于共价晶体,硅原子之间以共价键结合,在硅晶体的晶胞中,每个面心有一个硅原子,则面心位置贡献的原子为6×=3(个)。
(6)由题图知,该晶体中原子之间通过共价键连接,属于共价晶体,该晶体中每个C原子形成4个C—O,C原子的杂化类型为sp3杂化。
高中第二节 分子晶体与共价晶体第二课时习题: 这是一份高中第二节 分子晶体与共价晶体第二课时习题,共12页。
高中化学人教版 (2019)选择性必修2第二节 分子晶体与共价晶体第1课时习题: 这是一份高中化学人教版 (2019)选择性必修2第二节 分子晶体与共价晶体第1课时习题,共7页。试卷主要包含了选择题,非选择题等内容,欢迎下载使用。
化学选择性必修2共价晶体精练: 这是一份化学选择性必修2共价晶体精练,共8页。试卷主要包含了单选题,填空题,实验题等内容,欢迎下载使用。

