贵州省贵阳市第一中学2024届高三生物上学期适应性月考(二)(Word版附解析)
展开贵州省2023-2024学年高三10月月考生物试题
注意事项:
1.答题前,考生务必用黑色碳素笔将自己的姓名、准考证号、考场号、座位号在答题卡上填写清楚。
2.每小题选出答案后,用2B铅笔把答题卡上对应题目的答案标号涂黑。如需改动,用橡皮擦干净后,再选涂其他答案标号。在试题卷上作答无效。
3.考试结束后,请将本试卷和答题卡一并交回。
一、选择题:在每小题给出的四个选项中,只有一项是最符合题目要求的。
1. 根瘤菌是能与豆科植物共生形成根瘤的一类细菌,它可以将空气中的氮还原成氨提供给植物。下列相关叙述错误的是( )
A. 根瘤菌和豆科植物都是自养生物
B. 根瘤菌和豆科植物都可以发生基因突变
C. 根瘤菌细胞和豆科植物细胞都有细胞壁
D. 根瘤菌和豆科植物都含RNA
【答案】A
【解析】
【分析】原核生物没有以核膜为界限的细胞核,只有拟核;原核生物除了支原体都具有细胞壁,成分主要是肽聚糖;原核生物具有细胞膜、细胞质和核糖体;原核生物遗传物质是DNA,不构成染色体。
【详解】A、根瘤菌不能将无机物合成有机物,是异养生物,豆科植物可进行光合作用是自养生物,A错误;
B、基因突变具有普遍性,真核生物和原核生物都可发生基因突变,故根瘤菌和豆科植物都可以发生基因突变,B正确;
C、根瘤菌细胞属于原核细胞,豆科植物属于植物,两者都有细胞壁,C正确;
D、根瘤菌和豆科植物都有细胞结构,细胞生物都含有DNA和RNA,D正确。
故选A。
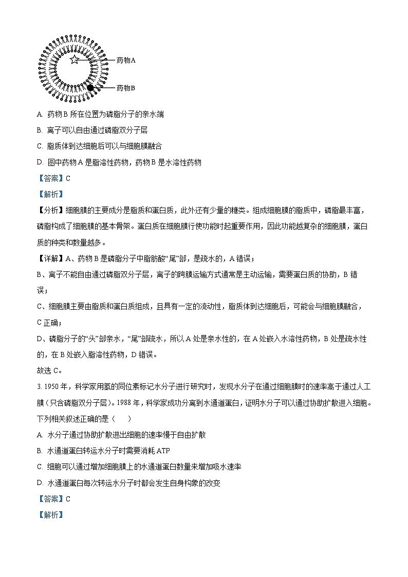
2. 如.图是由磷脂分子构成的脂质体,它可以作为药物的运载体,将其运送到特定的细胞发挥作用。下列判断正确的是( )
A. 药物B所在位置为磷脂分子的亲水端
B. 离子可以自由通过磷脂双分子层
C. 脂质体到达细胞后可以与细胞膜融合
D. 图中药物A是脂溶性药物,药物B是水溶性药物
【答案】C
【解析】
【分析】细胞膜的主要成分是脂质和蛋白质,此外还有少量的糖类。组成细胞膜的脂质中,磷脂最丰富,磷脂构成了细胞膜的基本骨架。蛋白质在细胞膜行使功能时起重要作用,因此功能越复杂的细胞膜,蛋白质的种类和数量越多。
【详解】A、药物B是磷脂分子中脂肪酸“尾”部,是疏水的,A错误;
B、离子不能自由通过磷脂双分子层,离子的跨膜运输方式通常是主动运输,需要蛋白质的协助,B错误;
C、细胞膜主要由脂质和蛋白质组成,且具有一定的流动性,脂质体到达细胞后,可能会与细胞膜融合,C正确;
D、磷脂分子的“头”部亲水,“尾”部疏水,所以A处是亲水性的,在A处嵌入水溶性药物,B处是疏水性的,在B处嵌入脂溶性药物,D错误。
故选C。
3. 1950年,科学家用氢的同位素标记水分子进行研究时,发现水分子在通过细胞膜时的速率高于通过人工膜(只含磷脂双分子层)。1988年,科学家成功分离到水通道蛋白,证明水分子可以通过协助扩散进入细胞。下列相关叙述正确的是( )
A. 水分子通过协助扩散进出细胞的速率慢于自由扩散
B. 水通道蛋白转运水分子时需要消耗ATP
C. 细胞可以通过增加细胞膜上水通道蛋白数量来增加吸水速率
D. 水通道蛋白每次转运水分子时都会发生自身构象的改变
【答案】C
【解析】
【分析】小分子物质跨膜运输的方式包括:自由扩散、协助扩散、主动运输。自由扩散高浓度到低浓度,不需要载体,不需要能量;协助扩散是从高浓度到低浓度,不需要能量,需要载体;主动运输从高浓度到低浓度,需要载体,需要能量。大分子或颗粒物质进出细胞的方式是胞吞和胞吐,不需要载体,消耗能量。
【详解】A、水分子通过协助扩散进出细胞的速率快于自由扩散,A错误;
B、水通道蛋白转运水分子时方式是协助扩散,该方式不需要消耗ATP,B错误;
C、细胞可以通过增加细胞膜上的水通道蛋白数量来增加吸水速率,该过程的吸水方式是协助扩散,C正确;
D、通道蛋白只容许与自身通道的直径和形状相适配、大小和电荷相适宜的分子或离子通过,分子或离子通过通道蛋白时,不需要与通道蛋白结合,水通道蛋白每次转运水分子时不会发生自身构象的改变,D错误。
故选C。
4. 为了参加重要滑雪比赛,一队初学者进行了3个月高山滑雪集训,成绩明显提升,而体重和滑雪时单位时间的摄氧量均无明显变化。检测集训前后受训者完成滑雪动作后血浆中乳酸浓度,结果如图所示。与集训前相比,滑雪过程中受训者在单位时间内( )
A. 消耗葡萄糖的量不变
B. 有氧呼吸和无氧呼吸强度均有提高
C. 所消耗ATP的量不变
D. 骨骼肌中每克葡萄糖产生的ATP减少
【答案】D
【解析】
【分析】人体细胞有氧呼吸产生二氧化碳和水,无氧呼吸产生乳酸;据图分析,集训后乳酸浓度增大,说明无氧呼吸增强。
【详解】AC、滑雪过程中,受训者耗能增多,消耗ATP的量增多,故消耗的葡萄糖的量增多,AC错误;
B、人体无氧呼吸的产物是乳酸,分体题图可知,与集训前相比,集训后受训者血浆中乳酸浓度增加,由此可知,与集训前相比,滑雪过程中受训者在单位时间内无氧呼吸增强,但据无法推知有氧呼吸也增强,B错误;
D、消耗等量的葡萄糖,有氧呼吸产生的ATP多于无氧呼吸,而滑雪过程中受训者在单位时间内无氧呼吸增强,故骨骼肌中每克葡萄糖产生的ATP减少,D正确。
故选D。
5. 如图表示细胞有丝分裂过程中一条染色体的变化,下列分析正确的是( )
A. a→d的过程可以发生在所有真核细胞中
B. a→b的过程发生在分裂间期,该时期细胞中有RNA的合成
C. 细胞中染色体发生b→c的变化会使细胞的染色体数目倍增
D. 植物细胞染色体发生c→d变化后才能形成赤道板
【答案】B
【解析】
【分析】根据题意和图示分析可知:图中a→b表示染色体的复制;b→c表示前期染色质变成染色体;c图表示中期染色体,其行为比较固定;d表示着丝点(着丝粒)的分裂。
【详解】A、a→d的过程是染色体变化过程,并非所有的真核细胞都有染色体变化,如蛙的红细胞进行无丝分裂,A错误;
B、图中a→b表示染色体的复制,发生在间期,间期也有RNA的合成,B正确;
C、b→c表示前期染色质变成染色体,该过程染色体数目不变,C错误;
D、赤道板是一个假想的平面,并非真实结构,D错误。
故选B。
6. 如图I所示利用洋葱作为材料,观察根尖分生区组织细胞有丝分裂的实验。图I是有关实验操作流程,图II是某同学通过显微镜观察到的照片,下列叙述正确的是( )
A. 选择根尖分生区细胞作为观察材料,是因为只有根尖分生区细胞可以进行有丝分裂
B. 该实验通过染色体状态判断细胞所处时期,不能看到图II中细胞③进入细胞④所处时期
C. 通过统计处于各时期的细胞的数目,可以估算出洋葱根尖分生区细胞的细胞周期
D. 图I中甲步骤用的解离液是质量分数为15%的盐酸,目的是使组织中的细胞相互分离开来
【答案】B
【解析】
【分析】分析图Ⅰ,甲、乙、丙、丁分别对应有丝分裂实验过程的解离、漂洗、染色、制片。
分析图Ⅱ,①属于分裂间期;②属于末期,③属于中期,④属于后期,⑤属于前期。
【详解】A、选择根尖分生区细胞作为观察材料,是因为根尖分生区分裂旺盛,取材、制片容易,茎尖分生区也能进行有丝分裂,A错误;
B、该实验观察到的细胞在解离时已经死亡,不能看到图II中细胞③(中期)进入细胞④(后期)所处时期的动态过程,B正确;
C、通过统计处于各时期的细胞的数目,计算其比值无法估算洋葱根尖分生区细胞的细胞周期,只能估计各时期的时长比例,C错误;
D、图I中甲步骤用的解离液是质量分数为15%的盐酸和95%的酒精混合液,D错误。
故选B。
7. 番茄的紫茎和绿茎分别由一对等位基因A、a控制,将纯合的紫茎与绿茎杂交,下列会导致子二代不符合3:1性状分离比的情况的是( )
A. 决定紫茎的基因相对于绿茎的基因为完全显性
B. F1紫茎个体产生的相同种类的雌配子与雄配子
C. 统计时子二代为AA、Aa、aa的个体存活率不相等
D. 雌雄配子结合的机会均等
【答案】C
【解析】
【分析】 基因分离定律:在杂合子细胞中,位于一对同源染色体上的等位基因,具有一定的独立性;在减数分裂形成配子的过程中,等位基因会随同源染色体分开而分离,分别进入两个配子中,独立地随配子遗传给后代。
【详解】A、若紫茎为显性,则纯合紫茎为AA,绿茎为aa,则子一代为Aa,子一代自交得到子二代为AA:Aa:aa=1:2:1,若决定紫茎的基因相对于绿茎的基因为完全显性,性状分离比为3:1,A不符合题意;
B、F1紫茎个体产生的相同种类的雌配子与雄配子A:a=1:1,使得性状分离比为3:1,B不符合题意;
C、子一代自交得到子二代为AA:Aa:aa=1:2:1,统计时,子二代为AA、Aa、aa的个体存活率不相等会导致子二代不符合3:1性状分离比,C符合题意;
D、F1紫茎个体产生的相同种类的雌配子与雄配子A:a=1:1,雌雄配子结合的机会均等,使得性状分离比为3:1,D不符合题意。
故选C。
8. 在肺炎链球菌的转化实验中,无荚膜菌整合一段有荚膜菌的DNA序列。通过分裂生殖,后代可形成有荚膜菌,则该种变异的原理属于( )
A. 基因突变 B. 染色体结构变异
C. 基因重组 D. 染色体数目变异
【答案】C
【解析】
【分析】基因重组的概念:生物体进行有性生殖的过程中控制不同性状的基因的重新组合。
【详解】某生物的一个基因中插入了一段外来的DNA序列,导致生物发生变异,这种变异类型属于基因重组,故在肺炎链球菌的转化实验中,无荚膜菌整合一段有荚膜菌的DNA序列。通过分裂生殖,后代可形成有荚膜菌,则该种变异的原理属于基因重组,C正确。
故选C。
9. 某种植物的花色有粉、红和紫三种,花的颜色由花瓣中色素决定,色素的合成途径是:。其中酶1的合成由基因A控制,酶2的合成由基因B控制,基因A和基因B位于非同源染色体上,现有基因型为AaBb紫花植株与粉花杂合子植株杂交。下列有关说法正确的是( )
A. 中红花植株的基因型是Aabb、AAbb
B. 植株表型及其比例为粉色:红色:紫色=4:1:3
C. 植株中纯合子的比例为1/3
D. 取中粉花杂合子测交,则后代粉色:红色=1:1
【答案】B
【解析】
【分析】根据色素的合成途径可知,植物花色基因型与表现型的关系是:A_B_紫色、A_bb红色、aaB_粉色、aabb粉色。
【详解】AB、根据色素的合成途径可知,植物花色基因型与表现型的关系是:A_B_紫色、A_bb红色、aaB_粉色、aabb粉色,现有基因型为AaBb紫花植株与粉花杂合子(aaBb)植株杂交,F1 植株基因型及其比例为(1Aa:1aa)×(3B_:1bb)=AaB_:Aabb:aaB_:aabb=3:1:3:1,F1 植株表型及其比例为粉色:红色:紫色=4:1:3,F1中红花植株的基因型是Aabb,A错误,B正确;
C、现有基因型为AaBb紫花植株与粉花杂合子(aaBb)植株杂交,纯合子的比例为1/2×1/2=1/4,C错误;
D、F1 粉花的基因型为aaBb、aaBB、aabb,取F1中粉花杂合子(aaBb)测交,即与aabb进行交配,子代基因型为aaBb、aabb,均为粉色,D错误。
故选B。
10. 原产于北美洲的一年蓬目前已进化出多个物种,由于强悍的适应力和繁殖力,一年蓬快速蔓延全国,并泛滥起来,造成生物多样性的丧失和生态系统的破坏。下列有关叙述正确的是( )
A. 生长环境的差异不利于一年蓬进化出多个物种
B. 多个物种的一年蓬的全部基因构成了一个基因库
C. 多个物种的一年蓬种植在一起,不能发生基因交流
D. 一年蓬物种多样性是不同环境导致变异的结果
【答案】C
【解析】公众号:高中试卷君
【分析】现代进化理论的基本内容是:①进化是以种群为基本单位,进化的实质是种群的基因频率的改变。②突变和基因重组产生进化的原材料。③自然选择决定生物进化的方向。④隔离导致物种形成。
【详解】A、生物与无机环境之间在相互影响中可以不断进化和发展,所以环境不同,进化的方向可能不同,有利于进化出不同的物种,A错误;
B、基因库是指一个种群所有个体的全部基因,多个物种的一年蓬的全部基因构成多个基因库,B错误;
C、同一物种在自然条件下可以相互交配并产生可育后代,据题意可知,一年蓬已形成多个物种,彼此之间形成生殖隔离,故多个物种的一年蓬种植在一起,不能发生基因交流,C正确;
D、自然选择导致物种朝不同的方向进化,一年蓬物种多样性是自然选择的结果,D错误。
故选C。
11. “中心法则”反映了遗传信息的传递方向,其中某过程的示意图(如图所示)。下列叙述正确的是( )
A. a链上任意3个碱基组成一个密码子
B. 催化该过程的酶为逆转录酶
C. b链的脱氧核苷酸之间通过氢键相连
D. 该遗传信息的传递过程中,原料为核糖核苷酸
【答案】B
【解析】
【分析】题图分析:该过程是以RNA为模板合成DNA单链的过程,为逆转录过程。
【详解】A、图示过程为逆转录过程,a(RNA)未必具有翻译模板功能,因此,其上的3个相邻碱基,未必组成一个密码子,A错误;
B、图示为逆转录过程,催化该过程的酶为逆转录酶,B正确;
C、b为单链DNA,相邻的两个脱氧核苷酸之间通过磷酸二酯键连接,C错误;
D、该过程为逆转录,产物是DNA,原料是脱氧核糖核苷酸,D错误。
故选B。
12. 遗传学上把理想状态下基因频率和基因型频率都不再改变的大种群称为平衡种群。内蒙古自治区杜洛克猪的平衡种群中,若红棕色毛和黑色毛由常染色体上的1对等位基因(D/d)控制,下列有关说法正确的是( )
A. 观察该种群,若新生的黑色毛个体多于红棕色毛个体,则说明黑色为显性
B. 若D的基因频率等于d的基因频率,则显性基因型频率大于隐性基因型频率
C. 多对红棕色毛的个体交配,每对的子代的毛色均为红棕色,则说明红棕色为显性
D. 若该种群红棕色毛与黑色毛个体的数目相等,则说明显隐性的基因频率相等
【答案】B
【解析】
【分析】基因频率及基因型频率:(1)在种群中一对等位基因的频率之和等于1,基因型频率之和也等于1;(2)一个基因的频率=该基因纯合子的频率+1/2杂合子的频率。
【详解】A、由于哺乳动物的后代个体数量有限,判断显隐性关系,不能直接通过比较具有相对性状的两种生物个体的数量多少来确定,观察该种群,若新生的棕色个体多于黄色个体,则不能说明棕色为显性,A错误;
B、若D基因频率等于d的基因频率,即D=d=1/2,则隐性基因型频率dd=1/4,显性基因型频率D-=1-1/4=3/4,显性基因型频率大于隐性基因型频率,B正确;
C、多对红棕色毛个体交配,每对的子代均为红棕色,不能说明红棕色为显性:若红棕色是隐性性状,也会出现上述表现,C错误;
D、若显性基因频率和隐性基因频率相等,则显性个体数目多于隐性个体数目,因此该种群栗色与黑色个体的数目相等时,则说明隐性基因频率高于显性基因频率,D错误。
故选B。
13. 某研究团队对一种植物的吸收速率进行了一定的实验研究,结果如图,对此图理解错误的是( )
A. 该实验研究的自变量是光照强度和叶片温度
B. 在图中两个CP点处光合作用速率和细胞呼吸速率均相等
C. 低光强下的吸收速率随叶温升高而下降的原因与呼吸速率下降有关
D. 在高光强时M点对应的温度最适合该植物生长
【答案】C
【解析】
【分析】题图分析:横坐标为叶温,纵坐标为CO2 吸收速率,CP点二氧化碳吸收速率为0,此时植物光合作用速率与呼吸作用速率相等;在不同的光照强度下,植物的CP点不同,M点二氧化碳吸收速率最大,净光合作用最大。
【详解】A、分析题图:实验的自变量为叶温和光照强度,因变量为CO2吸收速率,A正确;
B、结合题图可知,图中高光强和低光强曲线对应的CP处对应的CO2吸收速率均为0,即CP处植物的光合速率等于呼吸速率,B正确;
C、在低光强下,光合速率较低,随温度升高,呼吸速率上升,导致净光合速率较低,故在低光强下,CO2吸收速率(净光合速率)随叶温升高而下降的原因与呼吸速率上升相关,C错误;
D、图中在高光强时M点处CO2吸收速率最大,即净光合速率最大,也就是光合速率与呼吸速率的差值最大,M点对应的温度最适合该植物生长,D正确。
故选C。
14. 人类有一种隐性遗传病,其致病基因t是由基因T编码序列部分缺失产生的。对如图甲所示某家族成员1~6号分别进行基因检测,得到如图乙条带图。下列相关分析错误的是( )
A. 基因T产生基因t的变异属于基因突变
B. 基因T、t位于X染色体上
C. 成员5、6生出一个患病男孩的概率为25%
D. 成员7号基因型为杂合子
【答案】D
【解析】
【分析】基因突变是指DNA分子中发生碱基对的替换、增添和缺失,而引起的基因结构的改变。基因分离定律的实质:在杂合子的细胞中,位于一对同源染色体上的等位基因,具有一定的独立性;生物体在进行减数分裂形成配子时,等位基因会随着同源染色体的分开而分离,分别进入到两个配子中,独立地随配子遗传给后代。
【详解】A、由题干可知,致病基因t是由基因T编码序列部分缺失产生的,因此致病基因t的产生属于基因突变,A正确;
B、若T、t位于常染色体上,由电泳条带图可知,1号个体基因型为TT,2号个体基因型为tt,则二者婚配后代3号、4号、5号个体基因型应全为Tt,与电泳图中4号个体只含有T基因不符;若基因T、t位于X染色体上,1号为XTXT,2号为XtY,3号和5号都为XTXt,4号XTY,与电泳图均符合,B正确;
C、由B选项分析可知,T、t位于X染色体上,结合题意可知,为伴X染色体隐性遗传病,根据电泳条带图可知,5号个体基因型为XTXt,6号个体基因型为XTY,二者婚配生出一个患病男孩XtY的概率为1/2×1/2=1/4,C正确;
D、由C选项分析可知,5号和6号基因型分别是XTXt和XTY,则二者婚配生下的女儿7号个体基因型可能是XTXt或XTXT,也可能是纯合子,D错误。
故选D。
15. 研究人员在柑橘中发现一棵具有明显早熟特性的变异株,决定以此为基础培育早熟柑橘新品种(如图所示)。下列说法错误的是( )
A. 若变异株是个别基因的突变体,可采用育种方法①,通过连续自交、筛选,培育新品种
B. 为了获得高度纯合的后代,可采用单倍体育种,用秋水仙素处理萌发的种子或幼苗,获得新品种2
C. 若没有足量的早熟植株种子,可采用育种方法③,实现快速繁殖获得具有优良性状的新品种
D. 新品种1通过杂交育种形成,属于有性生殖,而新品种3属于无性繁殖
【答案】B
【解析】
【分析】分析题图:图中育种方法①为杂交育种,该方法的原理是基因重组;育种方法②为单倍体育种,其中的柑橘苗为单倍体幼苗,该育种方法的原理是染色体变异,优点是明显缩短育种年限;育种方法③采用的是植物组织培养技术,其原理是植物细胞具有全能性。
【详解】A、若变异株是个别基因的突变体,即是杂合子,可采用①杂交育种,通过连续自交、筛选出纯合子而培育新品种,A正确;
B、单倍体育种时,可用秋水仙素处理萌发的幼苗,而不能处理萌发的种子,因为单倍体高度不育,B错误;
C、③的是植物组织培养技术,可实现快速繁殖获得具有优良性状的新品种,C正确;
D、新品种1通过杂交育种形成,属于有性生殖,而新品种3植物组织培养技术获得的,属于无性繁殖,D正确。
故选B。
16. 研究人员对绵羊(2n)有丝分裂和减数分裂细胞中染色体形态、数目和分布进行了观察分析,图甲为其细胞分裂某个时期的示意图(仅示部分染色体)。图乙中细胞类型是依据不同时期细胞中染色体数和核DNA分子数的数量关系而划分的。下列说法正确的是( )
A. 图甲中细胞有4对同源染色体,且①②是一对同源染色体
B. 图甲中细胞分裂的方式和时期是有丝分裂后期,属于图乙中c类型的细胞
C. 若类型b、d、e的细胞属于同一次减数分裂,则图乙出现的先后顺序是e、d、b
D. 在图乙五种细胞类型中,一定具有染色单体的是细胞类型b和d
【答案】D
【解析】
【分析】题图分析,图甲细胞含有同源染色体,且着丝粒分裂,处于有丝分裂后期。
分析图乙:a是染色体数为体细胞的2倍,处于有丝分裂后期;b细胞处于减数第一次分裂或者处于有丝分裂前期、中期;c可以是体细胞也可以是处于减数第二次分裂后期的细胞;d为减数第二次分裂的前期或中期细胞;e细胞为精细胞、卵细胞或极体。
【详解】A、同源染色体是指配对的两条染色体,形态和大小一般都相同,一条来自父方,一条来自母方,①②在着丝粒未分裂之前为姐妹染色单体,不属于同源染色体,A错误;
B、图甲细胞含有同源染色体,且着丝粒分裂,处于有丝分裂后期,c可以是体细胞也可以是处于减数第二次分裂后期的细胞,B错误;
C、b细胞处于减数第一次分裂或者处于有丝分裂前期、中期,d为减数第二次分裂的前期或中期细胞,e细胞为精细胞、卵细胞或极体,图乙出现的先后顺序是b、d、e,C错误;
D、a是染色体数为体细胞的2倍,处于有丝分裂后期;b细胞处于减数第一次分裂或者处于有丝分裂前期、中期;c可以是体细胞也可以是处于减数第二次分裂后期的细胞;d为减数第二次分裂的前期或中期细胞;e细胞为精细胞、卵细胞或极体,在图乙五种细胞类型中,一定具有染色单体的是细胞类型b和d,D正确。
故选D。
二、非选择题
17. 2021年10月21日,习近平总书记来到黄河三角洲农业高新技术产业示范区考察时指出:“我们要在盐碱地上搞种业创新,培育耐盐碱的品种来适应盐碱地”。科学家通过实验,研究表明:在盐胁迫下大量的进入植物根部细胞,会抑制进入细胞,导致细胞中的比例异常,使细胞内的酶失活,影响蛋白质的正常合成。碱蓬等耐盐植物能够在盐胁迫逆境中正常生长,如图是耐盐植物根细胞参与抵抗盐胁迫有关的结构示意图,其根细胞生物膜两侧形成的电化学梯度,在物质转运过程中发挥了十分重要的作用。请回答下列问题:
(1)依据图可看出,同种物质进出同一细胞的方式不一定相同,图中进出细胞的方式有___________(答出2种)。为了减少对胞内代谢的影响,这种分布特点可使根细胞将转运到细胞膜外或液泡内,转运所需的能量来自____________。
(2)盐碱地上大多数植物很难生长,主要原因是________________________,植物无法从土壤中获取充足的水分甚至萎蔫。
(3)耐盐植物根细胞膜具有选择透过性的物质基础是_________________________。据图分析,图示各结构中浓度分布存在差异,该差异主要由位于_____________(填“细胞膜”“液泡膜”或“细胞膜和液泡膜”)上的泵转运来维持的。
(4)有人提出,耐盐碱水稻根部细胞的细胞液浓度比普通水稻品种(生长在普通土壤上)的细胞液浓度高。请利用质壁分离实验方法设计实验进行验证(简要写出实验设计思路):________________________。
【答案】(1) ①. 主动运输、协助扩散
②. 氢离子的梯度势能
(2)土壤盐分过多,土壤溶液浓度大,甚至大于植物根部细胞细胞液浓度
(3) ①. 细胞膜上转运蛋白种类和数量 ②. 细胞膜和液泡膜
(4)配制一系列浓度梯度的蔗糖溶液,分别取耐盐碱水稻根的成熟区细胞和普通水稻根的成熟区细胞,进行质壁分离实验,观察对比两种植物细胞在每一浓度下发生质壁分离的情况
【解析】
【分析】题图分析,根细胞的细胞质基质中pH为7.5,而细胞膜外和液泡膜内pH均为5.5,细胞质基质中H+含量比细胞膜外和液泡膜内低,H+运输到细胞膜外和液泡内是逆浓度梯度运输,运输方式为主动运输;SOS1将H+运进细胞质基质的同时,将Na+排出细胞,NHX将H+运入细胞质基质的同时,将Na+运输到液泡内,即钠离子的排出消耗的是氢离子的梯度势能。
【小问1详解】
依据图可看出,图中 Na+ 进出细胞的方式有借助氢离子浓度势能的主动运输和顺浓度梯度进行的协助扩散;根据各部分的pH可知,H+借助转运蛋白SOS1顺浓度梯度从细胞膜外运输到细胞质基质形成的势能,为Na+从细胞质基质运输到细胞膜外提供了动力;H+借助转运蛋白NHX顺浓度梯度从液泡内运输到细胞质基质形成的势能,为Na+从细胞质基质运输到液泡内提供了动力,这一转运过程可以帮助根细胞将Na+转运到细胞膜外或液泡内,从而减少Na+对胞内代谢的影响。可见使根细胞将Na+转运到细胞膜外或液泡内的过程中消耗了氢离子的梯度势能。
【小问2详解】
盐碱地土壤盐分过多,土壤溶液浓度大于植物根部细胞细胞液浓度,植物无法从土壤中获取充足的水分甚至萎蔫,故盐碱地上大多数植物很难生长。
【小问3详解】
细胞膜的功能主要由膜上的蛋白质种类和数量决定,耐盐植物根细胞膜具有选择透过性的基础是细胞膜上转运蛋白的种类和数量,转运蛋白空间结构的变化;Na+顺浓度梯度进入根部细胞的方式为协助扩散,图示H+浓度的运输需要借助于细胞膜上的SOS1和液泡膜上的NHX,且同时实现钠离子的逆浓度梯度转运,保证了盐分的排出和盐分集中到液泡中的过程,结合图示各部分的pH可知,各结构中H+浓度分布存在差异,该差异主要由位于细胞膜和液泡膜上的H+-ATP泵转运H+来维持的。
【小问4详解】
耐盐碱水稻根部细胞的细胞液浓度比一般水稻品种(生长在普通土壤上)的高,实验设计时遵循对照原则和单一变量原则,利用质壁分离实验方法设计实验进行验证,可以通过设置一系列不同浓度的外界溶液,去培养各自的根细胞,观察比较每一浓度下发生质壁分离的情况,从而得出结论,因此其实验设计思路是:配制一系列浓度梯度的蔗糖溶液,分别取耐盐碱水稻根的成熟区细胞和普通水稻根的成熟区细胞,进行质壁分离实验,观察对比两种植物细胞在每一浓度下发生质壁分离的情况。
18. 研究小组将一种经济作物(甜菜)的若干植株均分为两组,放在一定的密闭装置中。然后分别在适宜的光照强度和黑暗条件下(其他条件均适宜),测定不同温度下甜菜植株单位时间的吸收量和释放量,实验结果如下表所示。
温度(℃)
实验结果
20
25
30
35
40
45
50
55
吸收量(mL/h)
20
40
50
30
0
-40
-30
-20
释放量(mL/h)
20
30
35
45
50
45
30
20
请回答有关问题:
(1)甜菜叶肉细胞在光照条件下,发生在类囊体薄膜上的能量转换是________。35℃时,在上述实验条件下,经过一昼夜(光照12小时),甜菜植株________________。(填“能”或“不能”)积累有机物。
(2)测量甜菜植株的细胞呼吸作用强度时,可以在________________条件下测量________________(以为测量对象)。
(3)在实践应用中,温室种植甜菜时,白天将温度适当升高,夜晚将温度适当降低有利于植物的生长,原因是____________________________________。
【答案】(1) ①. 光能转变成化学能 ②. 不能
(2) ①. 黑暗 ②. CO2的释放量
(3)白天提高温度,能增加净光合速率,夜晚适当降温,以降低细胞呼吸,减少有机物的消耗
【解析】
【分析】试题分析:图中自变量为温度,本题是研究温度对光合作用与呼吸作用的影响。在读表时,要明确光照下吸收CO2的量为净吸收量,即净光合作用量,黑暗中放出CO2的量代表的是有机物的消耗量,也代表呼吸作用强度。
【小问1详解】
在叶绿体的类囊体薄膜上进行的是光合作用的光反应,因此类囊体薄膜上发生的能量变化是光能转变成化学能。温度均为在35℃条件下,1小时净光合作用强度为30mL/h,1小时呼吸作用强度为45mL/h,1小时光照下积累的有机物少于1小时黑暗中消耗的有机物,故每天交替进行12小时光照、12小时黑暗,温度均保持在35℃的条件下,该植物不能正常生长。
【小问2详解】
在黑暗条件下,甜菜植株只能进行呼吸作用,故测量甜菜植株的细胞呼吸作用强度时,可以在黑暗条件下测量CO2的释放量。
【小问3详解】
结合表格数据可知,适当升高温度可提高净光合速率。白天提高温度,能增加净光合速率,夜晚适当降温,以降低细胞呼吸,减少有机物的消耗,故温室种植甜菜时,白天将温度适当升高,夜晚将温度适当降低有利于植物的生长。
19. 细胞衰老是人体内发生的正常生命现象,正常的细胞衰老有利于机体更好地实现自我更新。最新研究显示,细胞外烟酰胺磷酸核糖转移酶(NAMPT)是一种蛋白质类物质,它普遍存在于哺乳动物体内,有抑制衰老,延长寿命等重要作用。
请回答下列问题:
(1)研究发现,人的衰老过程与组织细胞中的含量水平明显降低直接相关。通常情况下,人体细胞产生NADH的场所有________________________。NAMPT从合成至分泌到细胞外,直接经过________________(细胞器)等细胞结构。
(2)细胞外NAMPT的催化产物NMN是合成的原料。为了探究细胞衰老与NAMPT之间的关系,某科研小组选取了两组健康的小鼠,甲组小鼠注射________________补充剂,乙组小鼠注射等量的生理盐水,在其他条件相同且适宜下培养一段时间。结果发现甲组小鼠的平均寿命约为2.8年,乙组小鼠的平均寿命约为2.4年;且甲组小鼠的心肌细胞内检测出含量水平明显________________(填“高于”“低于”或“等于”)乙组小鼠的心肌细胞内水平。
(3)通过上述探究实验,由此推测NAMPT延缓细胞衰老的可能机制是________________________________。
【答案】(1) ①. 细胞质基质和线粒体基质 ②. 核糖体、内质网、高尔基体
(2) ①. NAMPT ②. 高于
(3)NAMPT通过促进NAD+的合成来延缓细胞衰老
【解析】
【分析】衰老的细胞主要具有以下特征:细胞内水分减少、多种酶活性降低、色素积累、呼吸速率减慢;细胞核的体积增大,核膜内折,染色质收缩、染色加深;细胞膜通透性改变,运输功能降低。
【小问1详解】
通常情况下,哺乳动物细胞的细胞质基质和线粒体基质中可通过有氧呼吸将NAD+转化成NADH。NAMPT为分泌蛋白,分泌蛋白合成与分泌过程:核糖体合成蛋白质→内质网进行粗加工→内质网“出芽”形成囊泡→高尔基体进行再加工形成成熟的蛋白质→高尔基体“出芽”形成囊泡→细胞膜,故NAMPT从合成至分泌到细胞外,直接经过核糖体、内质网、高尔基体等细胞结构。
【小问2详解】
为探究细胞衰老与NAMIPT之间的关系,该实验的自变量为是否含有NAMPT,因变量为小鼠的平均寿命,该实验步骤为:选取两组健康的小鼠,甲组注射NAMPT补充剂,乙组注射等量生理盐水,结果发现甲组小鼠的平均寿命约为2.8年,乙组小鼠的平均寿命约为2.4年,由题意“人的衰老过程与组织细胞中 NAD+ 的含量水平明显降低直接相关”可知,NAD+ 能够延缓衰老,故甲组小鼠的心肌细胞内检测出 NAD+ 含量水平明显高于乙组小鼠的心肌细胞内 NAD+ 水平。
【小问3详解】
甲组小鼠的脂肪细胞、心肌细胞等处均检测出了高水平的NAD+,则能推断出NAD+的含量会影响细胞的衰老,而细胞外NAMPT的催化产物NMN是合成NAD+的原料,由此推测NAMPT延缓细胞衰老的机制是NAMPT通过促进NAD+的合成来延缓细胞衰老。
20. 中国南极考察站——中山站的某科研小组在南极冰层中发现一种全新的病毒,为了探究该病毒的遗传物质是DNA还是RNA,实验人员进行如下实验。请回答下列问题:
(1)病毒没有细胞结构,一般由核酸和蛋白质组成。组成病毒的核酸是________________。
(2)材料用具:该病毒核酸提取物、DNA酶、RNA酶、小白鼠若干、等渗生理盐水、注射器等。
(3)实验步骤:
I.选取健康且生长状况基本一致的小白鼠若干,随机均分成四组,编号分别为A、B、C、D。
II.请补充完整下表,并将配制液分别注射入各组小白鼠体内。
组别
A
B
C
D
注射溶液
该病毒核酸提取物和RNA酶
该病毒核酸提取物和①________
该病毒核酸提取物
②__________
III.其他条件相同且适宜,培养一段时间后,观察比较各组小白鼠的发病情况。
(4)结果预测及结论:
若A、C组发病,而B、D组未发病,说明_______________________;若_______,说明____________。
【答案】(1)DNA或RNA
(2) ①. DNA酶 ②. 生理盐水
(3) ①. DNA是该病毒的遗传物质 ②. B、C组发病,A、D组未发病 ③. RNA是该病毒的遗传物质
【解析】
【分析】病毒是非细胞生物,只能寄生在活细胞中进行生命活动。病毒依据宿主细胞的种类可分为植物病毒、动物病毒和噬菌体;根据遗传物质来分,分为DNA病毒和RNA病毒;病毒由核酸和蛋白质组成。
【小问1详解】公众号:高中试卷君
病毒没有细胞结构,一般由核酸和蛋白质组成,组成病毒的核酸只有一种,是DNA或RNA。
【小问2详解】
根据酶的专一性,即一种酶只能催化一种或一类化学反应,DNA酶可以催化DNA水解,最终产物中没有DNA;RNA酶可以催化RNA的水解,最终产物中没有RNA,因此表中①处加入的是DNA酶;探究实验要遵循对照原则和单一变量原则,因此还需要设置对照组,即②处应该加入的是生理盐水。
【小问3详解】
结果预测及结论:①若DNA是该病毒的遗传物质,则B组DNA被水解,而A、C组DNA完好,因此A、C组发病,B、D组未发病;②若RNA是该病毒的遗传物质,则A组RNA被水解,而B、C组RNA完好,因此B、C组发病,A、D组未发病。
21. 玉米是我国重要的粮食作物。玉米通常是雌雄同株异花植物(顶端长雄花序,叶腋长雌花序),但也有的是雌雄异株植物。玉米的性别受两对独立遗传的等位基因控制,雌花花序由显性基因B控制,雄花花序由显性基因N控制,基因型bbnn个体为雌株。现有甲(雌雄同株)、乙(雌株)、丙(雌株)、丁(雄株)4种纯合的玉米植株,回答下列问题:
(1)在杂交过程中,玉米相对于豌豆可以省去去雄环节,现以甲为母本、丁为父本进行杂交育种,需进行人工传粉,具体做法是_________________________。
(2)将乙和丁杂交,全部表现为雌雄同株,则乙的基因型为_______。若自交,雌株中纯合子所占比例为____________,在的雌雄同株中,与基因型相同的植株所占比例是_________。
(3)现有大量纯合的玉米植株丙和丁,若要用这两种玉米植株为材料验证分离定律。写出验证思路及预期结果。
验证思路:_____________________________;
预期结果:________________________________。
【答案】(1)在花粉未成熟时需对甲植株雌花花序套袋隔离,等丁的花粉成熟后再通过人工授粉把丁的花粉传到甲的雌蕊柱头后,再套袋隔离
(2) ①. BBnn ②. 1/2 ③. 4/9
(3) ①. 将丙和丁进行杂交,得到F1,让F1进行自交,得到F2,然后观察并统计F2的表现及比例 ②. F2的表现及比例为雄株:雌株=3:1
【解析】
【分析】分离定律的实质是杂合体内等位基因在减数分裂生成配子时随同源染色体的分开而分离,进入两个不同的配子,独立的随配子遗传给后代。
【小问1详解】
分析题意,B和N同时存在(B_N_)为雌雄同株异花,N存在、B不存在(bbN_)表现为雄株,N不存在(B_nn或bbnn)表现为雌株。甲(雌雄同株)、乙(雌株)、丙(雌株)、丁(雄株),且均为纯合体,因此可推断出甲的基因型为BBNN,乙、丙基因型可能为BBnn或bbnn,丁的基因型为bbNN。若甲为母本,丁为父本杂交,因为甲为雌雄同株异花植物,所以在花粉未成熟时需对甲植株雌花花序套袋隔离,等丁的花粉成熟后再通过人工授粉把丁的花粉传到甲的雌蕊柱头后,再套袋隔离。
【小问2详解】
乙和丁杂交,F1全部表现为雌雄同株,由此可知乙基因型为BBnn,丁的基因型为bbNN,F1基因型为BbNn,F1自交得到的F2基因型及比例为9B_N_(雌雄同株) :3B_nn(雌株):3bbN_(雄株) :1bbnn(雌株),F2雌株中纯合子(BBnn、bbnn)所占比例为1/2;在F2的雌雄同株中,与F1基因型(BbNn)相同的植株所占比例是2/3×2/3=4/9。
【小问3详解】
贵州省贵阳市2024届高三下学期适应性测试(一)生物试卷(PDF版附答案): 这是一份贵州省贵阳市2024届高三下学期适应性测试(一)生物试卷(PDF版附答案),文件包含贵州省贵阳市2024届高三下学期适应性测试一生物pdf、贵州省贵阳市2024届高三下学期适应性测试一生物答案pdf等2份试卷配套教学资源,其中试卷共6页, 欢迎下载使用。
贵州省贵阳市第一中学2023-2024学年高三上学期1月高考适应性月考(五)生物试卷(PDF版附解析): 这是一份贵州省贵阳市第一中学2023-2024学年高三上学期1月高考适应性月考(五)生物试卷(PDF版附解析),共15页。
贵州省贵阳市第一中学2024届高三上学期适应性月考(五)生物: 这是一份贵州省贵阳市第一中学2024届高三上学期适应性月考(五)生物,文件包含贵阳一中高三1月生物试卷pdf、贵阳一中2024届高考月考卷五生物-答案pdf等2份试卷配套教学资源,其中试卷共15页, 欢迎下载使用。

