 
 
 
所属成套资源:新高考物理一轮复习重难点过关训练 (含解析)
新高考物理一轮复习重难点过关训练专题05 牛顿三大定律(含解析)
展开
这是一份新高考物理一轮复习重难点过关训练专题05 牛顿三大定律(含解析),共21页。试卷主要包含了理解牛顿运动三定律的内容,会应用牛顿运动三定律解题.,0 kg D.6,0 kg,等内容,欢迎下载使用。
专题05 牛顿三大定律
1.理解牛顿运动三定律的内容.
2.理解惯性的本质,会区分作用力和反作用力与一对平衡力.
3.会应用牛顿运动三定律解题.
考点一 牛顿第一定律的理解
1.牛顿第一定律
(1)内容:一切物体总保持匀速直线运动状态或静止状态,除非作用在它上面的力迫使它改变这种状态.
(2)意义:①揭示了物体的固有属性:一切物体都具有惯性,因此牛顿第一定律又被叫作惯性定律;
②揭示了运动和力的关系:力不是维持物体运动的原因,而是改变物体运动状态的原因,即力是产生加速度的原因.
2.惯性
(1)定义:物体具有保持原来匀速直线运动状态或静止状态的性质.
(2)量度:质量是惯性大小的唯一量度,质量大的物体惯性大,质量小的物体惯性小.
(3)普遍性:惯性是物体的固有属性,一切物体都具有惯性,与物体的运动情况和受力情况无关.
1.惯性的两种表现形式
(1)物体在不受外力或所受的合外力为零时,惯性表现为使物体保持原来的运动状态不变(静止或匀速直线运动).
(2)物体受到外力时,惯性表现为抗拒运动状态的改变,惯性大,物体的运动状态较难改变;惯性小,物体的运动状态较易改变.
2.牛顿第一定律与牛顿第二定律的关系
牛顿第一定律和牛顿第二定律是相互独立的.
(1)牛顿第一定律告诉我们改变运动状态需要力,力是如何改变物体运动状态的问题则由牛顿第二定律来回答.
(2)牛顿第一定律是经过科学抽象、归纳推理总结出来的,而牛顿第二定律是一条实验定律. 
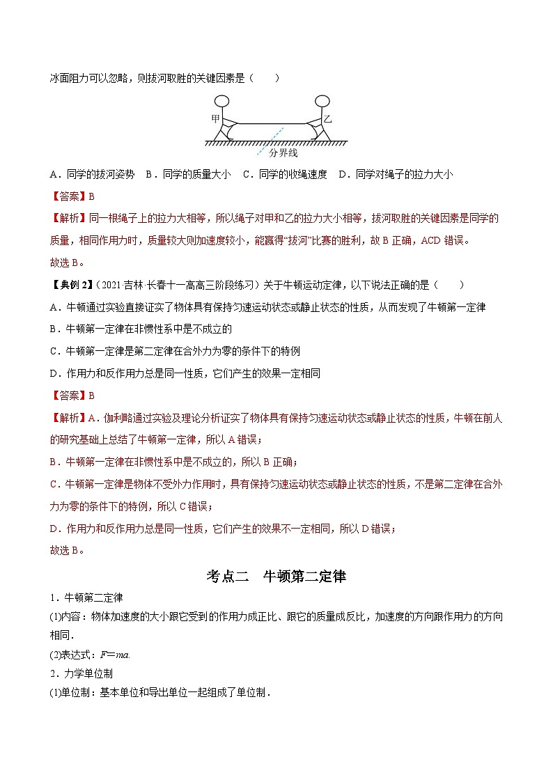
【典例1】(2022·浙江·模拟预测)两同学在冰面上拔河,分界线处于绳子中点正下方,若绳子质量不计,冰面阻力可以忽略,则拔河取胜的关键因素是(  )
A.同学的拔河姿势 B.同学的质量大小 C.同学的收绳速度 D.同学对绳子的拉力大小
【答案】B
【解析】同一根绳子上的拉力大相等,所以绳子对甲和乙的拉力大小相等,拔河取胜的关键因素是同学的质量,相同作用力时,质量较大则加速度较小,能赢得“拔河”比赛的胜利,故B正确,ACD错误。
故选B。
【典例2】(2021·吉林·长春十一高高三阶段练习)关于牛顿运动定律,以下说法正确的是(  )
A.牛顿通过实验直接证实了物体具有保持匀速运动状态或静止状态的性质,从而发现了牛顿第一定律
B.牛顿第一定律在非惯性系中是不成立的
C.牛顿第一定律是第二定律在合外力为零的条件下的特例
D.作用力和反作用力总是同一性质,它们产生的效果一定相同
【答案】B
【解析】A.伽利略通过实验及理论分析证实了物体具有保持匀速运动状态或静止状态的性质,牛顿在前人的研究基础上总结了牛顿第一定律,所以A错误;
B.牛顿第一定律在非惯性系中是不成立的,所以B正确;
C.牛顿第一定律是物体不受外力作用时,具有保持匀速运动状态或静止状态的性质,不是第二定律在合外力为零的条件下的特例,所以C错误;
D.作用力和反作用力总是同一性质,它们产生的效果不一定相同,所以D错误;
故选B。
考点二 牛顿第二定律
1.牛顿第二定律
(1)内容:物体加速度的大小跟它受到的作用力成正比、跟它的质量成反比,加速度的方向跟作用力的方向相同.
(2)表达式:F=ma.
2.力学单位制
(1)单位制:基本单位和导出单位一起组成了单位制.
(2)基本单位:基本物理量的单位.国际单位制中基本物理量共七个,其中力学有三个,是长度、质量、时间,单位分别是米、千克、秒.
(3)导出单位:由基本物理量根据物理关系推导出来的其他物理量的单位.
1.对牛顿第二定律的理解
2.解题的思路和关键
(1)选取研究对象进行受力分析;
(2)应用平行四边形定则或正交分解法求合力;
(3)根据F合=ma求物体的加速度a.
【典例3】(2021·天津·南开中学高三阶段练习)小明拍到了一张这样的照片:如图所示,一物块紧贴在车。厢壁上,相对于车厢壁静止。已知小车是运动的,且物块与车厢壁没有粘连或钉在一起则下列说法正确的是(  )
A.小车一定正在向右加速运动
B.车厢壁对物块的弹力与物块对车厢壁的压力是一对平衡力
C.若车厢的加速度变小,车厢壁对物块的弹力也变小
D.若车厢的加速度变大,车厢壁对物块的摩擦力也变大
【答案】C
【解析】A.物块与车厢具有相同的加速度,则物块所受的摩擦力和重力平衡,水平向右的弹力提供加速度,即加速度向右,则小车正在向右加速运动或向左做减速运动,故A错误;
B.在水平方向上,车厢壁对物块的弹力与物块对车厢壁的压力是一对作用力和反作用力。故B错误;
C.物块与车厢具有相同的加速度,根据牛顿第二定律得
N=ma
加速度变小,车厢壁对物块的弹力变小,故C正确;
D.车厢的加速度增大,根据牛顿第二定律知
N=ma
弹力增大,但是摩擦力和重力平衡,摩擦力保持不变,故D错误;
故选C。
【典例4】2021年10月16日0时23分,“神舟十三号”成功发射,顺利将三名航天员送入太空并进驻空间站.在空间站中,如需测量一个物体的质量,需要运用一些特殊方法:如图所示,先对质量为m1=1.0 kg的标准物体P施加一水平恒力F,测得其在1 s内的速度变化量大小是10 m/s,然后将标准物体与待测物体Q紧靠在一起,施加同一水平恒力F,测得它们1 s内速度变化量大小是2 m/s.则待测物体Q的质量m2为(  )
A.3.0 kg B.4.0 kg
C.5.0 kg D.6.0 kg
【答案】 B
【解析】对P施加F时,根据牛顿第二定律有a1===10 m/s2,对P和Q整体施加F时,根据牛顿第二定律有a2===2 m/s2,联立解得m2=4.0 kg,
故选B.
考点三 牛顿第三定律
1.作用力和反作用力:两个物体之间的作用总是相互的,一个物体对另一个物体施加了力,后一个物体同时对前一个物体也施加力.
2.内容:两个物体之间的作用力和反作用力总是大小相等、方向相反、作用在同一条直线上.
3.表达式:F=-F′.
1.一对平衡力与作用力和反作用力的比较
名称
项目  
一对平衡力
作用力和反作用力
作用对象
同一个物体
两个相互作用的不同物体
作用时间
不一定同时产生、同时消失
一定同时产生、同时消失
力的性质
不一定相同
一定相同
作用效果
可相互抵消
不可抵消
2.在对物体进行受力分析时,如果不便于直接分析求出物体受到的某些力时,可先求它的反作用力,再反过来求待求力.如求压力时,可先求支持力,在许多问题中,摩擦力的求解亦是如此.可见牛顿第三定律将起到非常重要的转换研究对象的作用,使得我们对问题的分析思路更灵活、更宽阔.
【典例5】如图,一匹马拉着车加速前行,则水平方向地面对车的作用力和车对马的作用力(  )
A.方向相反, B.方向相反,
C.方向相同, D.方向相同,
【答案】D
【解析】车轮相对地面有向前的运动趋势,则水平方向地面对车的作用力向后。
马对车的拉力向前,根据牛顿第三定律可知,车对马的作用力向后。
因为车加速向前运动,则马对车的拉力大于水平方向地面对车的作用力,结合牛顿第三定律可知
故选D。
【典例6】(2022·四川·金堂县淮口中学校高三阶段练习)2018年9月19日22时7分,运载火箭在西昌卫星发射中心成功执行“一箭双星”发射任务,将北斗卫星导航系统第37、38颗卫星顺利送入预定轨道,发射取得圆满成功。下面关于卫星与火箭起飞的情形,叙述正确的是(  )
A.火箭尾部向下喷气,喷出的气体反过来对火箭产生一个反作用力,从而让火箭获得了向上的推力
B.火箭尾部喷出的气体对空气产生一个作用力,空气的反作用力使火箭获得飞行的动力
C.火箭飞出大气层后,由于没有空气,火箭虽然向下喷气,但也无法获得前进的动力
D.卫星进入运行轨道之后,不再受重力作用
【答案】A
【解析】ABC.火箭尾部向下喷气,喷出的气体反过来对火箭产生一个反作用力,从而让火箭获得了向上的推力,火箭飞出大气层后,没有空气,火箭向下喷气,获得前进的动力。A正确,BC错误;
D.卫星进入运行轨道之后,受重力作用,充当向心力,D错误。
故选A。
【典例7】(2022·浙江·模拟预测)超市里的购物车在自动扶梯上会被“锁死”,秘密在于每个后轮两侧的塑胶垫,如图所示,塑胶垫的位置比轮子的凸缘高:当购物车推进自动扶梯时,轮子的凸缘会落进扶梯的凹槽(忽略此处摩擦),后轮的塑胶垫就压在自动扶梯的齿面上以获得静摩擦力。当购物车(人车分离)随倾斜自动扶梯一起匀速运动时(  )
A.塑胶垫受到扶梯的弹力之和等于购物车的重力
B.塑胶垫受到扶梯的摩擦力之和等于购物车的重力
C.自动扶梯对购物车的作用力等于购物车的重力
D.塑胶垫对扶梯的摩擦力可能大于扶梯对塑胶垫的摩擦力
【答案】C
【解析】ABC.购物车(人车分离)随倾斜自动扶梯一起匀速运动时,合力为零,即橡胶垫受到的弹力与橡胶垫受到的摩擦力的合力与重力等大反向,即自动扶梯对购物车的作用力等于购物车的重力;沿扶梯方向合力为零,则橡胶垫受到的摩擦力之和等于购物车的重力沿斜面的分力,故C正确,AB错误;
D.塑胶垫对扶梯的摩擦力与扶梯对塑胶垫的摩擦力为一对相互作用力,大小相等,方向相反,故D错误。
故选C。
一、单选题
1.(2022·全国·高三课时练习)下列说法正确的是(  )
A.牛顿认为力不是维持物体运动的原因
B.牛顿第一定律、牛顿第二定律都可以通过实验来验证
C.国际单位制中,kg、m、N是三个基本单位
D.根据加速度定义式,加速度a由速度变化量Δv和所用时间Δt共同决定
【答案】A
【解析】A.牛顿认为力是改变物体运动状态的原因,而不是维持物体运动的原因,A正确;
B.牛顿第二定律可以通过实验来验证,牛顿第一定律不可以通过实验来验证,B错误;
C.国际单位制中,kg、m是基本单位,N是导出单位,C错误;
D.加速度a与Δv和Δt无关,由合力F和质量m共同决定,D错误。
故选A。
2.(2021·上海市民办瑞虹中学高三期中)如图是伽利略的两个斜面实验,则(  )
A.图(a)使用光滑斜面进行实验
B.图(b)使用光滑斜面进行实验
C.图(a)得出:自由落体运动是匀加速直线运动
D.图(b)得出:力是维持物体运动的原因
【答案】C
【解析】AB.图(a)实验对斜面粗糙程度无要求,图(b)实验对斜面有要求,都要光滑,但现实中没有光滑斜面,理想化逻辑推理,AB错误;
C.伽利略从图(a)中将斜面实验的结论外推到斜面倾角90°的情形,从而间接证明了自由落体运动是匀加速直线运动,C正确;
D.伽利略理想斜面实验图(b)中,由于空气阻力和摩擦力的作用,小球在另一面运动能到达的高度,一定会略小于它开始运动时的高度,只有在斜面绝对光滑的理想条件下,小球滚上的高度才与释放的高度相同。所以可以设想,在伽利略斜面实验中,若斜面光滑,并且使斜面变成水平面,则可以使小球沿水平面运动到无穷远处。得出力不是维持物体运动的原因,D错误。
故选C。
3.(2022·新疆乌鲁木齐·一模)物理学发展史上,首先把实验和逻辑推理和谐地结合起来的科学家是(  )
A.亚里士多德 B.伽利略
C.笛卡尔 D.牛顿
【答案】B
【解析】A.亚里士多德的主要方法是思辨,故A错误;
B.伽利略首先采用 的科学方法,把实验和逻辑推理结合起来,故B正确;
C.笛卡尔在伽利略观点的基础上做了进一步完善,故C错误
D.牛顿在伽利略和笛卡尔的基础上发现了牛顿运动三定律,故D错误。
故选B。
4.(2022·上海市崇明中学模拟预测)以一定的初速度从足够高的某点竖直上抛一物体,物体受到的空气阻力与速度成正比,则物体在运动过程中的加速度大小(  )
A.先变小后变大 B.先变大后变小
C.一直变大 D.一直变小,最后变为零
【答案】D
【解析】设物体上升时空气阻力为f1,加速度为a1,由牛顿第二定律可知
       
由题意可知,上升时的速度逐渐减小,则f1逐渐减小,a1逐渐减小;当物体上升到最高点时
综上可得
设物体下落时空气阻力为f2,加速度为a2,由牛顿第二定律可知
由题意可知,下落时的速度逐渐增大,则f2逐渐增大,a2逐渐减小;当
时有
此时,若物体未落地,则物体将保持匀速继续下落。所以物体在运动过程中的加速度将逐渐减小,最终为零。
故选D。
5.(2022·云南·昆明一中模拟预测)如图所示,倾角为的粗糙斜劈放在粗糙水平面上,物体a放在斜面上,轻质细线一端栓结在物体a上,另一端绕过光滑的滑轮栓结在天花板的c点,轻质滑轮2下悬挂物体b,系统处于静止状态。若将固定点c向左移动少许,而a与斜劈始终静止,下列说法错误的是(  )
A.斜劈对物体a的摩擦力一定减小
B.斜劈对地面的压力一定不变
C.细线对物体a的拉力一定减小
D.地面对斜劈的摩擦力一定减小
【答案】A
【解析】AC.对滑轮和物体b受力分析,受重力和两个拉力,如图所示
竖直方向根据受力平衡可得
解得
将固定点c向左移动少许,则减小,故拉力减小;对物体a受力分析,受重力、支持力、拉力和静摩擦力,绳子拉力减小,但因为不知道拉力与重力沿斜面向下的分力的大小关系,故无法判断静摩擦力是否存在以及方向,故不能判断静摩擦力的变化情况,A说法错误,满足题意要求,C说法正确,不满足题意要求;
B.对斜劈、物体a、b和滑轮1、2整体受力分析,受重力、支持力、细线的拉力和地面的静摩擦力,如图所示
竖直方向根据受力平衡可得
可知与角度无关,恒定不变,根据牛顿第三定律,斜劈对地面的压力也不变,B说法正确,不满足题意要求;
D.对斜劈、物体a、b和滑轮1、2整体受力分析,水平方向根据受力平衡可得
将固定点c向左移动少许,则减小,故摩擦力减小,D说法正确,不满足题意要求;
故选A。
6.(2022·重庆·模拟预测)图中是生活中磨刀的情景。若磨刀石始终处于静止状态,当刀相对磨刀石向前运动的过程中,下列说法错误的是(  )
A.刀受到的滑动摩擦力向后 B.磨刀石受到地面的静摩擦力向后
C.磨刀石受到四个力的作用 D.地面和磨刀石之间有两对相互作用力
【答案】C
【解析】A.当刀相对磨刀石向前运动的过程中,刀受到的滑动摩擦力向后,故A正确,不符合题意;
B.当刀相对磨刀石向前运动的过程中,刀对磨刀石摩擦力向前,根据平衡条件可知,磨刀石受到地面的静摩擦力向后,故B正确,不符合题意;
C.磨刀石受到重力、地面支持力、刀的摩擦力和地面摩擦力以及刀的压力(否则不会有摩擦力),共5个力作用,故C错误,符合题意;
D.地面和磨刀石之间有两对相互作用力分别是磨刀石对地面的压力与地面对磨刀石的支持力,地面对磨刀石摩擦力与磨刀石对地面的摩擦力,故D正确,不符合题意。
故选C。
7.(2022·天津·模拟预测)农村在修建住房时,常用如图所示的简易机械装置来搬运建筑材料。光滑滑轮用通过轴心O的竖直轻杆固定在支架上的点,开始乙手中的绳子松弛,甲站在地面上通过定滑轮缓慢拉动绳子端点A,使材料竖直上升到达楼顶之后,乙再在楼顶水平拉着绳把建筑材料缓慢移到楼顶平台上。整个过程中甲的位置一直不动,下列说法正确的是(  )
A.材料竖直上升过程中,轻杆上的力一定沿竖直方向
B.乙移动建筑材料的过程中,甲对绳的拉力保持不变
C.乙移动建筑材料的过程中,乙对绳的拉力大小不变
D.乙移动建筑材料的过程中,甲对地面的摩擦力逐渐增大
【答案】D
【解析】A.材料竖直上升过程中,以定滑轮为研究对象,由于定滑轮与甲这一侧绳子拉力存在水平向左的分力,根据受力平衡可知,轻杆对滑轮的作用力一定有水平向右的分力,故轻杆上的力不沿竖直方向,A错误;
BC.乙移动建筑材料的过程中,可知滑轮与乙这一侧绳子与竖直方向的夹角逐渐变大,以点为对象,根据受力平衡可得
,
可知随着的增大,增大,增大,故甲对绳的拉力增大,乙对绳的拉力大增大,BC错误;
D.乙移动建筑材料的过程中,对甲受力分析,由受力平衡可知,地面对甲的摩擦力大小等于绳子对甲的拉力在水平方向的分力,由于甲对绳的拉力增大,即绳对甲的拉力增大,且绳与水平方向夹角不变,可得地面对甲的摩擦力逐渐增大,根据牛顿第三定律可得,甲对地面的摩擦力逐渐增大,D正确;
故选D。
8.(2022·上海市崇明中学模拟预测)用图示装置研究小车质量一定时,加速度与受力的关系。通过安装在小车上的无线力传感器测量小车受到的拉力,用位移传感器(图中未画出)测小车的加速度。当小车匀速运动时,力传感器读数为F0。通过改变小桶中沙的质量改变拉力,多次重复实验,获得多组加速度和力的数据,描绘出小车加速度a与拉力的关系图像。则得到图像可能是(  )
A. B. C. D.
【答案】D
【解析】依题意,小车在运动时所受阻力大小等于F0,设小车质量为M,对小车在水平方向受力分析,有
则有
依题意,小车质量M一定,可知加速度a与拉力F成线性关系,且不过原点,故ABC错误,D正确。
故选D。
9.(2022·山东青岛·二模)如图,在杠杆的左臂处挂有质量为的小球,在杠杆的右臂处挂有一定滑轮。跨过定滑轮的细线一端拴接质量为的小球,另一端拴接小球,忽略滑轮和细线质量以及一切摩擦,若要使杠杆平衡,小球的质量应为(  )
A.0 B. C. D.
【答案】B
【解析】如图所示
由杠杆平衡条件可得
对由牛顿第二定律得
对由牛顿第二定律得
联立解得
故B正确,ACD错误。
故选B。
10.(2022·广东·开平市忠源纪念中学模拟预测)冰雪运动爱好者利用无人机牵引,在光滑水平冰面上匀速滑行,如图所示。牵引绳与竖直方向成角,人所受空气阻力恒定。则(  )
A.角越大,绳子对人的拉力越大
B.角越大,地面对人的支持力越大
C.空气对无人机的作用力可能沿着绳子方向
D.无人机对绳的拉力与绳对人的拉力是一对相互作用力
【答案】B
【解析】AB.以人对研究对象,受力分析如图
水平方向
竖直方向
可得
人所受空气阻力恒定,角越大,绳子对人的拉力越小,地面对人的支持力越大,故B正确,A错误;
C.以飞机为研究对象,飞机受空气阻力、绳子拉力和重力,由平衡条件可知空气阻力与飞机的重力和绳子拉力的合力等大反向,不可能沿着绳子方向,故C错误;
D.相互作用力是在两个相互作用的物体之间,无人机对绳的拉力与绳对人的拉力中涉及三个物体,故D错误。
故选B。
二、 多选题
11.(2021·福建宁德·高三期中)“物理”二字最早出现在我国的晋朝,泛指事物之理,源于《庄子•天下》中的“判天地之美,析万物之理”。关于物理思想与方法,下列叙述正确的是(  )
A.用质点来代替物体的方法运用了假设法
B.重心、合力的概念都体现了等效思想
C.伽利略理想斜面实验运用了在可靠的实验事实基础上进行合理外推的方法
D.加速度a是速度变化量与时间的比值运用了控制变量法
【答案】BC
【解析】A.质点采用了理想化的物理模型的方法,A错误;
B.重心、合力和分力都采用了等效替代的思想,B正确;
C.伽利略理想斜面实验运用了在可靠的实验事实基础上进行合理外推的方法,C正确;
D.加速度a是速度变化量与时间的比值运用了比值定义法,D错误。
故选BC。
12.(2022·全国·高三专题练习)我们经常接触到的一些民谚、俗语,都蕴含着丰富的物理知识,以下理解正确的是(  )
A.“泥鳅黄鳝交朋友,滑头对滑头”——泥鳅和黄鳝的表面都比较光滑,摩擦力小
B.“一只巴掌拍不响”——力是物体对物体的作用,一只巴掌要么拍另一只巴掌,要么拍在其他物体上才能产生力的作用,才能拍响
C.“鸡蛋碰石头,自不量力”——鸡蛋和石头相碰时石头撞击鸡蛋的力大于鸡蛋撞击石头的力
D.“人心齐,泰山移”——如果各个分力的方向一致,则合力的大小等于各个分力的大小之和
【答案】ABD
【解析】A.泥鳅与黄鳝表面比较光滑,二者之间的动摩擦因数比较小,则二者之间摩擦力较小,故A正确;
B.物体之间的作用是相互的,“一只巴掌拍不响”说明力是物体对物体的作用,故B正确;C.鸡蛋与石头相碰时,根据牛顿第三定律可知,石头撞击鸡蛋的力的大小等于鸡蛋撞击石头的力,故C错误;
D.“人心齐,泰山移”反映了如果各个分力方向一致,合力的大小等于各个分力大小之和,故D正确。
故选ABD。
13.(2022·广西·合山高中模拟预测)如图所示,水平轻弹簧两端拴接两个质量均为m的小球a和b,拴接小球的细线P、Q固定在天花板上,两球静止,两细线与水平方向的夹角均为37°。现剪断细线P。重力加速度大小为g,取,。下列说法正确的是(  )
A.剪断细线P前,弹簧的弹力大小为
B.剪断细线P的瞬间,小球a的加速度大小为
C.剪断细线P的瞬间,小球b的加速度大小为0
D.剪断细线P的瞬间,细线Q的拉力与剪断细线P前,细线P的拉力大小相同
【答案】BCD
【解析】A.剪短细线P前,对小球a进行受力分析,小球a受竖直向下的重力,水平向右的弹簧弹力以及沿绳子向上的细绳的拉力。根据共点力平衡有
解得
故A项错误;
B.剪短细线瞬间,弹簧的弹力不变,小球a所受的合力等于其剪断前细绳的拉力,即
对小球有
解得
故B项正确;
C.剪断细线P的瞬间,弹簧的弹力不变,所以小球b处于静止状态,合力为零,加速度为0,故C项正确;
D.剪断细线P前,对b球受力分析,有
解得
即两个细线上的拉力是相同的,剪断细线P瞬间,弹簧的弹力不变,小球b受力情况不变,所以细线上的拉力不变,即剪断细线P的瞬间,细线Q的拉力与剪断细线P前,细线P的拉力大小相同,故D线正确。
故选BCD。
三、解答题
14.(2019·全国·高三专题练习)如图甲所示,当用力向前拉静止在地面上的小车时,车上的木块将会向后倾倒;如图乙所示,当运动中的小车遇到障碍物时,车上的木块将向前倾倒,试分别解释其中的道理.
【答案】见解析
【解析】甲图中静止的小车和木块突然受到拉力时,小车和木块的底部一起向前运动,木块上部由于惯性仍保持静止状态,所以会向后倾倒.乙图中运动的小车和木块遇到障碍物,小车和木块底部突然停止,木块上部由于惯性仍然保持运动,所以小木块会向前倾倒。
15.(2022·浙江·模拟预测)2021年5月22日,我国首次火星探测器“天问一号”成功着陆火星。在着陆的最后阶段,探测器到达距火星表面100米的时候,进入悬停阶段,这个时候可能会进行一些平移,选择安全的着陆区进行着陆。图示为探测器在火星表面最后100米着陆的模拟示意图。某时刻从悬停开始关闭探测器发动机,探测器开始作竖直匀加速下落,后开启发动机,探测器开始作竖直匀减速下落,到达火星表面时,探测器速度恰好为零,假设探测器下落过程中受到火星大气的阻力恒为探测器在火星表面重力的0.2倍,火星表面的重力加速度取,探测器总质量为5吨(不计燃料燃烧引起的质量变化)。求
(1)全程的平均速度大小;
(2)减速下落过程中的加速度大小;
(3)减速下落过程中发动机产生的推力大小。
【答案】(1)8m/s;(2)m/s2;(3)
【解析】(1)匀加速下落过程
得
末的速度为
全程的平均速度大小为
(2)由
得
减速下落过程中通过的位移为
减速下落过程中的加速度大小
(3)设减速下落过程中发动机产生的推力大小,有
代入解得
16.(2021·河南·商丘市柘城县行知高级中学高三期中)如图所示,物块的质量,细绳一端与物块相连,另一增绕过光滑的轻质定滑轮,当质量为的人用的力竖直向下拉绳子时,滑轮左侧细绳与水平方向的夹角为,物体在水平面上保特静止,(已知,g取),求:
(1)人对地面的压力大小;
(2)物块对地面的弹力大小和摩擦力大小;
(3)细绳对滑轮的压力大小和方向。
【答案】(1);(2),;(3),与竖直方向成18.5°斜向左下方
【解析】(1)人受重力、拉力和支持力,根据平衡条件,有
根据牛顿第三定律可知人对地面的压力大小为
(2)物体受力如图
设地面对物体的弹力大小为N,地面对物体的摩擦力大小为f,由共点力平衡条件有,竖直方向上有
代入数据得
水平方向上有
根据牛顿第三定律可知,物块对地面的弹力大小和摩擦力大小分别为
(3)细绳对滑轮的压力大小等于两边绳子拉力的合力,在水平方向上
方向为水平向左。竖直方向上
方向为竖直向下。因此细绳对滑轮的压力大小为
设与竖直方向夹角为,则
因此
即细绳对滑轮的压力方向与竖直方向成18.5°斜向左下方。
17.(2018·全国·高三专题练习)如图所示,质量m=10kg和M=20kg的两物块,叠放在动摩擦因数μ=0.5的粗糙水平地面上,质量为m的物块通过处于水平位置的轻弹簧与竖直墙壁连接,初始时弹簧处原长,弹簧的劲度系数k为250N/m.现将一水平力F作用在物块M上,使两物体一起缓缓地向墙壁靠近,当移动0.4m时,两物块间才开始相对滑动,(g=10N/kg) (最大静摩擦力等于滑动摩擦力).问
(1)当两物体移动0.2m时,弹簧的弹力是多大?此时,M对m摩擦力的大小和方向?       
(2)请画出两物体刚出现相对滑动时M的受力分析图,并求出这时水平推力F的大小.
【答案】(1)50N       (2)250N
【解析】(1)当两物体移动0.2m时,弹簧压缩量为20cm,根据胡克定律求解弹簧的弹力;再对m受力分析,根据平衡条件求解M对m摩擦力;(2)两物体刚出现相对滑动时,对M受力分析,受推力、重力、压力、支持力、m对M的摩擦力、地面对M的静摩擦力,根据平衡条件列式求解推力大小.
(1)移动0.2m时,弹簧弹力:F弹=kx=250N/m×0.2m=50N;
对m受力分析,受重力、支持力、弹簧弹力和静摩擦力,根据平衡条件,M对m摩擦力向左,大小为:f=F弹=50N
(2)移动0.2m时,弹簧弹力:F弹=kx=250N/m×0.4m=100N;
对m受力分析,受重力、支持力、弹簧弹力和静摩擦力,根据平衡条件,M对m摩擦力向左,大小为:f1=F弹=100N;
对M受力分析,如图所示:
根据牛顿第三定律,m对M有向右的静摩擦力,大小也为100N;
地面对M的摩擦力:f2=μN=μ(M+m)g=0.5×(20+10)×10=150N;
根据平衡条件,有:F=f1+f2=100+150=250N
相关试卷
这是一份新高考物理一轮复习重难点过关训练专题25 电磁感应现象 楞次定律(含解析),共22页。
这是一份新高考物理一轮复习重难点过关训练专题22 闭合电路的欧姆定律(含解析),共34页。试卷主要包含了会计算涉及电源的电路功率,0Ω;4,5 6等内容,欢迎下载使用。
这是一份新高考物理一轮复习重难点过关训练专题17 动量守恒定律及应用(含解析),共25页。试卷主要包含了理解系统动量守恒的条件,会应用动量守恒定律解决基本问题,理解碰撞的种类及其遵循的规律.,1m后停下等内容,欢迎下载使用。
 
 
 
 
 
 
 


