所属成套资源:新高考生物一轮复习精品讲义 (含解析)
新高考生物一轮复习精品讲义第5讲 细胞器及生物膜系统(含解析)
展开
这是一份新高考生物一轮复习精品讲义第5讲 细胞器及生物膜系统(含解析),共8页。试卷主要包含了细胞器的结构和功能,生物膜系统在结构和功能上的联系等内容,欢迎下载使用。
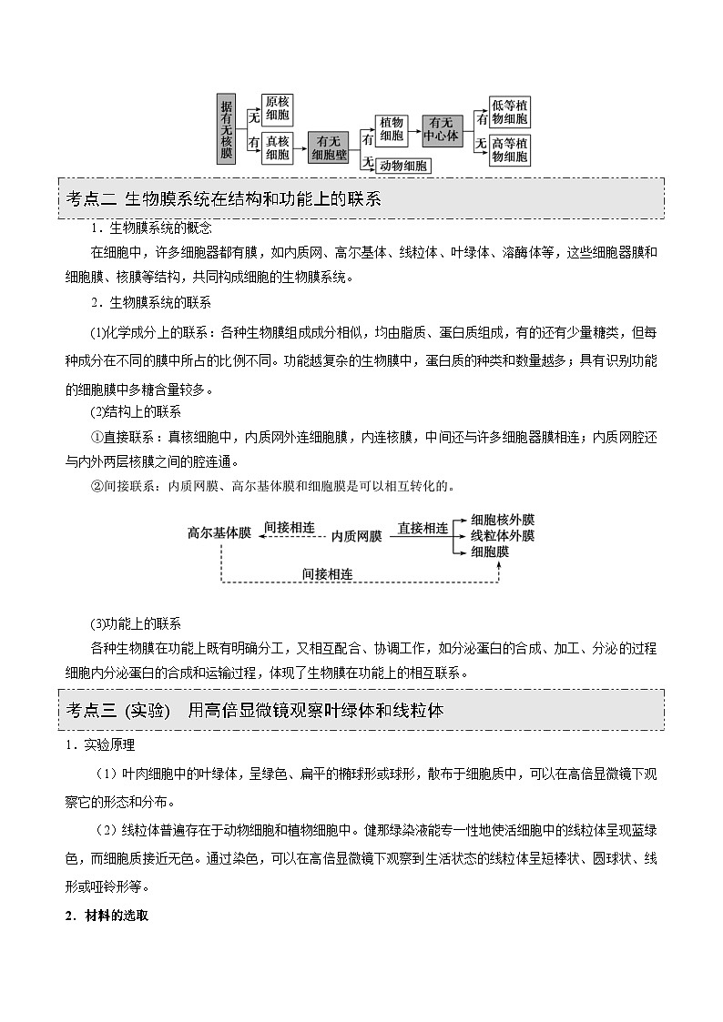
[高中生物一轮复习教学讲义 必修1]第5讲 细胞器及生物膜系统考点一 细胞器的结构和功能1.细胞器的结构和功能(利用差速离心法将各种细胞器分离)(1)双层膜结构的细胞器——线粒体和叶绿体细胞器线粒体叶绿体模式图增加膜面积的方式内膜向内凹陷形成嵴囊状结构薄膜叠加形成基粒主要成分内膜:有氧呼吸有关的酶基质基质主要功能有氧呼吸的主要场所,细胞的“动力车间”光合作用的场所,植物细胞的“养料制造车间”和“能量转换站”分布动植物细胞中,代谢旺盛的细胞和细胞内的功能旺盛区域数量较多绿色植物的叶肉细胞及幼嫩茎的皮层细胞相同点①都具有双层膜②都与能量转换有关,产生ATP③都含DNA、RNA和核糖体等,控制细胞质遗传(2)单层膜结构的细胞器——内质网、高尔基体、液泡、溶酶体细胞器内质网高尔基体液泡溶酶体模式图结构由膜连接而成的网状结构由扁平囊和小囊泡组成由液泡膜和细胞液组成内部含有多种水解酶功能①蛋白质的合成和加工(粗面内质网);②脂质和糖类的合成(光面内质网)①对来自内质网的蛋白质进行加工、分类和包装;②与细胞分泌物的形成有关;③在植物细胞中与细胞壁的形成有关①调节植物细胞内的环境;②储存多种物质,与植物细胞的渗透作用有关①分解衰老、损伤的细胞器;②吞噬并杀死入侵的病毒或病菌分布动植物细胞中分布广泛动植物细胞中,一般位于核附近成熟的植物细胞中比较明显动植物细胞中均有(3)无膜结构的细胞器——核糖体和中心体细胞器核糖体中心体
模式图结构由大小亚基组成含有两个相互垂直的中心粒组成成分含有rRNA和蛋白质由微管蛋白组成功能游离核糖体主要合成胞内蛋白;附着核糖体主要合成分泌蛋白、膜蛋白和溶酶体内的蛋白与细胞有丝分裂有关——形成纺锤体,牵引染色体向细胞两极移动分布游离在细胞质基质中;附着在内质网上;线粒体和叶绿体中有少量动物细胞和低等植物细胞中 注意说明:与细胞器有关的易错点①没有叶绿体或中央液泡的细胞不一定是动物细胞,如根尖分生区细胞。②没有叶绿体的细胞不一定不能进行光合作用,如蓝藻。③没有叶绿体或光合色素不一定不能将无机物转化为有机物,如进行化能合成作用的硝化细菌。④没有线粒体不一定不能进行有氧呼吸,如需氧型的原核生物。⑤具有细胞壁的细胞不一定是植物细胞,如真菌细胞、细菌细胞等都有细胞壁。⑥液泡中的色素是花青素,与花和果实的颜色有关;叶绿体中的色素是叶绿素等,与光合作用有关。⑦高尔基体在植物细胞中与细胞壁的合成有关;而在动物细胞中则与细胞分泌物的形成有关,如分泌蛋白。⑧细胞质基质、线粒体基质和叶绿体基质所含的化学成分不同,所具有的生理功能不同。⑨在不同细胞中,细胞器的含量是不一样的,如需能量较多的细胞含线粒体较多,合成蛋白质比较旺盛的细胞含核糖体较多,即细胞的结构与其功能是相适应的。(4)特殊细胞总结:①根尖分生区细胞无叶绿体和大液泡,是观察有丝分裂的良好材料,成熟区等根部和其他不见光的部位都无叶绿体。②叶肉细胞、保卫细胞含叶绿体,但表皮细胞不含叶绿体。③肾小管、心肌、肝脏等部位细胞因代谢旺盛,线粒体含量多;肠腺等一些合成消化酶或蛋白质类激素的细胞,核糖体、高尔基体多。④蛔虫的体细胞和人的成熟红细胞无线粒体,只进行无氧呼吸,原料为葡萄糖,产物为乳酸,且人的成熟红细胞无细胞核,不再进行分裂,是提取细胞膜的首选材料。⑤癌细胞:无限增殖,表面糖蛋白减少,黏着性降低,因不断合成蛋白质,故核糖体多而且代谢旺盛,核仁较大。⑥原核细胞只有核糖体,无其他细胞器,无核膜和核仁。2.依据细胞结构判断细胞的类型
考点二 生物膜系统在结构和功能上的联系1.生物膜系统的概念在细胞中,许多细胞器都有膜,如内质网、高尔基体、线粒体、叶绿体、溶酶体等,这些细胞器膜和细胞膜、核膜等结构,共同构成细胞的生物膜系统。2.生物膜系统的联系(1)化学成分上的联系:各种生物膜组成成分相似,均由脂质、蛋白质组成,有的还有少量糖类,但每种成分在不同的膜中所占的比例不同。功能越复杂的生物膜中,蛋白质的种类和数量越多;具有识别功能的细胞膜中多糖含量较多。(2)结构上的联系①直接联系:真核细胞中,内质网外连细胞膜,内连核膜,中间还与许多细胞器膜相连;内质网腔还与内外两层核膜之间的腔连通。②间接联系:内质网膜、高尔基体膜和细胞膜是可以相互转化的。 (3)功能上的联系各种生物膜在功能上既有明确分工,又相互配合、协调工作,如分泌蛋白的合成、加工、分泌的过程细胞内分泌蛋白的合成和运输过程,体现了生物膜在功能上的相互联系。考点三 (实验) 用高倍显微镜观察叶绿体和线粒体1.实验原理(1)叶肉细胞中的叶绿体,呈绿色、扁平的椭球形或球形,散布于细胞质中,可以在高倍显微镜下观察它的形态和分布。(2)线粒体普遍存在于动物细胞和植物细胞中。健那绿染液能专一性地使活细胞中的线粒体呈现蓝绿色,而细胞质接近无色。通过染色,可以在高倍显微镜下观察到生活状态的线粒体呈短棒状、圆球状、线形或哑铃形等。2.材料的选取
实验观察叶绿体观察线粒体选材藓类叶片菠菜稍带些叶肉的下表皮人口腔上皮细胞原因叶片很薄,仅有一两层叶肉细胞,可以取整个小叶直接制片①细胞排列疏松,易撕取;②含叶绿体数目少且个体大①没有颜色,便于观察②易取材3.实验流程(1)观察叶绿体和线粒体实验注意事项①临时装片应随时保持有水状态,以免影响细胞的活性。②要漱净口腔,防止杂质对观察物像的干扰。③必须先在低倍镜下将目标移到视野中央,然后再转动转换器换用高倍物镜。④换上高倍镜后,只能转动细准焦螺旋使图像清晰。拓展应用:走出叶绿体、线粒体观察实验的“5”个误区①观察线粒体应选择人体或动物细胞或植物体无色部位细胞,不能选择绿色组织细胞。②观察线粒体与叶绿体均需保持细胞活性状态,并且需保持叶片有水状态,防止失水。③制作观察线粒体的临时装片时,是滴一滴健那绿染液(0.5g健那绿溶解于50mL生理盐水中配制成1%的健那绿染液)于载玻片中央用于染色,而不是滴一滴生理盐水。④叶绿体不仅随细胞质的流动而流动,还随光照方向的改变而旋转,一般叶绿体以正面朝向光源,以利于接受更多光照。⑤用高倍显微镜可观察到叶绿体和线粒体的形态和分布,但不能观察到叶绿体和线粒体的亚显微结构。观察叶绿体时不需染色,而观察线粒体时需要染色。
1.用差速离心法分离出某动物细胞的三种细胞器(甲、乙、丙),经测定其中三种有机物的含量如图所示。以下说法正确的是( )A.附着在内质网上的甲与分泌蛋白的合成有关B.乙是中心体,与纺锤体的形成有关C.丙是线粒体,在其内膜上可生成CO2D.乳酸菌细胞也含有甲和丙[答案]A.[解析]分析题干及题图可知:甲为核糖体,附着在内质网上的甲与分泌蛋白的合成有关,A正确;乙是具膜细胞器,不可能为中心体,B错误;细胞器丙可为线粒体,在其内膜上可进行有氧呼吸第三阶段,有水的生成,无CO2生成,C错误;乳酸菌为原核生物,其细胞中含有甲,但不含丙,D错误。2.生物膜的结构与功能存在密切的联系。下列有关叙述错误的是 ( )A.叶绿体的类囊体膜上存在催化ATP合成的酶B.溶酶体膜破裂后释放出的酶会造成细胞结构的破坏C.细胞的核膜是双层膜结构,核孔是物质进出细胞核的通道D.线粒体DNA位于线粒体外膜上,编码参与呼吸作用的酶[答案]D.[解析]叶绿体的类囊体膜是光反应进行的场所,光反应可产生ATP,ATP合成需要相关酶的参与,因此类囊体膜上存在催化ATP合成的酶,A正确;溶酶体内部含有多种水解酶,某些情况下,溶酶体膜破裂,释放出的酶会造成细胞结构的破坏,B正确;细胞的核膜是双层膜结构,核孔的存在实现了核质之间频繁的物质交换和信息交流,C正确;线粒体DNA位于线粒体基质中,它能参与编码与有氧呼吸第二、三阶段有关的酶,D错误。3.青蒿素能引起疟原虫的线粒体膜电位发生变化,导致线粒体肿胀而丧失功能。某科学家用分离出来的线粒体进行如下实验:组别实验材料实验处理实验结果(线粒体膜电位的相对值)0 s100 s200 s300 s1疟原虫的线粒体对照组54.752.75150.72青蒿素54.746.836.623.43线粒体蛋白A抑制剂54.752.850.950.64青蒿素+线粒体蛋白A抑制剂54.752.551.350.5下列分析错误的是( )A.线粒体是细胞的“动力车间”,可用差速离心法从细胞匀浆中分离得到B.设置第3组实验的目的是排除线粒体蛋白A抑制剂对线粒体膜电位的影响C.实验结果显示疟原虫的线粒体膜电位降低的原因是线粒体基质的渗透压降低D.青蒿素能明显降低线粒体的膜电位与线粒体蛋白A有关
[答案]C[解析]分析表格:第1、2组实验的单一变量为是否加入青蒿素,加入青蒿素的一组线粒体膜电位的相对值明显降低,说明青蒿素能显著降低疟原虫的线粒体膜电位;而由第2、3、4组实验结果可知青蒿素能明显降低疟原虫的线粒体膜电位与线粒体蛋白A有关。线粒体是有氧呼吸的主要场所,所以其被称为细胞的“动力车间”,可用差速离心法从细胞匀浆中分离得到,A正确。设置第3组实验的目的是排除线粒体蛋白A抑制剂对线粒体膜电位的影响,B正确。题述实验无法得出疟原虫线粒体膜电位降低的原因,C错误。根据以上分析可知,青蒿素能明显降低线粒体的膜电位与线粒体蛋白A有关,D正确。4.图甲表示分泌蛋白的合成、加工和运输过程,①、②、③表示细胞器。某同学用放射性元素标记某种氨基酸,追踪图甲过程中不同时间放射性元素在细胞结构中的分布情况,如图乙所示,下列说法错误的是( ) 甲 乙A.图甲中①、②、③分别表示内质网、高尔基体、线粒体B.图甲中③有双层膜结构C.若图乙中曲线1表示图甲中①中放射性元素分布情况随追踪时间的变化规律,则图乙中的曲线2可表示图甲中②中放射性元素分布情况随追踪时间的变化规律D.图甲所示过程在原核细胞中也可以进行 [答案]D.[解析][解析]核糖体是蛋白质的合成场所,在其中合成的肽链经①(内质网)加工后被运输到②(高尔基体)进行进一步加工,然后以囊泡的形式被运输到细胞膜,最后被分泌到细胞外,整个过程需要③(线粒体)提供能量,线粒体有双层膜结构。图甲所示过程只能发生在真核细胞中,因为原核细胞没有内质网、高尔基体和线粒体等细胞器。5.如图为真核细胞中蛋白质合成和转运的示意图。下列叙述正确的是( )A.唾液淀粉酶、胃蛋白酶、抗体、神经递质都属于分泌蛋白B.图中与胰岛素合成有关的结构有①②③④⑤C.若②合成的是丙酮酸脱氢酶,则该酶在⑥中发挥作用D.若②合成的是组成染色体的蛋白质,则该蛋白质会被运送到①⑤⑥中
[答案]B.[解析]唾液淀粉酶、胃蛋白酶、抗体是分泌蛋白,神经递质一般不是蛋白质,A错误。胰岛素是分泌蛋白,所以与其合成有关的结构有细胞核、核糖体、内质网、高尔基体和线粒体(依次对应①②③④⑤),B正确。若②合成的是丙酮酸脱氢酶,其发挥作用的场所应该是线粒体,⑥是叶绿体,C错误。染色体只存在于细胞核中,即①中,D错误。6.生物膜上的物质或结构与其功能相适应,下列相关叙述错误的是( )A.线粒体内膜上附着与有氧呼吸有关的酶,有利于丙酮酸的分解B.功能越复杂的生物膜,蛋白质的种类和数量越多C.细胞膜上附着ATP水解酶,有利于细胞主动吸收某些营养物质D.核膜上有许多核孔,有利于核质之间的物质交换与信息交流[答案]A.[解析]在线粒体内膜上进行的是有氧呼吸第三阶段,有氧呼吸第一、二阶段产生的[H]与O2在酶的催化下生成水,A错误;蛋白质在生物膜行使功能时起重要作用,功能越复杂的生物膜,蛋白质的种类和数量越多,B正确;主动运输需要消耗能量,细胞膜上有ATP水解酶,可催化ATP水解供能,有利于细胞主动吸收某些营养物质,C正确;核膜上有核孔,核孔可实现核质之间频繁的物质交换和信息交流,D正确。7.细胞内的“囊泡”就像”深海中的潜艇”,在细胞中“来回穿梭”,参与物质的运输过程,下列有关细胞内囊泡运输的叙述,正确的是( )A.分泌蛋白的合成、加工和运输过程依赖于膜的选择透过性且不消耗能量B.抗体的运输和分泌过程需要囊泡的参与C.囊泡只能将物质从胞内运输到胞外,而不能从胞外运输物质到胞内D.细胞内的大分子物质都通过囊泡进行运输[答案]B.[解析]分泌蛋白是在细胞内合成后分泌到细胞外起作用的蛋白质,分泌蛋白的合成、加工和运输过程:在核糖体上合成以后进入内质网进行加工,形成有一定空间结构的蛋白质,囊泡包裹着要运输的蛋白质到达高尔基体,高尔基体对其进行进一步的修饰、加工,然后形成囊泡经细胞膜分泌到细胞外。该过程依赖于膜的流动性且消耗能量(由线粒体提供),A项错误。抗体属于分泌蛋白,其合成之后的运输和分泌过程需要囊泡的参与,B项正确。通过囊泡将物质从胞内运输到胞外的过程叫胞吐,从胞外运输到胞内的过程叫胞吞,C项错误。细胞内某些大分子物质不需要通过囊泡进行运输,如细胞核内的RNA可通过核孔进入细胞质,D项错误。8.下列关于“用高倍显微镜观察叶绿体和线粒体”实验的说法错误的是( )A.健那绿染液可对活细胞的线粒体进行染色B.可直接将藓类叶片放在载玻片上观察叶绿体
C.高倍显微镜下可以看到线粒体和叶绿体都有内外两层膜D.可通过观察叶绿体或线粒体的运动间接观察细胞质的流动[答案]C.[解析]健那绿染液是专一性地使活细胞中的线粒体着色的染料,A正确;藓类的叶片仅有一两层叶肉细胞,具有叶绿体,可直接放在载玻片上观察,B正确;线粒体和叶绿体的内外两层膜需要用电子显微镜才能观察到,C错误;可通过观察叶绿体或线粒体的运动间接观察细胞质的流动,D正确。
相关试卷
这是一份新高考生物二轮复习讲义02 细胞器与生物膜系统(含解析),共28页。试卷主要包含了细胞膜的结构和功能,细胞膜的结构,细胞核功能,用高倍显微镜观察叶绿体和线粒体等内容,欢迎下载使用。
这是一份高考生物一轮复习考点过关练习第2单元 第6讲 细胞器和生物膜系统 (含解析),共20页。试卷主要包含了细胞质的组成,细胞器的分离方法,细胞器的结构和功能,右图为某细胞结构示意图等内容,欢迎下载使用。
这是一份高考生物一轮复习讲练 第2单元 第5讲 细胞器和生物膜系统 (含解析),共20页。

