





所属成套资源:2024郴州一中高一上学期10月月考及答案(九科)
2024郴州一中高一上学期10月月考生物试题含解析
展开
这是一份2024郴州一中高一上学期10月月考生物试题含解析,文件包含湖南省郴州市一中2023-2024学年高一10月月考生物试题原卷版docx、湖南省郴州市一中2023-2024学年高一10月月考生物试题含解析docx等2份试卷配套教学资源,其中试卷共22页, 欢迎下载使用。
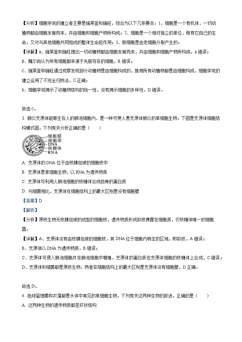
湖南省郴州市一中2023-2024学年高一10月月考生物试题考生注意:1.答题前,考生务必将自己的姓名、考生号填写在试卷和答题卡上,并将考生号条形码粘贴在答题卡上的指定位置。2.回答选择题时,选出每小题答案后,用铅笔把答题卡对应题目的答案标号涂黑。如需改动,用橡皮擦干净后,再选涂其他答案标号。回答非选择题时,将答案写在答题卡上。写在本试卷上无效。3.考试结束后,将本试卷和答题卡一并交回。一、选择题:在每小题给出的四个选项中,只有一项是符合题目要求的。1. “几处早莺争暖树,谁家新燕啄春泥。乱花渐欲迷人眼,浅草才能没马蹄。”诗人白居易的《钱塘江春行》描绘了一幅美妙的生命画卷。下列有关叙述错误的是( )A. 早莺与新燕都是动物,共同组成了生命系统中的一个群落B. 暖树与新燕所具有的生命系统结构层次是不完全相同的C. 钱塘江中的某些藻类既是生命系统的细胞层次,也是个体层次D. 钱塘江中的所有生物和它们所生活的无机环境构成一个生态系统2. 细胞学说是19世纪自然科学的三大发现之一、下列有关细胞学说的叙述,正确的是( )A. 施莱登和施旺提出一切生物都是由细胞构成的B. 耐格里认为所有细胞都来源于先前存在细胞C. 施莱登和施旺等运用不完全归纳法建立了细胞学说D. 细胞学说揭示了动植物结构的统一性和细胞的多样性3. 肺炎支原体能寄生在人的肺泡细胞内,是一种可使人患支原体肺炎的单细胞生物。下图是支原体细胞结构模式图,下列有关分析正确的是( ) A. 支原体的DNA位于由核膜包被的细胞核中B. 支原体是单细胞生物,以RNA为遗传物质C. 支原体可利用人肺泡细胞的核糖体合成自身的蛋白质D. 与细菌相比,支原体在细胞结构上最大区别是没有细胞壁4. 色球蓝细菌和衣藻都是水体中常见的单细胞生物,下列有关这两种生物的叙述,正确的是( )A. 这两种生物的遗传物质都呈环状结构B. 这两种生物都含有核糖体、叶绿体等细胞器C. 这两种生物都是含叶绿素的光合自养型生物D. 这两种生物的细胞都能用肉眼直接观察到5. 下表是地壳、玉米细胞和人体细胞的部分元素含量(%)。据表分析下列结论,正确的是( )元素CHONSi地壳0.0870.7648.600.0326.30玉米细胞(干重)43.576.2444.431.460.58人体细胞(干重)55.997.4614.629.330.01 A. 组成细胞的元素在无机自然界中均可找到,且含量与无机自然界相近B. 玉米细胞中O元素含量高于人体细胞,与玉米细胞含脂肪较多有关C. 人体细胞中N元素含量高于玉米细胞,与人体细胞含蛋白质较多有关D. 微量元素占细胞干重的比例不到3%,说明微量元素的作用较小6. 水是生命之源,没有水就没有生命。下列有关水的叙述,正确的是( )A. 自由水是细胞鲜重中含量最多的有机化合物B. 结合水有运输营养物质和代谢废物等生理作用C. 水分子中的H原子和O原子通过氢键连接D. 水分子易与其他极性分子结合,因此水是良好的溶剂7. 尿素是农业生产中的重要化学肥料,富含N元素,在土壤微生物的作用下生成NO₃-和NH₄+后被农作物吸收利用。下列有关叙述错误的是( )A. N元素是构成植物细胞的大量元素B. 植物细胞膜的组成成分中含有N元素C. 植物吸收的NO3-和NH4+可用于合成叶绿素D. 蛋白质中的N元素主要存在于游离的氨基中8. 清代诗人龚自珍的《己亥杂诗》中“落红不是无情物,化作春泥更护花”表达出诗人虽仕途不畅但仍不忘报国的伟大情怀。从生物学的角度分析,下列说法错误的是( )A. 落红化作春泥可为植物生长提供无机物B. 春泥护花说明组成细胞的元素来自无机环境C. 春泥中的无机物能被植物全部吸收D. 生物体和无机环境总是在进行物质交换9. 下列有关糖类的叙述,正确的是( )A. 所有糖类分子中氢原子与氧原子之比都是2:1B. 人体细胞中不含麦芽糖和蔗糖,但人能利用麦芽糖和蔗糖C. 牛、羊等草食类动物能分泌纤维素酶消化食物中纤维素D. 糖类是主要的能源物质,所以应尽量多吃富含糖类的食物10. 脂质是细胞中的重要化合物。下列有关脂质的叙述,正确的是( )A. 有些脂质能促进动物生殖细胞的形成B. 胆固醇是构成动植物细胞膜的重要成分C. 维生素A能促进人体肠道对钙和磷的吸收D. 脂肪和糖类可以在动物体内相互大量转化11. 蛋白质的结构和功能具有多样性。下列对于蛋白质功能的归类,正确的有几项( )①血红蛋白——运输物质②胃蛋白酶——催化化学反应③胰岛素——调节生命活动④抗体——细胞间信息交流⑤肌动蛋白——组成肌肉细胞的结构物质A. 两项 B. 三项 C. 四项 D. 五项12. 下图是人体细胞中某种小分子有机物的结构示意图,下列有关分析正确的是( ) A. d与葡萄糖的组成元素种类完全相同B. d的种类与b、c的种类有关,通常有8种C. 若b是脱氧核糖,则d组成核酸都分布在细胞核中D. 若c表示尿嘧啶,则d组成的核酸通常是双链结构二、选择题:在每小题给出的四个选项中,有的只有一项符合题目要求,有的有多项符合题目要求。13. 猪瘟是由猪瘟病毒(CSFV)感染后引起的传染病,死亡率极高。猪瘟病毒的结构简单,主要由核酸(RNA)和衣壳(蛋白质)组成。下列有关叙述错误的是( )A. CSFV含有C、H、O、N、P等元素B. CSFV是一种营寄生生活的细胞生物C. CSFV的遗传物质彻底水解有6种产物D. 利用普通培养基培养可获得大量的CSFV14. a、b、c三种淀粉酶(生物催化剂)在某支链淀粉分子上的水解位点如图所示。下列有关叙述错误的是( ) A. 用a酶水解该淀粉,可得到大量葡萄糖B. 用b酶水解该淀粉,可得到二糖C. 用c酶水解该淀粉,产物可与斐林试剂发生颜色反应D. 用上述三种酶共同水解该淀粉,可得到较多的葡萄糖15. 许多动植物在越冬前都有储能的生理特性。下列有关生物体的储能物质的叙述,错误的是( )A. 淀粉和纤维素都是植物体内常见的储能物质B. 动物脂肪中不饱和脂肪酸的含量低于植物脂肪C. 肝糖原和肌糖原在机体耗能时能直接分解为葡萄糖D. 几丁质属于多糖,是甲壳类动物和昆虫等生物的储能物质16. 氨基酸是组成蛋白质的基本单位。下列有关组成人体蛋白质的氨基酸的叙述,错误的是( )A. 含有一个氨基和一个羧基的化合物是氨基酸B. 甲硫氨酸含有的巯基(—SH)位于甲硫氨酸的R基上C. 非必需氨基酸可在细胞内合成,也可从食物中获取D. 氨基酸经脱水缩合形成多肽时,水中氧来自羧基或氨基三、非选择题17. 某学习小组欲利用光学显微镜观察校园池塘中的单细胞生物,所用显微镜的目镜和物镜如下图所示,其中目镜有5×和16×两种型号,物镜有10×和40×两种型号。请回答下列问题: (1)取一干净的载玻片,滴一滴池塘水在载玻片中央,盖上盖玻片,放在载物台上用压片夹压住装片,若要在放大倍数为50倍的低倍镜下找到合适的细胞进行重点观察,应选用的目镜和物镜的组合为_____(填字母)。若要换成放大倍数为200倍的高倍镜观察,则正确的操作顺序为_____(用序号回答)。①、转动转换器 ②、移动装片 ③、转动细准焦螺旋(2)同学甲在低倍镜下观察时,发现观察对象位于视野的左上方,若要将其移至视野中央,则需要将装片往_____移动。同学乙用低倍镜观察时发现视野中有一异物,移动装片后异物未动,转换成高倍镜后异物仍然可观察到,此异物最可能存在于_____上。同学丙在放大倍数为50倍的低倍镜下观察到视野中均匀分布有64个细胞,换成放大倍数为200倍的高倍镜后可观察到视野中的细胞约有_____个。(3)利用高倍光学显微镜判断观察对象是植物细胞还是动物细胞的依据是_____,要对观察的细胞进行原核细胞和真核细胞的分类,最可靠的分类标准是_____。18. C、H、O、N四种元素的含量之和约占细胞鲜重的97%,被称为基本元素。基本元素与其他化学元素组合起来可构成如下图所示的多种重要化合物(其中X、Y表示不同的化学元素)。请据图分析并回答下列问题: (1)碳是生命的核心元素。生物体是有机体,是由生物大分子和其他小分子及离子构成的。生物大分子是以_____为基本骨架的,细胞内的生物大分子有_____(答出2种)。(2)图中的乙可能是_____。细胞中的无机盐除了是某些重要化合物的重要组成成分以外,还具有_____(答出1点)等作用。(3)X与Y元素分别是_____。组成人体蛋白质的单体最多有_____种,核酸的单体是_____。(4)已知Mg是植物生长的必需元素。现提供水稻幼苗、完全培养液、仅缺Mg的培养液、含Mg的无机盐等材料用具,请设计一个实验进行验证(写出实验思路即可)。实验思路:_____。19. 香蕉是人们喜爱的水果,含糖量较高,甜度大。为探究香蕉组织中是否含有还原糖,实验小组成员在实验前制备了香蕉组织样液,请你完成下列实验步骤和结果分析,并回答有关问题:(1)生物组织中常见的还原糖有_____(列举2种)。(2)实验步骤:①向试管内注入2mL待测香蕉组织样液。②_____。③_____。④观察试管中出现的颜色变化。(3)预测实验结果及结论:_____。(4)实验后,实验小组的成员想检测一杯豆浆中是否含有蛋白质,由于实验室没有双缩脲试剂,他们打算利用斐林试剂的甲液和乙液改良为双缩脲试剂,应该怎样操作?_____。20. 油菜种子萌发过程中,细胞内的有机物、可溶性糖、脂肪的相对质量随时间发生如下图所示的变化。回答下列问题: (1)油菜种子萌发过程中,细胞内自由水与结合水的比值会_____。自由水和结合水之间能_____。(2)据图分析,在种子萌发过程中,细胞内脂肪的相对质量下降,可溶性糖的相对质量逐渐上升,原因是_____。细胞内有机物的相对质量因呼吸作用的消耗总体呈下降趋势,但在种子萌发的前2天,有机物的相对质量略有增加,原因是_____。(3)播种油菜种子时应适当浅播,其原因是_____。(4)油菜种子萌发过程中,蛋白质的种类会增加。细胞内蛋白质种类繁多的直接原因是_____。21. 水和无机盐对细胞及生物体的生命活动起着至关重要的作用。回答下列问题:(1)下图表示对刚收获的小麦种子进行的一系列处理。 刚收获的小麦种子中的储能物质是_____。种子在晒干和烘烤过程中失去的水分依次是_____、_____。残留物丙中含有的化合物主要是_____。(2)医用生理盐水是质量分数为0.9%的氯化钠溶液,生理盐水的含义是_____。水的温度相对不容易发生改变,水的这种特性的意义是_____。
相关试卷
这是一份2024郴州“十校联盟”高一上学期期末模拟生物试题含解析,文件包含湖南省郴州市“十校联盟”2023-2024学年高一上学期期末模拟生物试题原卷版docx、湖南省郴州市“十校联盟”2023-2024学年高一上学期期末模拟生物试题含解析docx等2份试卷配套教学资源,其中试卷共29页, 欢迎下载使用。
这是一份2024菏泽一中高一上学期12月月考试题生物含解析,共37页。试卷主要包含了第五章等内容,欢迎下载使用。
这是一份2024泸县一中高一上学期12月月考生物试题含解析,文件包含四川省泸州市泸县一中2023-2024学年高一12月月考生物试题含解析docx、四川省泸州市泸县一中2023-2024学年高一12月月考生物试题无答案docx等2份试卷配套教学资源,其中试卷共27页, 欢迎下载使用。