


还剩14页未读,
继续阅读
2023-2024学年山东省菏泽市曹县重点中学七年级(上)月考历史试卷(10月份)(含解析)
展开
这是一份2023-2024学年山东省菏泽市曹县重点中学七年级(上)月考历史试卷(10月份)(含解析),共17页。试卷主要包含了单选题,材料解析题等内容,欢迎下载使用。
相关试卷
山东省菏泽市曹县2023-2024学年七年级上学期第二次月考历史试卷(含答案):
这是一份山东省菏泽市曹县2023-2024学年七年级上学期第二次月考历史试卷(含答案),共13页。试卷主要包含了选择题,材料题等内容,欢迎下载使用。
山东省菏泽市曹县重点中学2023-2024学年部编版八年级上学期12月月考历史试题(含答案):
这是一份山东省菏泽市曹县重点中学2023-2024学年部编版八年级上学期12月月考历史试题(含答案),共7页。试卷主要包含了选择题,简答题等内容,欢迎下载使用。
2023-2024学年山东省菏泽市单县实验中学 七年级(上)期中历史模拟试卷(含解析):
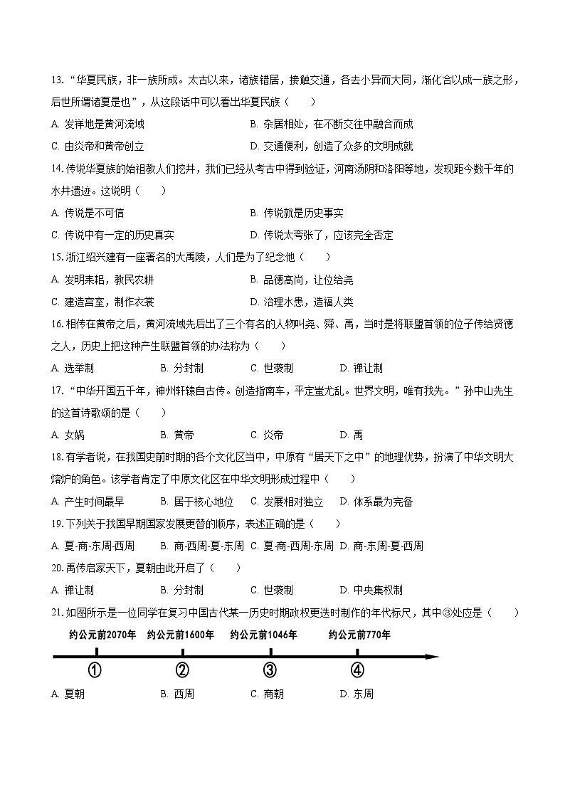
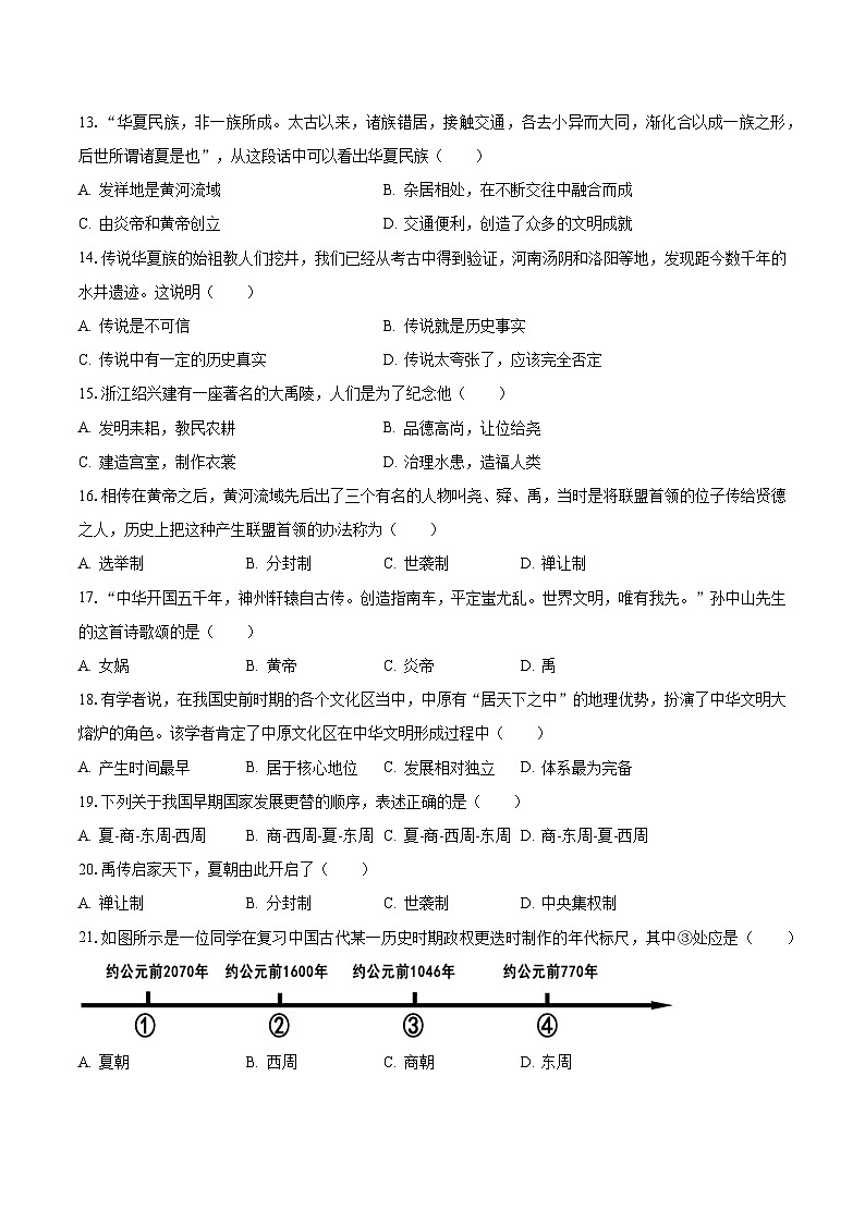
这是一份2023-2024学年山东省菏泽市单县实验中学 七年级(上)期中历史模拟试卷(含解析),共7页。试卷主要包含了单选题,材料解析题等内容,欢迎下载使用。