


云南省蒙自一中与茚旺高中2023-2024学年高一上学期10月月考生物试题
展开蒙自一中2023年秋季学期高一年级10月月考考试试题
生物学
本试卷分第I卷(选择题)和第Ⅱ卷(非选择题)两部分。第I卷第1页至第6页,
第Ⅱ卷第6页至第8页。考试结束后,请将本试卷和答题卡一并交回。满分100分,考试用时60分钟。
第I卷(选择题,共50分)
注意事项:
1.答题前,考生务必用黑色碳素笔将自己的姓名、准考证号、考场号、座位号在答题卡上填写清楚。
2.每小题选出答案后,用2B铅笔把答题卡上对应题目的答案标号涂黑。如需改动,用橡皮擦干净后,再选涂其他答案标号。在试题卷上作答无效。
一、选择题(本大题共25小题,每小题2分,共50分。在每小题给出的四个选项中,只有一项是符合题目要求的)
1.德国科学家施莱登和施旺提出细胞学说,被恩格斯列为19世纪自然科学三大发现之一,下列关于细胞学说,叙述错误的是
A.细胞是一个相对独立的有机体
B.揭示了形形色色的生物中的细胞具有多样性
C.新细胞是由老细胞分裂产生的
D.一切动植物都由细胞发育而来
2.下列各项依次属于种群、群落、生态系统的是
①一个池塘中的全部鱼②一个池塘③一个池塘中的所有草鱼④一个池塘中的所有生物⑤一个池塘中的所有动物和植物
A.①⑤② B.③④② C.③⑤② D.④③①
3.下列是用显微镜观察时的几个操作步骤,要把显微镜视野下的标本从图1中的A转为B,其正确的操作步骤是
①向左下方移动玻片②调节光圈使视野明亮③转动转换器④调节粗准焦螺旋⑤调节细准焦螺旋⑥向右上方移动玻片
A.①③②⑤B.①③④⑥C.⑥③②④D.⑥③⑤④
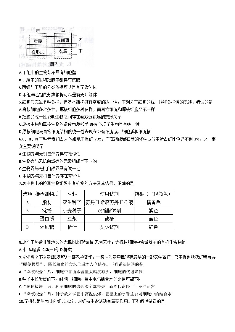
4.将病毒、蓝细菌、变形虫和衣藻四种生物按不同的分类依据分成四组(如图2),下列说法错误的是
A.甲组中的生物都不具有细胞壁
B.丁组中的生物细胞中都具有核膜
C.丙组与丁组的分类依据可以是有无染色体
D.甲组与乙组的分类依据可以是有无叶绿体
5.细胞形态虽多种多样,但基本结构具有高度的统一性。下列关于细胞的统一性和多样性的表述,错误的是
A.真核细胞多种多样,原核细胞多种多样,而真核细胞和原核细胞又不一样
B.细胞的统一性说明生物之间存在着或近或远的亲缘关系
C.原核生物和真核生物的遗传物质都是DNA,体现了生物具有统一性
D.原核细胞与真核细胞结构的统一性表现在都有细胞膜、细胞质和细胞核
6.C、H、N三种元素约占人体细胞干重的73%,而在组成岩石圈的化学成分中所占的比例还不到1%,这一事实主要说明了
A.生物界与无机自然界具有相似性
B.生物界与无机自然界的元素组成是不同的
C.生物界与无机自然界具有统一性
D.生物界与无机自然界存在差异性
7.表中列出的检测生物组织中有机物的方法及其结果,正确的是
选项 | 待检测物质 | 材料 | 使用试剂 | 结果(呈现颜色) |
A | 脂肪 | 花生种子 | 苏丹Ⅱ染液苏丹Ⅱ染液 | 橘黄色 |
B | 淀粉 | 小麦种子 | 双缩脉试剂 | 紫色 |
| 蛋白质 | 豆浆 | 碘液 | 蓝色 |
D | 还原糖 | 橙汁 | 斐林试剂 | 红色 |
8.原产于热带非洲地区的光棍树,树形奇特,无刺无叶。光棍树细胞中含量最多的有机化合物是
A.水 B.脂质 C.蛋白质 D.糖类
9.《氾胜之书》是西汉晚期一部农学著作,一般认为是中国现存最早的一部农学著作,书中提到收获的粮食要“曝使极燥”,降低粮食的含水量后才人仓储存。下列说法错误的是
A.“曝使极燥”后,细胞中自由水含量大幅度减少,细胞的代谢降低
B.种子生长发育的不同时期,细胞内自由水与结合水的比值可能不同
C.“曝使极燥”后,种子细胞的结合水全部丧失,新陈代谢停止,不能萌发
D.“曝使极燥”后,种子放入试管中高温烘烤,管壁上的水珠主要是细胞中的结合水
10.无机盐是生物体的组成成分,对维持生命活动有重要作用。下列叙述错误的是
A.Mg2+是构成血红素的元素
B.无机盐对维持细胞的酸碱平衡起着重要的调节作用
C.血液中Ca2+含量过低,人体易出现肌肉抽搐
D.细胞中大多数无机盐以离子的形式存在
11.下列与人们饮食观念相关的叙述,正确的是
A.脂质会使人发胖,不要摄入
B.谷物不含糖类,糖尿病患者可放心食用
C.预防肥胖要控制糖类的摄入量,因为糖和脂肪可以相互转化
D.控制体重必须控制饮食,只要不吃肉不吃脂肪就可以减肥
12.下表为黄豆和玉米种子中4类有机物的元素组成及含量表(单位:g/100g)。分析表中信息不正确的是
物种 | 元素 | |||
甲(C、H、O、N) | 乙(C、H、O) | 丙(C、H、O)丁(C、H、O、N、P) | ||
黄豆 | 35.1 | 8.6 | 18.6 | 10.82 |
玉米 | 8.1 | 69.6 | 3.3 | 0.32 |
A.甲是蛋白质B.乙是淀粉C.丙是脂肪D.丁不可能是单链结构
13.图3表示有关蛋白质分子的简要概念图,对图示分析正确的是
A.甲中一定含有S、P等元素
B.①过程能产生水
C.蛋白质是生命活动的主要承担者只体现在蛋白质参与组成细胞的结构
D.蛋白质结构多样性只由氨基酸的种类、数目、排列顺序决定
14.现有氨基酸800个,其中氨基总数为810个,羧基总数为808个,则由这些氨基酸合成的含有2条肽链的蛋白质共有肽键、氨基和羧基的数目依次为
A.798、2和2 B.798、12和10 C.799、1和1 D.799、11和9
15.一般情况下,食物煮熟后食用比生食更健康,下列说法不正确的是
A.加热使食物中的蛋白质空间结构松散,更易被蛋白酶水解
B.加热使蛋白质水解为氨基酸,可被人体直接吸收
C.加热使病原体的蛋白质失活,起到杀菌消毒的效果
D.盐析与加热一样不会破坏蛋白质中的肽键
16.下列有关组成细胞的元素,叙述正确的是
A.同一种元素在细胞和无机环境中的含量相差不大
B.O是活细胞内含量最多的元素
C.P、S、K、Ca、Zn属于大量元素
D.大量元素在细胞中的含量多于微量元素,作用比微量元素更重要
17.如图4甲是组成乙或丙的基本单位(单体),下列相关叙述错误的是
A.若甲中的m是T,则甲是乙的组成单位
B.病毒中的核酸彻底水解得到6种水解产物
C.人的神经细胞中含有甲的种类是8种
D.小麦根尖细胞遗传物质中,含4种甲中的m、2种a
18.下列相关说法不正确的是
A.水是良好的溶剂的原因是水是极性分子
B.几丁质可与重金属有效结合,用于废水处理
C.大多数动物脂肪含有饱和脂肪酸,常温下呈液态
D.某些蛋白质能调节生物体的生命活动
19.如果图5甲表示纤维素的结构组成方式,那么符合图乙所示结构组成方式的是
①核酸②多肽③淀粉④糖原
A.③④ B.②④ C.①③ D.①②
20.图6表示细胞膜部分功能模式图。据图分析,下列说法不正确的是
A.功能①在生命起源过程中具有关键作用
B.胰岛素调控生命活动可用图中③表示
C.功能②表示进入细胞的物质对细胞都有利
D.相邻的植物细胞可通过功能④进行信息交流
21.下列关于探索细胞膜成分与结构的叙述,不正确的是
A.欧文顿通过对膜成分的提取与检测,提出“细胞膜由脂质组成”假说
B.细胞表面的张力明显低于油一水界面,说明细胞膜含有脂质以外的成分
C.罗伯特森提出细胞膜是静态的统一结构,难以解释细胞的生长等现象
D.荧光标记的小鼠细胞和人细胞融合的实验结果表明细胞膜具有流动性
22.如图7为某细胞膜的结构模型示意图,下列相关叙述不正确的是
A.④表示糖蛋白,位于细胞膜外表面,与细胞识别有关
B.图中②和⑥组成磷脂分子,其中⑥表示疏水端
C.图中③表示蛋白质,其含量和种类越多,膜的功能越复杂
D.图中⑤可侧向自由移动,但③均不可运动
23.图8是溶酶体发生过程和“消化”过程的示意图,下列相关叙述错误的是
A.细胞器b是刚形成的溶酶体,它来源于细胞器a高尔基体
B.细胞器d具有双层膜,细胞生命活动所需的能量,大约95%来源于d
C.细胞器b能合成多种水解酶,用于分解衰老、损伤的细胞器
D.f表示b和e正在融合,这种融合过程体现了生物膜在结构上具有流动性
24.细胞内各种生物膜的组成成分和结构都是相似的,下列结构不属于细胞生物膜系统的是
A.线粒体内膜B.核膜C.口腔黏膜D.高尔基体
25.关于科学研究的方法,下列叙述不正确的是
A.研究人鼠细胞融合实验运用了荧光标记的方法
B.研究分泌蛋白的合成和分泌运用了同位素标记法
C.细胞膜结构模型的探索过程,反映了提出假说这一科学方法的作用
D.细胞学说的提出用到了完全归纳法
第Ⅱ卷(非选择题,共50分)
注意事项:
第Ⅱ卷用黑色炭素笔在答题卡上各题的答题区域内作答,在试题卷上作答无效。
二、简答题(本大题共4小题,共50分)
26.(12分)图9是人们常见的几种单细胞生物,据图回答下面的问题:
(1)这几种生物的共同点是_.____________(至少答出两点),这体现了细胞的____________(填“统一性”或“多样性”)。
(2)图中大肠杆菌与变形虫相比,最典型的区别是____________新型冠状病毒与图中生物相比,最典型的区别是____________。
(3)蓝细菌没有叶绿体,也能进行光合作用,原因是____________。
27.(12分)以碳链为骨架的生物大分子构成了细胞生命大厦的基本框架,请完成下列表格中的内容:
种类 | 元素组成 | 单体 | 功能 | |
①____ | 淀粉 | C、H、O
| 葡萄糖
| ②_________ |
纤维素 | 植物细胞壁的主要成分 | |||
糖原 | 人和动物的储能物质 | |||
③____ | C、H、O、N | - | 外骨骼的重要组成成分 | |
蛋白质 | C、H、O、N | 氨基酸 | ④_____________ | |
核酸 | DNA | ⑤____ | 遗传信息的携带者 | |
RNA |
28.(12分)如图10,图A、B分别是高等动植物细胞亚显微结构模式图。请分析作答:
(1)图A和图B中具有双层膜的细胞器有____________(填序号);“平安果”在发育成熟的过程中,颜色会由绿色变为红色,其中相关色素的分布部位依次为____________(填序号)。
(2)图B中结构____________(填序号)是系统的边界。
(3)与图B细胞相比,图A细胞特有的细胞器①的功能是____________图A和图B中均有多种细胞器,这些细胞器并不是漂浮于细胞质中,而是有着支持它们的结构:____________。
(4)图B中⑧的功能是____________。
29.(14分)会泽盛产苹果,但经常出现苹果小叶病,查阅资料认为是土壤中缺锌引起的。现有如下材料,请你完成下列实验,证明锌盐为苹果生活必需的无机盐。
材料用具:20株长势相同的苹果幼苗、蒸馏水、含有植物必需元素的各种化合物。
实验原理:任何一种必需元素在植物体内都有一定的作用,一旦缺乏,就会表现出相应的症状。根据完全培养液(含所有元素)和相应缺锌培养液对苹果生长发育影响的比较,判断小叶病的病因。
方法步骤:
(1)首先配制完全培养液和____________培养液,分别放入2个培养缸并编号为A、B。
(2)将____________的苹果幼苗均分为2组,分别栽培在上述2个培养缸中。放在相同且适宜的条件下培养一段时间,____________
(3)结果预测和分析:
①A缸内的苹果幼苗正常生长。
②B缸内的苹果幼苗____________
结论:____________
(4)通过以上实验还不能完全证明锌盐为植物生活所必需的无机盐,应如何补充才能说明问题?____________
会泽县茚旺高级中学2023年秋季学期高一年级10月月考考试试题
生物学参考答案
第I卷(选择题,共50分)
一、选择题(本大题共25小题,每小题2分,共50分。在每小题给出的四个选项中,只有一项是符合题目要求的)
题号 | 1 | 2 | 3 | 4 | 5 | 6 | 7 | 8 | 9 | 10 | 11 | 12 | 13 |
答案 | B | B | A | D | D | D | A | C | C | A | C | D | B |
题号 | 14 | 15 | 16 | 17 | 18 | 19 | 20 | 21 | 22 | 23 | 24 | 23 |
|
答案 | B | B | B | D | C | D | C | A | D | C | C | D |
|
第Ⅱ卷(非选择题,共50分)
二、简答题(本大题共4小题,共50分)
26.(除特殊标注外,每空2分,共12分)
(1)都有细胞膜、细胞质和储存遗传物质的场所(3分)统一性
(2)大肠杆菌没有以核膜为界限的细胞核新冠病毒没有细胞结构
(3)蓝细菌细胞内含有藻蓝素和叶绿素(以及与光合作用有关的酶)(3分)
27.(每空2分,共12分)
①多糖②植物体内的储能物质③几丁质④生命活动的主要承担者⑤C、H、O、N、P⑥核苷酸
28.(每空2分,共12分)
(1)②⑩ ⑩⑧
(2)①
(3)与细胞的有丝分裂有关细胞骨架
(4)调节植物细胞内的环境,充盈的液泡还可以使植物细胞保持坚挺
29.(除特殊标注外,每空2分,共14分)
(1)等量的缺锌的完全
(2)长势相同观察苹果幼苗的生长发育状况
(3)表现出小叶病锌盐为苹果生活必需的无机盐
(4)再向出现小叶病的B缸中添加适量锌盐,观察苹果幼苗能否恢复正常生长(4分)
云南省红河州蒙自市一中2021-2022学年高一上学期期末生物试题: 这是一份云南省红河州蒙自市一中2021-2022学年高一上学期期末生物试题,共11页。试卷主要包含了5分,共40分等内容,欢迎下载使用。
云南省蒙自市第一高级中学2023-2024学年高二上学期12月月考生物试题: 这是一份云南省蒙自市第一高级中学2023-2024学年高二上学期12月月考生物试题,共8页。
云南省蒙自市第一高级中学2023-2024学年高二上学期12月月考生物试题: 这是一份云南省蒙自市第一高级中学2023-2024学年高二上学期12月月考生物试题,共8页。