


江苏省仪征市实验教育集团2023-2024学年九年级上学期10月质量抽测历史试卷(月考)
展开初三10月练习
一、选择题
1 | 2 | 3 | 4 | 5 | 6 | 7 | 8 | 9 | 10 |
C | D | D | A | D | B | B | B | A | A |
11 | 12 | 13 | 14 | 15 | 16 | 17 | 18 | 19 | 20 |
C | B | B | C | B | A | D | C | D | A |
21 | 22 | 23 | 24 | 25 |
|
|
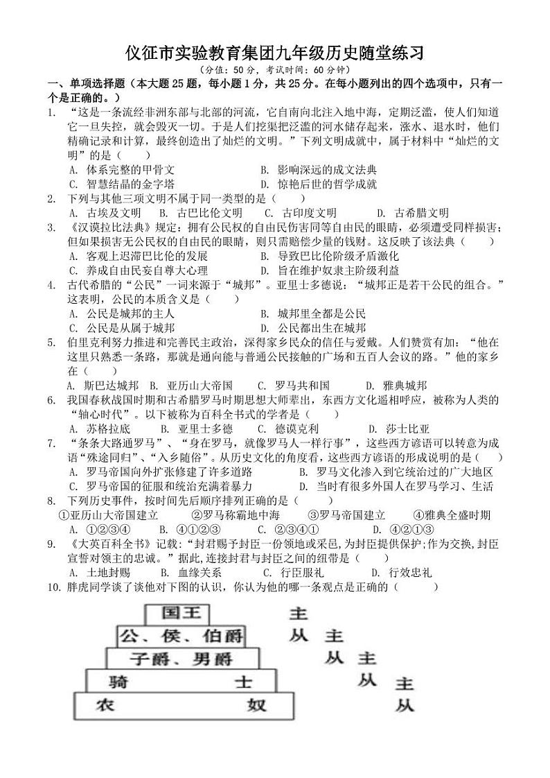
|
|
|
C | B | C | D | B |
|
|
|
|
|
二、非选择题
26.(9分)
(1)运动名称:文艺复兴运动。核心理念:人文主义。(2分)
影响:促进欧洲由封建社会向资本主义社会过渡或为欧洲资本主义社会的产生和发展奠定思想文化基础。(2分)
(2)变异:提出最求现世的幸福和享乐的人文主义思想或把生活当作获取荣耀和享乐的契机;(1分)
作者:但丁 著作:《神曲》。(2分)
(4)关系:思想解放运动促进社会的发展与进步,社会发展也会促进思想解放。(2分)
27.(9分)
(1)A哥伦布;B:迪亚士;D(3分)
(2)变化:世界市场不断扩大,商品交换的种类增多;(2分)
原因:新航路开辟,殖民扩张的加剧(2分)
(3)积极影响:有利于世界物种和文化的交流;世界开始连为一个整体;加速了欧洲的资本原始积累,促进了资本主义的产生和发展。消极影响:新航路的开辟,伴随着殖民掠夺、殖民扩张和殖民活动,亚非拉国家和地区沦为殖民地或半殖民地,造成这些地区的贫穷与落后。(任达两点给分,2分)
28.(7分)
(1)政治体制:君主立宪制;法律文献:《权利法案》(2分)
(2)(5分)主题:法制是社会发展的重要保障。
论述:在古巴比伦王国时期,国王汉谟拉比制定了《汉谟拉比法典》,是古巴比伦王国留给人类的宝贵文化遗产,表明人类社会的法治传统源远流长;在罗马共和国时期,《十二铜表法》使量刑定罪有了文字依据,在一定程度上遏制了贵族对法律的曲解和滥用,是罗马法建设的第一步,是后世罗马法典乃至欧洲法学的渊源;拜占庭帝国时期,制定的《罗马民法大全》,奠定了欧洲民法的基础;在英国资产阶级革命时期,《权利法案》使英国议会的权力日益超过国王,君主立宪制逐渐形成;
总结:法制是促进社会发展的保障,能解决发展过程中的矛盾和问题,法制是构建和谐社会的重要保障。
江苏省扬州市仪征市实验中学东区校2023-2024学年部编版八年级上学期12月质量抽测历史试卷(含解析): 这是一份江苏省扬州市仪征市实验中学东区校2023-2024学年部编版八年级上学期12月质量抽测历史试卷(含解析),共15页。试卷主要包含了选择题,非选择题等内容,欢迎下载使用。
江苏省仪征市实验中学东区校2023-2024学年八年级上学期10月质量抽测历史试卷(月考): 这是一份江苏省仪征市实验中学东区校2023-2024学年八年级上学期10月质量抽测历史试卷(月考),文件包含八年级抽测历史试卷docx、八年级抽测历史答案docx等2份试卷配套教学资源,其中试卷共6页, 欢迎下载使用。
江苏省苏州市吴江区实验初中教育集团2023-2024学年九年级上学期10月月考历史试卷: 这是一份江苏省苏州市吴江区实验初中教育集团2023-2024学年九年级上学期10月月考历史试卷,文件包含初三历史试卷docx、初三历史考试参考答案docx等2份试卷配套教学资源,其中试卷共6页, 欢迎下载使用。