所属成套资源:新高考物理三轮冲刺突破练习专题 (含解析)
新高考物理三轮冲刺突破练习专题03牛顿运动定律与直线运动的结合(含解析)
展开
这是一份新高考物理三轮冲刺突破练习专题03牛顿运动定律与直线运动的结合(含解析),共17页。试卷主要包含了动力学基本问题,动力学的运动图象问题等内容,欢迎下载使用。
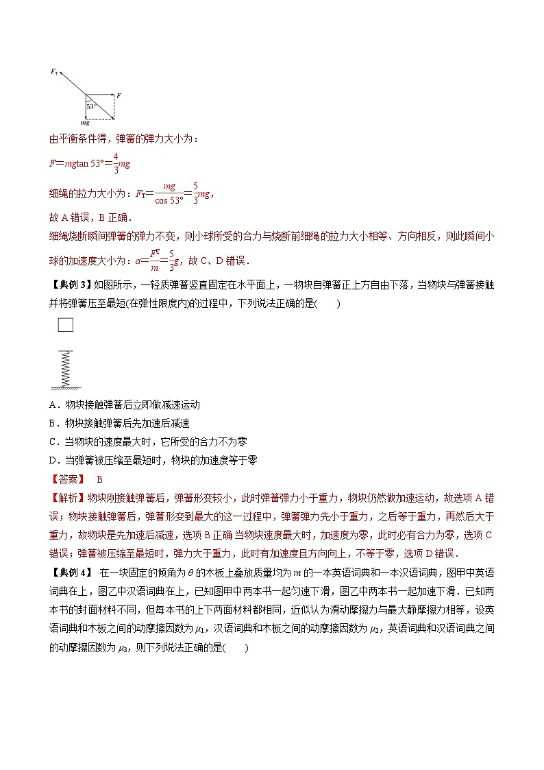
专题03 牛顿运动定律与直线运动的结合 考查方式一 动力学基本问题考查方式二 动力学的运动图象问题【题型演练】考查方式一 动力学基本问题1.分析动力学问题的流程注意:(1)抓好两个分析:受力分析与运动过程分析,特别是多过程问题,一定要明确各过程受力的变化、运动性质的变化、速度方向的变化等.(2)求解加速度是解决问题的关键.2.解决动力学问题的常用方法(1)整体法与隔离法.(2)正交分解法:一般沿加速度方向和垂直于加速度方向进行分解,有时根据情况也可以把加速度进行正交分解.(3)逆向思维法:把运动过程的末状态作为初状态的反向研究问题的方法,一般用于匀减速直线运动问题,比如刹车问题、竖直上抛运动的问题.3.瞬时加速度的求解(1)两类模型①刚性绳(或接触面)——不发生明显形变就能产生弹力的物体,剪断(或脱离)后,其弹力立即突变,不需要形变发生变化的时间.②弹簧(或橡皮绳)——两端同时连接(或附着)有物体的弹簧(或橡皮绳),特点是形变量大,其形变恢复需要一段时间,在瞬时性问题中,其弹力的大小往往可以看成保持不变.(2)求解瞬时加速度的一般思路→→【典例1】现在大型室外活动通常用无人飞机进行航拍。如图所示,一质量m=2.0kg的无人飞机在操作员的操控下由静止开始竖直向上匀加速运动2s,然后无人飞机又匀速向上运动3s,接着匀减速向上运动4s速度恰好为零,之后悬停进行航拍。已知无人飞机上升过程中的最大速度为vm=4m/s,受到的空气阻力恒为f=1N,重力加速度大小g=10m/s2,则( )A. 无人飞机上升的第一个阶段,受到向上的作用力大小是25NB. 无人飞机上升的第二个阶段,受到向上的作用力大小是20NC. 无人飞机上升的第三个阶段,受到向上的作用力大小是18ND. 无人飞机上升的总高度为24m【答案】AD【解析】A.第一阶段无人机在竖直方向上做匀加速直线运动,加速度为由牛顿第二定律得得故A正确;B.由平衡条件可知故B错误;C.第三阶段加速度为由牛顿第二定律得得故C错误;D.无人飞机上升的总高度为故D正确。故选AD。【典例2】细绳拴一个质量为m的小球,小球用固定在墙上的水平弹簧支撑,小球与弹簧不粘连,平衡时细绳与竖直方向的夹角为53°,如图所示.已知cos 53°=0.6,sin 53°=0.8,重力加速度为g.以下说法正确的是( )A.小球静止时弹簧的弹力大小为mg B.小球静止时细绳的拉力大小为mgC.细绳烧断瞬间小球的加速度立即为g D.细绳烧断瞬间小球的加速度立即为g【答案】 B【解析】小球静止时,受力分析如图所示,由平衡条件得,弹簧的弹力大小为:F=mgtan 53°=mg细绳的拉力大小为:FT==mg,故A错误,B正确.细绳烧断瞬间弹簧的弹力不变,则小球所受的合力与烧断前细绳的拉力大小相等、方向相反,则此瞬间小球的加速度大小为:a==g,故C、D错误.【典例3】如图所示,一轻质弹簧竖直固定在水平面上,一物块自弹簧正上方自由下落,当物块与弹簧接触并将弹簧压至最短(在弹性限度内)的过程中,下列说法正确的是( )A.物块接触弹簧后立即做减速运动B.物块接触弹簧后先加速后减速C.当物块的速度最大时,它所受的合力不为零D.当弹簧被压缩至最短时,物块的加速度等于零【答案】 B【解析】物块刚接触弹簧后,弹簧形变较小,此时弹簧弹力小于重力,物块仍然做加速运动,故选项A错误;物块接触弹簧后,弹簧形变到最大的这一过程中,弹簧弹力先小于重力,之后等于重力,再然后大于重力,故物块是先加速后减速,选项B正确;当物块速度最大时,加速度为零,此时必有合力为零,选项C错误;弹簧被压缩至最短时,弹力大于重力,此时有加速度且方向向上,不等于零,选项D错误.【典例4】 在一块固定的倾角为θ的木板上叠放质量均为m的一本英语词典和一本汉语词典,图甲中英语词典在上,图乙中汉语词典在上,已知图甲中两本书一起匀速下滑,图乙中两本书一起加速下滑.已知两本书的封面材料不同,但每本书的上下两面材料都相同,近似认为滑动摩擦力与最大静摩擦力相等,设英语词典和木板之间的动摩擦因数为μ1,汉语词典和木板之间的动摩擦因数为μ2,英语词典和汉语词典之间的动摩擦因数为μ3,则下列说法正确的是( )A.μ1>μ2B.μ3<μ2C.图乙中汉语词典受到的摩擦力大小是μ3mgcos θD.图甲中英语词典受到的摩擦力大小是μ2mgcos θ【答案】D【解析】:图甲中,对整体分析,根据共点力平衡有2mgsin θ=μ22mgcos θ,对图乙,对整体分析,根据牛顿第二定律得2mgsin θ-μ12mgcos θ=2ma,由两式可知,μ1<μ2,故A错误;对图乙,解得a=gsin θ-μ1gcos θ,隔离对汉语词典分析,根据牛顿第二定律得,mgsin θ-f=ma,解得f=μ1mgcos θ,因为两词典保持相对静止,则μ1mgcos θ<μ3mgcos θ,知μ1<μ3,则无法比较μ2与μ3的关系,故B、C错误;根据共点力平衡知,图甲中英语词典所受的摩擦力为静摩擦力f=mgsin θ,因为2mgsin θ=μ22mgcos θ,所以f=μ2mgcos θ,故D正确.考查方式二 动力学的运动图象问题1.xt图象:描述位移随时间变化的规律,图象斜率的大小表示物体运动速度的大小,斜率的正负表示速度的方向.2.vt图象:描述速度随时间变化的规律.(1)某一点代表此时刻的瞬时速度,时间轴上方速度方向为正,时间轴下方速度方向为负.(2)图象斜率的大小表示物体运动的加速度的大小,斜率的正负表示加速度的方向.(3)图象与时间轴围成面积代表位移,时间轴上方位移为正,时间轴下方位移为负.3.at图象:描述加速度随时间变化的规律,图象与时间轴围成的面积表示物体速度的变化量;加速度恒定表示物体做匀变速运动,否则物体做非匀变速运动.4.三者关系:xt图象和vt图象描述的都是直线运动,而at图象描述的不一定是直线运动;在图象转换时,必须明确不同图象间相互联系的物理量,必要时还应根据运动规律写出两个图象所描述的物理量间的函数关系式进行分析和判断.【典例5】新冠肺炎疫情期间,无人机发挥着非常重要的作用,可利用无人机空投药品,将药品送到隔离人员手中。在某次无人机竖直送货中,无人机的质量M=1.5kg,货物的质量m=1kg,无人机与货物间通过轻绳相连。无人机从地面开始加速上升一段时间后关闭动力,其运动v-t图像如图所示。无人机所受阻力恒定,不考虑货物受到的阻力,g取10m/s2,下列判断正确的是( )A. 无人机上升的最大高度为36m B. 无人机所受阻力大小为3NC. 无人机所受的升力大小为30N D. 加速阶段绳的拉力大小为12N【答案】D【解析】A. 无人机上升的最大高度为A错误;B. 无人机减速上升的加速度为无人机所受阻力大小为解得 ,B错误;C. 无人机加速上升的加速度为无人机所受的升力大小F为解得 ,C错误;D. 加速阶段绳的拉力大小为解得 ,D正确。故选D。【典例6】如图甲所示,质量m=1kg小物块在平行斜面向下的恒力F作用下,从固定粗糙斜面底端开始以v0=12m/s的初速度向上运动,力F作用一段时间后撤去。以出发点O为原点沿斜面向上建立坐标系,整个运动过程中物块速率的平方随位置坐标变化的关系图象如图乙所示,斜面倾角θ=37°,取cos37°=0.8,sin37°=0.6,g=10m/s2,下列说法正确的是( )A. 沿斜面上行阶段物体的加速度大小为24m/s2 B. 恒力F大小为4NC. 物块与斜面间的动摩擦因数为0.5 D. 物块返回斜面底端时速度大小为m/s【答案】CD【解析】A.物体沿斜面上滑时做匀减速直线运动,由运动学公式可得代入数值可求得加速度为故A错误;BC.物体上滑时由牛顿第二定律可得设物体下滑撤去恒力F前加速度为,由运动学公式可得代入数值可得由牛顿第二定律可得联立可得,故B错误,C正确;D.撤去恒力后物体继续向下加速运动,由牛顿第二定律可得代入数值可求得由运动学公式可得代入数值可得物块返回斜面底端时速度大小为4m/s,故D正确。故选CD。【典例7】如图甲所示,地面上有一质量为M的重物用力F向上提它,力F变化而引起物体加速度变化的函数关系如图乙所示,则以下说法中正确的是( ) A. 当F小于图中A点值时,物体的重力,物体不动B. 图中A点值即物体的重力值C. 物体向上运动加速度和力F成正比D. 图线延长线和纵轴的交点B的数值的绝对值等于该地的重力加速度【答案】ABD【解析】A.物体未离开地面时,受拉力、重力和支持力,根据平衡条件,有故重力大于拉力,故A正确;B.物体的加速度向上,根据拉力大于重力时,物据牛顿第二定律,有得当F=F0时,加速度为零,故F=Mg故B正确;C.由图象可知,加速度与力是线性关系,不是正比关系,故C错误;D.由可知,加速度为-g,故D正确。故选ABD。【典例8】一名乘客乘坐竖直电梯上楼,其位移x与时间t的图像如图所示,其中t1到t2时间段图像为直线。则以下说法正确的是( )A. t1~t2时间内,乘客的速度一直增大 B. t2~t3时间内,乘客的速度一直增大C. t1~t2时间内,乘客对电梯压力大于乘客重力 D. t2~t3时间内,乘客对电梯压力小于乘客重力【答案】D【解析】AC.在t1~t2时间内,x-t图象的斜率保持不变,乘客的速度不变,乘客向上做匀速直线运动,处于平衡状态,乘客所受支持力等于重力,由牛顿第三定律可知乘客对电梯压力等于乘客重力,故AC错误;BD.在t2~t3时间内,x-t图象的斜率变小,乘客的速度v减小,乘客向上做减速运动,乘客处于失重状态,乘客所受支持力小于重力,由牛顿第三定律可知乘客对电梯压力小于乘客重力,故B错误,D正确。故选D。【典例9】(多选)水平力F方向确定,大小随时间的变化如图(a)所示,用力F拉静止在水平桌面上的物块,在F从0开始逐渐增大的过程中,物块的加速度a随时间t变化的图象如图(b)所示.重力加速度大小为10 m/s2,最大静摩擦力大于滑动摩擦力.由图可知( )A.物块与水平桌面间的最大静摩擦力为3 NB.物块与水平桌面间的动摩擦因数为0.1C.物块的质量m=2 kgD.在0~4 s时间内,合外力的冲量为12 N·s【答案】BD【解析】由题图(b)可知,t=2 s时物块刚开始运动,静摩擦力最大,最大静摩擦力等于此时的拉力,由题图(a)易知最大静摩擦力为6 N,故A错误;由题图(b)知:当t=2 s 时,a=1 m/s2,F=6 N,根据牛顿第二定律得F-μmg=ma,代入得6-μm×10=m.当t=4 s时,a=3 m/s2,F=12 N,根据牛顿第二定律得F-μmg=ma,代入得12-μm×10=3m,联立解得μ=0.1,m=3 kg,故B正确,C错误;at图象与时间轴所围成的面积表示速度的变化量,则得0~4 s内物块速度的增量为Δv=×(4-2)m/s=4 m/s,t=0时刻速度为0,则物块在第4 s末的速度为4 m/s;根据动量定理,得0~4 s内合外力的冲量为ΔI=Δp=mΔv=3×4 N·s=12 N·s,故D正确.【解题经验总结】分析图象问题时常见的误区(1)没有看清横、纵坐标轴所表示的物理量及单位.(2)没有注意坐标原点是否从零开始.(3)不清楚图象中的点、斜率、面积等的物理意义.(4)忽视对物体受力情况和运动情况的分析.
【题型演练】1.一质量为1 kg的小物块静止在光滑水平面上,t=0时刻给物体施加一个水平向右的拉力F,其速度的二次方随位移变化的图象为经过P(5,25)的直线,如图所示,则( )A.小物块做匀速直线运动 B.水平拉力F的大小为2.5 NC.5 s内小物块的位移为5 m D.5 s末小物块的速度为25 m/s【答案】B【解析】: 根据v2=2ax可知a=×=2.5 m/s2,则F=ma=2.5 N,选项A错误,B正确;5 s内小物块的位移为x5=at=×2.5×52 m=31.25 m,选项C错误;5 s末小物块的速度为v5=at5=12.5 m/s,选项D错误.2.一质量为m的小球在空中由静止释放,若小球运动过程中受到的空气阻力与速度成正比,用v和a分别表示小球下落的速度和加速度的大小,t表示时间.则关于小球下落过程运动的描述,下列图象可能正确的是( )【答案】 B【解析】 空气阻力与速度成正比,则f=kv,其中k为常数,对小球有mg-f=ma,得a=g-,随着速度增大,空气阻力增大,加速度不断减小,最终变为零,所以C、D错误;速度-时间图象的斜率表示加速度,因为加速度不断减小直至0,所以曲线斜率应该越来越小最后水平,所以A错误,B正确.3.如图所示,质量为m的小球用两根细线OA、OB连接,细线OA的另一端连接在车厢顶,细线OB的另一端连接于侧壁,细线OA与竖直方向的夹角为θ=37°,OB保持水平,重力加速度大小为g,车向左做加速运动,当OB段细线拉力为OA段细线拉力的两倍时,车的加速度大小为(sin 37°=0.6,cos 37°=0.8)( )A.g B.gC.g D.g【答案】 D【解析】 设OA段细线的拉力为F,则Fcos 37°=mg,2F-Fsin 37°=ma,求得a=g,选项D正确.如图,在光滑的斜面上,轻弹簧的下端固定在挡板上,上端放有物块Q,系统处于静止状态.现用一沿斜面向上的力F作用在物块Q上,使其沿斜面向上做匀加速直线运动,以x表示物块Q离开静止位置的位移,在弹簧恢复原长前,下列表示F和x之间关系的图象可能正确的是( ) 【答案】 A【解析】 开始时mgsin θ=kx0;现用一沿斜面向上的力F作用在物块Q上,当物块Q离开静止位置的位移为x时,根据牛顿第二定律有F+k(x0-x)-mgsin θ=ma,解得F=kx+ma,故选A.如图所示,质量为M的滑块A放置在光滑水平地面上,左侧面是圆心为O、半径为R的光滑四分之一圆弧面,当用一水平恒力F作用在滑块A上时,一质量为m的小球B(可视为质点)在圆弧面上与A保持相对静止,此时小球B距轨道末端Q的竖直高度为H=,重力加速度为g,则F的大小为( )A.Mg B.MgC.(M+m)g D.(M+m)g【答案】D【解析】: 连接OB,设OB连线与竖直方向的夹角为θ,由几何关系得cos θ==sin θ= =则tan θ=此时小球受到的合外力F合=mgtan θ=mg由牛顿第二定律可得a==g以整体为研究对象,由牛顿第二定律可得F=(m+M)a=(m+M)g,故D正确,A、B、C错误.6.(多选) 如图所示,在光滑水平面上放置的A、B两物体相互接触但并不黏合,两物体的质量分别为mA=2 kg,mB=3 kg.从t=0开始,作用力FA和作用力FB分别作用在A、B两物体上,FA、FB随时间的变化规律分别为FA=(8-2t) N,FB=(2+2t) N.则( )A.A、B两物体一直以2 m/s2的加速度做匀加速运动B.当FA=FB时,A、B两物体分离C.t=1 s时A物体的运动速度为2 m/sD.B物体在t=5 s时的加速度为4 m/s2【答案】 CD【解析】 AB分离前,FA+FB=10 N=(mA+mB)a,a=2 m/s2,对B:FB+FAB=mBa,当FAB=0时,t=2 s,A、B分离,此时FA=4 N,FB=6 N,故A、B错误;t=1 s时,A、B还没有分离,所以A物体的速度v=at=2 m/s,C正确;t=5 s时,对B:FB=mBa1,a1=4 m/s2,故D正确.7. (多选) 一小滑块从斜面上 A 点由静止释放,经过时间 4t0 到达B 处,在 5t0 时刻滑块运动到水平面的 C 点停止,滑块与斜面和水平面间的动摩擦因数相同。已知滑块在运动过程中与接触面间的摩擦力大小与时间的关系如图所示,设滑块运动到 B 点前后速率不变。以下说法中正确的是( )A. 滑块在斜面和水平面上的位移大小之比为 4:1B. 滑块在斜面和水平面上的加速度大小之比为 4:1C. 斜面的倾角的余弦值为 0.8D. 滑块与斜面的动摩擦因数μ=【答案】ACD【解析】A.设滑动到达 B 点的速度为 v,滑块在斜面上的位移在水平面上的位移滑块在斜面和水平面的位移大小之比故 A 正确;B.A 到 B 的过程中B 到 C 的过程中加速度之比故B 错误;C.由图乙可得,即故 C 正确;D.物体在斜面上运动的过程中在水平面上运动的过程中解得,故 D 正确。故选ACD(多选) 如图甲所示,物块A、B静止叠放在水平地面上,B受到大小从零开始逐渐增大的水平拉力F作用,A、B间的摩擦力Ff1、B与地面间的摩擦力Ff2随水平拉力F变化的情况如图乙所示,已知物块A的质量m=3 kg,重力加速度g取10 m/s2,最大静摩擦力等于滑动摩擦力,则( )A.物块B的质量为4 kg B.A、B间的动摩擦因数为0.2C.B与水平地面间的动摩擦因数为0.2 D.当F=10 N时,A物体的加速度大小为1.5 m/s2【答案】 BD【解析】 由题图乙可知,A、B之间的最大静摩擦力为FfAB=6 N,可知A、B间的动摩擦因数为μAB===0.2,选项B正确;由题图乙可知,当F=4 N时,A、B整体相对地面开始滑动,则μB地(m+mB)g=4 N当F=12 N时,A、B即将发生相对滑动,此时对整体:a=对物块A:μABmg=ma联立解得mB=1 kg,μB地=0.1,选项A、C错误;当F=10 N时,A、B两物块一起做加速运动,则A、B两物块的加速度大小为a== m/s2=1.5 m/s2选项D正确.9.如图所示,竖直轻弹簧一端与地面相连,另一端与物块相连,物块处于静止状态。现对物块施加一个竖直向上的拉力,使物块向上做初速度为零的匀加速直线运动,此过程中弹簧的形变始终在弹性限度内,则拉力随时间变化的图像可能正确的是( )A. B. C. D.【答案】A【详解】物块处于静止状态时,弹簧弹力等于重力,弹簧处于压缩状态现给物体施加一个竖直向上的拉力,做匀加速直线运动则有当物体向上位移x,则有整理得物块做匀加速直线运动,有联立可得可知拉力与时间图像呈抛物线形状。故选A。10. (多选)如图,将质量为2m的重物悬挂在轻绳的一端,轻绳的另一端系一质量为m的小环,小环套在竖直固定的光滑直杆上,光滑定滑轮与直杆的距离为d。现将小环从与定滑轮等高的A处由静止释放,小环下滑带动重物上升,当小环沿直杆下滑到图中B处时有向下的速度。下滑距离也为d,下列说法正确的是( )A.小环刚释放时重物能上升,则轻绳中的张力一定大于2mgB.小环到达B处时,重物上升的高度也为dC.小环在B处的速度与重物上升的速度大小之比为D.小环在B处的速度与重物上升的速度大小之比为【答案】AC【详解】A.由题意知,刚释放时小环向下加速运动,则重物将加速上升,对重物由牛顿第二定律可知,绳中张力一定大于重力2mg,A正确;B.小环到达B处时,重物上升的高度应为绳子收缩的长度,即B错误;CD.由题意,沿绳子方向的速度大小相等,将小环的速度沿绳子方向与垂直于绳子方向分解应满足即所以小环在B处的速度与重物上升的速度大小之比为C正确,D错误。故选AC。11.如图甲为生产流水线上的水平皮带转弯机,由一段直线皮带和一段圆弧皮带平滑连接而成,其俯视图如图乙所示,虚线ABC是皮带的中线,AB段(直线)长度L=3.2m,BC段(圆弧)半径R=2m,中线上各处的速度大小均为v=1m/s。某次转弯机传送一个质量m=1kg的小物件时,将小物件轻放在直线皮带的起点A处,被传送至B处,滑上圆弧皮带上时速度大小不变,已知小物件与两皮带间的动摩擦因数均为,设最大静摩擦力等于滑动摩擦力,重力加速度g取。(1)求小物件在直线皮带上加速过程的位移大小s;(2)计算说明小物件在圆弧皮带上是否打滑?并求出摩擦力大小。【答案】(1)0.25m;(2)不打滑,【详解】(1)物件在AB段加速解得加速至时,根据解得(合理)(2)在圆弧皮带上做圆周运动 解得所以不打滑,且12.如图1所示,一倾角的斜面固定在水平地面上,质量的滑块(可视为质点)静止在斜面底部。从某时刻起,用平行斜面向上的拉力作用在滑块上,拉力随时间变化的图像如图2所示,滑块与斜面间的动摩擦因数,重力加速度取,,。(1)求滑块上滑时的最大速度;(2)已知滑块向上滑动的最大位移,求返回斜面底端时的速度大小及滑块在斜面上运动的总时间。【答案】(1);(2);【详解】(1)滑块向上滑动时受到的向下的力当滑块受到的合外力为零时,加速度为零,速度达到最大,由图可知,当时速度最大对滑块应用动量定理代入数值解得,滑块上滑时的最大速度为(2)设滑块沿斜面向上运动时间为,由动量定理解得此后滑块开始向下做匀加速直线运动,根据牛顿第二定律解得所以,滑块返回到斜面底端的速度滑块从斜面返回时,由运动学公式解得则滑块在斜面上运动的总时间
相关试卷
这是一份新高考物理三轮冲刺突破练习专题24光学(含解析),共32页。试卷主要包含了对全反射现象的理解和应用,光的色散现象等内容,欢迎下载使用。
这是一份新高考物理三轮冲刺突破练习专题13电场能的性质(含解析),共20页。
这是一份新高考物理三轮冲刺突破练习专题12电场力的性质(含解析),共18页。试卷主要包含了库仑力作用下的平衡问题等内容,欢迎下载使用。

