


四川省广元中学2023-2024学年高一地理上学期10月月考试题(Word版附解析)
展开
这是一份四川省广元中学2023-2024学年高一地理上学期10月月考试题(Word版附解析),共21页。试卷主要包含了选择题,非选择题等内容,欢迎下载使用。
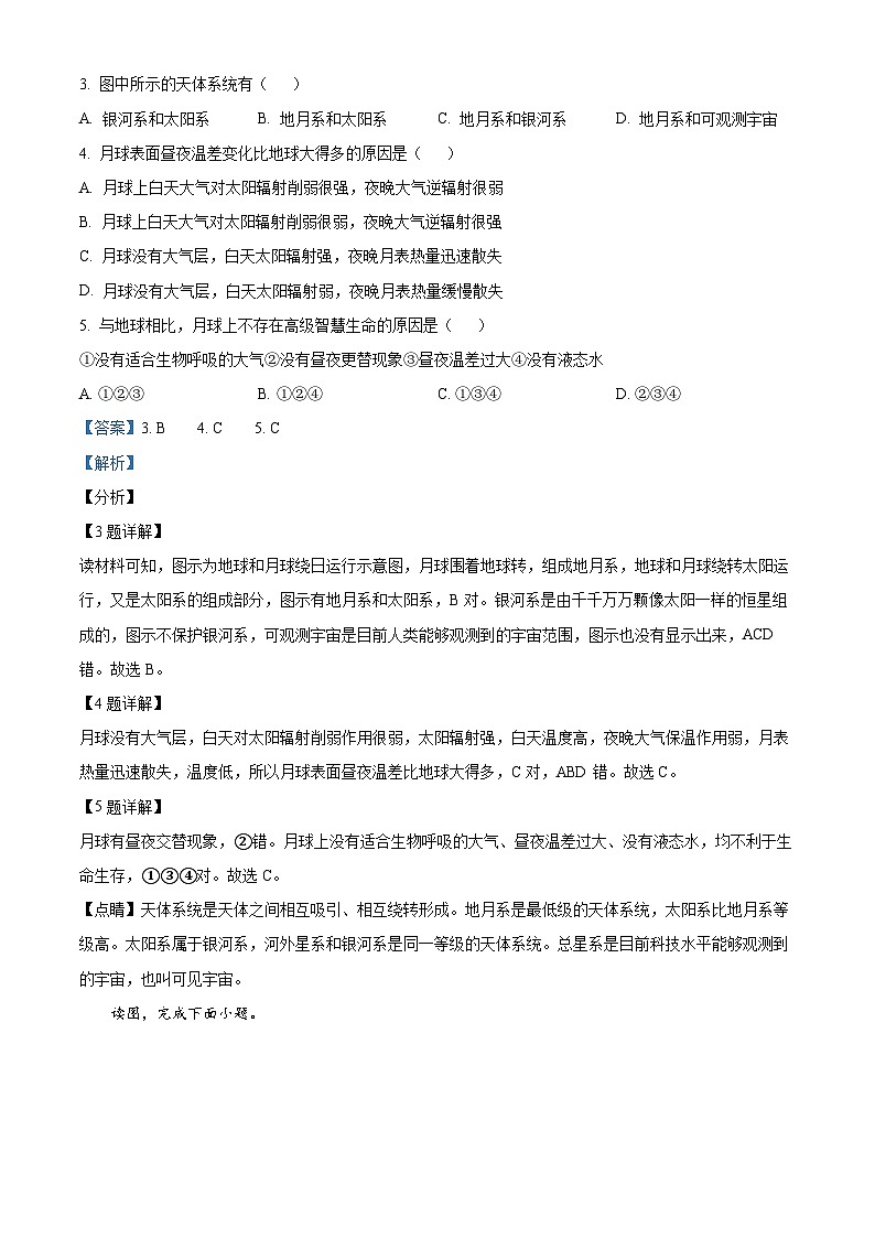
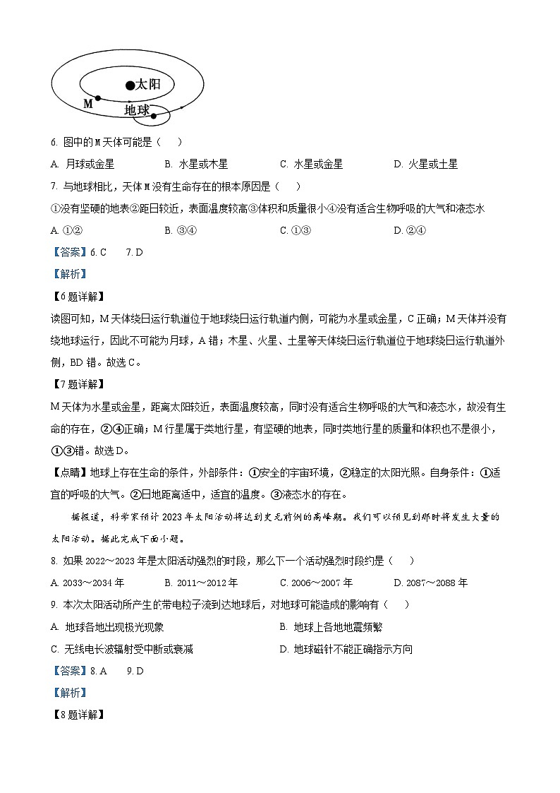
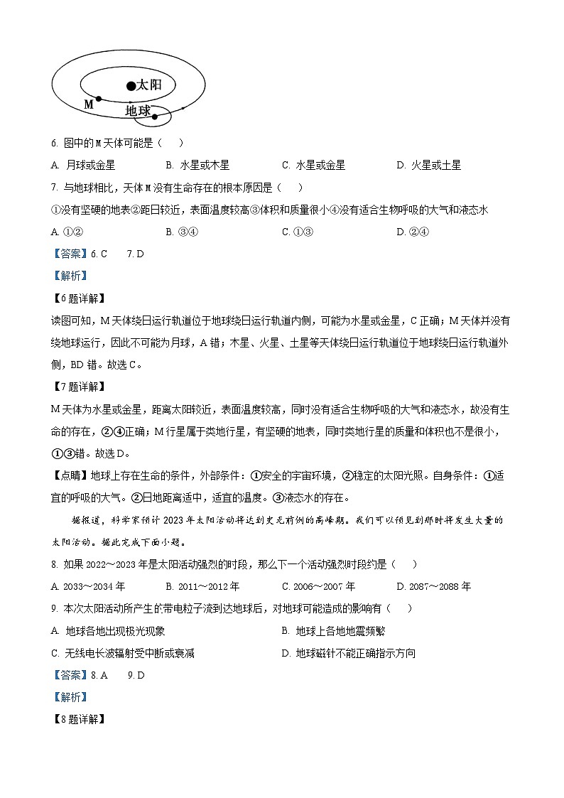
广元中学高2023级高一上期第一次阶段性测试地理试卷一、选择题据“CCTV纪录微信公号”发布:2023年6月22日将上演“金火双星伴月”,8月13日将出现英仙座流星雨极大夜等美妙天文景象。据此完成下面小题。1. 材料中所述天文景象涉及的天体,属于行星的是( )A. 金星、火星 B. 金星、月球C. 月球、流星 D. 火星、流星2. 若天气晴好,下列地点中,肉眼观察流星雨最佳的是( )A. 成都市中心 B. 峨眉山山顶C. 金沙江谷底 D. 青城山林间【答案】1. A 2. B【解析】【1题详解】根据材料信息可知,2023年6月22日将上演金火双星伴月,其中,金星火星属于行星,月球属于卫星,流星不属于天体,A正确,排除BCD。故选A。【2题详解】根据所学知识,若天气晴好,可以在海拔偏高的地区观测流星雨最佳,因此,符合该流星雨观测最佳位置,位于峨眉山山顶,B正确;城市市中心存在人为污染因素影响观测,金沙江谷底和青城山林间有可能存在物体阻挡,影响观测流星雨,排除ACD。故选B。【点睛】天体指的是宇宙中物质的存在形式,包括恒星、星云、行星、卫星、流星体、彗星等。2020年11月24日,中国长征五号遥五运载火箭携带探月工程嫦娥五号探测器成功发射,并顺利将探测器送入地月转移轨道,开启了中国首次地外天体采样返回之旅。读图“地球、月球绕日运行示意图”,完成下面小题。3. 图中所示的天体系统有( )A. 银河系和太阳系 B. 地月系和太阳系 C. 地月系和银河系 D. 地月系和可观测宇宙4. 月球表面昼夜温差变化比地球大得多的原因是( )A. 月球上白天大气对太阳辐射削弱很强,夜晚大气逆辐射很弱B. 月球上白天大气对太阳辐射削弱很弱,夜晚大气逆辐射很强C. 月球没有大气层,白天太阳辐射强,夜晚月表热量迅速散失D. 月球没有大气层,白天太阳辐射弱,夜晚月表热量缓慢散失5. 与地球相比,月球上不存在高级智慧生命的原因是( )①没有适合生物呼吸的大气②没有昼夜更替现象③昼夜温差过大④没有液态水A. ①②③ B. ①②④ C. ①③④ D. ②③④【答案】3. B 4. C 5. C【解析】【分析】【3题详解】读材料可知,图示为地球和月球绕日运行示意图,月球围着地球转,组成地月系,地球和月球绕转太阳运行,又是太阳系的组成部分,图示有地月系和太阳系,B对。银河系是由千千万万颗像太阳一样的恒星组成的,图示不保护银河系,可观测宇宙是目前人类能够观测到的宇宙范围,图示也没有显示出来,ACD错。故选B。【4题详解】月球没有大气层,白天对太阳辐射削弱作用很弱,太阳辐射强,白天温度高,夜晚大气保温作用弱,月表热量迅速散失,温度低,所以月球表面昼夜温差比地球大得多,C对,ABD错。故选C。【5题详解】月球有昼夜交替现象,②错。月球上没有适合生物呼吸的大气、昼夜温差过大、没有液态水,均不利于生命生存,①③④对。故选C。【点睛】天体系统是天体之间相互吸引、相互绕转形成。地月系是最低级的天体系统,太阳系比地月系等级高。太阳系属于银河系,河外星系和银河系是同一等级的天体系统。总星系是目前科技水平能够观测到的宇宙,也叫可见宇宙。读图,完成下面小题。6. 图中的M天体可能是( )A. 月球或金星 B. 水星或木星 C. 水星或金星 D. 火星或土星7. 与地球相比,天体M没有生命存在的根本原因是( )①没有坚硬的地表②距日较近,表面温度较高③体积和质量很小④没有适合生物呼吸的大气和液态水A. ①② B. ③④ C. ①③ D. ②④【答案】6. C 7. D【解析】【6题详解】读图可知,M天体绕日运行轨道位于地球绕日运行轨道内侧,可能为水星或金星,C正确;M天体并没有绕地球运行,因此不可能为月球,A错;木星、火星、土星等天体绕日运行轨道位于地球绕日运行轨道外侧,BD错。故选C。【7题详解】M天体为水星或金星,距离太阳较近,表面温度较高,同时没有适合生物呼吸的大气和液态水,故没有生命的存在,②④正确;M行星属于类地行星,有坚硬的地表,同时类地行星的质量和体积也不是很小,①③错。故选D。【点睛】地球上存在生命的条件,外部条件:①安全的宇宙环境,②稳定的太阳光照。自身条件:①适宜的呼吸的大气。②日地距离适中,适宜的温度。③液态水的存在。据报道,科学家预计2023年太阳活动将达到史无前例的高峰期。我们可以预见到那时将发生大量的太阳活动。据此完成下面小题。8. 如果2022~2023年是太阳活动强烈的时段,那么下一个活动强烈时段约是( )A. 2033~2034年 B. 2011~2012年 C. 2006~2007年 D. 2087~2088年9. 本次太阳活动所产生带电粒子流到达地球后,对地球可能造成的影响有( )A. 地球各地出现极光现象 B. 地球上各地地震频繁C. 无线电长波辐射受中断或衰减 D. 地球磁针不能正确指示方向【答案】8. A 9. D【解析】【8题详解】太阳活动的周期约11年,如果2022~2023年是太阳活动强烈的时段,那么一个活动强烈时段约是2033~2034年。A正确,BCD错误,故选A。【9题详解】极光主要出现在地球高纬度地区,A错误;地震是板块运动造成的,B错误;太阳活动所产生的带电粒子流到达地球后,干扰电离层,使无线电短波通信中断或衰减,C错误;太阳活动所产生的带电粒子流到达地球后,会干扰地球的磁场,使得地球磁针不能正确指示方向,D正确。综上所述,D正确,ABC错误,故选D。【点睛】太阳活动对地球的主要影响:扰乱地球大气层,使地面的无线电短波通讯受到影响,甚至会出现短暂的中断;高能带电粒子扰动地球磁场,产生“磁暴”现象,使磁针剧烈颤动,不能正确指示方向;当高能带电粒子流高速冲进两极地区的高空大气层时,会产生极光现象。中国科学院紫金山天文台工作人员于2010年12月6日在太阳观测图像中发现,太阳“脸上”新长出一颗“大痣”(如下图所示),其面积是地球表面积的数倍,中心区域的温度约为3600摄氏度,而边缘地区则要超过5800摄氏度。据此完成下面小题。10. 该“大痣”出现在太阳的( )A. 光球层 B. 色球层 C. 日冕层 D. 中心区域11. 下列现象和太阳活动无关的是( )A. 短波通讯中断 B. 信鸽迷失方向 C. 太阳东升西落 D. 指南针失灵12. 当太阳活动处于高峰期时,下列叙述正确的是( )A. 太阳黑子和耀斑都产生在太阳色球层上B. 前一次太阳活动的高峰期到再次活动高峰期的平均周期约为11年C. 太阳活动发出的强烈射电扰乱地球大气对流层,影响地面无线电短波通讯D. 太阳光球层的高温使高能带电粒子向外高速运动,形成了“太阳风”【答案】10. A 11. C 12. B【解析】【10题详解】根据材料得知,该“大痣”的出现,能被人类观测到,说明是在太阳表层,而不是中心区域,D错误;“大痣”中心温度较边缘低,温度较低颜色相比周边更暗,呈现黑色,是太阳大气光球层的黑子,A正确;耀斑是色球层出现的太阳活动,而不是黑子,B错误;太阳风是日冕层的太阳活动,是太阳大气层向外射出的带电粒子流,与材料表述的形态不同,C错误。故选A。【11题详解】通常太阳活动产生的短波辐射和高能带电粒子流能干扰地球电离层,影响无线电短波通信,A不符合题意;太阳活动抛出的带电粒子流会扰乱地球磁场,信鸽迷失方向 ,造成指南针失灵,BD不符合题意;太阳东升西落是因为地球自转,与太阳活动无关,C符合题意。故选C。【12题详解】黑子在光球层上,A错误;活动周期大约是11年,B正确;太阳活动发出的强烈射电扰乱地球大气电离层,电离层在高层大气中,C错误;太阳日冤层的高温使高能带电粒子向外高速运动形成太阳风,D错误。故选B。【点睛】太阳活动对地球的影响:太阳活动发射的电磁波会干扰地球的电离层,影响无线短波通讯;抛出的高能带电粒子干扰地球磁场使地球出现“磁暴”现象;同时,高能带电粒子冲进两极地区,与那里的高空稀薄大气相互碰撞,还会出现极光;地球上的自然灾害与太阳活动有一定的相关性读我国部分地区年太阳辐射总量分布图,回答下面小题。13. 下列地理事物或现象的发生与太阳辐射无关的是( )A. 风的形成 B. 地热资源C. 煤炭的形成 D. 水能资源14. 对图中信息描述正确的是( )A. 兰州与郑州的年太阳辐射总量差异可能是15千卡/平方厘米B. 四川盆地地区太阳辐射较弱的主要因素在于海陆位置C. 武汉年太阳辐射总量较广州高的主要原因在于纬度D. 昆明较福州年太阳辐射总量高主要原因在于海陆位置【答案】13. B 14. A【解析】【13题详解】.结合所学知识可知,地热能资源来自地球内部能量的释放,与太阳辐射无关,B正确;风能、水能、和煤炭都是转化而来的太阳能,A、C、D错误。故选B。【14题详解】由图可知,兰州年太阳辐射总量为140,郑州为120—130,两者差异为10—20千卡/平方厘米,A正确;四川盆地太阳辐射弱主要是由于海拔低,为盆地地形,多阴雨天气,太阳辐射削弱作用强,B错误;由图,广州和武汉位于同一条年太阳辐射总量线上,年太阳辐射总量相当,C错误;昆明太阳辐射丰富主要是由于其位于云贵高原,海拔高,大气稀薄,对太阳辐射的削弱作用弱,太阳辐射丰富,D错误。故选A。【点睛】影响太阳辐射的因素:1、纬度高低:纬度越低,太阳辐射越强。 2、天气状况:我国东部地区阴天多,太阳辐射少;西北地区深居内陆,降水少,多晴天,太阳辐射多。 3、海拔高低:海拔高,空气稀薄,大气透明度好,太阳辐射强。 4、日照时间长短:日照时间长,太阳辐射强。当地时间6月29日,印度尼西亚巴厘岛的阿贡火山再次爆发。受到火山灰巴厘岛国际机场在6月29日被迫关闭。读“火山景观图”(图左)和“地球的内部圈层结构图”(图右),据此完成下面小题。15. 从火山口喷发出的炽热岩浆一般来源于( )A. ①圈层 B. ②圈层 C. ③圈层 D. ④圈层16. 下列关于地球圈层特点的叙述,正确的是( )A. ①圈层的厚度海洋较陆地厚 B. ②圈层横波不能通过C. ③圈层最可能为液态 D. ④圈层的温度、压力和密度都较小17. 火山爆发后造成当地地表温度下降,其合理的解释是火山爆发导致( )A. 大气中二氧化碳浓度增加 B. 高纬度地区极光现象减少C. 地球表面的长波辐射增强 D. 到达地面的短波辐射减弱【答案】15. B 16. C 17. D【解析】【15题详解】由图可知,根据地球的圈层结构可知,图中①圈层是地壳,②为地幔,③为外核,④为内核。岩浆一般来源于上地幔中的软流层,即岩浆来源于图中的②圈层。故B选项正确,ACD选项错误。故选B。【16题详解】根据上题分析,图中①圈层为地壳,海洋地壳只有硅镁层,没有硅铝层,而陆地地壳既有硅铝层,又有硅镁层,故陆地地壳厚度大于海洋地壳厚度。故A选项错误;②圈层是地幔,横波和纵波都可以通过地幔层,故B选项错误;③圈层是外核,因为横波只能在固态中传播,横波不能通过外核,因此外核可能是呈液态。故C选项正确;④圈层为内核,温度、压力和密度都较大。故D选项错误。故选C。【17题详解】大规模的火山爆发会喷发出大量火山灰,大气中的尘埃可以反射太阳辐射,到达地面的太阳短波辐射减弱,D正确;地面吸收太阳辐射减少,地面长波辐射减弱,造成地表温度下降,C错误;人类活动是大气中二氧化碳含量增加的主要原因,二氧化碳的含量增加会使气温升高,火山爆发与极光的出现无关,AB错误。故选D。【点睛】地球圈层分为地球外圈和地球内圈两大部分。地球外圈可进一步划分为四个基本圈层,即大气圈、水圈、生物圈和岩石圈,地壳和上地幔顶部由坚硬的岩石组成,合称岩石圈。地球内圈可进一步划分为三个基本圈层,即地幔圈、外核液体圈和固体内核圈。2022年9月5日12时52分,四川省甘孜州泸定县发生6.8级地震,震源深度16千米。震中位于29.59°N,102.08°E,距泸定县39千米,距成都市226千米。中国地震预警网通过预警终端、手机APP第三方平台等渠道,为成都地区提前56秒发送地震预警信息。据此完成下面小题。18. 泸定地震震源位于( )①软流层②上地幔③地壳④岩石圈A. ①② B. ②③ C. ③④ D. ②④19. 此次地震发生时,地震预警网能提前发送地震预警信息利用的原理有( )①纵波传播速度较横波慢②纵波传播速度较横波快③地震波传播速度较电波慢④地震波传播速度较电波快A. ①② B. ②③ C. ③④ D. ②④【答案】18. C 19. B【解析】【18题详解】地壳的平均厚度约17千米,其中大陆地壳厚度较大,平均39-41千米,泸定县地震震源深度16千米,应位于地壳,③正确;岩石圈包括地壳全部和上地幔顶部或者软流层以上地区,④正确;软流层、上地幔都位于17千米以下,①②错误。综上所述,C正确,排ABD错误。故选C。【19题详解】地震发生时,纵波速度快但破坏性小,横波的破坏性大但速度慢;同时地震波的传播速度较电波慢,预警系统可以提前在横波到来之前发送预警信息,②③正确,①④错误。综上所述,B正确,ACD错误。故选B。【点睛】地震的能量以波动的方式向外传播,形成地震波。地震波有纵波(P波)和横波(S波)之分。纵波的传播速度较快,在固体、液体和气体中均能传播;横波的传播速度较慢,只能在固体中传播。枫树湾距离丹东120多公里,森林覆盖率达97%,是名副其实的天然“氧吧”。秋季,其独特的枫叶景观,灿烂似锦,形成亮丽的风景线(如下图)。据此完成下面小题。20. 枫树湾是名副其实的天然“氧吧”,得益于( )A. 岩石圈 B. 大气圈 C. 水圈 D. 生物圈21. 该景观说明( )A. 地理环境各要素相互联系、相互影响、相互制约B. 地球各圈层都是连续而不规则的,且都相互渗透C. 地球各圈层独立发展变化,不受人类活动影响D. 地球各圈层都有生物存在【答案】20. D 21. A【解析】【20题详解】枫树湾森林覆盖率达97%,森林可以通过光合作用吸收二氧化碳,释放氧气。故枫树湾是名副其实的天然“氧吧”,得益于森林覆盖率高,森林属于生物圈,D正确,ABC错误,所以选D。【21题详解】图示景观说明地理环境各要素之间是相互联系、相互影响、相互制约的,它们之间不断进行着物质迁移与能量的转化,A正确,C错误。地球上的圈层主要有水圈、生物圈、岩石圈、大气圈等,水圈是连续而不规则的圈层,其他圈层是有各自规则的,B错误。地球内部圈层如地核没有生物存在,D错误,所以选A。【点睛】地球圈层分为地球外部圈层和地球内部圈层两大部分。地球外部圈层可进一步划分为三个基本圈层,即大气圈、水圈、生物圈;地球内部圈可进一步划分为三个基本圈层,即地壳、地幔、地核。叠层石中记录了地球早期的生命之一——蓝细菌(最早的光合放氧菌)生活的“足迹”。图为2016年在格陵兰岛发现的叠层石(年龄约37亿年),图为地质年代表。读图,完成问题。22. 该叠层石处于地球圈层中的( )A. 地壳 B. 上地幔C. 地核 D. 软流层23. 该叠层石的发现,使科学家对生命起源的研究可追溯到( )A. 冥古宙 B. 太古宙C. 寒武纪 D. 二叠纪24. 研究显示距今25亿年前为蓝细菌繁盛时期。由此推测,此后地球的( )A. 海洋更加广阔 B. 陆地普遍抬升C. 温度逐渐升高 D. 大气变得富氧25. 编制地质年代表,可以( )①解读古老岩石的信息②研究地球环境的演变③探索生命起源与进化④再现地球发展的历程A. ①③ B. ②③ C. ②④ D. ③④【答案】22. A 23. B 24. D 25. B【解析】【分析】【22题详解】该叠层石是在格陵兰岛陆地表面上发现的,而地球内部圈层包括地壳、地幔、地核三层,地壳是最外层,因此判断该叠层石处于地壳圈层中,因此A正确,而上地幔上部存在一个软流层,熔融状态,一般认为是岩浆的主要发源地,而地核位于最内层,因此排除BCD。故选A。【23题详解】根据材料,叠层石记录了地球早期的生命——蓝细菌生活的“足迹”。结合图中距今时间单位为百万年,发现的叠层石年龄约37亿年,即为3700百万年,处于地质年代表中太古宙(距今 4000-2500百万年)。因此该叠层石的发现,使科学家对生命起源的研究可追溯到太古宙。B正确,排除ACD。故选B。【24题详解】由材料知,蓝细菌是最早的光合放氧菌,能够放出氧气,因此会使地球上大气变得富氧,D正确;其他三个选项,由材料无法获知,因此ABC错误。故选D。【25题详解】科学家根据地层顺序、生物演化阶段、地壳运动和岩石年龄等,对地球历史进行划分,形成地质年代表,体现了地球的演化史。因此编制地质年代表,有助于研究地球环境的演变历史,也可以探索生命起源与进化的顺序,②③正确;但无法解读古老岩石的矿物成分、化学性质等信息,因此①错误;更无法直观展示和再现地球发展的历程,因此④错误。综上所述,故选B。
【点睛】在掌握生物进化与环境演变简史中,重点抓住以下几条线索:1、时间变化: 前寒武纪→古生代→中生代→新生代2、动物演变: 动物孕育、萌芽和发展的初期阶段→海生无脊椎动物时代→鱼类时代→两栖动物时代→爬行动物时代→哺乳动物时代→人类时代3、植物变化:海生藻类时代→陆地蕨类植物时代→裸子植物时代→被子植物时代4、地质环境变迁 :古生代地壳发生剧烈变动,反复上升和下沉。欧亚大陆和北美大陆的雏形基本形成,我国东北、华北抬升成陆地。中生代陆地面积空前扩大。环太平洋地带地壳运动剧烈,形成高大山系,也带来丰富的金属矿产。新生代发生了一次规模巨大的造山运动,现在世界上的许多高山是在这次运动中造成的,由此形成现代地貌格局及海陆分布。下图为某时期地质年代示意,据此完成下面小题。26. 图中甲、乙、丙代表的地质年代依次是( )A. 新生代、中生代、古生代 B. 新生代、古生代、中生代C. 古生代、新生代、中生代 D. 中生代、古生代、新生代27. 根据各地质时期发生的地质事件,可知( )A. 甲时代50%以上的海洋无脊椎动物灭绝 B. 乙时代形成现代地貌格局及海陆分布C. 乙时代欧亚和北美大陆的雏形基本形成 D. 丙时代后期和乙时代是重要的造煤期【答案】26. A 27. D【解析】【26题详解】由图可知,丙距今5.41亿年-2.52亿年,动物界有两栖动物和三叶虫,植物界有裸子植物和蕨类植物,属于古生代;乙距今2.52亿年-0.66亿年,动物界有恐龙,植物界裸子植物存在,属于中生代;甲距今0.66亿年至今,植物界主要是被子植物,属于新生代,A符合题意,B、C、D排除,故选A。【27题详解】50%以上的海洋无脊椎动物灭绝发生在古生代末期,甲是新生代,A错误;现代地貌格局及海陆分布的形成发生在新生代,乙是中生代,B错误;欧亚大陆和北美大陆的雏形基本形成是在古生代中后期,乙是中生代,C错误;晚古生代,蕨类植物繁盛,形成茂密的森林,是地质历史上重要的成煤期,中生代也是重要的成煤时期,丙是古生代,乙是中生代,D正确,故选D。【点睛】1.前寒武纪(自地球诞生到距今5.41亿年),出现了蓝细菌等原核生物,后期演化出真核生物和多细胞生物,也是重要的成矿时期。2.古生代(距今5.41亿年-2.52亿年),早古生代时期,海洋无脊椎动物空前繁盛,如三叶虫、笔石、鹦鹉螺等。晚古生代,早期鱼类大量繁衍,中期出现了两栖类动物,晚期出现了爬行动物,蕨类植物繁盛,也是重要的成煤期。海陆格局发生了多次大的变迁,后期形成了联合古陆,欧亚大陆和北美大陆雏形基本形成。3.中生代(距今2.52亿年-0.66亿年),被称为“爬行动物的时代”,裸子植物极度兴盛,也是主要的成煤期。古生代末期,几乎95%的物种从地球上消失,海洋中50%以上的无脊椎动物灭绝。联合古陆开始解体,各大陆向现在的位置漂移。4.新生代(距今0.66亿年至今),形成了现代海陆分布格局,被子植物高度繁盛,哺乳动物快速发展,人类出现。2018年1月15日,科研人员宣布发现了一种乌鸦大小、像鸟一样的恐龙,它有色彩艳丽的羽毛,生活在1.61亿年前的侏罗纪时代的中国东北,科研人员将它命名为“彩虹”。据此完成下面小题。28. 恐龙生活在( )A. 元古宙 B. 古生代C. 中生代 D. 新生代29. 下列关于生物演化过程,正确是( )A. 海洋无脊椎动物--爬行动物--鱼类--哺乳动物B. 海洋无脊椎动物--鱼类--爬行动物--哺乳动物C. 鱼类--海洋无脊椎动物--哺乳动物--爬行动物D. 鱼类--哺乳动物--海洋无脊椎动物--爬行动物30. 关于地层的叙述,正确的是( )A. 地层是具有空间差异的层状岩石B. 地层中一定含有生物化石C. 越古老地层含有越低级、越简单的生物化石D. 先沉积的地层在上,后沉积的地层在下【答案】28. C 29. B 30. C【解析】【28题详解】中生代的年代为2.5亿年前至6600万年前,根据材料可知,该恐龙生活在1.61亿年前的侏罗纪时代,判断主要生活在中生代,C正确,ABD错误。故选C。【29题详解】根据所学知识可知,生物演化顺序是从海生到陆生,从简单到复杂,从低级到高级。因此本题应选择海洋无脊椎动物--鱼类--爬行动物--哺乳动物,B正确;鱼类出现在爬行动物之前,A错误;海洋无脊椎动物出现在鱼类之前,C错误;哺乳动物出现在最后,D错误。故选B。【30题详解】地质历史上某一时代形成的层状岩石称为地层,同一地层具有相似性,不同时代形成的地层具有差异性,A错误。地层中可能含有化石,但并不是所有的地层中都含有化石,B错误。在正常情况下,先形成的地层居下,后形成的地层居上,生物演化顺序是从海生到陆生,从简单到复杂,从低级到高级,所以越古老地层含有越低级、越简单的生物化石,C正确,D错误。故选C。【点睛】动物演化史:早古生代出现海洋无脊椎动物;晚古生代出现两栖类、爬行类;中生代爬行动物盛行,出现鸟类、小型哺乳动物;新生代哺乳动物盛行,第四纪出现人类。读“干洁空气的主要成分(25千米以下)”表,完成下面小题。气体成分体积分数(%)质量分数(%)氮气78.0875.52氧气20.9423.15氩气0.931.28二氧化碳0.03(变动)0.05 31. 干洁空气中所占比例最大的成分是( )A. 氩气 B. 臭氧 C. 氧气 D. 氮气32. 人类大量燃烧煤、石油等矿物燃料会导致( )A. 二氧化碳增多 B. 臭氧层破坏 C. 氮气增加 D. 水汽含量减少33. 大气中含有少量的臭氧,臭氧能够保护地球生命,是因为能够大量吸收( )A. 太阳辐射中的红外线 B. 太阳辐射中的紫外线C. 太阳辐射中的可见光 D. 太阳辐射中的长波辐射【答案】31. D 32. A 33. B【解析】【31题详解】干洁空气主要成分是氮、氧、氩、二氧化碳等,其中氮气约占78%,所以氮气所占比例最大。所以D正确,ABC错误。故选D。【32题详解】人类大量燃烧煤、石油等矿物燃料会导致二氧化碳增多,A正确。臭氧层破坏是因为制冷剂的使用,B错误。人类大量燃烧煤、石油等矿物燃料与氮气增加无关,C错误。人类大量燃烧煤、石油等矿物燃料跟水汽含量无关,D错误。故选A。【33题详解】臭氧层能够大量吸收太阳辐射中的紫外线增温,紫外线属于短波辐射,不属于可见光,所以B正确,CD错误。红外线是对流层大气吸收的,A错误。故选B。【点睛】二氧化碳占大气体积很少,是绿色植物进行光合作用的基本原料,能够调节地表温度。臭氧占大气体积极少,能吸收太阳光中的紫外线,使大气增温;减少到达地面的紫外线,对生物具有保护作用。2012年10月14日,奥地利人鲍姆加特纳乘坐氦气球从39千米的高空勇敢地跳下,开始了人类历史上最高的自由落体运动。他配备的特制宇航服,外表绝缘,密封的内层中填充加压氧气,头盔中有液氧系统,护目镜中装有温度调节器。据此完成下面小题。34. 鲍姆加特纳勇敢地跳下时,位于( )A. 对流层 B. 平流层 C. 中间层 D. 电离层35. 鲍姆加特纳在降落过程中,气温( )A. 逐渐降低 B. 先升高再降低 C. 逐渐升高 D. 先降低再升高36. 鲍姆加特纳配备特制宇航服的原因是( )A. 平流层水汽杂质含量大 B. 对流层中天气变化剧烈C. 39千米处的大气层氧气含量少 D. 臭氧吸收太阳光中的紫外线增温【答案】34. B 35. D 36. C【解析】【34题详解】鲍姆加特纳跳下的高度为距离地面39km,结合所学知识可知,该高度位于平流层,B正确,ACD错误。故选B。【35题详解】在对流层,气温随海拔的升高而降低,在平流层,气温随海拔的升高而升高。因此,鲍姆加特纳在降落的过程中,气温先降低再升高,D正确,ABC错误。故选D。【36题详解】平流层水汽杂质含量很小,A错误;根据材料可知,该特制宇航服外表绝缘,密封的内层中填充加压氧气,头盔中有液氧系统,护目镜中装有温度调节器,主要原因在于39千米处的大气层氧气含量少,且气压低,C正确;对流层中天气变化剧烈,但这与其特制宇航服的特点关系不大;同理,臭氧吸收太阳光中的紫外线增温,这与其特制宇航服的特点关系也不大,BD错误。故选C。【点睛】人们依据温度、密度和大气运动状况,将大气自下而上依次划分对流层(平均厚度约12千米)、平流层(处于12千米与50千米高度之间)和高层大气(高度50千米以上)。(1)对流层的特点:气温随高度增加而降低;对流运动显著;天气现象复杂多变。(2)平流层的特点:气温随高度增加而升高;气流以水平运动为主。适合飞机飞行。(3)高层大气的特点:气体稀薄,具有电离层,对无线电短波通信有重要作用。大多数人造天体也在此层运行。2023年2月4日,中国商飞国产C919飞机开启今年首次长航程演示飞行,飞机平稳落地乌鲁木齐国际机场。C919飞机总长38.9米,最大飞行高度12100米。下图示意大气温度随高度的变化。据此完成下面小题。 37. 当日,C919飞机从9000米高空降落乌鲁木齐机场过程中,机外大气温度( )A. 先高后低 B. 总体降低 C. 总体升高 D. 保持不变38. C919飞机完成首次长航程飞行,顺利抵达机场,其借助的技术是( )A. 遥感技术 B. 地理信息系统C. 空间站系统 D. 全球卫星导航系统【答案】37. C 38. D【解析】【37题详解】根据对流层温度随高度变化规律可知,C919飞机从9000米高空降落乌鲁木齐机场过程中,机外大气温度逐渐升高,C正确,ABD错误。故选C。【38题详解】飞机飞行需要借助导航定位等,主要通过全球卫星导航系统实现,D正确,ABC错误。故选D。【点睛】大气根据垂直方向上温度、密度和大气运动状况可以自下而上分为对流层、平流层和高层大气。2020年12月17日,"嫦娥五号"携带月球样品克服重重困难在内蒙古安全着陆。探月工程任务取得圆满成功。据此完成下面小题。39. "嫦娥五号"返程穿过地球大气层时( )A. 大气温度变化剧烈,先降低而后升高 B. 经过平流层时遭遇大气极高温C. 依次经过高层大气、平流层和对流层 D. 所经大气层的能见度不断升高40. "嫦娥五号"返回过程中需要克服的难题有( )①日地距离 ②月球引力 ③船体高温 ④地球引力A. ①②③ B. ②③④ C. ①③④ D. ①②④【答案】39. C 40. B【解析】【39题详解】由宇宙空间重回地面,由高到低依次穿越的大气层,根据大气层的垂直分层,依次是高层大气、平流层、对流层,C正确;对流层气温随高度增加而递减,平流层气温随高度增加而迅速上升,高层大气气温随海拔高度升高先降低后升高,A错误;平流层气温随高度增加而迅速上升,平流层顶部温度在0℃左右,顶部温度在-55℃左右,B错误;高层大气空气最稀薄,平流层多晴朗天气,对流层大气最稠密、多风云雨雪现象及大气污染,因此对流层大气能见度最低,D错误。故选C。【40题详解】上升器和返回器在对接时为避免碰撞要克服月球引力,②正确;嫦娥五号在高速进入大气层时将剧烈摩擦产生高温,热量急剧提升将为航天器返回带来巨大挑战,③正确;返回器在进入大气层时会受到地球引力的束缚,④正确。"嫦娥五号"返回过程遇到的困难与日地距离无关,①错误。故选B。二、非选择题41. 读“我国太阳年辐射总量分布”图和“世界太阳总辐射量”图,完成各题。(1)描述世界年太阳辐射总量分布的总体规律。(2)图中C区的年太阳辐射量取值范围是____,说出其年太阳辐射量大的原因____。(3)世界太阳辐射强度较高的②区位于____沙漠,该区的太阳辐射强度高于赤道地区,分析其原因____。【答案】(1)从低纬向高纬逐渐递减(从赤道向两极逐渐递减) (2) ①. 160---180 ②. C地纬度较低,太阳高度角大,接受到的太阳辐射多; (3) ①. 撒哈拉 ②. 受副热带高气压带的控制,晴天多,日照强。【解析】【分析】本题以我国太阳年辐射总量分布世界太阳总辐射量为背景材料,涉及到太阳辐射的分布规律、影响太阳辐射的因素等知识,主要考查学生调动知识、运用知识解决问题的能力。小问1详解】读图可知,年太阳总辐射量从低纬(平均140千卡/厘米2·年以上)向高纬(120千卡/厘米2·年以下)逐渐递减(或从赤道向两极逐渐递减)【小问2详解】根据等值线的特征可知,等值距为20,所以C地太阳辐射量取值范围是160---180。C地位于赤道地区,纬度低,年平均太阳高度角大,穿过大气的路程短,接受到的太阳辐射多。【小问3详解】读图,②位于非洲北部,北回归线穿过,年太阳总辐射量在200千卡/厘米2·年以上,全球最高,因此判断是撒哈拉沙漠地区。与赤道地区相比,撒哈拉沙漠位于回归线附近,常年受副热带高气压带控制,降水稀少,晴天多,日照时间长,太阳辐射强度因此高于赤道地区。42. 读某地岩层分布示意图,完成下列要求。(1)岩层年代可以根据岩石中放射性元素的衰变规律和____来确定。正常情况下,图中①②③岩层中岩层年代由老到新排序为____。(2)若①岩层中含有丰富的煤炭资源,则说明该区域当时的古地理环境为____。(3)新生代时期地球上出现了人类,这是生物演化史上的重大飞跃,试描述新生代时期地球的生物进化特点。【答案】(1) ①. 地层中化石的年代 ②. ①②③ (2)温暖潮湿的森林环境 (3)新生代被子植物繁盛,草原面积扩大,哺乳动物快速发展,人类出现。【解析】【分析】本题以某地岩层分布示意图为材料设置试题,涉及化石、沉积地层及地球的演化历史等相关知识,考查学生灵活运用所学知识和综合分析的能力。【小问1详解】判断岩层年代有两种方法,一是根据岩石中放射性元素的衰变规律来判断,二是根据岩石中所含的化石的年代来判断。沉积岩是具有时间顺序的层状岩石,沉积岩的地层具有明显的层理构造,一般先沉积的地层在下,后沉积的地层在上。所以图中①②③岩层中岩层年代由老到新的排序为①②③。在沉积岩的形成过程中有些生物的遗体或遗迹会在沉积物中保存下来,形成化石,所以,同一时代的地层往往含有相同或者相似的化石,不同时代的地层含有不同的化石。【小问2详解】晚古生代蕨类植物(适合生长在温暖潮湿环境)繁盛,形成茂密的森林,是地质历史上重要的成煤期。【小问3详解】新生代(距今6600万年至今)是最近的生物时代,新生代时期被子植物高度繁盛,草原面积进一步扩大,哺乳动物得到快速的发展,生物界逐渐呈现现代面貌,第四纪出现了人类,这是生物发展史上的重大飞跃。43. 阅读图文材料,完成下列要求。2022年9月5日12时52分,四川甘孜藏族自治州泸定县发生6.8级地震,震源深度16千米。下图为地球内部地震波传播速度随深度的变化及不同圈层结构示意图,人们一般认为M圈层是岩浆的发源地。(1)据图指出地震波向地核传播过程中的速度变化。(2)科学家主要通过对地震波的研究来了解地球内部结构,请说出横波和纵波在传播过程中的不同点和相同点。【答案】(1)横波纵波通过莫霍界面后速度都明显增快;横波速度在古登堡界面处降为零,纵波通过古登堡界面速度大幅降低后向下传播速度继续增加。 (2)不同点:纵波的传播速度快,可以通过固体、液体、气体传播;横波的传播速度较慢,只能通过固体传播。相同点:纵波和横波的传播速度都因介质不同而变化。【解析】【分析】本大题以地球内部圈层等知识点为材料,设置2道小题,考查学生获取与解读地理信息、调动与运用地理知识、描述和阐释地理事物的能力,最终培养学生综合思维、区域认知和地理实践力等地理核心素养。【小问1详解】结合图文材料可知,地壳平均厚度17千米,震源深度16千米,震源所在的地球内部圈层是地壳。根据图可知,地震波由地壳向地核的传播中横波纵波通过莫霍界面后速度都明显增快;横波速度在古登堡界面处降为零,纵波通过古登堡界面速度大幅降低后向下传播速度继续增加。【小问2详解】地震波有纵波(P波)和横波(S波)之分。横波和纵波在传播过程中的不同点:纵波的传播速度快,可以通过固体、液体、气体传播;横波的传播速度较慢,只能通过固体传播。相同点:纵波和横波的传播速度都随着所通过物质的性质不同而变化。44. 阅读图文材料,完成下列要求。地球表面被厚厚的大气层包围,自地面向上依次是对流层、平流层和高层大气。各大气层特点不同,对人类生产生活的影响也不同。对流层集中了大气质量的3/4和几乎全部的水汽、杂质。下图为大气垂直分布图。(1)分析对流层容易成云致雨的原因。(2)简述平流层的大气特点对人类生产生活的有利影响。(3)说明高层大气远离地面,但对人类仍然有着重要意义的原因。【答案】(1)对流层大气上部冷下部热,对流旺盛;近地面的水汽、杂质通过对流运动向上输送,在上升过程中气温降低,容易成云致雨。 (2)平流层大气以水平运动为主,对流运动弱,利于飞机的高空飞行;平流层存在的臭氧层,能够吸收紫外线,保护地球生命生存和发展。 (3)高层大气是人造卫星、航天器的运行场所;高层大气的电离层反射电磁波,是地面无线电波通信的重要保障;高层大气中的电离层能够阻挡过多的宇宙粒子和射线,保护地球生命安全;高层大气的流星、极光还是重要的旅游资源。【解析】【分析】本大题以地球大气层为材料设置试题,涉及天气现象的形成条件、大气层人类活动等相关内容,考查学生获取与解读地理信息、调动与运用地理知识、描述和阐释地理事物的能力,最终培养学生综合思维、区域认知和地理实践力等地理核心素养。【小问1详解】成云致雨的条件包括:充足的水汽、作为凝结核的杂质、空气上升降温的条件;对流层大气上部冷下部热,对流旺盛;近地面的水汽、杂质通过对流运动向上输送,在上升过程中气温降低,容易成云致雨。【小问2详解】平流层下半部温度随高度变化很小,而上半部,由于臭氧密度大,臭氧吸收太阳紫外辅射转化为分子运动动能,使大气温度随高度显著增加,这种逆温层结构,使平流层大气稳定,垂直对流很弱,多为平流运动,并且尺度很大。平流层中水汽尘埃很少,没有对流层中的云和天气现象,大气透明度好,对飞行有利;臭氧吸收了大量紫外线,防止了过量紫外线危害生物安全,保护地球生命生存和发展。【小问3详解】高层大气中存在由若干电离层,电离层反射电磁波,是地面无线电短波通信的重要保障,同时电离层能够对宇宙粒子和射线起阻挡作用,保护地球生命安全;由图可知,人造卫星、航天器等运行在高层大气,同时流星和极光现象发生在高层大气,形成重要的旅游资源。
相关试卷
这是一份四川省射洪中学2023-2024学年高一地理上学期10月月考试题(Word版附解析),文件包含人教版九年级上册《数学》专辑参考答案pdf、人教版九年级上册《数学》第二十二章综合质量评测卷二pdf等2份试卷配套教学资源,其中试卷共10页, 欢迎下载使用。
这是一份四川省仪陇中学2023-2024学年高二地理上学期10月月考试题(Word版附解析),共83页。试卷主要包含了选择题,非选择题等内容,欢迎下载使用。
这是一份四川省南充高级中学2023-2024学年高一地理上学期10月月考试题(Word版附解析),共20页。试卷主要包含了单选题, 试推断“袁隆平星”,不属于, 离月球最近的恒星是, 生命起源的过程是等内容,欢迎下载使用。