还剩3页未读,
继续阅读
所属成套资源:初中道德与法治八年级上册同步备课教案集
成套系列资料,整套一键下载
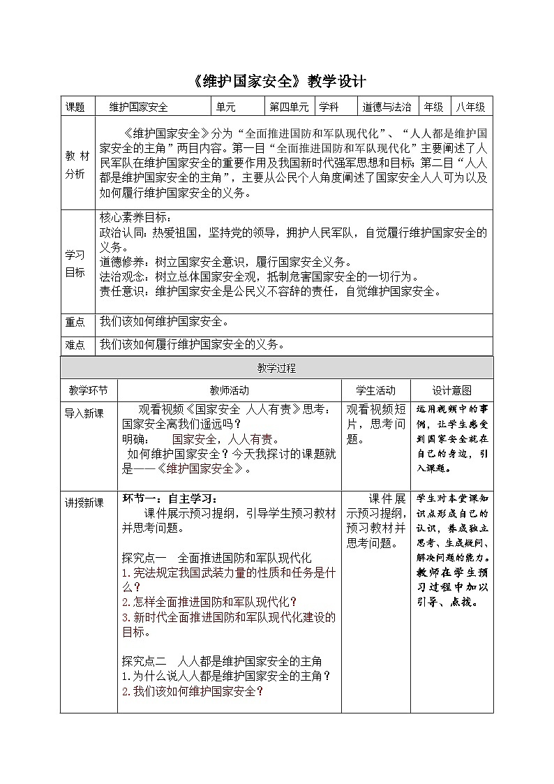
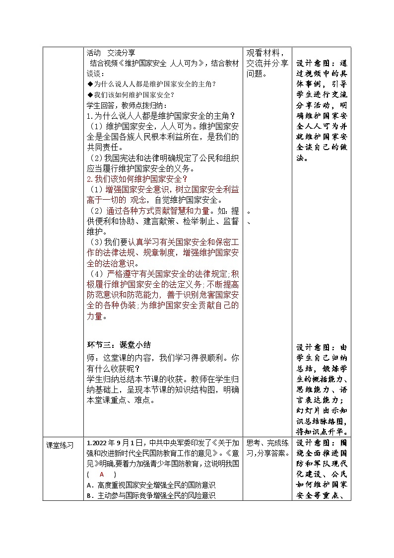
人教部编版维护国家安全教学设计
展开
这是一份人教部编版维护国家安全教学设计,共6页。
相关教案
人教部编版八年级上册维护国家安全教学设计:
这是一份人教部编版八年级上册维护国家安全教学设计,共4页。教案主要包含了教学目标,教学重点,教学难点,教学过程等内容,欢迎下载使用。
初中政治 (道德与法治)人教部编版八年级上册第四单元 维护国家利益第八课 国家利益至上坚持国家利益至上教案及反思:
这是一份初中政治 (道德与法治)人教部编版八年级上册第四单元 维护国家利益第八课 国家利益至上坚持国家利益至上教案及反思,共7页。
人教部编版 (五四制)八年级上册维护国家安全教学设计:
这是一份人教部编版 (五四制)八年级上册维护国家安全教学设计,共7页。

