湖南省衡阳市第八中学2023-2024学年高三生物上学期第二次阶段考试试题(Word版附解析)
展开
这是一份湖南省衡阳市第八中学2023-2024学年高三生物上学期第二次阶段考试试题(Word版附解析),共24页。
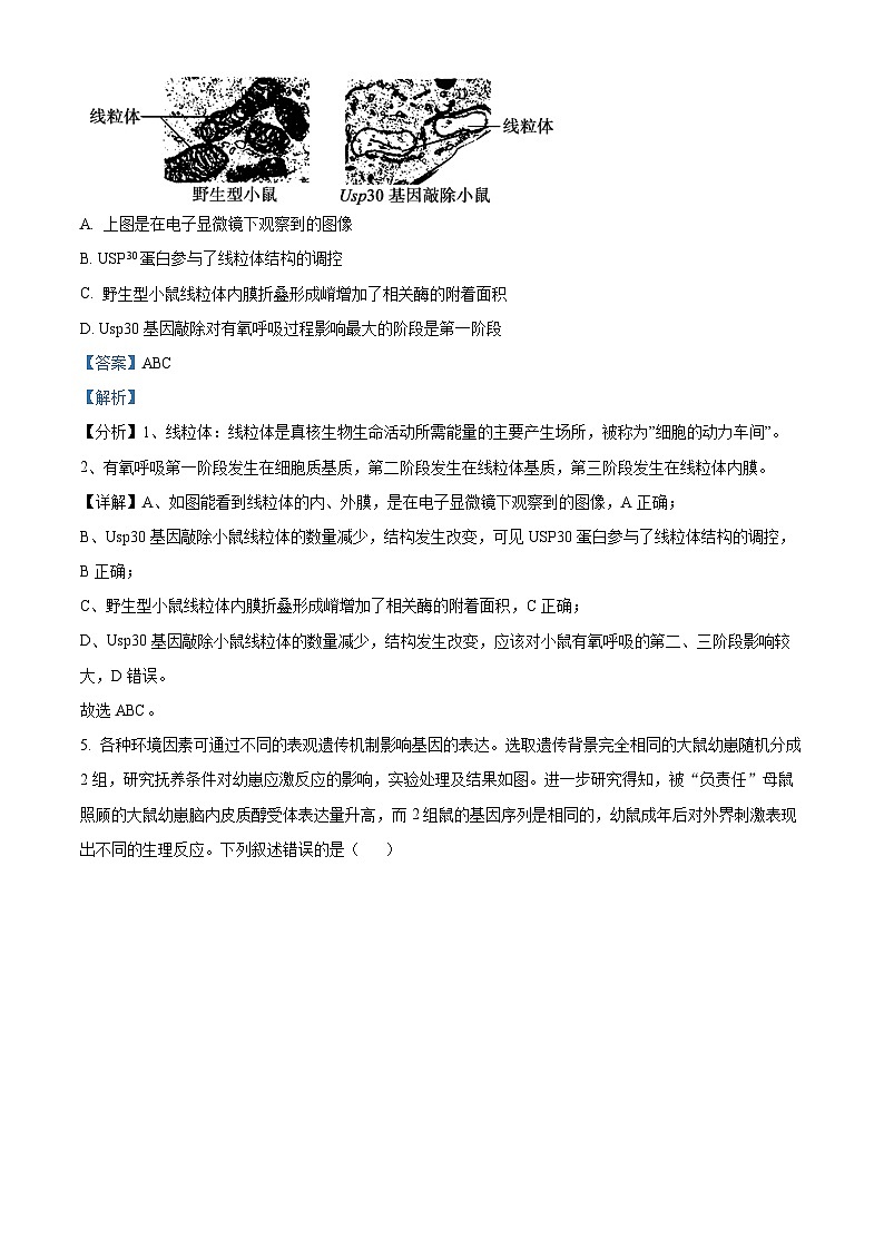
衡阳市第八中学2024届第二阶段性考试生物试题一.单选题(共12小题,每小题2分)1. 在电子显微镜下,酵母菌和蓝细菌都能观察到的结构是( )A. 核糖体和拟核 B. 细胞壁和内质网C. 核糖体和细胞膜 D. 质粒和线粒体【答案】C【解析】【分析】原核生物和真核生物的主要区别是有无以核膜为界限的细胞核。原核生物和真核生物共有的细胞器是核糖体。【详解】酵母菌是真核生物,细胞中除了核糖体外,还有内质网、线粒体等细胞器,有真正的细胞核;蓝细菌是原核生物,细胞中只有一种细胞器即核糖体,没有真正的细胞核,只有拟核。因此,在电镜下酵母菌和蓝细菌中都能观察到的结构是核糖体和细胞膜,C正确。故选C。2. 用洋葱根尖制作临时装片以观察细胞有丝分裂,如图为光学显微镜下观察到的视野。下列叙述正确的是( )A. 根尖解离后立即用甲紫溶液染色,以防解离过度B. 图中a为分裂后期细胞,同源染色体发生了分离C. 随着细胞分裂的完成,亲代细胞的遗传物质精确地平均分配到两个子细胞D. 根尖培养过程中用DNA合成抑制剂处理后,分裂间期细胞所占比例升高【答案】D【解析】【分析】观察细胞有丝分裂实验的步骤:解离(解离液由盐酸和酒精组成,目的是使细胞分散开来)、漂洗(洗去解离液,便于染色)、染色(用甲紫溶液、醋酸洋红等碱性染料)、制片(该过程中压片是为了将根尖细胞压成薄层,使之不相互重叠影响观察)和观察(先低倍镜观察,后高倍镜观察)。【详解】A、根尖解离后应先用清水漂洗再染色,A错误;B、图示细胞为洋葱根尖细胞的分裂图,根尖细胞只能进行有丝分裂,有丝分裂过程中无同源染色体的分离现象,B错误;C、随着细胞分裂的完成,亲代细胞的染色体被精确地平均分配到两个子细胞,但细胞质中的细胞器中有少量遗传物质DNA无法实现精确均分,C错误;D、间期进行DNA分子复制,若根尖培养过程中用DNA合成抑制剂处理,细胞停滞在间期,故分裂间期细胞所占比例升高,D正确。故选D。3. 遗传性心房颤动的致病机制与核孔复合体的运输功能障碍有关,核孔复合体是镶嵌在内外核膜上的篮状复合体结构,是一种特殊的跨膜运输蛋白复合体。下列相关叙述错误的是( )A. 各种干细胞分化的过程中,核孔的数量维持稳定B. 核孔复合体既介导蛋白质的入核运输,又介导RNA等的出核运输C. 核孔运输障碍的根本原因可能是编码核孔复合体的基因发生突变所致D. 有丝分裂过程中,核孔复合体会周期性地消失和重建【答案】A【解析】【分析】细胞核包括核膜(将细胞核内物质与细胞质分开)、染色质(DNA和蛋白质)、核仁(与某种RNA的合成以及核糖体的形成有关)、核孔(核膜上的核孔的功能是实现核质之间频繁的物质交换和信息交流)。【详解】A、核孔能够控制物质进出,核孔的数量因细胞种类及代谢状况不同而有差别,A错误;B、核孔复合体是大分子运输的通道,也可运输小分子物质,既介导蛋白质的入核运输,又介导RNA等的出核运输,B正确;C、核孔运输障碍发生的根本原因可能是编码核孔复合体的基因发生突变,导致核孔复合体不能正常形成或功能异常,C正确;D、有丝分裂过程中,核孔复合体会随核膜的出现和消失发生周期性地消失和重建,D正确。故选A。4. USP30蛋白是去泛素化酶家族中的一员,主要定位在线粒体外膜。研究人员发现,与野生型小鼠相比,Usp30基因被敲除的小鼠细胞中线粒体数量减少,结构发生改变(如下图)。下列推测合理的是( )A. 上图是在电子显微镜下观察到的图像B. USP30蛋白参与了线粒体结构的调控C. 野生型小鼠线粒体内膜折叠形成嵴增加了相关酶的附着面积D. Usp30基因敲除对有氧呼吸过程影响最大的阶段是第一阶段【答案】ABC【解析】【分析】1、线粒体:线粒体是真核生物生命活动所需能量的主要产生场所,被称为”细胞的动力车间”。2、有氧呼吸第一阶段发生在细胞质基质,第二阶段发生在线粒体基质,第三阶段发生在线粒体内膜。【详解】A、如图能看到线粒体的内、外膜,是在电子显微镜下观察到的图像,A正确;B、Usp30基因敲除小鼠线粒体的数量减少,结构发生改变,可见USP30蛋白参与了线粒体结构的调控,B正确;C、野生型小鼠线粒体内膜折叠形成嵴增加了相关酶的附着面积,C正确;D、Usp30基因敲除小鼠线粒体的数量减少,结构发生改变,应该对小鼠有氧呼吸的第二、三阶段影响较大,D错误。故选ABC。5. 各种环境因素可通过不同的表观遗传机制影响基因的表达。选取遗传背景完全相同的大鼠幼崽随机分成2组,研究抚养条件对幼崽应激反应的影响,实验处理及结果如图。进一步研究得知,被“负责任”母鼠照顾的大鼠幼崽脑内皮质醇受体表达量升高,而2组鼠的基因序列是相同的,幼鼠成年后对外界刺激表现出不同的生理反应。下列叙述错误的是( ) A. 生物在不同的发育阶段先后会出现不同的生物性状B. 选取遗传背景完全相同的大鼠幼崽可防止遗传因素影响实验结果C. 幼鼠成年后对轻微社交刺激反应不同与表观遗传有关D. 母鼠关爱程度的差异可能会造成基因复制差错导致性状改变【答案】D【解析】【分析】1、基因通过中心法则控制性状,包括两种方式:(1)通过控制酶的合成控制代谢过程,间接控制生物体的性状;(2)可通过控制蛋白质的结构直接控制生物的性状。2、表观遗传是指基因的核苷酸序列不发生改变的情况下,基因表达的可遗传的变化。【详解】A、题意显示,各种环境因素可通过不同的表观遗传机制影响基因的表达,据此可推测,生物在不同的发育阶段先后会出现不同的生物性状,A正确;B、为防止遗传因素不同对实验结果造成干扰,选用遗传背景完全相同的大鼠幼崽进行实验,这是保证无关变量相同且适宜,B正确;C、幼鼠成年后对轻微社交刺激的反应不同,因DNA碱基序列相同,而生物性状表现不同,故与表观遗传有关,C正确;D、母鼠关爱程度的差异不会引起基因碱基序列发生改变,D错误。故选D。6. E酶是一种DNA损伤修复的关键酶,将敲除编码E酶基因的小鼠或老年野生型小鼠的脾细胞移植到年轻小鼠之后,会加速年轻小鼠的衰老。下列叙述不正确的是( )A. 降低E酶的表达会阻碍DNA损伤修复B. DNA损伤可能会导致衰老细胞比例增加C. 衰老细胞内DNA损伤增多,呼吸速率加快D. 增强E酶功能的药物可能有助于减缓衰老【答案】C【解析】【分析】衰老细胞的特征:细胞内水分减少,细胞萎缩,体积变小,但细胞核体积增大,染色质固缩,染色加深;细胞膜通透性功能改变,物质运输功能降低;细胞色素随着细胞衰老逐渐累积;有些酶的活性降低;呼吸速度减慢,新陈代谢减慢。【详解】A、E酶是一种DNA损伤修复的关键酶,降低E酶的表达,E酶含量减少,会阻碍DNA损伤修复,A正确;B、由题意“将敲除编码E酶基因的小鼠或老年野生型小鼠的脾细胞移植到年轻小鼠之后,会加速年轻小鼠的衰老”可知,缺少E酶或E酶活性降低,DNA损伤无法修复,从而引起小鼠衰老,因此DNA损伤可能会导致衰老细胞比例增加而导致个体衰老,B正确;C、衰老细胞内DNA损伤增多,会影响与细胞呼吸有关的酶基因的表达,导致相应酶的含量减少,从而导致呼吸速率减慢,C错误;D、E酶是一种DNA损伤修复的关键酶,增强E酶功能的药物可以缓解细胞的衰老,D正确。故选C。7. 研究者使用放射性同位素标记细胞膜上的某种蛋白,将含有该蛋白的细胞裂解液作为样品进行下列不同处理,检测蛋白质的相对分子质量大小及其对应的放射性强度,结果如下图。下列叙述正确的是( ) A. 可用32P作为标记蛋白质的同位素B. 除垢剂通过降解蛋白质来破坏膜结构C. 蛋白酶处理导致蛋白质相对分子质量增大D. 推测该蛋白同时具有膜外和膜内的部分【答案】D【解析】【分析】细胞膜所具有的各种功能,主要是通过膜蛋白来实现的。膜蛋白的种类繁多,不同类型的膜蛋白具有特定的功能。根据膜蛋白分离的难易程度、与膜脂结合的方式及牢固程度和在膜中分布部位的不同,膜蛋白可分为3种基本类型:外在膜蛋白(外周膜蛋白)、内在膜蛋白(整合膜蛋白)和脂锚定膜蛋白。其中内在膜蛋白有的部分或全部嵌入磷脂双分子层中,有的贯穿整个磷脂双分子层,两端暴露于细胞膜的内、外表面,这种类型的膜蛋白称为跨膜蛋白。内在膜蛋白露出膜外的部分含较多极性氨基酸,属亲水性,与磷脂分子的辛水斗邮邻近;嵌入磷脂双分子层中的膜蛋白由一些非极性氨基酸组成,与脂质分子的疏水尾部相互结合,因此,结合得很牢固,只有在较为剧烈的条件下,如超声、加入去垢剂、有机溶剂或变性剂等,破坏脂双层使膜崩解后,才能把它们从膜上分离出来。【详解】A、蛋白质含有C、H、O、N、S,一般用35S标记蛋白质,A错误;B、除垢剂可以破坏细胞双层脂质膜,使细胞膜解体,由图可知,加入除垢剂组与对照组相对比,蛋白质放射性降低很少,可以推知除垢剂只能降解少量膜蛋白,B错误;C、由图可知,蛋白酶处理会破坏蛋白质的空间结构,使其变为多肽链,不会导致蛋白质相对分子质量增大,C错误;D、加入除垢剂放射性只是减少一点,因此可以推知除垢剂破坏的这一部分蛋白质只是少量,而除垢剂可以破坏的蛋白质属于那些跨膜蛋白,由于嵌入磷脂双分子层中的膜蛋白由一些非极性氨基酸组成,与脂质分子的疏水尾部相互结合,并且结合的一般非常牢固,只有破坏脂双层使膜崩解后,才能分离出来。由此可知该蛋白应该存在两个不同部分,除垢剂这是膜内部分,应该还有膜外部分没有被除垢剂影响,D正确。故选D。8. 连续增殖的细胞具有细胞周期,细胞周期受到严格的分子调控,调控异常会引起细胞增殖无序化。为研究W蛋白对动物细胞有丝分裂的调控作用,研究人员将经上述同步化处理的某动物正常细胞群和W蛋白缺失细胞群放入正常培养液中培养,一段时间后采用特定方法对两组细胞的有丝分裂过程进行图像采集,部分结果如下图所示。下列叙述错误的是( )A. 核膜破裂发生在有丝分裂的前期B. 细胞B和C中染色体组数目相同C. 细胞D内会发生同源染色体分离D. W蛋白明显缩短前期到中期的时间【答案】C【解析】【分析】细胞周期分为两个阶段:分裂间期和分裂期。(1)分裂间期:①概念:从一次分裂完成时开始,到下一次分裂前。②主要变化:DNA复制、蛋白质合成。(2)分裂期:主要变化:1)前期:①出现染色体:染色质螺旋变粗变短的结果;②核仁逐渐解体,核膜逐渐消失;③纺锤丝形成纺锤体。2)中期:染色体的着丝点排列在细胞中央的赤道板上,染色体形态、数目清晰,便于观察。3)后期:着丝点分裂,两条姐妹染色单体分开成为两条子染色体,纺锤丝牵引分别移向两极。4)末期:纺锤体解体消失、核膜、核仁重新形成、染色体解旋成染色质形态;细胞质分裂,形成两个子细胞(植物形成细胞壁,动物直接从中部凹陷)。【详解】A、核膜破裂(解体)发生在有丝分裂的前期,A正确;B、染色体复制导致核DNA含量加倍,而染色体数目不变,染色体组数目也不变﹐细胞B和C分别处于前期和中期,细胞B和细胞C中染色体组数目相同,B正确;C、细胞D为有丝分裂后期,染色体的主要行为变化是着丝粒分裂,姐妹染色单体分开,同源染色体的分离发生在减数第一次分裂后期,C错误;D、对照组从核膜破裂开始到中期时间为40 min,中期到后期时长为10 min;实验组即W蛋白缺失细胞组从核膜破裂开始到中期时间为110 min,中期到后期时长为10 min;故可推知W蛋白对细胞周期的调控作用是明显缩短前期到中期的时间,D正确。故选C。9. 三黄鸡(2n=78,性别决定方式为ZW型)因黄羽、黄喙、黄脚得名,是我国最著名的土鸡之一。其鸡爪有无螺纹、鸡毛颜色金黄色与黄中带褐色这两对相对性状分别由B/b、D/d两对等位基因控制。现将金黄色有螺纹的三黄鸡公鸡和母、D/d鸡杂交,F1的表型及数量如下表。 金黄色有螺纹金黄色无螺纹黄中带褐色有螺纹黄中带褐色无螺纹公鸡(只)1520510母鸡(只)75782526下列有关叙述错误的是( )A. 对三黄鸡基因组进行测序,需测定40条染色体DNA的碱基序列B. 控制两对相对性状的基因位于两对同源染色体上,遵循自由组合定律C. F1的雌雄个体相互交配,后代可根据鸡爪有无螺纹来判断性别D. F1中金黄色有螺纹公鸡基因型有四种,其中杂合子占5/6【答案】C【解析】【分析】基因自由组合定律的实质是:位于非同源染色体上的非等位基因的分离或自由组合是互不干扰的;在减数分裂过程中,同源染色体上的等位基因彼此分离的同时,非同源染色体上的非等位基因自由组合。【详解】A、三黄鸡(2n=78),性别决定方式为ZW型,对三黄鸡进行基因组测序,需测定40条染色体DNA的碱基序列:即38条常染色体、1条Z染色体和1条W染色体上的DNA碱基序列,A正确;B、F1公鸡中全部有螺纹,母鸡中有螺纹和无螺纹的比例为1:1,说明控制鸡爪有无螺纹这对相对性状的基因位于Z染色体上,F1无论雌雄均表现为金黄色和褐色比例为3:1,说明相关基因位于常染色体上,亲本的基因型为Dd和Dd,控制两对相对性状的基因位于两对同源染色体上,遵循自由组合定律,B正确;C、结合B分析可知,亲本的基因型为DdZBZb、DdZBW,仅考虑鸡爪性状,F1的基因型为ZBZB、ZBZb、ZBW、ZbW,该群体自由交配,后代雌雄个体均有两种性状,无法从鸡爪性状判断性别,C错误;D、F1中金黄色有螺纹公鸡的基因型有2×2=4种,分别为1DDZBZB、1DDZBZb、2DdZBZB、2DdZBZb,可见杂合子占5/6,D正确。故选C。10. 基因型为AaBb的一个某二倍体高等动物(2n=4)精原细胞,其DNA都用32P进行标记,将其放入含31P的培养基中培养并分裂,其中某个子细胞染色体及其基因位置示意图如下,且形成该细胞的过程中只发生了除基因重组外的一种变异。下列叙述正确的是( )A. 若只有1条染色体有放射性,说明形成该细胞过程中发生了基因突变B. 若只有2条染色体有放射性,说明该精原细胞在减数分裂前只进行了一次有丝分裂C. 若只有3条染色体有放射性,说明形成该细胞过程中发生了交叉互换D. 若4条染色体均有放射性,说明该精原细胞经过一次有丝分裂后进行减数分裂【答案】C【解析】【分析】图示细胞没有同源染色体,着丝粒已经分裂,为减数第二次分裂后期,图示姐妹染色体上含有A和a等位基因。【详解】A、根据DNA半保留复制的特点可知,若图示细胞只有1条染色体有放射性,说明上一个时期含有染色单体时,细胞内只有一条染色体上一个DNA的一条链为32P,而另一条染色体的所有DNA链上均为31P,这说明形成该细胞至少经过了三次DNA复制(该细胞为减数第二次分裂后期,若只经过一次DNA复制进行减数分裂,则此时细胞内每条染色单体上均含有32P;若该细胞的形成是先经过一次有丝分裂,再经过减数分裂,则由于减数分裂前经过DNA复制后,每条染色体上都只有一个DNA的一条链含32P,因此减数第二次分裂后期细胞内含有两条DNA有放射性),由于着丝粒断裂后,姐妹染色单体分开移向哪一极是随机的,因此若A和a所在的同源染色体都没有被32P标记,则发生交叉互换不影响细胞中染色体放射性条数的变化,因此若图示细胞内只有1条染色体有放射性,则不能说明A和a的来源一定是发生了基因突变,A错误;B、根据A项分析可知,若该精原细胞在减数分裂前只进行了一次有丝分裂,则形成的减数第二次分裂后期的细胞内含有2条染色体有放射性,但是若减数分裂前经过了不只一次的有丝分裂,而每一次有丝分裂时若有标记的DNA都分到一个细胞内,该细胞进行减数分裂也会得到上述结果,因此若只有2条染色体有放射性,不能说明该精原细胞在减数分裂前只进行了一次有丝分裂,B错误;C、若图示细胞内含有3条染色体有放射性,则说明该细胞的上一个含有染色单体的时期是一条染色体的两条姐妹染色单体上都含有32P的放射性,而另一条染色体的两条姐妹染色单体中有一条有放射性,另一条没有放射性,根据DNA复制是同步的,若细胞内一条染色体的两条姐妹染色单体中有一条有放射性,另一条没有放射性,其它染色体上的姐妹染色单体也应该是这样的,而此时另一条染色体的两条姐妹染色单体上都含有32P的放射性,只能是减数第一次分裂时A和a所在同源染色体的非姐妹染色单体之间的交叉互换导致了两条姐妹染色单体上都含有了放射性,因此若只有3条染色体有放射性,说明形成该细胞过程中发生了交叉互换,C正确;D、若4条染色体均有放射性,说明该精原细胞只经过了一次DNA复制,因此只进行了减数分裂,D错误。故选C。11. 玉米籽粒其饱满程度由大到小有饱满、中度饱满、干瘪等性状,研究发现玉米籽粒的饱满程度由位于同源染色体相同位置的3个基因(S、S₁、S₂)决定,科研人员分别利用野生型、突变体1、突变体2进行研究,实验步骤及结果如图所示。经测定突变体1基因型为S₁S₁,干瘪个体基因型为S₂S₂,下列分析合理的是( ) A. 该玉米种群中相应的基因型有7种B. S、S₁、S₂体现了基因突变具有随机性C. S、S₁、S₂之间的显隐性关系是S>S₁>S₂D. 上述杂交实验说明控制籽粒饱满程度的基因遵循自由组合定律【答案】C【解析】【分析】基因分离定律实质:在杂合子细胞中,位于一对同源染色体上的等位基因,具有一定的独立性;当细胞进行减数分裂,等位基因会随着同源染色体的分开而分离,分别进入两个配子当中,独立地随配子遗传给后代。【详解】A、该玉米种群中相应的基因型有6种:SS、S₁S₁、S₂S₂、SS₁、SS₂、S₁S₂,A错误;B、一个基因可以向不同的方向发生突变,产生一个以上的等位基因,体现了基因突变的不定向性,因此同源染色体相同位置的3个基因(S、S₁、S₂)体现了基因突变的不定向性,B错误;C、突变体1为中等饱满,基因型为S₁S₁,干瘪个体基因型为S₂S₂,据此可知,S₁决定中等饱满,S₂决定干瘪,因此S决定饱满,根据杂交2可知,饱满的后代出现中等饱满,说明S对S₁显性,中等饱满的后代出现干瘪,说明S₁对S₂显性,因此S、S₁、S₂之间的显隐性关系是S对S₁为显性,S₁对S₂为显性(S>S₁>S₂),C正确;D、复等位基因位于染色体同一位置,遵循分离定律,D错误。故选C。12. 纯合水稻品系甲、乙和丙均有稻飞虱抗性,且抗性性状均由一对基因控制。研究者用下表中的亲本组合进行杂交实验,各组F1自交,得到F2。组合亲本F1性状表现F2性状表现抗性非抗性1甲 × 乙均为抗性260602甲 × 丙451303乙 × 丙10255分析表中结果,不能得出( )A. 甲的抗性性状由显性基因控制B. 乙的抗性性状由隐性基因控制C. 甲和乙的抗性基因位于同源染色体上D. 组合3 非抗性植株的产生是互换的结果【答案】C【解析】【分析】1、基因分离定律的实质:杂合体内,等位基因在减数分裂生成配子时随同源染色体的分开而分离,进入两个不同的配子,独立的随配子遗传给后代。2、基因自由组合定律的实质:在减数分裂过程中,同源染色体上的等位基因彼此分离的同时,非同源染色体上的非等位基因自由组合。【详解】ABC、甲和乙杂交,F1都为抗性,F2出现了13:3,设甲的抗性因为A,甲若乙的抗性基因为B,则甲的基因型为AAbb,乙的基因型为aaBB,F2出现了13:3,说明有一个单显性为非抗性,此假设与题目不符;故乙的抗性基因为b,即甲的基因型为AABB,乙的基因型为aabb,符合题目都为纯合子,且抗性性状均由一对基因控制,故甲的甲的抗性性状由显性基因控制 ,乙的抗性性状由隐性基因控制,且两对基因位于两对染色体上,AB正确,C错误;D、根据甲和丙杂交,F1都是抗性,F2比例为15:1,推知双隐性为非抗性,设丙的抗性基因为C,则甲的基因型为AAcc,丙的基因型为aaCC,乙的基因型为aabbcc,丙为aaBBCC,无需考虑a基因,二者的后代为BbCc,根据抗性不抗性的比例推知,B和C在一条染色体上,非抗性植株的产生是互换的结果,D正确。故选C。二, 不定项选择题 (4个题共16分,每题4分。少选给2分,选错给0分)13. 某昆虫体色的灰身(A)对黑身(a)为显性,翅形的长翅(B)对残翅(b)为显性,这两种性状受两对独立遗传的等位基因控制。现有两纯合亲本杂交得到F1 F1雌雄个体间相互交配得到F2,F2的表型及比例为灰身长翅:灰身残翅:黑身长翅:黑身残翅=2:3:3:1。下列相关叙述错误的是( )A. 这两种性状独立遗传,亲本的基因型组合为AABB×aabbB. 若对F1个体进行测交,则在得到的子代个体中纯合子所占的比例为1/3C. 选择F2中的灰身长翅与灰身残翅的个体杂交,子代表现为黑身残翅的概率为1/9D. 选择F2中的灰身长翅与灰身残翅个体,让其随机交配,子代表现为灰身长翅的概率为25/81【答案】AD【解析】【分析】题意分析:“某昆虫体色的灰身(A)对黑身(a)为显性,翅形的长翅(B)对残翅(b)为显性,两种性状受两对独立遗传的等位基因控制”,说明两对基因遵循自由组合定律,F2中灰身长翅∶灰身残翅∶黑身长翅∶黑身残翅=2∶3∶3∶1,为9∶3∶3∶1的变式,说明在灰身长翅中存在致死现象。若为配子致死,由子代份数为2+3+3+1=9可知,雌雄配子中各有一种类型死亡,又由于后代只有双显性个体减少,所以可初步判断雌雄配子中均出现AB配子致死现象,此时子二代符合题目所示2∶3∶3∶1的表现;若为合子致死则无法出现上述比例。【详解】A、F2中灰身长翅∶灰身残翅∶黑身长翅∶黑身残翅=2∶3∶3∶1,为9∶3∶3∶1的变式,说明在灰身长翅中存在致死现象。若为配子致死,由子代份数为2+3+3+1=9可知,雌雄配子中各有一种类型死亡,又由于后代只有双显性个体减少,所以可初步判断雌雄配子中均出现AB配子致死现象,雌雄配子中均出现AB配子致死现象,所以两纯合亲本的基因型不可能为AABB×aabb,只能是aaBB×AAbb,A错误;B、由于雌雄配子中均出现AB配子致死现象,则F1(基因型为AaBb)测交后代基因型和比例为Aabb:aaBb:aabb=1:1:1,分别对应灰身残翅、黑身长翅、黑身残翅,显然,子代个体中纯合子所占的比例为1/3,B正确;C、由于雌雄配子中均出现AB配子致死现象,则子二代灰身长翅个体的基因型为AaBb,其产生的配子类型及比例为Ab∶aB∶ab=1∶1∶1,子二代中灰身残翅个体的基因型为1AAbb、2Aabb,该群体产生的配子比例为Ab∶ab=2∶1,则二者随机杂交,子代表现为黑身残翅(aabb)的概率为1/3×1/3=1/9,C正确;D、灰身长翅与灰身残翅的雌雄个体产生的配子种类及比例为5/9Ab、1/9aB、3/9ab,故子代表现为灰身长翅的概率为2×5/9×1/9=10/81,D错误。故选AD。14. 下图表示某种单基因显性遗传病的家系图和家庭成员基因检测的结果,且这种遗传病只有在成年后才发病,因此不确定小孩是否携带致病基因。由于采样时将样本弄混,无法对应甲、乙、丙、丁4份检测结果。下列分析错误的是( )A. 1号个体的基因检测结果为样本甲所示结果B. 2号个体不携带致病基因,3号和4号个体成年后都会患病C. 若致病基因位于常染色体上,则3号和4号的基因型不同D. 致病基因可能位于X、Y染色体的同源区段【答案】AC【解析】【分析】该遗传病为单基因显性遗传病,且这种遗传病只有在成年后才发病,从遗传系谱图来看,1号患病,2号不患病为隐性纯合子,若1号为杂合子,在子代为杂合子和隐性纯合子的概率为1:1,样本不可能出现三种电泳检测结果,故1号为纯合子。【详解】A、假定该致病基因在常染色体上,若1号为杂合子(假定是常染色体遗传,用T/t表示),2号基因型为tt,子代基因型Tt:tt=1:1,1、2、3、4个体基因型只有2种,不会出现三种电泳结果,故1号只能为纯合子(TT),同理假定该致病基因在XY同源区段上,1号基因型为XTYT,均不可能对应甲(出现两条带,为杂合子),A错误;B、该病为单基因显性遗传病,2号表现正常,故不携带致病基因,结合A选项的分析,1号只能为纯合子,其基因型是TT,2号基因型为tt,子代3号和4号基因型均为Tt;同理假定该致病基因在XY同源区段上,1号基因型为XTYT,2号基因型为XtXt,3号基因型为XTXt,4号基因型为XtYT,即3号和4号个体成年后都会患病,B正确;C、结合B选项的分析,若致病基因位于常染色体上,则3号和4号的基因型相同,均为Tt,C错误;D、结合A选项的分析,该致病基因也可能位于X、Y染色体的同源区段,该种情况下1号基因型为XTYT,2号基因型为XtXt,3号基因型为XTXt,4号基因型为XtYT,同样满足电泳结果出现3种条带,D正确。故选AC。15. “何以解忧?唯有杜康。”中华酒文化源远流长。经调查研究发现,有些人喝酒不多就脸红,称作“红脸人”,其体内只有乙醇脱氢酶(ADH); 有的人喝了很多酒,脸色却没有多少改变,称作“白脸人”,其体内乙醇脱氢酶(ADH) 和乙醛脱氢酶 (ALDH) 都没有。乙醇进入人体后的代谢途径如下图所示。下列相关说法错误的是( ) A. “红脸人”由于没有 ALDH, 饮酒后血液中乙醇含量相对较高,毛细血管扩张而引起脸红B. 图中代谢途径表明基因可通过控制酶的合成来控制代谢过程,进而控制生物体的性状C. “白脸人”没有ADH、ALDH 两种酶,据图可推测其基因型是 aaBB或aaBbD. 两对等位基因都位于常染色体上,故喝酒后是否脸红与性别无关【答案】A【解析】【分析】基因对性状的控制有两条途径:一是通过控制酶的合成来控制代谢过程,进而控制生物体的性状;二是通过控制蛋白质的结构直接控制生物体的性状。【详解】AB、“红脸人”由于没有乙醛脱氢酶(ALDH),饮酒后血液中乙醛含量相对较高,毛细血管扩张而引起脸红,由此说明基因可通过控制酶的合成来控制代谢过程,进而控制生物体的性状,是基因控制性状的间接途径。A错误,B正确;C、“白脸人”没有乙醇脱氢酶(ADH)和乙醛脱氢酶(ALDH),据图可推测其基因型是aaBB或aaBb,C正确;D、由于两对等位基因都位于常染色体(4号染色体和12号染色体)上而非性染色体上,所以喝酒后否脸红与性别无关,D正确。故选A。16. 在进行拟矮牵牛和矮牵牛的种间原生质体融合时,利用亲本材料对药物抗性的差异来选择杂种细胞的过程如图所示。下列说法错误的是( )A. 只有杂种细胞能在含放线菌素D的MS培养基上正常生长B. 同一株植物不同类型细胞经离体培养获得的再生苗基因型可能不相同C. ②中的融合过程要在无菌水中进行D. 以上操作流程包含了减数分裂和细胞分化【答案】CD【解析】【分析】人工种子是以植物组织培养的胚状体、不定芽、顶芽和腋芽为原料,用人工薄膜包装而成的种子。【详解】A、由图可知,只有杂种细胞能在含放线菌素D的MS培养基上正常生长得到杂种植株,A正确;B、同一株植物不同类型细胞的基因型可能不同,比如:配子的基因型与体细胞的基因型不同,离体培养获得的再生苗基因型可能不相同,B正确;C、②是原生质体的融合过程,原生质体没有细胞壁,原生质体放入无菌水中可能会吸水涨破,C错误;D、植物体细胞杂交过程包含了有丝分裂和细胞分化的过程,但没有减数分裂过程,D错误。故选CD。三,非选择题(5个题,共60分)17. 猕猴桃采摘后易软化腐烂,不耐贮藏。研究发现,细胞壁降解是导致猕猴桃果实软化的关键因素。(1)细胞壁的主要成分有__________和果胶,其中果胶含量与耐贮性呈正相关。果胶酶通过__________作用促进果胶水解。低温保存猕猴桃,软化时间会延迟的原因是__________。(2)科研人员在25℃下定期检测两个品种猕猴桃的果胶酶活性,结果如下图。 采摘后耐贮藏的品种是__________,理由是__________。(3)进一步研究表明,细胞吸收的钙离子可与果胶合成果胶钙,增加细胞壁的刚性。推测耐贮藏品种的果胶钙含量__________。(4)结合上述信息,为延长猕猴桃贮藏时间,除了低温保存外,还可以采取的措施有__________。【答案】(1) ①. 纤维素 ②. 催化 ③. 低温条件下果胶酶活性降低 (2) ①. 华特 ②. 采摘一段时间后(4、5天)后,华特品种果胶酶活性始终低于红阳 (3)更高 (4)适量施加钙肥【解析】【分析】植物细胞的细胞壁具有支持和保护的作用,其成分为纤维素和果胶;根据酶的专一性,纤维素一般用纤维素酶水解,果胶一般用果胶酶水解。【小问1详解】植物细胞壁的成分主要是纤维素和果胶;酶的作用是催化,即果胶酶通过催化作用促进果胶水解;酶活性的发挥需要适宜条件,低温条件下果胶酶活性降低,故低温保存猕猴桃,软化时间会延迟。【小问2详解】据图可知,采摘一段时间后(4、5天)后,华特品种果胶酶活性始终低于红阳,故采摘后耐贮藏的品种是华特。【小问3详解】分析题意,细胞吸收的钙离子可与果胶合成果胶钙,增加细胞壁的刚性,耐贮藏品种的刚性大,据此推测其果胶钙含量更高。【小问4详解】由于钙离子含量一定程度上与贮藏时间呈正相关性,故为延长猕猴桃贮藏时间,除了低温保存外,还可以采取的措施有适量施加钙肥。18. 拟南芥是一种十字花科植物,研究发现拟南芥的H基因突变体在22℃下生长时与野生型无差别,而在30℃下生长则叶片呈白色(野生型植株叶片呈绿色)。 注:D1为类囊体特异性表达蛋白RbcL为叶绿体基质特异性表达蛋白(1)用特定抗体检测H蛋白在叶绿体内的分布,结果如图所示(各泳道的蛋白上样量均保持一致)。图示中的叶绿体蛋白、叶绿体基质蛋白和类囊体蛋白,应提取自____________(填“野生型”或“H基因突变体”)植株叶片。依据图示实验结果,可以得出H蛋白在叶绿体内的分布情况是_____________。(2)进一步研究发现H蛋白是一种热应激蛋白(温度升高时表达),能维持叶绿体基因编码的RNA聚合酶的活性。据此推测,H基因突变体在30℃时叶片呈白色的原因是H基因突变使植株30℃时不表达H蛋白,导致____________________,从而影响光合色素合成相关基因的转录,使光合色素合成受阻。通过实验直接测定叶片中叶绿素含量,具体步骤为:首先取新鲜叶片,加入无水乙醇及少量的二氧化硅、_______________,然后快速充分研磨并过滤。可将提取的色素溶液置于红光下,通过测定吸光度来测定叶绿素含量。使用红光进行检测的原因是__________。(3)当植物吸收的光能过多时,过剩的光能会对光反应阶段的PSⅡ复合体(PSⅡ)造成损伤,使PSⅡ活性降低,进而导致光合作用强度减弱。以拟南芥的野生型和上述H基因突变体为材料进行了相关光合作用实验,结果如图所示。实验中两组强光强度相同,且强光对二者的PSⅡ均造成了损伤。 ①细胞可通过非光化学淬灭(NPQ)将过剩的光能耗散,减少多余光能对PSⅡ的损伤。据图分析,与野生型相比,强光照射下突变体中流向光合作用的能量__________(填“多”或“少”)。②若测得突变体的暗反应强度高于野生型,根据本实验推测,原因是__________________。【答案】(1) ①. 野生型 ②. H蛋白主要分布于类囊体上(大部分分布在类囊体上,少部分分布在叶绿体基质中) (2) ①. 叶绿体中RNA聚合酶活性降低 ②. 碳酸钙 ③. 叶绿素主要吸收红光和蓝紫光,而类胡萝卜素不吸收红光,用红光检测可减少叶片中类胡萝卜素对实验结果的干扰 (3) ①. 少 ②. 突变体NPQ含量高,PSⅡ系统损伤小,PSⅡ活性更高,光反应产物更多,提供更多原料给暗反应【解析】【分析】据图可知,H蛋白在叶绿体中的存在部位是叶绿体基质中含量低,而在类囊体薄膜中含量高;D1蛋白只存在于类囊体和叶绿体中;RbcL蛋白只存在于叶绿体基质和叶绿体中。【小问1详解】由图可知H蛋白在叶绿体基质中含量低,而在类囊体中含量高,由于拟南芥的H基因突变体在22℃下生长时与野生型无差别,而30℃下生长则叶片呈白色,结合分析可知在30℃时野生型的有抗原—抗体反应,而突变型的无抗原—抗体反应,可知图示中的叶绿体蛋白、叶绿体基质蛋白和类囊体蛋白,应提取自野生型植株叶片。【小问2详解】H蛋白是一种热应激蛋白(温度升高时表达),调控叶绿体基因编码的RNA聚合酶的活性。RNA聚合酶的功能是催化基因转录成mRNA,进而翻译出相关的蛋白质,据此推测,H基因突变体在30℃时叶片呈白色的原因是:H基因突变导致H蛋白30℃时不表达(H蛋白失活),叶绿体中RNA聚合酶活性降低,影响类囊体上光合色素合成相关基因的转录,使光合色素合成受阻。通过实验直接测定叶片中叶绿素含量,具体步骤为:首先取新鲜叶片,加入无水乙醇及少量的二氧化硅(有助于充分研磨)、碳酸钙(保护色素),然后快速充分研磨并过滤。由于叶绿素主要吸收红光和蓝紫光,而类胡萝卜素不吸收红光,用红光检测可减少叶片中类胡萝卜素对实验结果的干扰,故可将提取的色素溶液置于红光下,通过测定吸光度来测定叶绿素含量。【小问3详解】①据图分析,强光照射下突变体中NPQ相对值高,而NPQ能将过剩的光能耗散,从而使流向光合作用的能量减少;②突变体的NPQ强度大,能够减少强光对PSⅡ的损伤且减少作用大于野生型H蛋白的修复作用,这样导致突变体的PSⅡ活性高,能为暗反应提供较多的NADPH和ATP促进暗反应进行,因此突变体的暗反应强度高于野生型。19. 图1是在温度和CO2等其他因素均适宜的条件下测定的玉米叶和小麦叶的总光合速率与呼吸速率的比值(P/R)与光照强度的关系,同时测定了小麦和玉米叶肉细胞的D1蛋白、F蛋白及氧气释放速率的相对量,结果如下表所示(+多表示量多)。已知叶绿素a通常与D1蛋白等物质结合,构成光合复合体PSⅡ(可使水发生光解)。 光照强度abcdef小麦D1蛋白含量+++++++++++++++++++++F蛋白含量+++++++++++++++++++++氧气释放速率+++++++++++++++++++玉米D1蛋白含量+++++++++++++++++++++++++F蛋白含量+++++++++++++++++++++++++氧气释放速率+++++++++++++++++++++ (1)用纸层析法分离光合色素,可以根据滤纸条上色素带的位置判断4种色素在层析液中_________的大小。PSⅡ中的叶绿素a在转化光能中起到关键作用,叶绿素a在光能激发下失去电子,并最终从水中获取电子使水分解产生氧气。电子在类囊体膜上形成电子流,并由电子流驱动生成NADPH和ATP,据此分析,在光反应过程中,能量类型的转换过程是_________。(2)结合表中信息分析,在图1中的d光强下,玉米叶的总光合速率_________(填“大于”、“等于”或“小于”)小麦叶的总光合速率。(3)D1蛋白极易受到强光破坏,被破坏的D1蛋白降解后,空出相应的位置,新合成的DI蛋白才能占据相应位置,使PSⅡ得以修复。叶绿素酶(CLH)可催化叶绿素a降解,结合态的叶绿素a不易被降解。CLH与F蛋白结合后可催化被破坏的D1蛋白的降解。结合表中信息分析,在强光下玉米叶的氧气释放速率比小麦叶降低更慢的原因是_________。(4)玉米称为C4植物,其光合作用的暗反应过程如图2所示,酶1为PEP羧化酶,可以固定低浓度的CO2形成C4,酶2为RuBP羧化酶,可以固定高浓度的CO2形成C3,对低浓度的CO2没有固定能力。则酶1固定CO2的能力比酶2__________(填“强”或“弱”)。小麦叶肉细胞没有酶1催化生成C4的过程,称为C3植物,其光合作用均在叶肉细胞完成。据上述信息分析,与小麦相比,玉米更适应高温、干旱环境的原因是_________。
【答案】(1) ①. 溶解度 ②. 光能→电能→化学能 (2)大于 (3)强光下,玉米叶比小麦叶含有更多的CLH和F,二者结合后能及时将被破坏的D1蛋白降解,使PSⅡ更快恢复;玉米结合态的叶绿素a分子比小麦减少慢,水光解速率降低慢 (4) ①. 强 ②. 高温、干旱条件下,气孔部分关闭,叶片内CO2浓度低;玉米和小麦相比含有酶1,可以固定低浓度的CO2,正常进行暗反应(光合作用)。【解析】【分析】光合作用包括光反应和暗反应阶段:1、光反应阶段是在类囊体薄膜上进行的。叶绿体中光合色素吸收的光能将水分解为氧和H+,氧直接以氧分子的形式释放出去,H+与氧化型辅酶Ⅱ(NADP+)结合,形成还原型辅酶Ⅱ(NADPH)。还原型辅酶Ⅱ作为活泼的还原剂,参与暗反应阶段的化学反应,同时也储存部分能量供暗反应阶段利用;在有关酶的催化作用下,提供能量促使ADP与Pi反应形成ATP。2、暗反应在叶绿体基质中进行,在特定酶的作用下,二氧化碳与五碳化合物结合,形成两个三碳化合物。在有关酶的催化作用下,三碳化合物接受ATP和NADPH释放的能量,并且被NADPH还原。一些接受能量并被还原的三碳化合物,在酶的作用下经过一系列的反应转化为糖类;另一些接受能量并被还原的三碳化合物,经过一系列变化,又形成五碳化合物。【小问1详解】用纸层析法分离色素的原理是各色素随层析液在滤纸上扩散速度不同,从而分离色素。溶解度大,扩散速度快;溶解度小,扩散速度慢。故可以根据滤纸条上色素带的位置判断4种色素在层析液中溶解度的大小。叶绿素a在光能激发下失去电子,并最终从水中获取电子使水分解产生氧气。电子在类囊体膜上形成电子流,该过程中将光能转化为电能,通过光合电子传递链,电能最终转化为 ATP和NADPH中的化学能,因此,在光反应过程中,能量类型的转换过程是光能→电能→化学能。【小问2详解】结合表中信息分析,在图1中的d光强下,玉米的氧气释放速率大于小麦的氧气释放速率,说明玉米的净光合速率大于小麦叶的净光合速率,在d光照强度下,玉米的总光合速率与呼吸速率的比值=小麦的总光合速率与呼吸速率的比值,已知总光合速率=净光合速率+呼吸速率,可得方程式(玉米的净光合速率+玉米的呼吸速率)/玉米的呼吸速率=(小麦的净光合速率+小麦的呼吸速率)/小麦的呼吸速率,可转化为玉米的净光合速率/玉米的呼吸速率=小麦的净光合速率/小麦的呼吸速率,已知玉米的净光合速率大于小麦叶的净光合速率,说明玉米的呼吸速率也大于小麦的呼吸速率,故玉米叶的总光合速率大于小麦叶的总光合速率。【小问3详解】在强光下,玉米中的D1蛋白含量高于小麦,叶绿素a通常与D1蛋白等物质结合,构成光合复合体PSⅡ,光合复合体PSⅡ可使水发生光解产生氧气。且玉米叶比小麦叶含有更多的CLH和F蛋白,二者结合后能及时将被破坏的D1蛋白降解,使PSⅡ更快恢复;玉米结合态的叶绿素a分子比小麦减少慢,水光解速率降低慢。【小问4详解】酶1可以固定低浓度的CO2形成C4,酶2对低浓度的CO2没有固定能力,因此酶1固定CO2的能力比酶2强。小麦叶肉细胞没有酶1催化生成C4的过程,高温、干旱条件下,气孔部分关闭,叶片内CO2浓度低,玉米和小麦相比含有酶1,可以固定低浓度的CO2,正常进行暗反应(光合作用),因此与小麦相比,玉米更适应高温、干旱环境。20. 大豆是重要的油料作物,约占食用油产量的60%。我国育种学家发现某大豆叶柄突变体,可以增加植株下层叶片的光能吸收比例进而提高产量。同时尝试从大豆黄化叶突变体来分析控制大豆叶绿体合成基因的作用机理。回答下列问题。(1)科研人员用某纯合黄化叶突变体与正常叶植株杂交,F1均为正常绿叶植株,自交后F2中绿叶、黄化时植株分别为271株、89株。现将F2中的绿叶植株自交,并收获种子种植,其后代出现黄化叶的比例为______________。(2)科研人员将偶然发现的叶柄超短突变体经过多代自交纯化,得到两种纯合突变体d1和d2。已知控制d2的叶柄超短基因位于11号染色体上。为探究d1叶柄超短基因的位置,现将二者杂交后代F1自交,统计F2性状分离比。①预期一:若F1均为叶柄正常,F2叶柄超短:叶柄正常为7:9,则d1和d2叶柄超短性状的遗传遵循______________(填“分离”或“自由组合”)定律,且叶柄超短均为______________(填“显性”或“隐性”)突变。②预期二:若F1均为叶柄正常,F2叶柄超短:叶柄正常为1:1,不考虑染色体互换,则控制d1和d2叶柄超短基因的位置关系可能是______________。(3)DNA中存在一些简单重复序列标记(简称SSR标记),不同来源的DNA中的SSR特异性强、稳定性高,常用于DNA分子标记。科研人员扩增出以下实验若干个体中的SSR序列,用于确定控制d1叶柄超短基因的位置,电泳结果如图所示: 请根据电泳图中结果推测(2)中的预期______________(填“一”或“二”)正确,依据是______________。【答案】(1)1/6 (2) ①. 自由组合 ②. 隐性 ③. 位于一对同源染色体两条染色体上(或同一对染色体上的两个突变基因) (3) ①. 一 ②. F2叶柄超短个体的SSR与亲本d1的7号染色体相同,与11号染色体上的SSR无关联,说明d1叶柄超短基因在7号染色体上,又已知控制d2的叶柄超短基因位于11号染色体上,二者遵循自由组合定律,故预期一正确【解析】【分析】1、同源染色体上的等位基因控制的性状的遗传遵循基因的分离定律,非同源染色体的非等位基因控制的性状的遗传遵循基因的自由组合定律。2、DNA分子具有可解离的基团,在一定的pH下,这些基团可以带上正电荷或负电荷。在电场的作用下,这些带电分子会向着与它所带电荷相反的电极移动,这个过程就是电泳。PCR的产物一般通过琼脂糖凝胶电泳来鉴定。在凝胶中DNA分子的迁移速率与凝胶的浓度、DNA分子的大小和构象等有关。凝胶中的DNA分子通过染色,可以在波长为300nm的紫外灯下被检测出来。3、题图分析:图中个体2、5、8表现叶柄超短,电泳结果与亲本d1的7号染色体电泳结果相同,而与d1的11号染色体电泳结果不相同,说明d1叶柄超短基因在7号染色体上。【小问1详解】由题意可知,黄化叶突变体相对于正常绿叶植株为隐性突变体,且都由一对等位基因控制,故F3中出现黄化叶植株的比例为1/6。【小问2详解】①d1和d2杂交,F1均为叶柄正常,F2叶柄超短:叶柄正常为7:9(1:3:3:9的变形),说明控制d1和d2叶柄超短性状的遗传遵循基因自由组合定律,是由2对等位基因控制的,且为隐性突变。②若F2叶柄超短:叶柄正常为1:1,说明F1的两对基因的遗传不遵循自由组合定律,则d1和d2叶柄超短基因位于一对同源染色体上。d1和d2杂交,F1为杂合性状正常,F1自交产生的子代基因型中,无论是dl基因纯合还是d2基因纯合,都体现叶柄超短性状,则F2表现1:1的性状分离比。【小问3详解】分析电泳图可知,F2叶柄超短个体SSR与亲本d1的7号染色体相同,与11号染色体上的SSR无关联,说明dl的叶柄超短基因在7号染色体上。又已知控制d2的叶柄超短基因位于11号染色体上,二者位于非同源染色体上,遵循自由组合定律,故预期一正确。21. 1964年袁隆平在胜利籼(水稻品种之一)中发现雄性不育株,自此开启了我国水稻杂种优势利用的序幕。水稻三系杂交育种体系由保持系、雄性不育系和恢复系组成。保持系和恢复系能够通过自交进行自身品系的保持,而雄性不育系通过与保持系杂交维持雄性不育品系,雄性不育系与恢复系杂交获得杂交种(F1)。与雄性不育有关基因见下表[细胞核基因R1对r1、R2对r2均表现显性且仅有基因型S(r1r1r2r2)的水稻表现为雄性不育]。 细胞质基因细胞核基因雄性不育Sr1,r2雄性可育FR1,R2注:水稻花为两性花,一株稻穗约开200~300朵,花粉自然条件下存活时间不足5分钟(1)水稻无法通过人工去雄的方法大量生产杂交种的原因是___________。(2)水稻三系杂交育种体系中,保持系基因型为___________,细胞质基因为S且能稳定遗传的恢复系基因型为___________。(3)为了研究水稻雄性不育的遗传规律,科研人员用基因型为S(r1r1r2r2)和F(R1R1R2R2)的亲本杂交得到F1,F1自交,F2统计结果如下表。回答下列问题:结实率(f)分布范围00<f<30%30%≤f<70%70%≤f<90%90%≤f<100%实测平均结实率017.1%61.2%76.6%90.5%实测株数31622142株数理论比例14641注:雄性不育株结实率为0,雄性可育株结实率大于0①R1(r1)和R2(r2)的遗传是否遵循自由组合定律?___________(填“是”或“否”),理由是_________。②F2中30%≤f<70%的植株基因型共有___________种,其中杂合子所占比例为___________。【答案】(1)花多且花小、花粉存活时间短 (2) ①. F(r1r1r2r2) ②. S(R1R1R2R2)、S(R1R1r2r2)、S(r1r1R2R2) (3) ①. 是 ②. F2株数理论比例为1:4:6:4:1符合9:3:3:1的变式 ③. 3 ④. 2/3【解析】【分析】分析题干及题中相应表格比例,由两对核基因R1(r1)和 R2(r2)控制的性状的相应杂交组合后代中出现了为“1:4:6:4:1”的比例,符合“9:3:1:1”的比例变式,R1(r1)和 R2(r2)的遗传遵循自由组合定律。【小问1详解】由于水稻花多且花小、花粉存活时间短,所以不能通过人工去雄的方法大量生产杂交种。【小问2详解】据题意“雄性不育系通过与保持系杂交维持雄性不育品系”,结合基因型S(r1r1r2r2)的水稻表现为雄性不育,只能作为母本,可以提供质基因S,需要与可育雄性植株杂交,故保持系需含有质基因F,而依据题干中“保持系和恢复系能够通过自交进行自身品系的保持”说明保持系为纯合子,为了得到子代即雄性不育品系S(r1r1r2r2),则保持系基因型为F(r1r1r2r2)。细胞质基因为S且能稳定遗传的恢复系基因型,意味着该恢复系为纯合子,即对应的恢复系的基因型有:S(R1R1R2R2)、S(R1R1r2r2)、S(r1r1R2R2)【小问3详解】①科研人员用基因型为S(r1r1r2r2)和F(R1R1R2R2)的亲本杂交得到F1(R1r1R2r2),F1自交得到F2,根据表格中F2株数理论比例为“1:4:6:4:1”为“9:3:1:1”的比例变式可知R1(r1)和R2(r2)的遗传遵循自由组合定律。
相关试卷
这是一份湖南省衡阳市第八中学2024届高三高考适应性练习(一)生物试题(Word版附解析),文件包含2024届湖南省衡阳市雁峰区衡阳市八中高三高考适应性练习一生物试题Word版含解析docx、2024届湖南省衡阳市雁峰区衡阳市八中高三高考适应性练习一生物试题Word版无答案docx等2份试卷配套教学资源,其中试卷共34页, 欢迎下载使用。
这是一份湖南省衡阳市第八中学2023-2024学年高三上学期12月月考试题+生物+Word版含解析,共31页。试卷主要包含了单选题,不定项选择题等内容,欢迎下载使用。
这是一份湖南省衡阳市第八中学2023-2024学年高三上学期12月月考生物试题(Word版附解析),共31页。试卷主要包含了单选题,不定项选择题等内容,欢迎下载使用。

