资料中包含下列文件,点击文件名可预览资料内容
还剩5页未读,
继续阅读
所属成套资源:2024重庆市巴蜀中学高二上学期第一次月考试题及答案(九科)
成套系列资料,整套一键下载
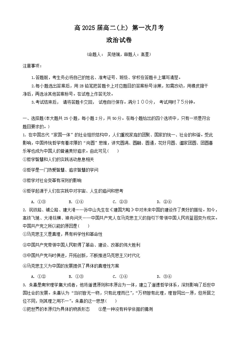
2024重庆市巴蜀中学高二上学期10月月考试题政治含解析
展开
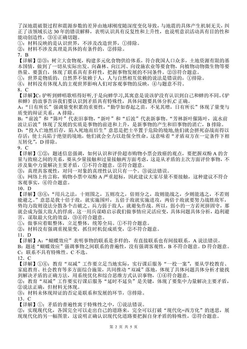
这是一份2024重庆市巴蜀中学高二上学期10月月考试题政治含解析,文件包含重庆市巴蜀中学2023-2024学年高二上学期第一次月考政治试题docx、重庆市巴蜀中学2023-2024学年高二上学期第一次月考政治答案pdf等2份试卷配套教学资源,其中试卷共13页, 欢迎下载使用。
相关试卷
2024重庆市黔江中学高二上学期10月月考政治试题含解析:
这是一份2024重庆市黔江中学高二上学期10月月考政治试题含解析,文件包含重庆市黔江中学校2023-2024学年高二上学期10月月考政治试题含解析docx、重庆市黔江中学校2023-2024学年高二上学期10月月考政治试题无答案docx等2份试卷配套教学资源,其中试卷共30页, 欢迎下载使用。
2024信阳高级中学高二上期10月月考试题政治含解析:
这是一份2024信阳高级中学高二上期10月月考试题政治含解析,共13页。试卷主要包含了单项选择题,非选择题等内容,欢迎下载使用。
2024深圳深圳外国语中学高二上学期10月月考试题政治含解析:
这是一份2024深圳深圳外国语中学高二上学期10月月考试题政治含解析,共11页。试卷主要包含了 本卷主要考查内容等内容,欢迎下载使用。

