四川省绵阳市三台中学2023-2024学年高一生物上学期第一次月考试题(Word版附解析)
展开三台中学2023级第一学月教学质量测试
生物
命题: 审题:
本试卷分为试题卷和答题卡两部分,其中试题卷共8页;答题卡共2页,满分100分,考试时间75分钟
注意事项:
1.答题前,考生务必将自己的学校、班级、姓名用0.5毫米黑色签字笔填写清楚,同时用2B铅笔将考号准确填涂在“考号”栏目内。
2.选择题使用2B铅笔填涂在答题卡对应题目标号的位置上,如需改动,用橡皮擦擦干净后再选涂其它答案;非选择题用0.5毫米黑色签字笔书写在答题卡的对应框内,超出答题区域书写的答案无效;在草稿纸、试题卷上答题无效。
3.考试结束后将答题卡收回。
第I卷(选择题,共60分)
一、选择题(本题包括20小题。每小题1分,共20分。每小题只有一个选项符合题意。)
1. 下列有关甲型H1N1流感病毒的说法正确的是( )
A. 能够独立完成生命活动
B. 必须寄生在活细胞内
C. 可在人工配制的富含有机物的培养基上培养
D. 能引发传染病,但无细胞结构,不是生物
【答案】B
【解析】
【分析】病毒属于非细胞生物,主要由核酸和蛋白质外壳构成,依赖活的宿主细胞才能完成生命活动。病毒的复制方式属于繁殖,自身只提供核酸作为模板,合成核酸和蛋白质的原料及酶等均有宿主细胞提供。
【详解】ABC、病毒属于非细胞生物,不能够独立完成生命活动,必须寄生在活细胞内代谢和繁殖,不能在人工配制的培养基上培养,AC错误,B正确;
D、病毒没有细胞结构,能引发传染病,属于生物,D错误。
故选B。
2. 下列可以作为生命系统最基本层次的是( )
A. 病毒 B. 一棵松树 C. 精子 D. 蛋白质
【答案】C
【解析】
【详解】A、生命系统最基本层次是细胞,病毒不属于生命系统的结构层次,A错误;
B、一棵松树属于个体层次,B错误;
C、精子属于细胞层次,是最小最基本的生命系统,C正确;
D、蛋白质不属于生命系统的结构层次,D错误。
故选C。
3. 下列属于群落范畴的是
A. 一座山上所有的马尾松 B. 一块草地上所有的昆虫
C. 一个池塘内所有的生物 D. 一个公园内所有的树木
【答案】C
【解析】
【分析】种群:在一定的自然区域内,同种生物的全部个体形成种群;群落:同一时间内聚集在一定区域中各种生物种群的集合,构成生物群落;生态系统指生物群落与它的无机环境相互作用而形成的统一整体。
【详解】A、一座山上所有的马尾松属于种群,A不符合题意;
B、一块草地上所有的昆虫,不是本地区的全部生物,也不是全部同种生物,因此既不是种群又不是群落,B不符合题意;
C、一个池塘内所有的生物属于群落,C符合题意;
D、一个公园内所有的树木不是本地区的全部生物,也不是全部同种生物,因此既不是种群又不是群落,D不符合题意。
故选C。
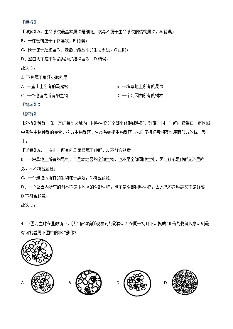
4. 下图为血球在显微镜下.以4倍物镜所观察到的影像。若在同一视野下。换成10倍的物镜观察。则最有可能看见下图中的哪种影像?
A. B. C. D.
【答案】B
【解析】
【详解】题图是显微镜观察,以4倍物镜所观察到的影像,若在同一视野下,换成10倍的物镜观察,这样看到的细胞数目减少,A项细胞和原来数目基本一致,所以不正确;B项和原来少且符合倍数关系,该项正确 ;C、D项看到的细胞数目和原来一样甚至更多,这两项均不正确。
故选B。
5. 用小麦根尖成熟区表皮细胞观察细胞质流动时,由于根细胞的细胞质无色透明,难于观察到细胞质的流动,这时需采取的措施是( )
A. 缩小光圈,用弱光线 B. 开大光圈,用强光线
C. 缩小光圈,用强光线 D. 开大光圈,用弱光线
【答案】A
【解析】
【分析】观察颜色较浅的物体时,为了看得更清楚,必须调暗视野以增大明暗反差。
【详解】根据题意可知,由于根细胞的细胞质无色透明,难于观察到细胞质的流动,此时要增加对比度,应调暗视野,即缩小光圈,用弱光线,A正确,BCD错误。
故选A。
6. 用低倍镜观察菠菜叶的下表皮细胞时,发现视野中有一异物,移动装片异物不动、换上高倍物镜后异物仍在,则异物可能在( )
A. 物镜上 B. 目镜上 C. 装片上 D. 反光镜上
【答案】B
【解析】
【分析】显微镜中视野中污物可能存在的位置:物镜、目镜或装片。判断方法如下:先移动装片,污物动则在装片上;不动再转换目镜,污物动在目镜上,不动就在物镜上。
【详解】显微镜中视野中污物可能存在的位置:物镜、目镜或装片。判断方法如下:先移动装片,污物动则在装片上;不动再转换目镜,污物动在目镜上,不动就在物镜上。ACD错误,B正确。
故选B。
7. 下列四组生物中,都属于真核生物的一组是( )
A. 菠菜,发菜 B. 细菌和草履虫
C. 蓝细菌和蘑菇 D. 酵母菌和变形虫
【答案】D
【解析】
【分析】1、常考的真核生物:绿藻、衣藻、真菌(如酵母菌、霉菌、蘑菇)、原生动物(如草履虫、变形虫)及动、植物。
2、常考的原核生物:蓝细菌、细菌(如乳酸菌、硝化细菌、大肠杆菌等)、支原体、衣原体、放线菌。 病毒没有细胞结构,既不是真核生物,也不是原核生物。
【详解】A、发菜属于原核生物,A错误;
B、细菌属于原核生物,B错误;
C、蓝细菌属于原核生物,C错误;
D、变形虫和酵母菌都属于真核生物,D正确。
故选D。
8. 黑藻和蓝细菌都能进行光合作用,但它们在细胞结构上存在的最本质区别是( )
A. 是否有DNA B. 是否有核膜
C. 是否有叶绿体 D. 是否有核糖体
【答案】B
【解析】
【分析】原核细胞与真核细胞相比,最主要的区别是原核细胞没有核膜包被的成形的细胞核。原核生物没有复杂的细胞器,只有核糖体一种细胞器,但原核生物含有细胞膜、细胞质等结构,也含有核酸(DNA和RNA)和蛋白质等物质。
【详解】黑藻属于真核生物,蓝细菌属于原核生物,它们在细胞结构上存在的最本质区别是是否有核膜包被的细胞核,B正确。
故选B。
9. 下列四种生物中,在结构上不同于其他三种生物的是( )
A. 衣藻 B. 颤蓝细菌
C. 色球蓝细菌 D. 念珠蓝细菌
【答案】A
【解析】
【分析】原核细胞和真核细胞最主要的区别是原核细胞没有核膜包被的细胞核,只有核糖体一种细胞器。
【详解】衣藻是真核细胞,含有核膜包被的细胞核,颤蓝细菌、色球蓝细菌和念珠蓝细菌都是原核细胞构成的原核生物,没有核膜包被的细胞核,因此A符合题意,BCD不符合题意。
故选A。
10. HIV、蓝细菌和酵母菌都具有的物质和结构是( )
A. 细胞壁 B. 细胞膜 C. 核糖体 D. 遗传物质
【答案】D
【解析】
【分析】原核细胞没有成形的细胞核,只有拟核,遗传物质储存在拟核中,也没有复杂的细胞器,只有核糖体一种细胞器,基本结构包括细胞壁、细胞膜、细胞质和核糖体、拟核;真核细胞含有细胞壁,细胞质、细胞核、各种细胞器,遗传物质储存在细胞核中。
【详解】HIV是RNA病毒,没有细胞结构;蓝细菌属于原核生物,有细胞膜、细胞质、细胞壁和核糖体;酵母菌是真核生物,有细胞膜、细胞质、细胞壁和核糖体。三者都具有遗传物质,D正确。
故选D。
11. 如图表示人体细胞中四种主要元素占细胞鲜重的百分比,其中表示碳元素的是( )
A. 甲 B. 乙 C. 丙 D. 丁
【答案】B
【解析】
【分析】组成细胞的元素:①大量元素:C、H、O、N、P、S、K、Ca、Mg;②微量元素:Fe、Mn、B、Zn、Mo、Cu;③主要元素:C、H、O、N、P、S;④基本元素:C;⑤细胞干重中,含量最多元素为C,鲜重中含最最多元素为O。
【详解】在组成人体细胞的元素中,鲜重含量前两位的元素分别为O、C,故C元素为第二位,对应图中的乙。B正确,ACD错误。
故选B。
12. 人的肝脏细胞中最多的有机物是
A. 水 B. 蛋白质
C. 脂肪 D. 肝糖原
【答案】B
【解析】
【详解】试题分析:细胞中含有最多的化合物是水,其次是蛋白质,所以含量最多的有机物是蛋白质,B项正确。
考点:本题考查细胞中化合物的含量,意在考查考生能理解所学知识的要点,把握知识间的内在联系,形成知识的网络结构。
13. 科学家在利用无土栽培法培养一些名贵花卉时,培养液中添加了多种必需化学元素。其配方如下表(培养液浓度单位:mmol/L):
离子
浓度
1
1
0.25
1
2
1
0.25
1
其中植物根细胞吸收最少的离子是( )
A. B. C. D.
【答案】C
【解析】
【分析】细胞中常见的化学元素中,含量较多的有C、H、O、N、P、S、K、Ca、Mg等元素,称为大量元素,组成细胞的各种元素大多以化合物形式存在。
【详解】C、H、O、N、P、S、K、Ca、Mg等属于大量元素,植物吸收量较多,表中Zn属于微量元素,对应的无机盐离子植物根细胞吸收较少,C正确,ABD错误。
故选C。
14. 组成蛋白质的20种氨基酸分子中,其共有的结构是( )
A. B.
C. D.
【答案】B
【解析】
【分析】组成蛋白质的氨基酸的结构特点是:每种氨基酸分子中至少含有一个氨基和一个羧基,并且都有一个氨基和一个羧基连接在同一个碳原子上。
【详解】合氨基酸的结构通式可知,氨基酸分子共有的结构是除去R基的部分,即 ,B符合题意。
故选B。
15. 已知苯丙氨酸的分子式是,那么该氨基酸的R基是( )
A. B. C. D.
【答案】A
【解析】
【分析】每种氨基酸分子至少含有一个氨基和一个羧基,并且都有一个氨基和一个羧基连接在同一个碳原子上。这个碳原子还连接一个氢原子和一个侧链基团,各种氨基酸之间的区别在于侧链基团的不同。
【详解】氨基酸的结构通式为,则在氨基酸分子中除R基外,分子中含有的原子为:C有2个、H有4个、O有2个、N有1个。由题干可知,苯丙氨酸分子含有的各原子总数为:C有9个、H有11个、O有2个、N有1个,据此推知苯丙氨酸R基含有的原子及个数分别是:C有7个、H有7个,A正确,BCD错误。
故选A。
16. 免疫球蛋白IgG的结构示意图如图所示,其中—S—S—表示连接两条相邻肽链的二硫键,若该IgG由m个氨基酸构成,则该IgG有肽键数( )
A. m个 B. (m-2)个
C. (m+4)个 D. (m-4)个
【答案】D
【解析】
【分析】在蛋白质分子合成过程中:失去水分子数=肽键数=氨基酸数-肽链数;一个肽链中至少有一个游离的氨基和一个游离的羧基,在肽链内部的R基中可能也有氨基和羧基。
【详解】题图中免疫球蛋白IgG结构图中的-s-s表示连接两条相邻肽链的二硫键,可知此lgG含有4条肽链,则该lgG含有的肽键数=脱去水分子数=氨基酸总数一肽链数=m-4。ABC错误,D正确。
故选D。
17. 生物体的蛋白质千差万别,其原因不可能是( )
A. 组成肽键的元素不同
B. 氨基酸种类和数量不同
C. 氨基酸排列顺序不同
D. 蛋白质的空间结构不同
【答案】A
【解析】
【分析】蛋白质多样性的原因有四个方面:一是在生物体中组成蛋白质的氨基酸种类不同;二是氨基酸的数目成百上千;三是氨基酸形成肽链时,不同种类的氨基酸排列顺序千变万化;四是多肽链的盘曲、折叠方式及其形成的空间结构千差万别。
【详解】A、组成肽键(-CO-NH-)的化学元素相同,都是C、H、O、N,A符合题意;
B、在生物体中组成蛋白质的氨基酸种类和数量不同,是蛋白质千差万别的原因之一,B不符合题意;
C、氨基酸的数目成百上千,形成肽链时,不同种类的氨基酸排列顺序千变万化,可形成不同种类的蛋白质,C不符合题意;
D、多肽链的盘曲、折叠方式及其形成的空间结构千差万别,是蛋白质千差万别的原因之一,D不符合题意。
故选A。
18. 制备细胞膜时,通常选取的细胞和获取细胞膜的处理方法分别是( )
A. 猪的红细胞,将其放入生理盐水中
B. 洋葱鳞片叶表皮细胞,将其放入蒸馏水中
C. 鸡的红细胞,将其放入蒸馏水中
D. 羊的红细胞,将其放入蒸馏水中
【答案】D
【解析】
【详解】A、猪的红细胞在生理盐水中能保持原有形状,不会吸水涨破,因此无法获得细胞膜,A错误;
B、洋葱鳞片叶表皮细胞含有细胞核和各种细胞器,另外在蒸馏水中细胞吸水,受细胞壁限制不会涨破,B错误;
C、鸡的红细胞含有细胞核和各种细胞器,涨破后得到的膜结构除细胞膜外还有核膜和多种细胞器膜,不适宜制备细胞膜,C错误;
D、羊的红细胞没有细胞器和细胞核,放入清水中会吸水涨破,因而能制备较纯净的细胞膜,D正确.
故选D。
19. 异体器官移植手术往往很难成功,最大的障碍就是异体细胞间的排斥,这主要是由于细胞膜具有识别作用,这种生理功能的结构基础是( )
A. 细胞膜具有选择透过性 B. 细胞膜具有一定的流动性
C. 细胞膜的主要成分是蛋白质和磷脂 D. 细胞膜的外表面有糖蛋白
【答案】D
【解析】
【分析】细胞膜的主要组成成分是磷脂和蛋白质,其次还有少量糖类,蛋白质和糖类结合形成糖蛋白,糖蛋白在细胞之间的识别中发挥重要作用。
【详解】异体器官移植手术往往很难成功,最大的障碍就是异体细胞间的排斥,细胞排成的前提是生物体识别“自己”和“非己”,这种识别作用主要依赖于细胞膜上的糖蛋白。
故选D。
20. 对细胞中某些物质的组成进行分析,可以作为鉴别真核生物的不同个体是否为同一物种的辅助手段,一般不采用的物质是( )
A. 蛋白质 B. DNA C. RNA D. 核苷酸
【答案】D
【解析】
【分析】核酸是遗传信息的携带者,分为DNA和RNA,核酸对于生物的遗传变异和蛋白质的生物合成具有重要作用,不同生物的核酸中的遗传信息不同,核酸的基本组成单位是核苷酸;蛋白质是由核酸控制合成的,不同生物的核酸中的遗传信息不同,控制合成的蛋白质结构不同。
【详解】蛋白质和核酸均具有特定的结构,同一物种的不同个体含有相同或相近的蛋白质或核酸,不同物种的DNA、RNA和蛋白质有较大差异;而在不同细胞中,DNA由4种脱氧核苷酸组成、RNA由4种核糖核苷酸组成,核苷酸的种类都是8种,不能作为鉴别不同个体是否为同一物种的辅助手段。综上所述,ABC不符合题意,D符合题意。
故选D。
二、选择题(本题包括20小题。每小题2分,共40分。每小题只有一个选项符合题意。)
21. 下列说法正确的是( )
A. SARS病毒能够单独完成各种生命活动
B. 细菌本身不能够单独完成各种生命活动
C. 多细胞生物中单个细胞能单独完成各种生命活动
D. 生物与环境之间物质和能量的交换以细胞代谢为基础
【答案】D
【解析】
【分析】细胞是生命活动的结构单位和功能单位,病毒没有细胞结构,不能独立生活,必须寄生在细胞中进行生活。生命活动离不开细胞是指单细胞生物每个细胞能完成各种生命活动,多细胞生物通过各种分化细胞协调完成各种复杂的生命活动。
【详解】A、病毒必须寄生在活细胞内,不能够单独的完成各种生命活动,A错误;
B、细菌为单细胞生物,本身能够单独完成各项生命活动,B错误;
C、多细胞生物依赖各种分化的细胞密切合作,共同完成一系列复杂的生命活动,C错误;
D、生物与环境之间物质和能量的交换以细胞代谢为基础,D正确。
故选D。
22. 下列各项组合中,能体现生命系统由简单到复杂的正确顺序是( )
①一个西瓜 ②血液 ③红细胞 ④变形虫 ⑤血红蛋白 ⑥SARS病毒 ⑦一片桃园 ⑧一片森林中的所有鸟 ⑨同一片草原上的所有同种绵羊 ⑩一个池塘中的所有生物
A. ③②①④⑧⑩⑦ B. ③②①④⑨⑩⑦
C. ⑥③②①⑨⑩⑦ D. ⑤③②①④⑨⑩
【答案】B
【解析】
【分析】生命系统的层次从小到大依次是细胞、组织、器官、系统、个体、种群、群落、生态系统、生物圈。
【详解】①一个西瓜属于器官, ②血液属于组织, ③红细胞属于细胞, ④变形虫为单细胞生物,属于细胞层次,也属于个体层次; ⑤血红蛋白属于系统,但不属于生命系统; ⑥SARS病毒没有细胞结构,不属于生命系统;⑦一片桃园包括其中的生物群落与无机环境,属于生态系统;⑧一片森林中的所有鸟包含多种鸟类,既不是种群,也不是群落; ⑨同一片草原上的所有同种绵羊属于种群; ⑩一个池塘中的所有生物属于群落。能体现生命系统由简单到复杂的正确顺序是细胞③→组织②→器官①→个体④→种群⑨→群落⑩→生态系统⑦。即ACD错误,B正确。
故选B。
23. 下列有关生命系统结构层次的叙述中不正确的是( )
A. 覆盖全身的皮肤,属于器官层次的描述
B. 大肠杆菌的菌落,属于种群层次的描述
C. 最基本的生命系统是细胞,最大的生态系统是生物圈
D. 一个草履虫和一只乌龟二者生命系统的结构层次是相同的
【答案】D
【解析】
【分析】生命系统的结构层次 :(1)生命系统的结构层次由小到大依次是细胞、组织、器官、系统、个体、种群、群落、生态系统和生物圈。 (2)地球上最基本的生命系统是细胞。分子、原子、化合物不属于生命系统。(3)生命系统各层次之间层层相依,又各自有特定的组成、结构和功能。(4)生命系统包括生态系统,所以应包括其中的无机环境。
详解】A、皮肤由多种组织构成,因此属于器官层次,A正确;
B、大肠杆菌的菌落是同种菌体的集合,属于种群层次的描述,B正确;
C、细胞是最基本的生命系统结构层次,而生物圈是最大的生命系统结构层次,C正确;
D、草履虫属于单细胞生物,因此“一只草履虫”既属于细胞层次又属于个体层次,而“一只乌龟”只属于个体层次,D错误。
故选D。
24. 下列关于高倍显微镜使用的描述,错误的是( )
A. 先在低倍镜下看清楚,再转至高倍镜
B. 先用粗准焦螺旋调节,再用细准焦螺旋调节
C. 把视野调亮,图像才清晰
D. 高倍镜缩小了观察的视野,放大了倍数
【答案】B
【解析】
【分析】1、显微镜的放大倍数=物镜的放大倍数×目镜的放大倍数。目镜的镜头越长,其放大倍数越小;物镜的镜头越长,其放大倍数越大,与玻片的距离也越近,反之则越远。显微镜的放大倍数越大,视野中看的细胞数目越少,细胞越大。
2、由低倍镜换用高倍镜进行观察的步骤是:移动玻片标本使要观察的某一物像到达视野中央→转动转换器选择高倍镜对准通光孔→调节光圈,换用较大光圈使视野较为明亮→转动细准焦螺旋使物像更加清晰。
【详解】A、由低倍镜换用高倍镜进行观察时,需要先在低倍镜下看清楚,再转至高倍镜,A正确;
B、高倍镜下,为使物像清晰,应该调节细准焦螺旋而不是粗准焦螺旋,因为高倍镜下,物镜与玻片的距离近,而调节粗准焦螺旋会导致镜筒调节幅度过大,容易压碎装片或损坏物镜镜头,B错误;
C、由于高倍镜下放大倍数高导致视野较暗,需要把视野调亮,图像才清晰,C正确;
D、高倍镜缩小了观察的视野,放大了倍数,D正确。
故选B。
25. 当显微镜的目镜为10×,物镜为10×时,在视野直径范围内看到一行相连的64个细胞,若目镜不变,物镜换成40×,则在视野中可看到这行细胞中的( )
A. 2个 B. 4个 C. 16个 D. 32个
【答案】C
【解析】
【分析】显微镜放大的是长度或者宽度,不是面积或者体积;放大倍数越大看到的细胞数目越少。
【详解】当显微镜的目镜为10×,物镜为10×时,在视野直径范围内看到一行相连的64个细胞。若目镜不变,物镜换成40×时,放大倍数增大4倍,观察到的细胞数减小4倍,所以视野中看到的细胞是64/4=16个,ABD错误,C正确。
故选C。
26. 甲图是一组目镜标有5×和16×字样、物镜标有10×和40×字样的镜头,乙图是某同学在甲图中选用的一组镜头组合所观察到的图像。欲将乙图视野中处于左上方的细胞移至视野中央并用640倍高倍镜观察,移动装片的方向及镜头组合是( )
A. 左上方;(1)×(3) B. 右上方;(1)×(3)
C. 右上方;(2)×(3) D. 左上方;(2)×(3)
【答案】D
【解析】
【分析】显微镜成像原理——倒立的放大的像,放大的倍数=物镜的倍数×目镜的倍数,目镜的放大倍数与长度成反比,物镜的放大倍数与长度成正比。
【详解】光学显微镜下看到的是倒立的放大的像,欲将乙图视野中处于左上方的细胞移至视野中央,应该将装片向左上方移动;光学显微镜放大的倍数=物镜的倍数×目镜的倍数,用640倍高倍镜观察,应该使用16×目镜和40×的物镜组合,(1)(2)没有螺纹,是目镜,目镜放大倍数越大,镜头越短,因此(2)为16×目镜,(3)(4)是物镜,放大倍数越大,镜头越长,因此(3)为40×的物镜,即组合(2)(3),D正确。
故选D。
27. 关于蓝细菌的叙述中,不正确的是( )
A. 细胞壁的主要成分是纤维素
B. DNA分子不与蛋白质结合
C. 细胞质内只有核糖体一种细胞器
D. 其核物质外没有核膜包被着
【答案】A
【解析】
【分析】蓝细菌是原核生物,原核细胞与真核细胞相比,最大的区别是原核细胞没有被核膜包被的成形的细胞核(没有核膜、核仁和染色体);原核生物细胞只有核糖体一种细胞器,但原核生物含有细胞膜、细胞质结构,含有核酸和蛋白质等物质,据此答题。
【详解】A、蓝细菌是原核生物,细胞壁的主要成分是肽聚糖,A错误;
B、蓝细菌是原核生物,DNA分子不与蛋白质结合,B正确;
C、蓝细菌是原核生物,细胞内只有核糖体一种细胞器,C正确;
D、蓝细菌是原核生物,没有核膜包被的细胞核,D正确。
故选A。
28. 如图为生物种类的概念图,对a、b、c所代表的生物分析正确的一项是( )
A. a—原核生物、b—细菌、c—流感病毒
B. a—真核生物、b—真菌、c—放线菌
C. a—真核生物、b—植物、c—蓝细菌
D. a—原核生物、b—细菌、c—大肠杆菌
【答案】D
【解析】
【分析】原核细胞和真核细胞相比,最主要的区别是没有核膜包围的细胞核。原核细胞没有染色体,有一个环状的DNA分子,其所在区域叫拟核。原核细胞只有一种细胞器(核糖体)。支原体是一类没有细胞壁、可用人工培养基培养增殖的最小原核生物。蓝细菌含有藻蓝素和叶绿素,能进行光合作用。
【详解】A、原核生物主要包括细菌和蓝细菌等,c流感病毒没有细胞结构,不属于原核生物,A错误;
B、真核生物主要包括动物、植物、真菌,c放线菌属于原核生物,不属于a真核生物,B错误;
C、真核生物主要包括动物、植物、真菌,c蓝细菌是原核生物,不属于a真核生物,C错误;
D、原核生物主要包括细菌、支原体等,大肠杆菌是细菌,D正确。
故选D。
29. 下列关于细胞学说及其建立的叙述,错误的是( )
A. 细胞学说主要是由施莱登和施旺提出的
B. 细胞学说的重要内容之一是:动物和植物都是由细胞发育而来的
C. 细胞学说认为细胞分为真核细胞和原核细胞
D. 细胞学说阐明了细胞的统一性和生物体结构的统一性
【答案】C
【解析】
【分析】细胞学说主要是由施莱登和施旺提出,细胞学说揭示了细胞的统一性和生物体结构的统一性,主要内容为:1、细胞是一个有机体,一切动植物都由细胞发育而来,并由细胞和细胞产物所构成。2、细胞是一个相对独立的单位,既有它自己的生命,又对与其他细胞共同组成的整体的生命起作用。3、新细胞是由老细胞分裂产生的。
【详解】A、细胞学说主要是由德国科学家施莱登和施旺提出的,后来有其他科学家进行补充,A正确;
B、细胞学说的重要内容之一是:动物和植物都是由细胞发育而来的,并由细胞和细胞产物所构成,B正确;
C、细胞学说并没有指出细胞分为真核细胞和原核细胞,C错误;
D、细胞学说认为一切动植物都是由细胞组成的,这阐明了细胞的统一性和生物体结构的统一性,D正确。
故选C。
30. 下列哪一实例能证明微量元素是生命活动所必需的( )
A. Mg是叶绿素的组成成分
B. 油菜缺少B时只开花不结果
C. 哺乳动物血液中Ca2+盐含量太低会抽搐
D. 缺P会影响核酸的合成
【答案】B
【解析】
【分析】大量元素由C、H、O、N、P、S、K、Ca、Mg;微量元素有Fe、Zn、Mo、Cu、Mn、B。
【详解】A、Mg属于大量元素,A错误;
B、B属于微量元素,油菜缺少B时只开花不结果说明微量元素是生命活动所必需的,B正确;
C、Ca均属于大量元素,C错误;
D、P均属于大量元素,D错误。
故选B。
31. 下列关于“检测生物组织中糖类、脂肪和蛋白质”实验的叙述,正确的是( )
A. 选材:甘蔗茎、甜菜的块根、西瓜汁等都可用于还原糖的检测
B. 器材:鉴定花生种子细胞中是否含有脂肪一定要用显微镜观察
C. 试剂:苏丹Ⅲ鉴定脂肪的实验中,用50%酒精的作用是去浮色
D. 条件:用特定的试剂鉴定蛋白质时,需水浴加热才能看到紫色
【答案】C
【解析】
【分析】鉴定还原糖使用斐林试剂,还原糖与斐林试剂在水浴加热的条件下生成砖红色沉淀;鉴定蛋白质使用双缩脲试剂,蛋白质与双缩脲试剂混合摇匀后生成紫色络合物;鉴定脂肪时,苏丹Ⅲ染液将脂肪染成橘黄色。
【详解】A、甘蔗茎和甜菜块根主要含蔗糖,都不属于还原糖,西瓜汁本身是红色,不利于实验结果的观察,因此三种材料都不适合用于还原糖的检测,A错误;
B、若将花生种子打成匀浆再用苏丹Ⅲ染液染色观察,可不用显微镜,B错误;
C、苏丹Ⅲ鉴定脂肪的实验中,苏丹Ⅲ可溶解于酒精当中,用50%酒精的作用是去浮色,C正确;
D、用双缩脲试剂鉴定蛋白质时,无需水浴加热,即可看到紫色反应,D错误。
故选C。
32. 已知丙氨酸的R 基是—CH3,则 5 个丙氨酸形成多肽的过程的叙述,正确的是( )
A. 产物中含有 4 个肽键称为四肽
B. 产物多肽的相对分子质量比反应物减少了 90
C. 产物多肽含有 5 个氨基和 5 个羧基
D. 产物水中的H 既来自氨基又来自羧基,O只来自羧基
【答案】D
【解析】
【分析】氨基酸之间通过脱水缩合的方式形成多肽,两个氨基酸之间脱去1分子水,形成的化合物称为二肽,由多个氨基酸分子缩合而成的含有多个肽键的化合物叫多肽。
【详解】5 个丙氨酸脱水缩合形成含有 4 个肽键的化合物称为五肽,A错误;形成该产物的过程中脱去了4分子水,产物多肽的相对分子质量比反应物减少了 18×4=72,B错误;丙氨酸的R基中,没有氨基和羧基,因此产物多肽含有 1 个氨基和 1 个羧基,C错误;氨基酸脱水缩合时,一个氨基酸的氨基中脱去1个氢,另一个氨基酸的羧基脱去一个—OH,二者结合形成水,所以产物水中的H 既来自氨基又来自羧基,O 只来自羧基,D正确;故选D。
【点睛】1、由两个氨基酸分子缩合而成的化合物,叫做二肽。几肽的数目和氨基酸的数目是一致的,几个氨基酸脱水缩合形成的多肽就称为几肽化合物。
2、脱水缩合产生的H2O中的H来自于-COOH和-NH2,而氧则只来自于-COOH。
3、一条肽链上至少有一个游离的氨基和一个游离的羧基,并分别位于肽链的两端。
4、R基中的-NH2或-COOH不参与主链中肽键的形成,故多余的-NH2或-COOH位于R基中。
33. 下列物质中,有的是组成人体的氨基酸,有的不是,若将其中构成人体的氨基酸缩合成化合物,则其含有的氨基、羧基和肽键数目是( )
① ② ③
④ ⑤
A. 1、2、1 B. 2、3、1
C. 1、2、2 D. 3、4、2
【答案】A
【解析】
【分析】组成蛋白质的氨基酸分子至少都有一个氨基和一个羧基,并且都有一个氨基和一个羧基连接在同一个碳原子上。
【详解】氨基酸的结构通式为,②中没有羧基,③和④中氨基和羧基没有连在同一个碳原子上,因此②③④不是构成蛋白质的氨基酸,由于①的R基中不含氨基和羧基,⑤R基上含有一个羧基,因此这两个氨基酸脱水缩合形成的化合物中含有1个游离的氨基,两个游离的羧基,形成一个肽键。综上分析,A正确,BCD错误。
故选A。
34. 某一蛋白质由4条肽链组成,共含有109个肽键,则此蛋白质分子中至少含有的—NH2和—COOH个数及氨基酸数分别为( )
A. 4、4、105 B. 4、4、113
C. 1、1、105 D. 1、1、113
【答案】B
【解析】
【分析】1、根据题意分析可知:肽键的数目=氨基酸的数目-肽链的数目。
2、一个肽链中至少有一个游离的氨基和一个游离的羧基,在R基中可能也有氨基和羧基。
【详解】根据蛋白质分子中肽键数=氨基酸数-肽链数可知:此蛋白质分子中氨基酸数=肽键数+肽链数=109+4=113个;
由于在一个肽链中,至少有一个游离的氨基和一个游离的羧基,所以4条肽链至少有4个游离的氨基和4个游离的羧基。因此此蛋白质分子中至少含有氨基和羧基个数及氨基酸数分别为4、4、113,即B正确,ACD错误。
故选B。
35. 分析多肽E和多肽F得到以下结果(单位:个):
元素或基团
C
H
O
N
氨基
羧基
多肽E
201
348
62
53
3
2
多肽F
182
294
55
54
6
1
多肽E和多肽F中氨基酸的数目最可能是( )
A. 199和181 B. 340和281
C. 58和53 D. 51和49
【答案】D
【解析】
【分析】氨基酸脱水缩合形成-NH-CO-结构,一条肽链中至少有一个游离的氨基和一个游离的羧基,在肽链内部的R基中可能也有氨基和羧基。因此,蛋白质分子中的N原子数目=肽键数目+肽链数目+R基中的N原子数目。
【详解】多肽链E中有氨基3个,可判定出R基中有两个游离的氨基,除去这两个氨基中的N原子,还有53-2=51个N原子,按照一个氨基酸至少含一个N原子,则应由51个氨基酸组成。多肽链F中有氨基6个,可判定出R基中有5个游离的氨基,除去这5个氨基中的N原子,还有54-5=49个N原子,按照一个氨基酸至少含一个N原子,则应由49个氨基酸组成。综上分析,D正确,ABC错误。
故选D。
36. 下图是有关蛋白质分子的概念图,有关分析不正确的是( )
A. a可能含有S,P等元素
B. ①过程肯定有水生成
C. 多肽中b的数目等于c的数目
D. d表示蛋白质功能的多样性
【答案】C
【解析】
【分析】蛋白质主要由C、H、O、N4种元素组成,很多蛋白质还含有S元素,有的也含有微量的 Fe、Cu、Mn、I、Zn等元素。构成蛋白质的基本单位是氨基酸,其结构特点是每种氨基酸分子至少都含有一个氨基和一个羧基,并且都有一个氨基和一个羧基连接在同一个碳原子上,这个碳原子还连接一个氢原子和一个侧链基团。在蛋白质分子合成过程中,失去水分子数=肽键数=氨基酸数-肽链数。
【详解】A、蛋白质的基本组成元素为C、H、O、N,有的含有S、P等,因此a可能含有S,P等元素,A正确;
B、①过程是氨基酸脱水缩合形成多肽,所以有水生成,B正确;
C、多肽中b(氨基酸)的数目等于c(肽键)的数目+肽链数目,C错误;
D、结构多样性决定功能多样性,d表示蛋白质功能的多样性,D正确。
故选C。
37. 关于有机物下列说法正确的是( )
A. 组成细胞元素大多数离子形式成在,大多数无机盐以化合物形式成在
B. 糖原只在动物细胞中存在,都能根据自身机体需求分解和合成
C. 脂肪是由三分子脂肪酸和一分子甘油构成,碳原子饱和脂肪酸一般熔点低,易凝固
D. 组成人体氨基酸21种,其中13种都可以自身合成,也可以从食物中得到、叫做非必需氨基酸
【答案】D
【解析】
【分析】脂肪是由三分子脂肪酸与一分子甘油发生反应而形成的酯,即三酰甘油(又称甘油三酯,)。其中甘油的分子比较简单,而脂肪酸的种类和分子长短却不相同。脂肪酸可以是饱和的,也可以是不饱和的。植物脂肪大多含有不饱和脂肪酸,在室温时呈液态,如日常炒菜用的食用油(花生油、豆油和菜籽油等);大多数动物脂肪含有饱和脂肪酸,室温时呈固态。
【详解】A、元素大多以化合物形式存在,大多数无机盐以离子形式存在,A错误;
B、糖原不一定能根据自身所需要合成和分解,如肌糖原就不能进行分解,B错误;
C、脂肪是由三分子脂肪酸和一分子甘油构成,碳原子饱和的脂肪酸一般熔点高,易凝固,C错误;
D、组成人体氨基酸21种,其中13种都可以自身合成,也可以从食物中得到、叫做非必需氨基酸,D正确
故选D。
38. 下图所示是生物体内某种有机大分子的基本组成单位的模式图,相关叙述正确的是( )
A. 在HIV病毒中可检测到3有5种
B. 1、2、3结合成的基本单位,在人体中共有4种
C. 若2为脱氧核糖,则3有4种,分别是A、U、C、G
D. 若3为T,则该有机小分子的名称是胸腺嘧啶脱氧核苷酸
【答案】D
【解析】
【分析】图中①是磷酸,②是五碳糖,③是碱基,共同构成一分子核苷酸。
【详解】A、HIV病毒中只含RNA,故可以检测到的3含氮碱基有4种,A错误;
B、1、2、3结合成的基本单位为核苷酸,因五碳糖不同分为四种脱氧核糖核苷酸和四种核糖核苷酸,因此在人体中共有8种核苷酸,B错误;
C、若2为脱氧核糖,则3有4种,分别是A、T、C、G,C错误;
D、若3为T,只能是脱氧核苷酸,则该有机小分子的名称是胸腺嘧啶脱氧核苷酸,D正确。
故选D。
39. 如果HIV病毒的遗传物质在某些酶的作用下彻底水解,得到的水解产物有( )
A. 碱基、脱氧核糖、磷酸 B. 4种核糖核苷酸
C. 碱基、核糖、磷酸 D. 碱基、葡萄糖、磷酸
【答案】C
【解析】
【分析】HIV病毒的遗传物质是RNA,RNA的基本组成单位是核糖核苷酸。
【详解】HIV病毒遗传物质是RNA,RNA的基本组成单位是核糖核苷酸。一个核糖核苷酸是由一分子含氮碱基、一分子核糖和一分子磷酸组成的,所以如果HIV病毒的遗传物质在某些酶的作用下彻底水解,可以得到的水解产物有碱基、核糖、磷酸,C正确,ABD错误。
故选C。
40. 下列关于生物大分子的叙述正确的是( )
A. 在细菌中,遗传物质可能是DNA或RNA
B. 除病毒以外的所有生物都具有核酸
C. RNA的碱基组成与DNA完全不相同
D. DNA是绝大多数生物遗传信息的携带者
【答案】D
【解析】
【分析】在构成细胞的化合物中,多糖、蛋白质、核酸都是生物大分子,生物大分子是由许多单体连接成的多聚体,每一个单体都以若干个相连的碳原子构成的碳链为基本骨架。
【详解】A、细菌属于原核生物,有DNA和RNA两种核酸,但遗传物质只有DNA,A错误;
B、病毒是由核酸和蛋白质外壳组成,它的核酸是DNA或RNA,B错误;
C、RNA与DNA共有三种相同的碱基A、C、G,RNA特有的碱基是U,DNA特有的碱基是T,因此RNA的碱基组成与DNA不完全相同,C错误;
D、除了RNA病毒,DNA病毒和有细胞结构的生物遗传物质都是DNA,故DNA是绝大多数生物遗传信息的携带者,D正确。
故选D。
第Ⅱ卷(非选择题,共40分)
41. 已知糖尿病病人尿液含有葡萄糖,肾炎病人则肾小球部位通透性大为增加,尿液中会有蛋白质。检测病人的尿液可帮助医生确定病情。小李觉得自己身体不适,怀疑自己患了糖尿病或是肾炎。如何通过一定的检测确定是否患相应的疾病。请写出设计原理和具体操作步骤及结论。
(1)设计原理:某些化学试剂能够使生物组织中的有关有机化合物产生特定的颜色反应。
操作步骤:
①取甲、乙、丙三支试管,分别加入小李的尿液2毫升;
②甲试管中加入1毫升_____,水浴加热,观察现象;
③乙试管中加入1毫升_____,振荡,观察现象;丙试管中加入等量的蒸馏水作为对照。
(2)现象及结论:
①若甲试管出现_____,乙试管不出现紫色,则尿液中有葡萄糖,小李可能患糖尿病不患肾炎;
②若乙试管出现_____,则尿液中有蛋白质,小李可能患肾炎;
③若甲、乙试管均无明显现象,则小李_____。
【答案】(1) ①. 斐林试剂 ②. 双缩脲试剂A液,摇匀,再加入3-4滴双缩脲试剂B液
(2) ①. 砖红色沉淀 ②. 紫色 ③. 既不患肾炎,也不患糖尿病
【解析】
【分析】生物大分子的检测方法:蛋白质与双缩脲试剂产生紫色反应;还原糖与斐林试剂在水浴加热的条件下产生砖红色沉淀。
【小问1详解】
②该实验需要水浴加热,说明甲试管加的是斐林试剂,检测的是还原性糖;
③乙试管无需加热,说明加的是双缩脲试剂,检测的是蛋白质,双缩脲试剂使用时需要先加入1mL双缩脲试剂A液,振荡摇匀,再滴入4滴双缩脲试剂B液,摇匀。
【小问2详解】
①蛋白质与双缩脲试剂产生紫色反应;还原糖与斐林试剂在水浴加热的条件下产生砖红色沉淀。若甲试管出现砖红色沉淀,乙试管不出现紫色,说明尿液中含还原糖,不含蛋白质,则小李患糖尿病不患肾炎。
②若乙试管出现紫色,说明尿液中含有蛋白质,则小李可能患肾炎。
③若甲、乙试管均无明显现象,则说明尿液不含还原性糖和蛋白质,小李不患糖尿病和不患肾炎。
42. 细胞是生物体结构和功能的基本单位,据图回答:
注:图中A是高等植物细胞,图中B是高等动物细胞
(1)从结构上分析,A细胞与B细胞的最主要区别是有无_____,C、D细胞与A、B细胞的最主要区别是_____。
(2)C细胞代表的生物绝大多数种类是营腐生或寄生生活的_____生物,D细胞代表的生物能进行光合作用的原因是其具有_____。
(3)在C、D细胞中,DNA主要存在于拟核;在A、B的细胞中,它主要存在于细胞核内,与蛋白质结合形成_____(结构)
【答案】(1) ①. 细胞壁
②. A、B细胞有以核膜为界限的细胞核,而C、D细胞无
(2) ①. 异养 ②. 叶绿素和藻蓝素
(3)染色体
【解析】
【分析】分析题图:A细胞含有叶绿体、液泡和细胞壁,但无中心体,属于高等植物细胞;B细胞含有中心体,不含细胞壁,属于动物细胞;C细胞没有被核膜包被的成形的细胞核,属于原核细胞(细菌细胞);D细胞没有被核膜包被的成形的细胞核,属于原核细胞(蓝细菌细胞)。
【小问1详解】
A是高等植物细胞,B是高等动物细胞,动、植物细胞主要的区别是植物细胞有细胞壁,而动物细胞无细胞壁。C、D细胞为原核细胞,A、B细胞为真核细胞,A、B细胞与C、D细胞的最主要区别是A、B细胞有以核膜为界限的细胞核,而C、D细胞无以核膜为界限的细胞核。
【小问2详解】
C为细菌,为原核生物,细菌中的绝大多数种类是营寄生或腐生生活的异养生物。D是蓝细菌,因含有叶绿素和藻蓝素,可吸收光能进行光合作用。
【小问3详解】
C、D细胞为原核细胞,A、B细胞为真核细胞,原核细胞中DNA主要存在于拟核;真核细胞中DNA主要存在细胞核,与蛋白质结合形成染色体。
43. 根据下列化合物的结构分析回答。
(1)该化合物由_____个氨基酸失去_____个水分子而形成,这种反应叫做_____。
(2)构成该化合物的氨基酸种类不同,是由_____决定的,其序号是_____。
(3)序号①表示_____⑦表示是_____。
(4)该化合物名称为_____,含有_____个氨基。如果氨基酸的平均分子量为180,则该化合物的分子量是_____。
【答案】(1) ①. 4##四 ②. 3##三 ③. 脱水缩合
(2) ①. R基 ②. ②④⑧⑨
(3) ①. 氨基 ②. 羧基
(4) ①. 四肽 ②. 2##二 ③. 666
【解析】
【分析】分析题图可知,①是氨基,②④⑧⑨是R基,③⑤⑥是肽键,⑦是羧基,因此该化合物是由4个氨基酸脱去3分子水形成的四肽化合物。(1)图中⑦是羧基;由题图可知,⑨中含有羧基,因此该化合物含有2个羧基。(2)由分析可知,(3)氨基酸种类不同是由R基决定的;图中表示R基的结构是②④⑧⑨。(4)该化合物是由4个氨基酸形成的四肽化合物;该化合物的肽键是3个;在脱水缩合过程中脱去了三分子水,所以分子量减少了3×18=54。
【小问1详解】
由图可知,该化合物含有4个R基,所以是由4个氨基酸脱去3分子水形成的四肽化合物,这种反应叫脱水缩合。
【小问2详解】
氨基酸的结构通式是 ,不同的氨基酸是由R基决定的,图中的R基有②④⑧⑨(-H、-CH3、-CH2-COOH、-CH2-CO-NH2).
【小问3详解】
序号①表示氨基(-NH2),⑦表示羧基(-COOH)。
【小问4详解】
该化合物由4个氨基酸脱水缩合而成,名称为四肽,从图上看,含有2个氨基(-NH2)。如果氨基酸的平均分子量为180,形成该多肽脱去3个水,则该化合物的分子量是180×4-18×3=666.
44. 如图甲所示为某种核苷酸,已知左上角基团为碱基——腺嘌呤;图乙是某核苷酸链示意图,据图回答问题:
(1)图甲中核苷酸的生物学名称是_____,是构成_____(DNA/RNA)的原料
(2)图乙中2的名称是_____,与另外一种核苷酸链相比,图乙结构中特有的碱基的中文名称是_____。
(3)豌豆叶肉细胞中,仅由A、G、C、U4种碱基参与构成的核苷酸共有_____种。
【答案】(1) ①. 腺嘌呤核糖核苷酸 ②. RNA
(2) ①. 脱氧核糖 ②. 胸腺嘧啶 (3)7
【解析】
【分析】图甲中五碳糖含有两个羟基,可知其为核糖,因此图A为腺嘌呤核糖核苷酸,是RNA的基本单位;图乙中有T胸腺嘧啶,说明其为DNA的一部分。
【小问1详解】
图甲中核苷酸的生物学名称是腺嘌呤核糖核苷酸,是构成RNA的原料。
【小问2详解】
图乙中2的名称是脱氧核糖,与另外一种核苷酸链相比,图乙结构中特有的碱基的中文名称是胸腺嘧啶。
【小问3详解】
四川省射洪中学2023-2024学年高一上学期第三次月考试题生物(Word版附答案): 这是一份四川省射洪中学2023-2024学年高一上学期第三次月考试题生物(Word版附答案),共11页。试卷主要包含了考试结束后,将答题卡交回等内容,欢迎下载使用。
四川省绵阳市江油中学2023-2024学年高三生物上学期10月月考试题(Word版附解析): 这是一份四川省绵阳市江油中学2023-2024学年高三生物上学期10月月考试题(Word版附解析),共10页。试卷主要包含了考试结束后,将答题卡交回等内容,欢迎下载使用。
四川省射洪中学2023-2024学年高一生物上学期10月第一次月考试题(Word版附解析): 这是一份四川省射洪中学2023-2024学年高一生物上学期10月第一次月考试题(Word版附解析),共22页。试卷主要包含了考试结束后,将答题卡交回, 下列关于病毒叙述错误的是等内容,欢迎下载使用。

