


新教材高考化学一轮复精品讲义第17讲电解池金属的腐蚀与防护(含解析)
展开第17讲 电解池 金属的腐蚀与防护
【学科核心素养】
变化观念与平衡思想:认识化学变化的本质是有新物质生成,并伴有能量的转化;能多角度、动态地分析电解池中发生的反应,并运用电解原理解决实际问题。
证据推理与模型认知:利用电解池装置,分析电解原理,建立解答电解池问题的思维模型,并利用模型揭示其本质及规律。
科学态度与社会责任:肯定电解原理对社会发展的重大贫献,具有可持续发展意识和绿色化学观念,能对与电解有关的社会热点问题做出正确的价值判断。
【核心素养发展目标】
1.理解电解池的构成、工作原理及应用,能书写电极反应和总反应方程式。
2.了解金属发生电化学腐蚀的原因、金属腐蚀的危害以及防止金属腐蚀的措施。
【知识点解读】
知识点一 电解的原理
1.电解和电解池
(1)电解:在电流作用下,电解质在两个电极上分别发生氧化反应和还原反应的过程。
(2)电解池:电能转化为化学能的装置。
(3)电解池的构成
①有与电源相连的两个电极。
②电解质溶液(或熔融电解质)。
③形成闭合回路。
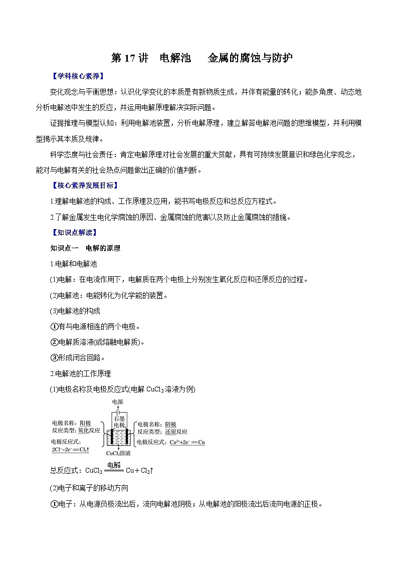
2.电解池的工作原理
(1)电极名称及电极反应式(电解CuCl2溶液为例)
总反应式:CuCl2Cu+Cl2↑
(2)电子和离子的移动方向
①电子:从电源负极流出后,流向电解池阴极;从电解池的阳极流出后流向电源的正极。
②离子:阳离子移向电解池的阴极,阴离子移向电解池的阳极。
3.阴阳两极上放电顺序
(1)阴极:(与电极材料无关)。氧化性强的先放电,放电顺序:
(2)阳极:若是活性电极作阳极,则活性电极首先失电子,发生氧化反应。
若是惰性电极作阳极,放电顺序为
注意 ①阴极不管是什么材料,电极本身都不反应,一定是溶液(或熔融电解质)中的阳离子放电。②最常用、最重要的放电顺序为阳极:Cl->OH-;阴极:Ag+>Cu2+>H+。③电解水溶液时,K+~Al3+不可能在阴极放电,即不可能用电解水溶液的方法得到K、Ca、Na、Mg、Al等金属。
4.用惰性电极电解电解质溶液的规律
4.用惰性电极电解电解质溶液的规律
类型
实例
电极反应特点或反应式
电解产物
溶液pH变化
溶液复原
电解水型
含氧酸
H2SO4
溶液中的H+和OH-分别在阴阳两极放电:
阴极:4H++4e-===2H2↑
阳极: 4OH--4e-===2H2O+O2↑
H2
O2
减小
水
强碱
NaOH
增大
活泼金属的含氧酸盐
KNO3
不变
电解电解质型
无氧酸(氢氟酸除外)
HCl
电解质电离的阴阳离子分别在两极放电:
阳极:2Cl--2e-===Cl2↑
H2 Cl2
增大
HCl
不活泼金属的无氧酸盐
CuCl2
Cu Cl2
CuCl2
放氢生碱型
活泼金属的无氧酸盐
NaCl
阴极水电离的H+放电,阳极电解质电离的阴离子放电
阴极:H2
阳极:Cl2
增大
HCl
放氧生酸性
不活泼金属的含氧酸盐
AgNO3
阳极水电离的OH-放电,阴极电解质的阳离子放电
阴极:Ag++e-===Ag
Ag阳极:O2
减小
Ag2O
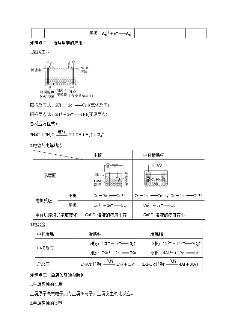
知识点二 电解原理的应用
1.氯碱工业
阳极反应式:2Cl--2e-===Cl2↑(氧化反应)
阴极反应式:2H++2e-===H2↑(还原反应)
总反应方程式:
2NaCl+2H2O2NaOH+H2↑+Cl2↑
2.电镀与电解精炼
电镀
电解精炼铜
示意图
电极反应
阳极
Cu-2e-===Cu2+
Zn-2e-===Zn2+,Cu-2e-===Cu2+
阴极
Cu2++2e-===Cu
Cu2++2e-===Cu
电解质溶液的浓度变化
CuSO4溶液的浓度不变
CuSO4溶液的浓度变小
3.电冶金
电解冶炼
冶炼钠
冶炼铝
电极反应
阳极:2Cl--2e-===Cl2↑
阴极:2Na++2e-===2Na
阳极:6O2--12e-===3O2↑
阴极:4Al3++12e-===4Al
总反应
2NaCl(熔融)2Na+Cl2↑
2Al2O3(熔融)4Al+3O2↑
知识点三 金属的腐蚀与防护
1.金属腐蚀的本质
金属原子失去电子变为金属阳离子,金属发生氧化反应。
2.金属腐蚀的类型
(1)化学腐蚀与电化学腐蚀
类型
化学腐蚀
电化学腐蚀
条件
金属跟非金属单质直接接触
不纯金属或合金跟电解质溶液接触
现象
无电流产生
有微弱电流产生
本质
金属被氧化
较活泼金属被氧化
联系
两者往往同时发生,电化学腐蚀更普遍
(2)析氢腐蚀与吸氧腐蚀
以钢铁的腐蚀为例进行分析:
类型
析氢腐蚀
吸氧腐蚀
条件
水膜酸性较强(pH≤4.3)
水膜酸性很弱或呈中性
电极反应
负极
Fe-2e-===Fe2+
正极
2H++2e-===H2↑
O2+2H2O+4e-===4OH-
总反应式
Fe+2H+===Fe2++H2↑
2Fe+O2+2H2O===2Fe(OH)2
联系
吸氧腐蚀更普遍
3.金属的防护
(1)电化学防护
①牺牲阳极的阴极保护法——原电池原理
a.负极:比被保护金属活泼的金属;
b.正极:被保护的金属设备。
②外加电流的阴极保护法——电解原理
a.阴极:被保护的金属设备;
b.阳极:惰性金属或石墨。
(2)改变金属的内部结构,如制成合金、不锈钢等。
(3)加防护层,如在金属表面喷油漆、涂油脂、电镀、喷镀或表面钝化等方法。
【典例剖析】
高频考点一 电解规律及电极产物的判断
【例1】(2021·全国乙卷)沿海电厂采用海水为冷却水,但在排水管中生物的附着和滋生会阻碍冷却水排放并降低冷却效率,为解决这一问题,通常在管道口设置一对惰性电极(如图所示),通入一定的电流。
下列叙述错误的是
A.阳极发生将海水中的氧化生成的反应
B.管道中可以生成氧化灭杀附着生物的
C.阴极生成的应及时通风稀释安全地排入大气
D.阳极表面形成的等积垢需要定期清理
【答案】D
【解析】海水中除了水,还含有大量的Na+、Cl-、Mg2+等,根据题干信息可知,装置的原理是利用惰性电极电解海水,阳极区溶液中的Cl-会优先失电子生成Cl2,阴极区H2O优先得电子生成H2和OH-,结合海水成分及电解产物分析解答。根据分析可知,阳极区海水中的Cl-会优先失去电子生成Cl2,发生氧化反应,A正确;设置的装置为电解池原理,根据分析知,阳极区生成的Cl2与阴极区生成的OH-在管道中会发生反应生成NaCl、NaClO和H2O,其中NaClO具有强氧化性,可氧化灭杀附着的生物,B正确;因为H2是易燃性气体,所以阳极区生成的H2需及时通风稀释,安全地排入大气,以排除安全隐患,C正确;阴极的电极反应式为:2H2O+2e-=H2↑+2OH-,会使海水中的Mg2+沉淀积垢,所以阴极表面会形成Mg(OH)2等积垢需定期清理,D错误。故选D。
【变式探究】(2020·山东卷)采用惰性电极,以去离子水和氧气为原料通过电解法制备双氧水的装置如下图所示。忽略温度变化的影响,下列说法错误的是
A. 阳极反应
B. 电解一段时间后,阳极室的pH未变
C. 电解过程中,H+由a极区向b极区迁移
D. 电解一段时间后,a极生成的O2与b极反应的O2等量
【答案】D
【解析】a极析出氧气,氧元素的化合价升高,做电解池的阳极,b极通入氧气,生成过氧化氢,氧元素的化合价降低,被还原,做电解池的阴极。依据分析a极是阳极,属于放氧生酸性型的电解,所以阳极的反应式是2H2O-4e-=4H++O2↑,故A正确;电解时阳极产生氢离子,氢离子是阳离子,通过质子交换膜移向阴极,所以电解一段时间后,阳极室的pH值不变,故BC正确;电解时,阳极的反应为:2H2O-4e-=4H++O2↑,阴极的反应为:O2+2e-+2H+=H2O2,总反应为:O2+2H2O=2H2O2,要消耗氧气,即是a极生成的氧气小于b极消耗的氧气,故D错误。
【变式探究】(双选)如图所示,在一定电压下用惰性电极电解由等物质的量浓度的FeCl2、HCl组成的混合溶液。已知在此电压下,阴、阳离子根据放电顺序都可能在阳极放电,下列分析正确的是( )
A.C1电极上的电极反应式为2H++2e-===H2↑
B.C1电极处溶液首先变棕黄色
C.C2电极上可依次发生的电极反应为Fe2+-e-===Fe3+、2Cl--2e-===Cl2↑
D.当C1电极上有2 g物质生成时,就会有2NA个电子通过溶液发生转移
【答案】AC
【解析】C1电极与电源的负极相连,做阴极,溶液中的H+在阴极放电,电极反应式为2H++2e-===H2↑,A正确;C1电极上H+放电生成H2,C2电极与电源的正极相连,做阳极,Fe2+的还原性强于Cl-,则依次发生的电极反应为Fe2+-e-===Fe3+、2Cl--2e-===Cl2↑,故C2电极处溶液首先变棕黄色,B错误,C正确;电子只能通过导线传递,不能通过溶液传递,D错误。
高频考点二 电极反应式的书写与判断
【例2】[2019新课标Ⅲ节选]近年来,随着聚酯工业的快速发展,氯气的需求量和氯化氢的产出量也随之迅速增长。因此,将氯化氢转化为氯气的技术成为科学研究的热点。回答下列问题:
(4)在传统的电解氯化氢回收氯气技术的基础上,科学家最近采用碳基电极材料设计了一种新的工艺方案,主要包括电化学过程和化学过程,如下图所示:
负极区发生的反应有____________________(写反应方程式)。电路中转移1 mol电子,需消耗氧气__________L(标准状况)。
【答案】(4)Fe3++e−=Fe2+,4Fe2++O2+4H+=4Fe3++2H2O 5.6
【解析】(4)电解过程中,负极区即阴极上发生的是得电子反应,元素化合价降低,属于还原反应,则图中左侧为负极反应,根据图示信息知电极反应为:Fe3++e− =Fe2+和4Fe2++O2+4H+=4Fe3++2H2O;电路中转移1 mol电子,根据电子得失守恒可知需消耗氧气的物质的量是1mol÷4=0.25mol,在标准状况下的体积为0.25mol×22.4L/mol=5.6L。
【方法技巧】①书写电解池的电极反应式时,可以用实际放电的离子表示,但书写电解池的总反应时,弱电解质要写成分子式。
如用惰性电极电解食盐水时,阴极反应式为2H++2e-===H2↑(或2H2O+2e-===H2↑+2OH-);总反应离子方程式为2Cl-+2H2O2OH-+H2↑+Cl2↑。
②电解水溶液时,应注意放电顺序,位于H+、OH-之后的离子一般不参与放电。
③Fe3+在阴极上放电时生成Fe2+而不是得到单质Fe。
【变式探究】(2018·全国卷Ⅰ,13)最近我国科学家设计了一种CO2+H2S协同转化装置,实现对天然气中CO2和H2S的高效去除。示意图如下所示,其中电极分别为ZnO@石墨烯(石墨烯包裹的ZnO)和石墨烯,石墨烯电极区发生反应为:
①EDTA-Fe2+-e-===EDTA-Fe3+
②2EDTA-Fe3++H2S===2H++S+2EDTA-Fe2+
该装置工作时,下列叙述错误的是( )
A.阴极的电极反应:CO2+2H++2e-===CO+H2O
B.协同转化总反应:CO2+H2S===CO+H2O+S
C.石墨烯上的电势比ZnO@石墨烯上的低
D.若采用Fe3+/Fe2+取代EDTA-Fe3+/EDTA-Fe2+,溶液需为酸性
【答案】C
【解析】由题中信息可知,石墨烯电极发生氧化反应,为电解池的阳极,则ZnO@石墨烯电极为阴极。阳极接电源正极,电势高,阴极接电源负极,电势低,故石墨烯上的电势比ZnO@石墨烯上的高,C项错误;由题图可知,电解时阴极反应式为CO2+2H++2e-===CO+H2O,A项正确;将阴、阳两极反应式合并可得总反应式为CO2+H2S===CO+H2O+S,B项正确;Fe3+、Fe2+只能存在于酸性溶液中,D项正确。
高频考点三 电子守恒在电化学计算中的应用
【例3】以石墨电极电解200 mL CuSO4溶液,电解过程中转移电子的物质的量n(e-)与产生气体总体积V(标准状况)的关系如图所示,下列说法中正确的是( )
A.电解前CuSO4溶液的物质的量浓度为2 mol·L-1
B.忽略溶液体积变化,电解后所得溶液中c(H+)=2 mol·L-1
C.当n(e-)=0.6 mol时,V(H2)∶V(O2)=3∶2
D.向电解后的溶液中加入16 g CuO,则溶液可恢复到电解前的浓度
【答案】B
【解析】电解CuSO4溶液时,阳极反应式为2H2O-4e-===O2↑+4H+,阴极反应式为Cu2++2e-===Cu,若阴极上没有氢离子放电,则图中气体体积与转移电子物质的量的关系曲线是直线,而题图中是折线,说明阴极上还发生反应:2H++2e-===H2↑。当转移0.4 mol电子时,Cu2+恰好完全析出,n(Cu2+)==0.2 mol,根据铜原子守恒得,c(CuSO4)=c(Cu2+)==1 mol·L-1,A项错误;当转移0.4 mol电子时,生成n(H2SO4)=0.2 mol,随后相当于电解水,因为忽略溶液体积变化,所以电解后所得溶液中c(H+)==2 mol·L-1,B项正确;当n(e-)=0.6 mol时,发生反应:2CuSO4+2H2O2Cu+O2↑+2H2SO4、2H2O2H2↑+O2↑,n(H2)=0.1 mol,n(O2)=0.1 mol+0.05 mol=0.15 mol,所以V(H2)∶V(O2)=0.1 mol∶0.15 mol=2∶3,C项错误;因电解后从溶液中析出Cu、O2、H2,所以只加入CuO不能使溶液恢复到电解前的浓度,D项错误。
【方法技巧】电化学综合计算的三种常用方法
(1)根据总反应式计算
先写出电极反应式,再写出总反应式,最后根据总反应式列出比例式计算。
(2)根据电子守恒计算
①用于串联电路中阴阳两极产物、正负两极产物、相同电量等类型的计算,其依据是电路中转移的电子数相等。
②用于混合溶液中电解的分阶段计算。
(3)根据关系式计算
根据得失电子守恒定律建立起已知量与未知量之间的桥梁,构建计算所需的关系式。
【变式探究】按如图1所示装置进行电解,A、B、C、D均为铂电极,回答下列问题。
(1)甲槽电解的是200 mL一定浓度的NaCl与CuSO4的混合溶液,理论上两极所得气体的体积随时间变化的关系如图2所示(气体体积已换算成标准状况下的体积,电解前后溶液的体积变化忽略不计)。
①原混合溶液中NaCl的物质的量浓度为_____mol·L-1,CuSO4的物质的量浓度为______mol·L-1。
②t2时所得溶液的pH=________。
(2)乙槽为200 mL CuSO4溶液,乙槽内电解的总离子方程式:_____________________:
①当C极析出0.64 g物质时,乙槽溶液中生成的H2SO4为________mol。电解后,若使乙槽内的溶液完全复原,可向乙槽中加入________(填字母)。
A.Cu(OH)2 B.CuO
C.CuCO3 D.Cu2(OH)2CO3
②若通电一段时间后,向所得的乙槽溶液中加入0.2 mol的Cu(OH)2才能恰好恢复到电解前的浓度,则电解过程中转移的电子数为________。
【解析】(1)①A、B、C、D均为惰性电极Pt,甲槽电解NaCl和CuSO4的混合液,阳极上离子放电顺序为Cl->OH->SO,阴极上离子放电顺序为Cu2+>H+>Na+,开始阶段阴极上析出Cu,阳极上产生Cl2,则题图2中曲线Ⅰ代表阴极产生气体体积的变化,曲线Ⅱ代表阳极产生气体体积的变化。阳极上发生的反应依次为2Cl--2e-===Cl2↑、4OH--4e-===2H2O+O2↑,由曲线Ⅱ可知,Cl-放电完全时生成224 mL Cl2,根据Cl原子守恒可知,溶液中c(NaCl)==0.1 mol·L-1;阴极上发生的反应依次为Cu2++2e-===Cu、2H++2e-===H2↑,由曲线Ⅱ可知Cu2+放电完全时,阳极上产生224 mL Cl2和112 mL O2,则电路中转移电子的物质的量为0.01 mol×2+0.005 mol×4=0.04 mol,据得失电子守恒可知n(Cu2+)=0.04 mol×=0.02 mol,故混合液中c(CuSO4)==0.1 mol·L-1。②0~t1时间内相当于电解CuCl2,电解反应式为CuCl2Cu+Cl2↑,t1~t2时间内相当于电解CuSO4,而电解CuSO4溶液的离子反应为2Cu2++2H2O2Cu+O2↑+4H+,则生成H+的物质的量为0.005 mol×4=0.02 mol,则有c(H+)==0.1 mol·L-1,故溶液的pH=1。(2)电解CuSO4溶液时,Cu2+在阴极放电,水电离的OH-在阳极放电,电解的总离子方程式为2Cu2++2H2O2Cu+O2↑+4H+。①C极为阴极,电极反应式为Cu2++2e-===Cu,析出0.64 g Cu(即0.01 mol)时,生成H2SO4的物质的量也为0.01 mol。电解CuSO4溶液时,阴极析出Cu,阳极上产生O2,故可向电解质溶液中加入CuO、CuCO3等使电解质溶液完全复原。②加入0.2 mol Cu(OH)2相当于加入0.2 mol CuO和0.2 mol H2O,则电解过程中转移电子的物质的量为0.2 mol×2+0.2 mol×2=0.8 mol,即0.8NA个电子。
【答案】(1)①0.1 0.1 ②1
(2)2Cu2++2H2O2Cu+O2↑+4H+ ①0.01 BC ②0.8NA
高频考点四 电解原理的应用
【例4】(2021·广东高考)钴(Co)的合金材料广泛应用于航空航天、机械制造等领域。如图为水溶液中电解制备金属钴的装置示意图。下列说法正确的是
A.工作时,Ⅰ室和Ⅱ室溶液的均增大
B.生成,Ⅰ室溶液质量理论上减少
C.移除两交换膜后,石墨电极上发生的反应不变
D.电解总反应:
【答案】D
【解析】由图可知,该装置为电解池,石墨电极为阳极,水在阳极失去电子发生氧化反应生成氧气和氢离子,电极反应式为2H2O-4e-=O2↑+4H+,Ⅰ室中阳离子电荷数大于阴离子电荷数,放电生成的氢离子通过阳离子交换膜由Ⅰ室向Ⅱ室移动,钴电极为阴极,钴离子在阴极得到电子发生还原反应生成钴,电极反应式为Co2++2e-=Co,Ⅲ室中阴离子电荷数大于阳离子电荷数,氯离子过阴离子交换膜由Ⅲ室向Ⅱ室移动,电解的总反应的离子方程式为2Co2++2H2O2 Co +O2↑+4H+。由分析可知,放电生成的氢离子通过阳离子交换膜由Ⅰ室向Ⅱ室移动,使Ⅱ室中氢离子浓度增大,溶液pH减小,故A错误;由分析可知,阴极生成1mol钴,阳极有1mol水放电,则Ⅰ室溶液质量减少18g,故B错误;若移除离子交换膜,氯离子的放电能力强于水,氯离子会在阳极失去电子发生氧化反应生成氯气,则移除离子交换膜,石墨电极的电极反应会发生变化,故C错误;由分析可知,电解的总反应的离子方程式为2Co2++2H2O2 Co +O2↑+4H+,故D正确;故选D。
【变式探究】(2020·全国卷Ⅱ节选)(1)氯气是制备系列含氯化合物的主要原料,可采用如图所示的装置来制取。装置中的离子膜只允许________离子通过,氯气的逸出口是________(填标号)。
(2)(2020·全国卷Ⅱ节选)CH4和CO2都是比较稳定的分子,科学家利用电化学装置实现两种分子的耦合转化,其原理如图所示:
①阴极上的反应式为_____________________________________________________。
②若生成的乙烯和乙烷的体积比为2∶1,则消耗的CH4和CO2体积比为________。
【解析】(1)结合题图电解装置,可知阴极上水电离出的H+得电子生成H2,Na+从左侧通过离子膜向阴极移动,即该装置中的离子膜只允许Na+通过;电解时阳极上Cl-失去电子,Cl2在a出口逸出。(2)①结合图示可知CO2在阴极发生还原反应生成CO,即阴极上的反应式为CO2+2e-===CO+O2-。②设生成C2H4和C2H6的物质的量分别为2 mol和1 mol,则反应中转移电子的物质的量为4 mol×2+2 mol×1=10 mol,根据碳原子守恒,可知反应的CH4为6 mol;则由CO2→CO转移10 mol电子,需消耗5 mol CO2,则反应中消耗CH4和CO2的体积比为6∶5。
【答案】(1)Na+ a (2)①CO2+2e-===CO+O2-
②6∶5
【变式探究】[2019·北京节选]氢能源是最具应用前景的能源之一,高纯氢的制备是目前的研究热点。
(2)可利用太阳能光伏电池电解水制高纯氢,工作示意图如下。通过控制开关连接K1或K2,可交替得到H2和O2。
①制H2时,连接_______________。产生H2的电极反应式是_______________________。
②改变开关连接方式,可得O2。
③结合①和②中电极3的电极反应式,说明电极3的作用:________________________。
【答案】(2)K1 2H2O+2e−=H2↑+2OH− 连接K1或K2时,电极3分别作为阳极材料和阴极材料,并且NiOOH和Ni(OH)2相互转化提供电子转移
【解析】(2)①电极生成H2时,根据电极放电规律可知H+得到电子变为氢气,因而电极须连接负极,因而制H2时,连接K1,该电池在碱性溶液中,由H2O提供H+,电极反应式为2H2O+2e−=H2↑+2OH−;
③电极3上NiOOH和Ni(OH)2相互转化,其反应式为NiOOH+e−+H2O⇌Ni(OH)2+OH−,当连接K1时,Ni(OH)2失去电子变为NiOOH,当连接K2时,NiOOH得到电子变为Ni(OH)2,因而作用是连接K1或K2时,电极3分别作为阳极材料和阴极材料,并且NiOOH和Ni(OH)2相互转化提供电子转移。
【举一反三】[2019·江苏卷]CO2的资源化利用能有效减少CO2排放,充分利用碳资源。
(2)电解法转化CO2可实现CO2资源化利用。电解CO2制HCOOH的原理示意图如下。
①写出阴极CO2还原为HCOO−的电极反应式: 。
②电解一段时间后,阳极区的KHCO3溶液浓度降低,其原因是 。
【答案】(2)①CO2+H++2e−====HCOO−或CO2+ HCO3−+2e−====HCOO−+ CO32− ②阳极产生O2,pH减小,HCO3−浓度降低;K+部分迁移至阴极区
【解析】(2)①根据电解原理,阴极上得到电子,化合价降低,CO2+HCO3−+2e− =HCOO−+CO32−,或CO2+H++2e− =HCOO−;②阳极反应式为2H2O−4e− =O2↑+4H+,阳极附近pH减小,H+与HCO3− 反应,同时部分K+迁移至阴极区,所以电解一段时间后,阳极区的KHCO3溶液浓度降低。
高频考点五 金属腐蚀与防护
【例5】(2020·江苏卷)将金属M连接在钢铁设施表面,可减缓水体中钢铁设施的腐蚀。在题图所示的情境中,下列有关说法正确的是
A. 阴极的电极反应式为
B. 金属M的活动性比Fe的活动性弱
C. 钢铁设施表面因积累大量电子而被保护
D. 钢铁设施在河水中的腐蚀速率比在海水中的快
【答案】C
【解析】该装置为原电池原理的金属防护措施,为牺牲阳极的阴极保护法,金属M作负极,钢铁设备作正极,据此分析解答。阴极的钢铁设施实际作原电池的正极,正极金属被保护不失电子,故A错误;阳极金属M实际为原电池装置的负极,电子流出,原电池中负极金属比正极活泼,因此M活动性比Fe的活动性强,故B错误;金属M失电子,电子经导线流入钢铁设备,从而使钢铁设施表面积累大量电子,自身金属不再失电子从而被保护,故C正确;海水中的离子浓度大于河水中的离子浓度,离子浓度越大,溶液的导电性越强,因此钢铁设施在海水中的腐蚀速率比在河水中快,故D错误;故选C。
【方法技巧】判断金属腐蚀快慢的规律
(1)对同一电解质溶液来说,腐蚀速率的快慢:电解原理引起的腐蚀>原电池原理引起的腐蚀>化学腐蚀>有防护措施的腐蚀。
(2)对同一金属来说,在不同溶液中腐蚀速率的快慢:强电解质溶液中>弱电解质溶液中>非电解质溶液中。
(3)活动性不同的两种金属,活动性差别越大,腐蚀速率越快。
(4)对同一种电解质溶液来说,电解质浓度越大,金属腐蚀越快。
【变式探究】(2019·上海卷)关于右图装置,叙述错误的是( )
A.石墨电极反应O2+4H++4e-===2H2O
B.鼓入少量空气,会加快Fe的腐蚀
C.加入少量的NaCl,会加快Fe的腐蚀
D.加入HCl,石墨电极反应式:2H++2e-===H2↑
【答案】A
【解析】A.钢铁在接近中性的潮湿的空气中腐蚀属于吸氧腐蚀,石墨作正极,电极反应为2H2O+O2+4e-===4OH-,错误;B.铁发生的是吸氧腐蚀,鼓入少量的空气,增加了氧气的量,加快腐蚀,正确;C.加入氯化钠,增加了溶液的导电性,加快了钢铁的腐蚀,正确;D.加入HCl后,溶液呈强酸性,铁发生析氢腐蚀,石墨为正极,电极反应式为2H++2e-===H2↑,正确。
【变式探究】[2019·江苏卷]将铁粉和活性炭的混合物用NaCl溶液湿润后,置于如图所示装置中,进行铁的电化学腐蚀实验。下列有关该实验的说法正确的是
A.铁被氧化的电极反应式为Fe−3e−===Fe3+
B.铁腐蚀过程中化学能全部转化为电能
C.活性炭的存在会加速铁的腐蚀
D.以水代替NaCl溶液,铁不能发生吸氧腐蚀
【答案】C
【解析】在铁的电化学腐蚀中,铁单质失去电子转化为二价铁离子,即负极反应为:Fe−2e−=Fe2+,故A错误;铁的腐蚀过程中化学能除了转化为电能,还有一部分转化为热能,故B错误;活性炭与铁混合,在氯化钠溶液中构成了许多微小的原电池,加速了铁的腐蚀,故C正确;以水代替氯化钠溶液,水也呈中性,铁在中性或碱性条件下易发生吸氧腐蚀,故D错误。
【变式探究】 (2018·北京卷)验证牺牲阳极的阴极保护法,实验如下(烧杯内均为经过酸化的3%NaCl溶液)。
①
②
③
在Fe表面生成蓝色沉淀
试管内无明显变化
试管内生成蓝色沉淀
下列说法不正确的是( )
A.对比②③,可以判定Zn保护了Fe
B.对比①②,K3[Fe(CN)6]可能将Fe氧化
C.验证Zn保护Fe时不能用①的方法
D.将Zn换成Cu,用①的方法可判断Fe比Cu活泼
【答案】D
【解析】实验②中加入K3[Fe(CN)6],溶液无变化,说明溶液中没有Fe2+;实验③中加入K3[Fe(CN)6]生成蓝色沉淀,说明溶液中有Fe2+,A项正确;对比①②可知,①中K3[Fe(CN)6]可能将Fe氧化成Fe2+,Fe2+再与K3[Fe(CN)6]反应生成蓝色沉淀,B项正确;由以上分析可知,验证Zn保护Fe时,可以用②③做对比实验,不能用①的方法,C项正确;K3[Fe(CN)6]可将单质铁氧化为Fe2+,Fe2+与K3[Fe(CN)6]生成蓝色沉淀,附着在Fe表面,无法判断铁比铜活泼,D项错误。
【变式探究】(双选)为了减少钢管因锈蚀造成的损失,某城市拟用如图方法保护埋在酸性土壤中的钢管。下列有关说法中错误的是( )
A.在潮湿的酸性土壤中,钢管主要发生析氢腐蚀
B.在潮湿的酸性土壤中,电子由钢管通过导线流向金属棒M
C.在潮湿的酸性土壤中,H+向金属棒M移动,抑制H+与铁的反应
D.金属棒M与钢管用导线连接后可使钢管表面的腐蚀电流接近于零
【答案】BC
【解析】在潮湿的酸性土壤中,钢管主要发生析氢腐蚀,A项正确;在潮湿的酸性土壤中,金属棒M做负极,可以保护钢管不被腐蚀,电子由负极金属棒M通过导线流向正极钢管,B项错误;在潮湿的酸性土壤中,H+向正极钢管移动,H+在正极得电子产生氢气,C项错误;金属棒M与钢管用导线连接后保护埋在酸性土壤中的钢管,可使钢管表面的腐蚀电流接近于零,D项正确。
新教材高考化学一轮复精品讲义第15讲化学反应的热效应(含解析): 这是一份新教材高考化学一轮复精品讲义第15讲化学反应的热效应(含解析),共17页。
新教材高考化学一轮复精品讲义第13讲原子结构化学键(含解析): 这是一份新教材高考化学一轮复精品讲义第13讲原子结构化学键(含解析),共19页。
新教材高考化学一轮复精品讲义第13讲原子结构化学键(含解析): 这是一份新教材高考化学一轮复精品讲义第13讲原子结构化学键(含解析),共19页。