


黑龙江省鸡西实验中学2024届高三历史上学期第二次月考试题(Word版附解析)
展开安徽省六安第二中学2024届高三历史上学期第二次月考试题(Word版附解析): 这是一份安徽省六安第二中学2024届高三历史上学期第二次月考试题(Word版附解析),共14页。试卷主要包含了 王安石变法有如下措施等内容,欢迎下载使用。
重庆市南开中学2024届高三历史上学期第二次月考试题(Word版附解析): 这是一份重庆市南开中学2024届高三历史上学期第二次月考试题(Word版附解析),共12页。试卷主要包含了选择题,非选择题等内容,欢迎下载使用。
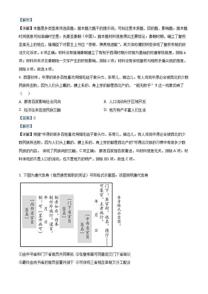
重庆市南开中学2024届高三历史上学期第一次月考试题(Word版附解析): 这是一份重庆市南开中学2024届高三历史上学期第一次月考试题(Word版附解析),共13页。试卷主要包含了 汉代音乐理论将“五声”, 唐《通典》中记载, 下图是光绪二十九年等内容,欢迎下载使用。