所属成套资源:新高考生物二轮复习专题综合练 (含解析)
新高考生物二轮复习专题综合练(十):现代生物科技(含解析)
展开
这是一份新高考生物二轮复习专题综合练(十):现代生物科技(含解析),共21页。
(十):现代生物科技
1.下列有关基因工程操作的叙述中,正确的是( )
A. 用同种限制酶切割载体与目的基因可获得相同的粘性末端
B. 检测到受体细胞含有目的基因就标志着基因工程操作的成功
C. 以蛋白质的氨基酸序列为依据合成的目的基因与原基因的碱基序列相同
D. 用含抗生素抗性基因的质粒作为载体是因为其抗性基因便于与外源基因连接
2.作为基因工程中的“分子运输车”——载体,应具备的条件是( )
①必须有一个或多个限制酶的切割位点,以便目的基因可以插入到载体上
②载体必须具备自我复制的能力,或整合到受体染色体DNA上随染色体DNA的复制而同步复制
③必须带有标记基因,以便进行重组后的筛选
④必须是安全的,不会对受体细胞有害,或不能进入到除受体细胞外的其他生物细胞中去
A.①③④ B.②③④ C.①②④ D.①②③④
3.菊花是一种双子叶植物,易被桃蚜侵害。桃蚜不但直接影响植物生长,还是多种植物病毒的主要传播媒介。雪花莲凝集素基因(GNA基因)的表达产物能有效抑制桃蚜生长,某科研团队运用农杆菌转化法获得了转GNA基因菊花。下列有关叙述错误的是( )
A.受体细胞可以选择菊花叶片细胞或桃蚜细胞
B.将目的基因GNA插入Ti质粒的T-DNA上构建基因表达载体
C.菊花外植体产生的酚类化合物能吸引农杆菌移向受体细胞,有利于目的基因成功导入
D.应用抗虫接种实验,检测转基因菊花对桃蚜的抗性及抗性的程度
4.导致新冠肺炎的病原体是“2019—nCoV”病毒,该病毒为RNA病毒,其序列中具有RNA聚合酶基因,无逆转录酶基因。快速准确的检测对疫情防控起着至关重要的作用。病毒的检测方法有:①用“新冠病毒核酸检测试剂盒”,检测病毒的遗传物质RNA;②特异性抗原蛋白检测,即检测病毒表面的一种糖蛋白;③特异性抗体检测,即检测感染者体内通过免疫反应所产生的某种抗体。下列有关说法不正确的是( )
A.方法①②③都需要从患者体内采集病毒样本
B.方法②③都需要用到抗原—抗体杂交的方法
C.某人有可能①②为阳性③为阴性,也可能③为阳性①②为阴性
D.由于RNA相比DNA稳定性差,往往将病毒样本的RNA反转录成cDNA,扩增之后进行分段测序,在该过程中需要用到的酶有逆转录酶、DNA聚合酶
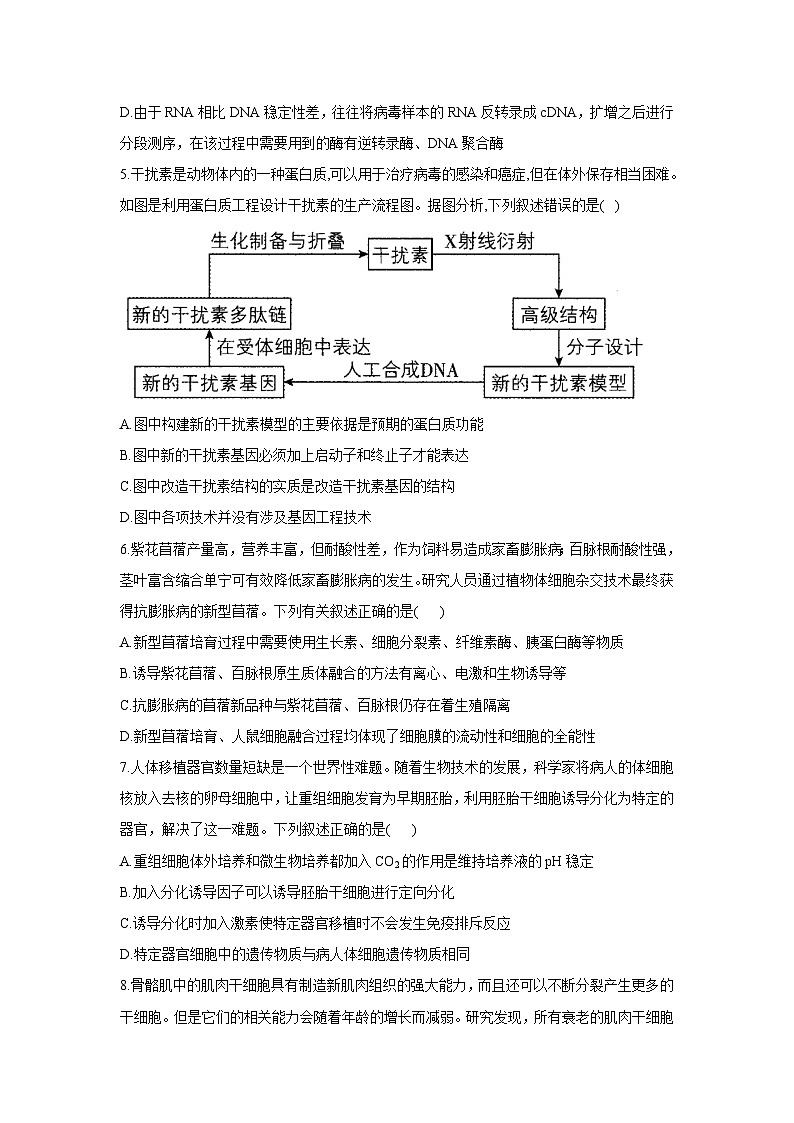
5.干扰素是动物体内的一种蛋白质,可以用于治疗病毒的感染和癌症,但在体外保存相当困难。如图是利用蛋白质工程设计干扰素的生产流程图。据图分析,下列叙述错误的是( )
A.图中构建新的干扰素模型的主要依据是预期的蛋白质功能
B.图中新的干扰素基因必须加上启动子和终止子才能表达
C.图中改造干扰素结构的实质是改造干扰素基因的结构
D.图中各项技术并没有涉及基因工程技术
6.紫花苜蓿产量高,营养丰富,但耐酸性差,作为饲料易造成家畜膨胀病;百脉根耐酸性强,茎叶富含缩合单宁可有效降低家畜膨胀病的发生。研究人员通过植物体细胞杂交技术最终获得抗膨胀病的新型苜蓿。下列有关叙述正确的是( )
A.新型苜蓿培育过程中需要使用生长素、细胞分裂素、纤维素酶、胰蛋白酶等物质
B.诱导紫花苜蓿、百脉根原生质体融合的方法有离心、电激和生物诱导等
C.抗膨胀病的苜蓿新品种与紫花苜蓿、百脉根仍存在着生殖隔离
D.新型苜蓿培育、人鼠细胞融合过程均体现了细胞膜的流动性和细胞的全能性
7.人体移植器官数量短缺是一个世界性难题。随着生物技术的发展,科学家将病人的体细胞核放入去核的卵母细胞中,让重组细胞发育为早期胚胎,利用胚胎干细胞诱导分化为特定的器官,解决了这一难题。下列叙述正确的是( )
A.重组细胞体外培养和微生物培养都加入CO2的作用是维持培养液的pH稳定
B.加入分化诱导因子可以诱导胚胎干细胞进行定向分化
C.诱导分化时加入激素使特定器官移植时不会发生免疫排斥反应
D.特定器官细胞中的遗传物质与病人体细胞遗传物质相同
8.骨骼肌中的肌肉干细胞具有制造新肌肉组织的强大能力,而且还可以不断分裂产生更多的干细胞。但是它们的相关能力会随着年龄的增长而减弱。研究发现,所有衰老的肌肉干细胞中都存在CAS1蛋白。将衰老肌肉干细胞中的GAS1蛋白去除,肌肉干细胞可恢复年轻状态,从而恢复强大的再生能力。下列相关叙述正确的是( )
A.肌肉干细胞制造新肌肉组织是细胞全能性的体现
B.年幼个体中不存在衰老肌肉干细胞
C.GAS1蛋白可能会抑制衰老肌肉干细胞的有丝分裂
D.衰老肌肉干细胞中的酶活性均比幼嫩肌肉干细胞中的低
9.我国某地区由于日照时间长,昼夜温差大,特别适合棉花的种植。该地区种植的棉花以色泽好、品级高、纤维长、产量高而著称,是世界上最好的棉花之一。我国科学家培育出一种具有自主知识产权的转基因抗虫棉,利用幼胚离体培养、单倍体育种等技术获得大量的植株,同时对其进行转基因效果评估。下列叙述错误的是( )
A.该地区的自然条件有利于植株光合产物的积累,有助于提升棉花品质
B.棉花幼胚组织脱分化和再分化培养基中植物激素的比例不同
C.利用杂合的抗虫棉进行单倍体育种得到的后代性状基本一致
D.培育出的抗虫棉需从分子水平以及个体生物学水平进行效果评估
10.中科院动物所和福州大熊猫研究中心合作,通过将大熊猫的细胞核植入去核后的兔子卵细胞,在世界上最早克隆出一批大熊猫胚胎,表明我国的大熊猫人工繁殖研究再次走到世界前列。下列有关克隆大熊猫胚胎的叙述中不正确的是( )
A.胚胎细胞核的移植成功率高于成体细胞核的移植
B.兔子卵细胞质的作用之一是激发大熊猫细胞核的全能性
C.重组细胞最初分裂时,DNA复制后不再进行转录
D.大熊猫的克隆成功证明细胞质具有调控细胞核发育的作用
11.生物技术安全性和伦理问题是社会关注的热点。下列叙述错误的是( )
A.应严格选择转基因植物的目的基因,避免产生对人类有害的物质
B.当今社会的普遍观点是禁止克隆人的实验,但不反对治疗性克隆
C.反对设计试管婴儿的原因之一是有人滥用此技术选择性设计婴儿
D.生物武器是用微生物、毒素、干扰素及重组致病菌等来形成杀伤力
12.下图表示研究人员利用胚胎工程培育优质奶牛的过程,下列相关说法正确的是( )
A. ①代表体外受精,与体内受精不同的是体外受精前精子需要获能
B. ②代表早期胚胎培养,该过程中细胞进行有丝分裂,无细胞分化
C. ③代表胚胎分割,需均等分割桑椹胚内细胞团,以免影响胚胎发育
D. 为选育出能泌乳的母奶牛,移植前需从胚胎的滋养层部位取样,做 DNA 分析鉴定性别
13.软骨发育不全为常染色体显性遗传病,基因型为HH的个体会在新生儿期死亡。一对夫妻均为该病患者,希望通过胚胎工程技术辅助生育一个健康的孩子。下列做法正确的是( )
A.若只得到了一个胚胎,可选择在原肠胚期对其进行分割,经体外培养后移植到子宫
B.从桑葚胚中分离少量滋养层细胞,培养后检测基因型
C.从羊水中提取细胞进行检测,并根据检测结果移植基因型为hh的胚胎
D.培育试管婴儿时,需经促排卵处理后进行体外受精
14.下列有关“设计试管婴儿”的说法错误的是( )
A.不合适的胚胎的处理问题是“设计试管婴儿”所引发的主要问题之一
B.利用“设计试管婴儿”技术可以排查某些遗传病,以保证生出健康的孩子
C.“设计试管婴儿”必须得到政府的审批而试管婴儿则不需要,这是因为前者技术复杂有一定的危险性,而后者技术上已经很成熟
D.若将“设计试管婴儿”技术用于设计婴儿性别也是该技术引发争议的原因之一
15.城郊型农业发源于临近城市的郊区地带,利用优越的地理位置生产鲜活农副产品以满足城市市场和生态环境需求。如图为某城郊农场生态系统的能量流动图。下列说法正确的是( )
A.种植业子系统中绿色植物光合作用固定的太阳能是流经该农场生态系统的总能量
B.养殖业子系统的能量是种植业子系统能量的10%~20%
C.养殖业子系统中的粪便能为种植业子系统提供能量
D.种植业子系统的部分能量将会输出该农场生态系统
16.为解决农村污水处理问题,科研人员研发了“厌氧一跌水充氧接触氧化一人工湿地”的组合工艺。其原理是:生活污水先进入厌氧沼气池发酵,发酵后的污水用泵提升进入多级跌水池,通过污水的逐级跌落自然充氧,不断降解有机物;经过跌水池的污水再进入水耕蔬菜型人工湿地(如图所示)。下列相关叙述错误的是( )
A.多种微生物的共同降解、协同作用是水中污染物得以去除的主要原因
B.污染物的去除效果与水温、跌水高度、水的停留时间均有关系
C.水耕蔬菜的生长,对水中藻类的繁殖和生长起到了促进作用
D.上述工艺应用了循环原理等生态工程原理
17.下列关于基因工程的叙述正确的是( )
A.若两种限制性核酸内切酶的识别序列及切割位点如图,则理论上酶II可作用的序列种类是酶1的4倍
B.植物甲含有A基因,其编码的蛋白质中富含赖氨酸,通过基因工程培育出含A基因的玉米植株乙自交(A基因均正常表达且不考虑变异),若其子代中富含赖氨酸的个体占15/16, 则用乙的体细胞离体培养所产生的植株100%富含赖氨酸
C.用限制性核酸内切酶从质粒上切下一个目的基因需消耗8个水分子
D.DNA连接酶将目的基因的粘性末端与载体的粘性末端之间的配对碱基连接在一起。
18.通过植物细胞工程技术,可利用甲高产不耐盐、乙低产耐盐的两种二倍体植物培育高产耐盐的杂种植株,实验流程如图所示。下列叙述正确的是( )
A.①通常将植物细胞置于含纤维素酶和果胶酶的低渗溶液中处理
B.②到③的过程中,杂种细胞内高尔基体和线粒体活动明显增强
C.由④到目的植株需进一步筛选的原因是④中含有高产不耐盐品种
D.目的植株相对于甲、乙而言发生了染色体数目变异导致植株不可育
19.如图是我国科学家制备小鼠孤雄单倍体胚胎干细胞的相关研究流程,其中Oct4基因在维持胚胎干细胞全能性和自我更新中发挥重要作用。下列叙述正确的是( )
A. 过程①中选取的卵子,应该是处于减数第一次分裂中则的卵母细胞
B. 小鼠狐雄单倍体胚胎干细胞可在滋养}细胞上:培养维持不分化状态
C. 过程②早期胚胎发育一次经历桑椹胚、原肠胚和囊胚等不同的发育阶段
D. 过程③胚胎干细胞取自囊胚内细胞团,这类细胞的细胞核大,核仁明显
20.“RT-PCR”是将RNA的反转录(RT)和cDNA的多聚酶链式反应(PCR)相结合的技术。下面是RT-PCR过程示意图,①和②为逆转录酶催化的逆转录过程,③是PCR过程。据图分析,下列说法错误的是( )
A.RT-PCR技术可检测细胞内基因的表达水平
B.RT-PCR可检测细胞内新冠病毒等RNA病毒含量
C.逆转录酶和DNA聚合酶结构相同,都能催化DNA的合成
D.可通过设计特定引物利用RT-PCR技术扩增特定基因片段
21.利用相关工程技术可以获得抗黑腐病杂种黑芥-花椰菜植株,已知野生黑芥具有黑腐病的抗性基因,而花椰菜易受黑腐病菌的危害而患黑腐病,技术人员用一定剂量的紫外线处理黑芥原生质体可使其染色体片段化,并丧失再生能力,再利用此原生质体作为部分遗传物质的供体与完整的花椰菜原生质体融合,流程如下图。
据图回答下列问题:
(1)该过程用到的工程技术有______和______.
(2)过程①所需的酶是______,过程②PEG的作用是______,经过②操作后,需筛选出融合的杂种细胞,显微镜下观察融合的活细胞中有供体的叶绿体存在可作为初步筛选杂种细胞的标志。
(3)原生质体培养液中需要加入适宜浓度的甘露醇以保持一定的渗透压,其作用是______.原生质体经过细胞壁再生,进而分裂和脱分化形成______.
(4)若分析再生植株的染色体变异类型,应剪取再生植株和双亲植株的根尖,制成装片,然后在显微镜下观察比较染色体的______;将杂种植株栽培在含有______的环境中,可筛选出具有高抗性的杂种植株.
22.B基因存在于水稻基因组中,其在体细胞和精子中正常表达,在卵细胞中不转录。为研究B基因表达对卵细胞的影响,设计并完成了如下实验来获取能够在卵细胞中表达B基因的转基因植株。请回答下列问题:
注:Luc基因表达的荧光素酶能催化荧光素产生荧光
(1)图中所示的基因表达载体需含有启动子,它是______________识别并结合的位点。
(2)可利用___中的RNA构建cDNA文库,从中获得B基因中编码蛋白的序列。将该序列与Luc基因连接成融合基因(表达的蛋白质能保留两种蛋白质各自的功能),然后构建基因表达载体。与基因组文库相比,cDNA文库的基因数相对较少,原因是___________________________________。
(3)基因工程操作的核心步骤是____________________________。
(4)要判断T-DNA是否整合到水稻细胞染色体DNA上,可采用____________的方法进行检测。
(5)可以通过检测加入________后该植株卵细胞中是否发出荧光,鉴定和筛选出能表达B基因的转基因植株。
23.埃博拉病毒(EBoV)呈纤维状,EBoV衣壳外有包膜,包膜上有5种蛋白棘突(VP系列蛋白和GP蛋白),其中GP蛋白最为关键,能被宿主细胞强烈识别。人感染埃博拉病毒后会引起出血热。治疗疾病的有效方法是注射疫苗或者抗体。如图为制备埃博拉病毒的单克隆抗体的过程,据图回答问题:
(1)埃博拉病毒(EBoV)侵入人体时,在细胞中以RNA为模板,在_______________酶的作用下,合成相应的DNA并指导蛋白质合成,进行增殖。冻干剂型埃博拉病毒疫苗于2017年10月在我国研制成功。以GP蛋白作为疫苗比较安全,其原因是GP蛋白自身没有感染能力,但保留有_______________。
(2)B淋巴细胞和骨髓瘤细胞融合的过程均体现了细胞膜具有___________________的结构特点。在体外融合时需要诱导,与诱导植物原生质体融合不同的是图中还可用____________________诱导融合。筛选后的所需细胞群应具备的特点是_______________。
(3)在体外进行动物细胞培养时需要在合成培养基的基础上添加___________________等天然成分。同时为了维持培养液的pH和供细胞代谢利用,需要提供的气体环境是___________________。
(4)获得的单克隆抗体最终可以从___________________中提取。“生物导弹”中,抗体的靶向作用是利用了其具有___________________的特点。
24.某研究所以马尾藻岩藻聚糖(SF)为研究对象,体外培养小鼠肉瘤细胞S180,做抗肿瘤活性实验的研究。下列为部分实验步骤与结果。
实验步骤:
①将S180肿瘤细胞以RPMI1640为营养液,在5% CO2培养箱中培养。
②将上述培养过的S180肿瘤细胞经酶消化,按1×103~1×105个·mL-1接种到96孔培养板,适宜条件下培养24 h、48 h、72 h、96 h后,以MTT法(又称比色法,一种检测细胞存活和生长的方法)于波长490 nm处测定OD值,结果如图1。
③在适宜的培养条件和恰当的S180肿瘤细胞接种浓度下,研究不同浓度(0 mg·mL-1、0.1 mg·mL-1、0.5 mg·mL-1、1 mg·mL-1、2 mg·mL-1、4 mg·mL-1、8 mg·mL-1、10 mg·mL-1、15 mg·mL-1、20 mg·mL-1、25 mg·mL-1、30 mg·mL-1)的SF对S180肿瘤细胞增殖的抑制情况,96 h后以MTT法于波长490 nm处测定OD值,结果如图2。
请回答下列问题:
(1)步骤①中以RPMI1640为培养液培养S180肿瘤细胞的原理是__________。培养液中除细胞所需的营养物质之外,通常还添加一定量的__________,以防培养过程中的污染。
(2)步骤②中“消化”所使用的酶是__________,为减少OD值测定的误差,应注意__________。
(3)已知在一定细胞数目范围内,MTT法测得的OD值与活细胞数量呈正相关,由图1可知步骤③中恰当的S180肿瘤细胞接种浓度为__________个·mL-1。
(4)图2实验结果表明,在一定范围内SF浓度与细胞增殖的抑制作用呈__________(填“正相关”或“负相关”),当SF浓度达到__________mg·mL-1时细胞增殖的抑制作用达到极限,继续增加SF浓度对细胞增殖的抑制作用变化不明显。
25.据第三次全国大熊猫野外种群调查,全世界野生大熊猫不足1600只,因此,如何保护和繁殖大熊猫是急待解决的问题,设想如下繁殖过程:
(1)“克隆熊猫”培育技术为胚胎干细胞核移植,培育成功的部分原因是卵细胞质具有调控_________发育的作用。图中A过程是_________,为了抑制细胞分化,要在培养皿底部制备一层细胞(如胚胎成纤维细胞),称为_________。
(2)图中激素处理可使供体_________,从而可培育更多的早期胚胎。代孕受体在移植前需要经过_________处理,以便成功植入或着床。
(3)下列对象中,不适合胚胎移植的是_________。
A.受精卵 B.8细胞胚 C.桑椹胚 D.早期囊胚
(4)为了繁殖更多后代,可以通过________技术,产生同卵多仔。下列关于该技术的叙述中,错误的是_________。
A.增加胚胎数量,快速繁殖
B.同卵多仔的表现型一定相同
C.该技术涉及显微操作技术
D.可以采用相关酶处理卵裂球
26.科学家发明了一种新型的稳定塘污水生态处理系统,取得良好效果。稳定塘是一种人工构筑、以净化污水为目的的工程设施,具有围堤、防渗层等。稳定塘包括好氧塘、兼性塘、厌氧塘等。其结构如下图,稳定塘污水生态处理系统的主要指标见下表,请分析上述材料,回答下列问题:
类型
深浅(m)
污水停留时间(d)
适宜处理污水中有机物浓度
含有的主要生物
好氧塘
相关试卷
这是一份高考生物二轮复习练习:专题14 现代生物科技专题 专题能力提升练(含答案),共8页。
这是一份高考生物二轮复习命题猜想:专题16 现代生物科技(解析版),共40页。试卷主要包含了基因工程的诞生,基因工程的原理及技术,基因工程的应用,蛋白质工程,植物的组织培养,动物的细胞培养与体细胞克隆,细胞融合与单克隆抗体,胚胎干细胞的移植等内容,欢迎下载使用。
这是一份高中生物高考2022届高考生物二轮复习专题综合练(十):现代生物科技(有解析),共21页。

