


广东省珠海市三中2023届高三生物下学期5月模拟试题(Word版附解析)
展开2022-2023学年第二学期高三年级5月模拟考试
生物
本试卷共7页,21小题,满分100分,考试用时75分钟。
注意事项:
1.答题前,考生务必用黑色字迹的钢笔或签字笔将自己的姓名和考生号、考场号、座位号填写在答题卡上。并用2B铅笔将对应的信息点涂黑,不按要求填涂的,答卷无效。
2.选择题每小题选出答案后,用2B铅笔把答题卡上对应题目选项的答案信息点涂黑,如需改动,用橡皮擦干净后,再选涂其他答案,答案不能答在试卷上。
3.非选择题必须用黑色字迹钢笔或签字笔作答,答案必须写在答题卡各题目指定区域内相应位置上;如需改动,先划掉原来的答案,然后再写上新的答案,不准使用铅笔和涂改液。不按以上要求作答的答案无效。
4.考生必须保持答题卡的整洁,考试结束后,只需将答题卡交回。
一、选择题:本题共16小题,共40分。第1—12小题,每小题2分;第13—16小题,每小题4分。在每小题给出的四个选项中,只有一项符合题目要求。
1. 水是生命之源,一切生命都离不开水。下列有关水的叙述,正确的是( )
A. 细胞中的结合水可以结合、溶解、运输无机盐
B. 自由水作为一种良好溶剂的原因是水为非极性分子
C. 手有时会磨出水泡,水泡中的液体主要是组织液
D. 水是有氧呼吸和无氧呼吸共同的代谢终产物
【答案】C
【解析】
【分析】细胞中的水以自由水和结合水的形式存在,自由水是细胞内许多物质的良好溶剂,是化学反应的介质,水还是许多化学反应的产物或反应物,自由水能自由移动,对于运输营养物质和代谢废物具有重要作用,结合水是细胞结构的重要组成成分。
【详解】A、细胞中水包括自由水和结合水,其中自由水既可溶解无机盐,也可运输无机盐,A错误;
B、水分子是极性分子,易与带正电荷或负电荷的分子结合,因此水是良好的溶剂,B错误;
C、手有时会磨出水泡,主要原因是由于挤压和摩擦使局部毛细血管壁透性增大,血浆穿过毛细血管壁进入组织液的液体增加,在局部形成水泡,因此水泡中的液体主要是指组织液,C正确;
D、无氧呼吸的产物是二氧化碳和酒精或者乳酸,不产生水,D错误。
故选C。
2. 我国数千年农耕史从未间断,智慧的劳动人民总结出许多农作经验,口口相传。下列关于农谚的分析错误的是( )
选项
农谚
作用或者原理
A
追肥在雨前,一夜长一拳
肥料中的矿质元素溶解在雨水中能更好地被植物的根系吸收
B
勤除草,谷粒饱
减少杂草与农作物之间对阳光、和空间等资源的竞争
C
稻如莺色红(水稻盈实),全得水来供
水分越充分,越能促进水稻的光合作用,提高产量
D
六月不热,五谷不结
谷物结种需要适宜的温度,温度过低会降低产量
A. A B. B C. C . D. D
【答案】C
【解析】
【分析】影响光合作用的环境因素包括:光照强度、二氧化碳浓度、温度等;影响光合作用的内因包括色素的含量,酶的数量等。
【详解】A、矿质元素大多数是以离子形式被植物吸收的,所以施肥的同时往往适当浇水是因为矿质元素溶解在水中容易被植物吸收,A正确;
B、农田杂草和农作物都是植物,需要进行光合作用,农田杂草过多会与农作物竞争阳光和二氧化碳,以及土壤中的矿质元素等,使农作物的光合作用下降,从而降低产量,B正确;
C、细胞内生化反应都在水溶液中进行,同时水分是光合作用的原料,所以稻如莺色红(水稻盈实),全得水来供,说明水的重要性,但是水分不能太多,若太多则导致水稻根部缺乏氧气,进行无氧呼吸,导致烂根,最终影响产量,C错误;
D、水稻和谷子生长至成熟需要一定的时间,民谚“六月不热,五谷不结”,表明谷物结种需要适宜的温度,温度过低会降低产量,D正确。
故选C。
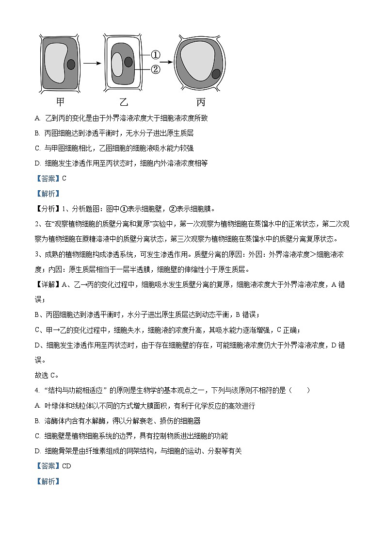
3. 在“探究植物细胞的吸水和失水”的实验中,依次观察到的结果如图所示,其中①②指细胞结构。下列叙述正确的是( )
A. 乙到丙的变化是由于外界溶液浓度大于细胞液浓度所致
B. 丙图细胞达到渗透平衡时,无水分子进出原生质层
C. 与甲图细胞相比,乙图细胞的细胞液吸水能力较强
D. 细胞发生渗透作用至丙状态时,细胞内外溶液浓度相等
【答案】C
【解析】
【分析】1、分析题图:图中①表示细胞壁,②表示细胞膜。
2、在“观察植物细胞的质壁分离和复原”实验中,第一次观察为植物细胞在蒸馏水中的正常状态,第二次观察为植物细胞在蔗糖溶液中的质壁分离状态,第三次观察为植物细胞在蒸馏水中的质壁分离复原状态。
3、成熟的植物细胞构成渗透系统,可发生渗透作用。质壁分离的原因:外因:外界溶液浓度>细胞液浓度;内因:原生质层相当于一层半透膜,细胞壁的伸缩性小于原生质层。
【详解】A、乙→丙的变化过程中,细胞吸水发生质壁分离的复原,细胞液浓度大于外界溶液浓度,A错误;
B、丙图细胞达到渗透平衡时,水分子进出原生质层达到动态平衡,B错误;
C、甲→乙的变化过程中,细胞失水,细胞液的浓度升高,其吸水能力逐渐增强,C正确;
D、细胞发生渗透作用至丙状态时,由于存在细胞壁的存在,可能细胞液浓度仍大于外界溶液浓度,D错误。
故选C。
4. “结构与功能相适应”的原则是生物学的基本观点之一,下列与该原则不相符的是( )
A. 叶绿体和线粒体以不同的方式增大膜面积,有利于化学反应的高效进行
B. 溶酶体内含有水解酶,得以分解衰老、损伤的细胞器
C. 细胞壁是植物细胞系统的边界,具有控制物质进出细胞的功能
D. 细胞骨架是由纤维素组成的网架结构,与细胞的运动、分裂等有关
【答案】CD
【解析】
【分析】细胞骨架是真核细胞中由蛋白质聚合而成的三维的纤维状网架体系。细胞骨架包括微丝、微管和中间纤维。细胞骨架在细胞分裂、细胞生长、细胞物质运输、细胞壁合成等等许多生命活动中都具有非常重要的作用。
【详解】A、叶绿体和线粒体以不同的方式增大膜面积,前者以类囊体薄膜形成基粒形式、后者以内膜折叠形成嵴的形式增大膜面积,有利于化学反应的高效进行,A不符合题意;
B、溶酶体内含有水解酶,得以分解衰老、损伤的细胞器,被称为细胞的消化车间,B不符合题意;
C、植物细胞的系统边界是细胞膜,C符合题意;
D、细胞骨架是真核细胞中由蛋白质聚合而成的三维的纤维状网架体系,D符合题意。
故选CD。
5. 某同学在野外郊游的时候,草丛中突然窜出一条蛇,该同学非常紧张,心跳加快,呼吸急促,撒腿就跑。下列关于该同学当时反应的叙述正确的是( )
A. “撒腿就跑”屑于非条件反射
B. “撒腿就跑”是在神经系统分级调节下完成的
C. 副交感神经活动占优势,胃肠蠕动和消化液分泌会减弱
D. 小腿中肌肉细胞收缩时Na+大量内流使得细胞内外Na+浓度相同
【答案】B
【解析】
【分析】自主神经系统由交感神经和副交感神经两部分组成,它们的作用通常是相反的。当人体处于兴奋状态时,交感神经活动占据优势,心跳加快,支气管扩张,但胃肠的蠕动和消化腺的分泌活动减弱;而当人处于安静状态时,副交感神经活动则占据优势,此时,心跳减慢,但胃肠的蠕动和消化液的分泌会加强,有利于食物的消化和营养物质的吸收。
【详解】A、看到蛇受到惊吓是条件反射,“撒腿就跑”是后天生活经历获得的反应,属于条件反射,A错误;
B、传出神经又可分为支配躯体运动的神经(躯体运动神经)和支配内脏器官的神经(内脏运动神经),奔跑等身体运动由躯体运动神经支配,受中枢神经系统控制,存在分级调节,B正确;
C、副交感神经活动加强,会使心跳减慢,支气管收缩,胃肠的蠕动和消化腺的分泌加强,C错误;
D、神经细胞被激活,钠离子通道开放,钠离子内流,使膜电位由外正内负变成外负内正,形成局部电流,钠离子内流是协助扩散,此时膜外钠离子浓度仍然高于膜内,D错误。
故选B。
6. 下列关于生物科学研究方法和相关实验的说法,错误的是( )
A. 模型构建:研究种群数量的变化规律和DNA双螺旋结构的发现
B. 加法原理:艾弗里的肺炎链球菌的体外转化实验
C. 对比实验:探究酵母菌在不同氧气条件下细胞呼吸的方式
D. 假说–演绎法:摩尔根运用假说–演绎法证明基因在染色体上
【答案】B
【解析】
【分析】1、加法原理是给研究对象施加自变量进行干预。
2、减法原理是排除自变量对研究对象的干扰,同时尽量保持研究对象的稳定。
3、萨顿运用类比推理的方法提出基因在染色体的假说,摩尔根运用假说—演绎法证明基因在染色体上。
【详解】A、研究种群数量变化规律和DNA双螺旋结构的发现都采用模型构建法,而种群数量变化规律是数学模型,DNA双螺旋的结构属于物理模型,A正确;
B、艾弗里的肺炎链球菌体外转化实验中,用蛋白酶、RNA酶、DNA酶等处理细胞提取物体现了“减法原理”,B错误;
C、探究酵母菌在不同氧气条件下的细胞呼吸方式,两组实验均需要控制实验条件,实验属于相互对照,即对比实验,C正确;
D、摩尔根利用果蝇进行杂交实验,运用“假说—演绎法”证明基因在染色体上,D正确。
故选B。
7. 2023年2月23日,科研人员将洋紫荆幼苗从培养箱移植至大盆,标志着搭乘载人飞船经历太空旅行的洋紫荆种子顺利出苗移植,这是航天育种的又一突破。未来有望利用此批幼苗选育获得更多洋紫荆的品种,让新品种洋紫荆美化我们的生活。下列有关航天育种的叙述,正确的是( )
A. 洋紫荆种子经太空旅行后生活力会大大增强,利于选育新品种
B. 太空微重力、高辐射环境能有效降低洋紫荆种子突变的频率
C. 航天育种与其他育种方式相结合,能培育更多的洋紫荆新品种
D. 洋紫荆种子顺利出苗移植标志着新品种的洋紫荆的培育取得成功
【答案】C
【解析】
【分析】1、杂交育种:①方法:杂交→自交→选优,②原理:基因重组。
2、诱变育种:①方法:辐射诱变、激光诱变、化学药剂处理,②原理:基因突变。
3、单倍体育种:①方法:花药离体培养、秋水仙素诱导加倍,②原理:染色体变异(染色体组先成倍减少,再加倍,得到纯种)。
4、多倍体育种:①方法:秋水仙素处理萌发的种子或幼苗,②原理:染色体变异(染色体组成倍增加)。
【详解】A、洋紫荆种子经太空旅行后会发生变异,该过程主要是基因突变,基因突变具有不定向性,故其种子的生活力不一定大大增强,A错误;
B、太空微重力、高辐射环境能提高突变频率,B错误;
C、航天育种的原理是基因突变,属于诱变育种,选育出符合要求的品种后,可结合杂交育种、单倍体育种等育种方式,培育更多的洋紫荆新品种,C正确;
D、顺利出苗的洋紫荆种子可能未发生变异,故不一定能培育出新品种的洋紫荆,D错误。
故选C。
8. 酶分子具有相应底物的活性中心,用于结合并催化底物反应。在37℃、适宜pH等条件下,用NaCl和CuSO4溶液,研究Cu2+、Cl-对唾液淀粉酶催化淀粉水解速率的影响,得到实验结果如图所示,已知Na+和SO42-几乎不影响该反应。下列相关分析正确的是( )
A. 实验中自变量是无机盐溶液的种类
B. Q点条件下淀粉完全水解所需的时间较P点的长
C. 实验说明Cu2+能与淀粉竞争酶分子上的活性中心
D. 若将温度提高至60℃,则三条曲线的最高点均上移
【答案】B
【解析】
【分析】1、实验过程中可以变化的因素称为变量。其中人为改变的变量叫自变量,随着自变量的变化而变化的变量称做因变量。除自变量外、实验过程中可能还会存在一些可变因素,对实验结果造成影响,这些变量称为无关变量。
2、影响酶活性的因素主要是温度和pH,在最适温度 (pH)前,随着温度(pH) 的升高,酶活性增强;到达最适温度(pH) 时,酶活性最强,超过最适温度 (pH)后,随着温度(pH) 的升高,酶活性降低。
【详解】A、根据图示分析可知,无机盐溶液的种类和淀粉溶液浓度是自变量,A错误;
B、根据图示分析可知,Q点和P点的淀粉水解速率相同,但Q点对应的淀粉溶液浓度更大,所以Q点条件下淀粉完全水解所需的时间比P点长,B正确;
C、根据图示分析可知,淀粉水解速率保持相对稳定时,也就是唾液淀粉酶全部充分参与催化反应时,甲组>乙组>丙组,说明Cu2+没有使唾液淀粉酶失活,但降低了酶的活性,说明其是酶的抑制剂,但不能说明Cu2+能与淀粉竞争酶分子上的活性中心,也有可能是改变了酶的空间结构导致其活性降低,C错误;
D、由题意可知,该实验是在37℃条件下完成的,唾液淀粉酶的最适温度也是37℃左右,因此若将温度提高至60°C,酶活性降低,则三条曲线的最高点均下移,D错误。
故选B。
9. 核酸酶属于一类水解酶,可以催化特定的DNA或RNA水解,起到切割核酸的作用。科学家筛选并改造得到一种能特异性切割单链RNA的单链环状DNA(CDR),进一步研究发现CDR的转录产物LDR和翻译产物多肽PDR(如图),也具有与CDR相似的切割功能。下列叙述错误的是( )
A. CDR、LDR和PDR均能降低水解RNA反应的活化能
B. CDR、LDR和PDR均能使核酸中的磷酸二酯键断开
C. 转录得到LDR的过程需要DNA聚合酶参与,原料为核糖核苷酸
D. CDR、LDR和PDR均能特异性切割RNA的原因可能是能识别特定的碱基序列
【答案】C
【解析】
【分析】基因表达包括转录和翻译两个过程,其中转录是以DNA的一条链为模板合成RNA的过程,该过程主要在细胞核中进行,需要RNA聚合酶参与;翻译是以mRNA为模板合成蛋白质的过程,该过程发生在核糖体上,需要以氨基酸为原料,还需要酶、能量和tRNA。
【详解】A、分析题意可知,CDR、LDR和PDR都属于核酸酶,能够水解RNA,酶的作用机理是降低化学反应的活化能,A正确;
B、RNA的基本单位是核糖核苷酸,化学键是磷酸二酯键,而CDR、LDR和PDR都能特异性切割单链RNA,能使核酸中的磷酸二酯键断开,B正确;
C、转录是以DNA的一条链为模板合成RNA的过程,该过程所需要的酶RNA聚合酶,C错误;
D、CDR、LDR和PDR都是核酸酶,三者均能特异性切割RNA的原因可能是能识别特定的碱基序列,D正确。
故选C。
10. 某种洄游鱼类幼鱼阶段在海水中生活,性成熟后回到淡水中产卵。当进入淡水环境中时,由于其细胞外液的浓度高于周围淡水,体外的淡水会不断地渗入体内。鱼体在淡水中会减少饮水并减少神经垂体激素的分泌来调节水分的排出量,促进肾上腺素的分泌以减少Na+的排出量,从而维持体内较高的渗透压。据上述信息,判断下列叙述正确的是( )
A. 减少神经垂体激素的分泌可增加肾小管和集合管对水分的重吸收
B. 神经垂体激素和肾上腺素分泌后,在体液中定向运输到肾脏
C. 神经垂体激素和肾上腺素协调配合,维持鱼体内渗透压相对稳定
D. 该洄游鱼在进入淡水环境的渗透压调节过程中,只存在激素调节
【答案】C
【解析】
【分析】当人体失水过多、饮水不足或吃的食物过咸时→细胞外液渗透压升高→下丘脑渗透压感受器受到刺激→垂体释放抗利尿激素增多→肾小管、集合管对水分的重吸收增加→尿量减少.同时大脑皮层产生渴觉(主动饮水)。
【详解】AC、分析题意可知,鱼体在淡水中会减少饮水并减少神经垂体激素的分泌来调节水分的排出量,促进肾上腺素的分泌以减少Na+的排出量,该过程中肾上腺素主要减少钠离子排出,而神经垂体激素的分泌减少,可减少肾小管和集合管对水分的重吸收,从而使鱼体内的水分减少,钠离子增多,从而维持体内较高的渗透压,A错误,C正确;
B、神经垂体激素和肾上腺素都属于激素,激素随体液运输时是不定向的,B错误;
D、该洄游鱼在进入淡水环境的渗透压调节过程中,既有肾上腺素等激素的调节,也有神经垂体等参与的神经调节,D错误。
故选C。
11. 纸片扩散法是药敏试验中一种常用的方法。取少量大肠杆菌的培养液,均匀涂在培养皿内的培养基上,再放上4片含有链霉素(抗生素)的圆形滤纸,然后在无菌、适宜条件培养12~16h,滤纸片周围出现抑制大肠杆菌生长的环圈(简称抑菌圈,见下图)。下列相关叙述错误的( )
A. 图1中的培养基需冷却至50℃左右时再倒平板,该操作需要在酒精灯旁进行
B. 接种后的平板在培养时的放置应如图2中的①所示
C. 抑菌圈越大,说明大肠杆菌对链霉素的敏感性越小
D. 图3中Ⅳ的抑菌圈中出现了部分菌落,可能是大肠杆菌发生了基因突变
【答案】C
【解析】
【分析】抑菌圈的大小可以反映测试菌对药物的敏感程度。抑菌圈越大,说明该菌对此药敏感性越大,反之越小,若无抑菌圈,则说明该菌对此药具有耐药性。透明圈直径大小与药物浓度、细菌浓度有直接关系。
【详解】A、对培养液进行灭菌后需冷却(至50℃左右)再倒平板,倒平板时应在酒精灯前进行,可以尽可能减少培养基污染,A正确;
B、接种后的培养基需要倒置放置,这样可以防止培养基中水分过快蒸发,同时防止冷凝形成的水珠倒流冲散菌落,应如图2种的①所示,B正确;
C、抑菌圈越大说明抑菌效果越好,即大肠杆菌对该抗生素敏感性越强,C错误;
D、Ⅳ的抑菌圈中出现了少数几个菌落说明这几个菌落出现了抗药性,抗药性的获得是由于这些细菌发生了基因突变,D正确。
故选C。
12. 某雌性动物的基因型为AaXBXb,现对其体内的一个卵原细胞的分裂进行分析。不考虑基因突变,下列叙述错误的是( )
A. 若该卵原细胞连续两次分裂产生4个大小相同的子细胞,则其进行的是有丝分裂
B. 若产生的卵细胞的基因型为AaXBXB,则该卵原细胞的异常发生在减数分裂Ⅰ时
C. 即使四分体时期发生了染色体片段互换,该卵原细胞也只产生一种类型卵细胞
D. 在减数分裂Ⅰ后期或减数分裂Ⅱ后期,细胞中的X染色体数一般为2条
【答案】B
【解析】
【分析】减数分裂过程:
(1)减数第一次分裂前的间期:染色体的复制。
(2)减数第一次分裂:①前期:联会,同源染色体两两配对的现象;②中期:同源染色体成对的排列在赤道板上;③后期:同源染色体分离,非同源染色体自由组合;④末期:细胞质分裂。
(3)减数第二次分裂过程:①前期:核膜、核仁逐渐解体消失,出现纺锤体和染色体;②中期:染色体形态固定、数目清晰;③后期:着丝点分裂,姐妹染色单体分开成染色体,并均匀地移向两极;④末期:核膜、核仁重建、纺锤体和染色体消失。
【详解】A、卵原细胞经过两次有丝分裂产生4个大小相同的细胞;卵原细胞经过减数第一次分裂、减数第二次分裂,产生1个大的卵细胞和3个极体。因此若该卵原细胞连续两次分裂产生4个大小相同的子细胞,则其进行的是有丝分裂,A正确;
B、雌性动物的基因型为AaXBXb且不考虑基因突变,因此AaXBXB出现在卵细胞,说明减数第一次分裂两条AAaa染色体进入同一次级卵母细胞, 减数第二次分裂两条X染色体进入同一卵细胞,因此若产生的卵细胞的基因型为AaXBXB,则该卵原细胞的异常发生在减数第一次分裂和减数第二次分裂时,B错误;
C、一个卵原细胞只能产生一个卵细胞,因此即使四分体时期发生了交叉互换,该卵原细胞也只产生一种类型的卵细胞,C正确;
D、雌性动物在减数第一次分裂后期中的X染色体数一般为2条,减数第一分裂完成同源染色体(XX)分离且减数第二次分裂后期由于着丝粒分裂,所以该动物细胞中的X染色体数一般为也为2条,D正确。
故选B。
13. 生态学家对某群落中的两个种群(甲、乙)进行了长期调查,统计了两者的出生率/死亡率的值(M),结果如图所示。不考虑其他因素,下列分析合理的是( )
A. t1→t2时间段,甲种群的数量先增加后减少
B. t2→t3时间段,乙种群的种内竞争逐渐加剧
C. t3→t4时间段,乙种群的年龄结构为衰退型
D. t2和t4时刻,甲、乙两种群的增长率相同
【答案】B
【解析】
【分析】据题干和题图分析可知:曲线表示出生率/死亡率的值(M)随时间的变化,当M大于1时,种群数量增加,当M等于1时,种群数量不变,当M小于1时,种群数量减少。
【详解】A、已知M表示生率/死亡率的值,当M大于1时,种群数量增加,当M等于1时,种群数量不变,当M小于1时,种群数量减少,t1→t2时间段,甲种群M一直大于1,故t1→t2时间段,甲种群的数量一直增加,A错误;
B、t2→t3时间段,乙种群M一直大于1,乙种群数量一直增加,乙种群的种内竞争(食物的争夺、生存空间的争夺等)逐渐加剧,B正确;
C、t3→t4时间段,乙种群M一直大于1,乙种群数量一直增加,故乙种群的年龄结构为增长型,C错误;
D、t2和t4时刻时,甲、乙两种群的M值相同,即出生率/死亡率的值相同,但是增长率=出生率-死亡率,故增长率不一定相同,D错误。
故选B。
14. 胞间连丝是贯穿两个相邻细胞细胞壁的圆柱形细胞质通道。高等植物大多数相邻的细胞间能形成胞间连丝。初生胞间连丝是在形成细胞板时因内质网膜的插入而形成的;次生胞间连丝是由一些水解酶的作用使完整的细胞壁穿孔而形成的(如图)。下列叙述错误的是( )
A. 体细胞的初生胞间连丝是在有丝分裂中期时形成
B. 次生胞间连丝的形成与纤维素酶、果胶酶等有关
C. 胞间连丝使相邻细胞的生物膜形成了结构上的联系
D. 胞间连丝有利于相邻细胞间的物质交换和信息交流
【答案】A
【解析】
【分析】细胞间的信息交流,大多与细胞膜的糖蛋白(糖被、受体)有关,受体有膜上受体(信号分子不能进入细胞,如抗利尿激素、神经递质等)和胞内受体(信号分子能进入细胞内,如性激素);高等植物细胞间信息的交流是通过胞间连丝实现的。细胞间的信息交流有多种方式,比如通过化学物质传递信息、细胞膜直接接触或胞间连丝传递信息。胞间连丝传递信息时不需要受体。
【详解】A、初生胞间连丝是在形成细胞板时因内质网膜的插入而形成的,体细胞的初生胞间连丝是在有丝分裂末期时形成 ,A错误;
B、次生胞间连丝是由一些水解酶的作用使完整的细胞壁穿孔而形成的,水解细胞壁需要纤维素酶、果胶酶,次生胞间连丝的形成与纤维素酶、果胶酶等有关 ,B正确;
C、初生胞间连丝是在形成细胞板时因内质网膜的插入而形成的,胞间连丝使相邻细胞的生物膜形成了结构上的联系 ,C正确;
D、胞间连丝是细胞壁、细胞膜上的通道,有利于相邻细胞间的物质交换和信息交流 ,D正确。
故选A。
15. “筛选”是生物工程中常用的技术手段,下列关于筛选的叙述错误的是( )
A. 单克隆抗体制备过程中,在完成细胞融合后,第一次筛选出的是杂交瘤细胞
B. 基因工程中通过标记基因筛选出的细胞不一定含有重组质粒
C. 植物体细胞杂交过程中,原生质体融合后获得的细胞需要进行筛选
D. 用选择培养基对微生物进行筛选时,实验组接种微生物,对照组不接种微生物
【答案】D
【解析】
【分析】标记基因的作用:鉴定受体细胞中是否含有目的基因,从而将含有目的基因的细胞筛选出来。
单克隆抗体制备流程:先给小鼠注射特定抗原使之发生免疫反应,之后从小鼠脾脏中获取已经免疫的B淋巴细胞;诱导B细胞和骨髓瘤细胞融合,利用选择培养基筛选出杂交瘤细胞;进行抗体检测,筛选出能产生特定抗体的杂交瘤细胞;进行克隆化培养,即用培养基培养和注入小鼠腹腔中培养;最后从培养液或小鼠腹水中获取单克隆抗体。
【详解】A、单克隆抗体制备过程中,在完成细胞融合后,第一次筛选出的是杂交瘤细胞,第二次筛选出的细胞既能无限增殖又能产特定抗体的杂交瘤细胞,A正确;
B、基因工程中通过标记基因筛选出的细胞不一定含重组质粒,如只含有普通质粒,B正确;
C、植物体细胞杂交过程中,原生质体融合后获得的细胞需要进行筛选,选出杂种细胞,C正确;
D、用选择培养基对微生物进行筛选时,实验组和对照组均接种相同数量的微生物,若实验组菌落数少于对照组,说明选择培养基具有筛选作用,D错误。
故选D。
16. 下图表示某种单基因遗传病的家系图和家庭成员基因检测的结果,下列说法正确的是( )
A. 若Ⅲ6的电泳结果含有900kb和200kb的条带,则可确定其性别
B. 该遗传病为常染色体隐性遗传病
C. Ⅲ6患该种遗传病的概率是1/4
D. 1100kb是正常基因的条带,900kb和200kb是致病基因被切成的条带
【答案】C
【解析】
【分析】分析电泳结果可知,Ⅱ3有1个条带,Ⅰ1和Ⅰ2分别含有2个条带和1个条带,可推测1100kb的条带为致病基因,900kb和200kb的条带为正常基因。
【详解】AD、据图可知,II3患病,且Ⅱ3有1个条带,说明1100kb为致病基因,Ⅰ1正常,含有2个条带,可推测900kb和200kb的条带为正常基因,若Ⅲ6的电泳结果含有900kb和200kb的条带,可能是男性,也可能是女性,A、D错误;
B、Ⅱ4同时含有正常基因和致病基因,杂合子,且表现正常,故该病为隐性遗传病,再由II3患病,但其父亲I1不携带致病基因可知,该致病基因应位于X染色体上,即该病为伴X染色体隐性遗传病,B错误;
C、该病为伴X隐性遗传病,设相关基因是A/a,则II5基因型是XAY,II4基因型是XAXa,Ⅲ6患该种遗传病(XaY)的概率是1/4,C正确。
故选C。
二、非选择题
17. 胰岛素是目前已知的唯一降血糖激素,葡萄糖刺激胰岛细胞分泌胰岛素的机制,与介导有关,具体过程如图所示。据图分析,回答下列问题:
(1)是细胞膜上的葡萄糖转运蛋白,若基因表达量不足,则可能会导致胰岛细胞分泌的胰岛素________(填“增加”或“减少”),使机体血糖浓度________(填“高于”或“低于”)正常血糖浓度。
(2)当血糖浓度升高时,细胞中的的值会________,原因是细胞外的高浓度葡萄糖通过________(填运输方式)进入细胞,进而________________。
(3)膜去极化是指静息电位减小的过程或状态。由图可知,当作用于敏感钾通道时会________(填“促进”或“抑制”)外流,进而发生膜去极化,使内流。
(4)在促进胰岛素分泌的过程中,发挥了重要作用,其作用机制是________________。
【答案】(1) ①. 减少 ②. 高于
(2) ①. 升高 ②. 协助扩散 ③. 在葡萄糖激酶的作用下转化为6-磷酸葡萄糖,通过糖代谢促进ATP的合成,使ATP/ADP的值升高
(3)抑制 (4)Ca2+促进含有胰岛素的囊泡向细胞膜运输,促进胰岛素的释放
【解析】
【分析】由图分析可知,葡萄糖可经GLUT2 转运进入细胞,进而在葡萄糖激酶的作用下转化为6-磷酸葡萄糖,通过糖代谢促进ATP的合成,使ATP/ADP的值升高, ATP 作用于 ATP 敏感钾通道时会使ATP敏感钾通道关闭,抑制K+外流,进而发生膜去极化,使 Ca2+ 内流,Ca2+可通过电压敏感钙通道进入细胞,促进含有胰岛素的囊泡向细胞膜运输,促进胰岛素的释放。
【小问1详解】
GLUT2 是细胞膜上的葡萄糖转运蛋白,若 GLUT2 基因表达量不足,则细胞膜上GLUT2 数量减少,细胞转运葡萄糖的速率降低,细胞内糖代谢速率减慢,产生的ATP减少,ATP/ADP比值下降,使ATP敏感钾通道开放,K+外流,不利于细胞膜去极化,电压敏感钙通道关闭,Ca2+内流受阻,不利于包裹胰岛素的囊泡向细胞膜运输以及与细胞膜融合,使胰岛素分泌减少,机体血糖浓度高于正常血糖浓度。
【小问2详解】
当血糖浓度升高时,葡萄糖可顺浓度经GLUT2 转运协助扩散进入细胞,进而在葡萄糖激酶的作用下转化为6-磷酸葡萄糖,通过糖代谢促进ATP的合成,使ATP/ADP的值升高。
【小问3详解】
由图可知,当 ATP 作用于 ATP 敏感钾通道时会使ATP敏感钾通道关闭,K+外流受阻,进而发生膜去极化,使 Ca2+ 内流。
【小问4详解】
由图可知,Ca2+可通过电压敏感钙通道进入细胞,促进含有胰岛素的囊泡向细胞膜运输,促进胰岛素的释放。
18. 科研人员发现植物的细胞呼吸除具有与动物细胞相同的途径外,还有另一条借助交替氧化酶(AOX)的途径,进一步研究表明,AOX途径还与光合作用有关。研究人员进行了相关实验,其处理方式和实验结果如表所示。请回答下列相关问题。
组别
处理方式
实验结果
A
叶片+正常光照+AOX途径抑制剂
B
叶片+正常光照
C
叶片+高光+AOX途径抑制剂
D
叶片+高光
(1)AOX能参与催化有氧呼吸第三阶段的反应,AOX分布在植物细胞的_________上,在寒冷的早春,某些植物的花细胞中的AOX基因表达增加,从而提高花序温度,以吸引昆虫传粉,其提高花序温度的机理是__________。
(2)提取绿叶中的色素常使用__________溶解色素,色素吸收的光能用于驱动水的分解和__________物质的合成,为C3的还原提供能量。
(3)实验中的自变量是__________,根据实验结果分析,AOX途径能__________(填“提高”或“降低”)光合色素的光能捕获效率。与正常光照条件下相比,高光条件下AOX途径对光合色素光能捕获效率的影响较大,判断依据是___________(用计算式表示)。
【答案】(1) ①. 线粒体内膜 ②. AOX基因表达增加,使AOX含量增加,促进有氧呼吸第三阶段的进行,释放大量热量
(2) ①. 无水乙醇 ②. ATP、NADPH(还原型辅酶Ⅱ)
(3) ①. 是否高光(光照强度)和是否有AOX途径抑制剂 ②. 提高 ③. (d-c)>(b-a)
【解析】
【分析】1、有氧呼吸分为三个阶段:第一阶段发生于细胞质基质,1分子葡萄糖分解为两分子丙酮酸,产生少量[H]并释放少量能量;第二阶段发生于线粒体基质,丙酮酸和水彻底分解为二氧化碳和[H]并释放少量能量;第三阶段发生于线粒体内膜,[H]与氧气结合成水并释放大量能量。
2、光反应阶段:光合作用第一个阶段的化学反应,必须有光才能进行,这个阶段叫光反应阶段。光反应阶段是在类囊体的薄膜上进行的。叶绿体中光合色素吸收的光能,有以下两方面用途。一是将水分解为氧和H+,氧直接以氧分子的形式释放出去,H+与氧化型辅酶Ⅱ(NADP+)结合,形成还原型辅酶Ⅱ(NADPH)。NADPH作为活泼的还原剂,参与暗反应阶段的化学反应,同时也储存部分能量供暗反应阶段利用;二是在有关酶的催化作用下,提供能量促使ADP与Pi反应形成ATP。这样,光能就转化为储存在ATP中的化学能。这些ATP将参与第二个阶段合成有机物的化学反应。
【小问1详解】
有氧呼吸的第三阶段发生在线粒体内膜,由题意可知,AOX能参与催化有氧呼吸第三阶段的反应,所以AOX分布在植物细胞的线粒体内膜。由题意可知,AOX能参与有氧呼吸,所以AOX基因表达增加,使AOX含量增加,促进有氧呼吸第三阶段的进行,释放更多热能,从而提高花序温度。
【小问2详解】
色素能溶解在酒精或丙酮等有机溶剂中,所以可用无水乙醇等提取色素。叶绿体中光合色素吸收的光能,有以下两方面用途。一是将水分解为氧和H+,H+与氧化型辅酶Ⅱ(NADP+)结合,形成还原型辅酶Ⅱ(NADPH)。二是在有关酶的催化作用下,提供能量促使ADP与Pi反应形成ATP, ATP、NADPH为暗反应中C3的还原提供能量。
【小问3详解】
实验中的自变量是是否高光(光照强度)和是否有AOX途径抑制剂,因变量为光合色素光能捕获料率,据图分析可知,比较叶片+正常光照+AOX途径抑制剂(A组)和叶片+正常光照(B组)可知,A组AOX的表达被抑制,其叶片左侧光和色素光能捕获效率比B组低,同理比较C组和D组结果均类似,说明AOX途径能提高光合色素的光能捕获效率。与正常光照条件下相比,高光条件下AOX途径对光合色素光能捕获效率的影响较大,因为C、D组(高光)的光合色素光能捕获效率的差值(d-c)明显大于A、B组(正常关照)的光合色素光能捕获效率的差值(b-a)。
19. 浅水湖泊生态系统存在清水态和浑水态两种可相互转换的状态。清水态以沉水植物为优势类群,浑水态则以浮游植物为优势类群,即常见的富营养化状态。“食藻虫引导的水下生态修复技术”以食藻虫(一类以藻类、有机碎屑等为主要食物来源的大型浮游动物)搭配改良后的沉水植被,辅以鱼虾螺贝等水生动物,构建“食藻虫-水下森林-水生动物-微生物群落”共生体系,使浅水湖泊生态系统由浑水态向清水态转变。回答下列问题。
(1)浮游藻类、食藻虫、肉食鱼通过取食与被取食建立的营养关系叫做_____,投放后的食藻虫在湖泊生态系统的组成成分属于_____。
(2)鱼虾螺贝等水生生物的加入,能有效控制沉水植被的数量,使相关的生物组分保持相对稳定,提高了生态系统的______。
(3)研究发现,当进入短日照的季节或遇到连续阴天,即使在没有外源污染的情况下,沉水植物过于繁茂的清水态水体也会转化成浑水态。
①出现上述转化的原因是______。
②依据生态工程的自生原理,选择合适的生物组分,提出一种缓解转化的合理措施:______。
【答案】(1) ①. 食物网 ②. 分解者
(2)自我调节能力(抵抗力稳定性)
(3) ①. 光合作用减弱使水体溶解氧减少,引起好氧生物死亡,微生物(分解者)分解后导致水体富营养化(,导致浮游植物增加。 ②. 引入挺水植物与沉水植物竞争阳光和营养
【解析】
【分析】生态系统的结构:包括生态系统的组成成分和营养结构(食物链和食物网)。生态系统的组成成分包括生产者、消费者、分解者和非生物的物质和能量。生态系统的自我调节能力取决于生态系统组成成分的多少,食物链食物网的复杂程度。则自我调节能力最弱的是农田生态系统,原因是农田生态系统物种数量少,营养结构简单。
【小问1详解】
浮游藻类、食藻虫、肉食鱼通过取食与被取食,建立食物链,多条食物链形成食物网。投放后的食藻虫以藻类为食是消费者,以有机碎屑为食是分解者。
【小问2详解】
相关的生物组分保持相对稳定,提高了生态系统的自我调节能力,提高了自我调节能力(或抵抗力稳定性)。
小问3详解】
①当进入短日照的季节或遇到连续阴天,光合作用减弱使水体溶解氧减少,引起好氧生物死亡,微生物(分解者)分解后导致水体富营养化,导致浮游植物增加,使得清水态水体也会转化成浑水态。
②为了缓解这种转化(清水态水体也会转化成浑水态),可以引入挺水植物,与沉水植物竞争阳光和营养。
20. 随着我国疫情防控的放开,广大民众曾面临感染高发期,除了做好个人防护以外,全程接种新冠疫苗主动获得免疫力是最有效的手段。请回答下列问题。
(1)从免疫学的角度分析,侵入人体的新冠病毒属于_________,新冠病毒的S蛋白具有强抗原性,它主要与Ⅱ型肺泡细胞膜上的ACE2受体结合后入侵细胞,导致人体患新冠肺炎,但也有少数新冠患者会出现肠道感染导致的腹痛、腹泻等症状,原因是___________。
(2)疫苗两剂接种时间相隔21~28天效果最好,间隔时间过短影响效果的原因可能是___________。
(3)2022年3月11日,国家卫健委印发《新冠病毒抗原检测应用方案(试行)》,增加新冠抗原自检试剂盒作为核酸检测的补充手段。抗原检测采用双抗体夹心法,其原理如下图。样品孔处滴加鼻拭子提取液,结合垫处含有足量的、可移动的、与胶体金结合的抗体1,T处固定有抗体2,抗体1和抗体2与新冠病毒表面同一抗原N蛋白的不同位点发生特异性结合,呈红色。C处固定有抗体1的抗体,与抗体1结合也呈红色。
检测过程中反复进行了抗原―抗体的特异性结合,若检测结果为阳性,则过程中此特异性结合共发生___________次。若待测样本中不含新冠病毒,显色结果为____________,结果为阴性。
【答案】(1) ①. 抗原
②. 患者肠道细胞表面具有ACE2,进而能识别新冠病毒
(2)间隔时间太短,则第二次注射的疫苗会被初次免疫反应后残留的抗体结合并清除,无法起到刺激机体产生更多抗体和记忆细胞的目的
(3) ①. 3 ②. 只有C处呈红色
【解析】
【分析】由题意可知,结合垫处有抗体1,T处有抗体2,抗体1和抗体2与新冠病毒表面同一抗原Ⅳ蛋白的不同位点发生特异性结合,呈红色,C处固定有抗体1的抗体,与抗体1结合也呈红色,说明若T处呈红色则为新冠病毒阳性,C处呈红色则试剂盒正常。
【小问1详解】
侵入人体的新冠病毒属于抗原,新冠病毒与细胞膜上的ACE2受体结合后入侵细胞,一般入侵Ⅱ型肺泡细胞,少数新冠患者会出现肠道感染导致的腹痛、腹泻等症状,说明这类患者肠道细胞表面具有ACE2,进而能识别新冠病毒,导致被新冠病毒感染。
【小问2详解】
若两次疫苗间隔时间太短,则第二次注射的疫苗会被初次免疫反应后残留的抗体结合并清除,无法起到刺激机体产生更多抗体和记忆细胞的目的,因此两次疫苗注射的时间不能间隔太短。
【小问3详解】
若检测结果为阳性,则新冠病毒表面抗原N蛋白的结合位点会先与结合垫处的可移动抗体1结合,随着抗体1移动到T线处,新冠病毒表面同一抗原N蛋白的不同位点在T线处与抗体2结合,呈红色,结合垫处未与新冠病毒表面抗原N蛋白结合的抗体1在移动到C线处会与抗体1的抗体结合,也呈红色。因此抗原与抗体的特异性结合共发生了3三次。若待测样本中不含新冠病毒,则T线处的抗体2不能与新冠病毒表面抗原N蛋白结合,不会显示红色,只有结合垫处的抗体1与C线处的抗体1的抗体结合,显示红色。因此若只有C处出现红色,则说明结果为阴性。
21. 某二倍体雌雄同株植物的茎色紫色对绿色为显性,受等位基因A/a控制。科学家用X射线处理某纯合紫株的花药后,将获得的花粉对绿株进行授粉,得到的F1中只出现了1株绿株(M)。请回答下列问题:
(1)等位基因是通过____________产生的,等位基因A、a的根本区别是____________。
(2)若M是由基因突变造成的,则___________(填“A”或“a”)发生了突变,发生突变的时间最可能为____________。若M的出现是由染色体峦异引起的,而且变异的配子活力不受影响(两条染色体异常的受精卵不能发育),则对M出现的合理解释是____________。
(3)已知每株植物所结种子的数目相同,请设计最简便的杂交实验探究M的出现是由基因突变还是由染色体变异导致的。请补充实验思路及预期实验结果。
实验思路:____________,观察统计后代的性状分离比。
预期结果:若后代紫茎;绿茎=3:1,则M植株的出现为基因突变引起的;若后代紫茎:绿茎=_____________,则M植株的出现为染色体变异引起的。
【答案】(1) ①. 基因突变 ②. 脱氧核糖核苷酸的排列顺序不同##碱基或碱基对排列顺序不同
(2) ①. A ②. 减数分裂前的间期 ③. 发生了染色体中含A基因片段的缺失或A基因所在的染色体整条缺失
(3) ①. 将M与纯合紫茎杂交,得到F1,F1自交 ②. 6:1
【解析】
【分析】用X射线处理某纯合紫株的花药后,将获得的花粉对纯合绿株进行授粉,得到的F1中只出现了1株绿株,说明紫色对绿色为显性,则紫色的基因型为A_,绿色的基因型为aa。
【小问1详解】
基因突变产生了等位基因,等位基因A、a的根本区别是脱氧核糖核苷酸的排列顺序不同。
【小问2详解】
若M是由基因突变造成的,则应是A发生了隐性突变,发生突变的时间最可能为减数第一次分裂前的间期;若M的出现是由染色体变异引起的,则可能是在减数分裂过程中发生了染色体中含A基因片段的缺失或A基因所在的染色体整条缺失。
【小问3详解】
珠海市第三中学2023届高三下学期5月模拟生物试卷(含答案): 这是一份珠海市第三中学2023届高三下学期5月模拟生物试卷(含答案),共16页。试卷主要包含了单选题,读图填空题,实验探究题,填空题等内容,欢迎下载使用。
宁夏石嘴山市第三中学2022-2023学年高三下学期三模生物试题(Word版附解析): 这是一份宁夏石嘴山市第三中学2022-2023学年高三下学期三模生物试题(Word版附解析),共13页。试卷主要包含了选择题等内容,欢迎下载使用。
广东省珠海市一中2022-2023学年高三下学期阶段考试生物试题(解析版): 这是一份广东省珠海市一中2022-2023学年高三下学期阶段考试生物试题(解析版),共21页。试卷主要包含了单选题,非选择题等内容,欢迎下载使用。