所属成套资源:新高考生物一轮复习小题过关训练 (含解析)
新高考生物一轮复习小题过关训练第20练 染色体变异(含解析)
展开
这是一份新高考生物一轮复习小题过关训练第20练 染色体变异(含解析),共11页。
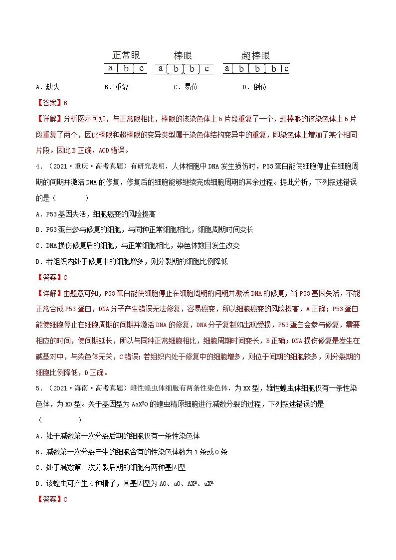
专题07 生物的变异和进化第20练 染色体变异1.(2022·湖南·高考真题)大鼠控制黑眼/红眼的基因和控制黑毛/白化的基因位于同一条染色体上。某个体测交后代表现型及比例为黑眼黑毛:黑眼白化:红眼黑毛:红眼白化=1:1:1:1。该个体最可能发生了下列哪种染色体结构变异( )A. B.C. D.【答案】C【详解】分析题意可知:大鼠控制黑眼/红眼的基因和控制黑毛/白化的基因位于同一条染色体上,两对等位基因为连锁关系,正常情况下,测交结果只能出现两种表现型,但题干中某个体测交后代表现型及比例为黑眼黑毛:黑眼白化:红眼黑毛:红眼白化=1:1:1:1,类似于基因自由组合定律的结果,推测该个体可产生四种数目相等的配子,且控制两对性状的基因遵循自由组合定律,即两对等位基因被易位到两条非同源染色体上,C正确。2.(2022·浙江·高考真题)猫叫综合征的病因是人类第五号染色体短臂上的部分片段丢失所致。这种变异属于( )A.倒位 B.缺失 C.重复 D.易位【答案】B【详解】由题干描述可知,猫叫综合征是因为染色体缺失了部分片段导致,属于染色体结构变异中的缺失,B正确。3.(2021·浙江·高考真题)野生果蝇的复眼由正常眼变成棒眼和超棒眼,是由于某个染色体中发生了如下图所示变化,a、b、c表示该染色体中的不同片段。棒眼和超棒眼的变异类型属于染色体畸变中的( )A.缺失 B.重复 C.易位 D.倒位【答案】B【详解】分析图示可知,与正常眼相比,棒眼的该染色体上b片段重复了一个,超棒眼的该染色体上b片段重复了两个,因此棒眼和超棒眼的变异类型属于染色体结构变异中的重复,即染色体上增加了某个相同片段。因此B正确,ACD错误。4.(2021·重庆·高考真题)有研究表明,人体相胞中DNA发生损伤时,P53蛋白能使细胞停止在细胞周期的间期并激活DNA的修复,修复后的细胞能够继续完成细胞周期的其余过程。据此分析,下列叙述错误的是( )A.P53基因失活,细胞癌变的风险提高B.P53蛋白参与修复的细胞,与同种正常细胞相比,细胞周期时间变长C.DNA损伤修复后的细胞,与正常细胞相比,染色体数目发生改变D.若组织内处于修复中的细胞增多,则分裂期的细胞比例降低【答案】C【详解】由题意可知,P53蛋白能使细胞停止在细胞周期的间期并激活DNA的修复,当P53基因失活,不能正常合成P53蛋白,DNA分子产生错误无法修复,容易癌变,所以细胞癌变的风险提高,A正确;P53蛋白能使细胞停止在细胞周期的间期并激活DNA的修复,DNA分子复制如出现受损,P53蛋白会参与修复,需要相应的时间,使间期延长,所以与同种正常细胞相比,细胞周期时间变长,B正确;DNA损伤修复是发生在碱基对中,与染色体无关,C错误;若组织内处于修复中的细胞增多,则位于间期的细胞较多,则分裂期的细胞比例降低,D正确。5.(2021·海南·高考真题)雌性蝗虫体细胞有两条性染色体,为XX型,雄性蝗虫体细胞仅有一条性染色体,为XO型。关于基因型为AaXRO的蝗虫精原细胞进行减数分裂的过程,下列叙述错误的是( )A.处于减数第一次分裂后期的细胞仅有一条性染色体B.减数第一次分裂产生的细胞含有的性染色体数为1条或0条C.处于减数第二次分裂后期的细胞有两种基因型D.该蝗虫可产生4种精子,其基因型为AO、aO、AXR、aXR【答案】C【详解】结合题意可知,雄性蝗虫体内只有一条X染色体,减数第一次分离后期同源染色体分离,此时雄性蝗虫细胞中仅有一条X染色体,A正确;减数第一次分裂后期同源染色体分离,雄蝗虫的性染色体为X和O,经减数第一次分裂得到的两个次级精母细胞只有1个含有X染色体,即减数第一次分裂产生的细胞含有的性染色体数为1条或0条,B正确;该蝗虫基因型为AaXRO,由于减数第一次分裂后期同源染色体分离,若不考虑变异,一个精原细胞在减数第二次分裂后期有2个次级精母细胞,两种基因型,但该个体有多个精原细胞,在减数第二次分裂后期的细胞有四种基因型,C错误;该蝗虫基因型为AaXRO,在减数分裂过程中同源染色体分离,非同源染色体自由组合,该个体产生的精子类型为AO、aO、AXR、aXR,D正确。6.(2021·辽宁·高考真题)被子植物的无融合生殖是指卵细胞、助细胞和珠心胞等直接发育成胚的现象。助细胞与卵细胞染色体组成相同,珠心细胞是植物的体细胞。下列有关某二倍体被子植物无融合生殖的叙述,错误的是( )A.由无融合生殖产生的植株有的是高度不育的B.由卵细胞直接发育成完整个体体现了植物细胞的全能性C.由助细胞无融合生殖产生的个体保持了亲本的全部遗传特性D.由珠心细胞无融合生殖产生的植株体细胞中有两个染色体组【答案】C【详解】二倍体被子植物中卵细胞和助细胞不存在同源染色体,则它们直接发育成的植株是高度不育的,A正确;一个细胞(如卵细胞)直接发育成一个完整的个体,这体现了细胞的全能性,B正确;助细胞与卵细胞染色体组成相同,染色体数目减半,则由助细胞无融合生殖产生的个体与亲本的遗传特性不完全相同,C错误;珠心细胞是植物的体细胞,发育成的植物为二倍体植株,体细胞中含有两个染色体组,D正确。7.(2021·河北·高考真题)图中①、②和③为三个精原细胞,①和②发生了染色体变异,③为正常细胞。②减数分裂时三条同源染色体中任意两条正常分离,另一条随机移向一极。不考虑其他变异,下列叙述错误的是( )A.①减数第一次分裂前期两对同源染色体联会B.②经减数分裂形成的配子有一半正常C.③减数第一次分裂后期非同源染色体自由组合,最终产生4种基因型配子D.①和②的变异类型理论上均可以在减数分裂过程中通过光学显微镜观察到【答案】C【详解】①细胞中有四条染色体,为两对同源染色体,在减数第一次分裂前期两对同源染色体联会,A正确;②细胞减数分裂时三条同源染色体中任意两条正常分离,另一条随机移向一极,最终产生的配子为1/12AR、1/12Ar、1/12aar、1/12aaR、1/6AaR、1/6Aar、1/6ar、1/6aR,其中正常配子为1/12AR、1/12Ar、1/6ar、1/6aR,刚好占一半,B正确; ③细胞减数第一次分裂后期非同源染色体自由组合,最终产生4个配子,2种基因型,为AR、AR、ar、ar或Ar、Ar、aR、aR,C错误;①发生了染色体结构变异中的易位,②发生了染色体数目变异,理论上通过观察染色体的结构和细胞中的染色体数目就可以观察到,D正确。8.(2021·广东·高考真题)人类(2n=46)14号与21号染色体二者的长臂在着丝点处融合形成14/21平衡易位染色体,该染色体携带者具有正常的表现型,但在产生生殖细胞的过程中,其细胞中形成复杂的联会复合物(如图),在进行减数分裂时,若该联会复合物的染色体遵循正常的染色体行为规律(不考虑交叉互换),下列关于平衡易位染色体携带者的叙述,错误的是( )A.观察平衡易位染色体也可选择有丝分裂中期细胞B.男性携带者的初级精母细胞含有45条染色体C.女性携带者的卵子最多含24种形态不同的染色体D.女性携带者的卵子可能有6种类型(只考虑图中的3种染色体)【答案】C【详解】14/21平衡易位染色体,是通过染色体易位形成,属于染色体变异,可通过显微镜观察染色体形态观察14/21平衡易位染色体,而有丝分裂中期染色体形态固定,故观察平衡易位染色体也可选择有丝分裂中期细胞,A正确;题干信息可知,14/21平衡易位染色体,由14号和21号两条染色体融合成一条染色体,故男性携带者的初级精母细胞含有45条染色体,B正确;由于发生14/21平衡易位染色体,该女性卵母细胞中含有45条染色体,经过减数分裂该女性携带者的卵子最多含23种形态不同的染色体,C错误;D、女性携带者的卵子可能有6种类型(只考虑图6中的3种染色体)分别是:①含有14、21号染色体的正常卵细胞、②含有14/21平衡易位染色体的卵细胞、③含有14/21平衡易位染色体和21号染色体的卵细胞、④含有14号染色体的卵细胞、⑤14/21平衡易位染色体和14号染色体的卵细胞、⑥含有21号染色体的卵细胞,D正确。9.(2021·广东·高考真题)白菜型油菜(2n=20)的种子可以榨取食用油(菜籽油)。为了培育高产新品种,科学家诱导该油菜未受精的卵细胞发育形成完整植株Bc。下列叙述错误的是( )A.Bc成熟叶肉细胞中含有两个染色体组B.将Bc作为育种材料,能缩短育种年限C.秋水仙素处理Bc幼苗可以培育出纯合植株D.自然状态下Bc因配子发育异常而高度不育【答案】A【详解】白菜型油菜(2n=20)的种子,表明白菜型油菜属于二倍体生物,体细胞中含有两个染色体组,而Bc是通过卵细胞发育而来的单倍体,其成熟叶肉细胞中含有一个染色体组,A错误;Bc是通过卵细胞发育而来的单倍体,秋水仙素处理Bc幼苗可以培育出纯合植株,此种方法为单倍体育种,能缩短育种年限,BC正确;自然状态下,Bc只含有一个染色体组,细胞中无同源染色体,减数分裂不能形成正常配子,而高度不育,D正确。10.(2020·山东·高考真题)在细胞分裂过程中,末端缺失的染色体因失去端粒而不稳定,其姐妹染色单体可能会连接在一起,着丝点分裂后向两极移动时出现“染色体桥”结构,如下图所示。若某细胞进行有丝分裂时,出现“染色体桥”并在两着丝点间任一位置发生断裂,形成的两条子染色体移到细胞两极。不考虑其他变异,关于该细胞的说法错误的是( )A.可在分裂后期观察到“染色体桥”结构B.其子细胞中染色体的数目不会发生改变C.其子细胞中有的染色体上连接了非同源染色体片段D.若该细胞基因型为Aa,可能会产生基因型为Aaa的子细胞【答案】C【详解】由题干信息可知,着丝点分裂后向两极移动时出现“染色体桥”结构,故可以在有丝分裂后期观察到“染色体桥”结构,A正确;出现“染色体桥”后,在两个着丝点间任意位置发生断裂,可形成两条子染色体分别移向细胞两极,其子细胞中染色体数目不会发生改变,B正确;“染色体桥”现象使姐妹染色单体之间发生了片段的转接,不会出现非同源染色体片段,C错误;若该细胞的基因型为Aa,出现“染色体桥”后着丝点间任意位置发生断裂时,一条姐妹染色单体上的a转接到了另一条姐妹染色体上,则会产生基因型为Aaa的子细胞,D正确。11.(2022·山东济宁·三模)单体(2n-1)指体细胞中某对同源染色体缺失一条的个体,三体(2n+1)指体细胞中某对同源染色体多一条的个体,单体和三体可用于基因定位。已知单体和三体产生的配子均可育,而一对同源染色体均缺失的个体致死。某大豆突变株表现为黄叶(yy),为探究 Y/y是否位于6号染色体上,用该突变株分别与单体(6号染色体缺失一条)、三体(6号染色体多一条)绿叶纯合植株杂交得F1,F1随机交配得F2。下列叙述错误的是( )A.通过突变株与单体杂交的 F1即可进行基因定位,而与三体杂交的 F1不能B.若突变株与单体杂交的 F2绿叶∶黄叶=7∶8,则 Y/y基因位于6号染色体C.若突变株与三体杂交的F2黄叶∶绿叶=5∶31,则 Y/y基因位于6号染色体D.若突变株与单体或三体杂交的F2全为黄叶∶绿叶=1∶3,则Y/y基因不位于6号染色体上【答案】C【详解】①若Y/y位于6号染色体上,则突变体基因型为yy,而单体绿色纯合植株的基因型为YO,二者杂交后代为Yy : yO=1 : 1,表现为绿色和黄色;若Y/y不位于6号染色体上,则突变体基因型为yy,而单体绿色纯合植株的基因型为YY,二者杂交后代均为Yy,表现为绿色;②若Yy位于6号染色体上,则突变体基因型为yy,而三体绿色纯合植株的基因型为YYY,YYY产生的配子为YY或Y,因此二者杂交后代为YYy或Yy,均为绿色;若Yy不位于6号染色体上,则突变体基因型为yy,而三体绿色纯合植株的基因型为YY,二者杂交后代均为Yy,表现为绿色,因此通过突变株与单体杂交的F1即可进行基因定位,而与三体杂交的F1则不能,A正确;若Y/y位于6号染色体上,则突变体基因型为yy,而单体植株的基因型为YO,二者杂交后代为Yy : yO=1 :1,表现为绿色和黄色,F1中能产生三种配子,1/4Y,1/2y,1/4O,F1随机交配,子二代中YY:Yy:YO:yy:yO:OO=1:4:2:4:4:1,其中OO致死,绿叶:黄叶=7:8,B正确;若Y/y位于6号染色体上,则突变体基因型为yy,而三体绿色纯合植株的基因型为YYY,YYY产生的配子为1/2YY、1/2Y,因此二者杂交后代为1/2YYy、1/2Yy,为绿色,YYy产生的配子类型和比例为YY:Yy : Y :y=1:2:2:1,Yy产生的配子类型和比例为Y:y=1:1,所以F1产生的配子为:Y:Yy : Y :y=1:2:5:4,自由交配后代黄叶的比例为4/12×4/12=1/9,所以F2黄叶∶绿叶=1:8,C错误;若Y/y不位于6号染色体上,则突变体基因型为yy,而单体绿色纯合植株的基因型为YY,二者杂交后代均为Yy,表现为绿色,F1自交,表现为黄叶:绿叶=1:3;三体绿色植株的基因型为YY,二者杂交后代均为Yy,表现为绿色,令其自交,子代也表现为黄叶∶绿叶=1∶3,D正确。12.(2022·山东·威海市教育教学研究中心二模)某种植物(2n=6)细胞中每对染色体均可能出现三条的现象,由此产生了3种不同染色体上三体的植株,三体植株可自交也可与正常植株杂交,但其产生的染色体数目异常的雄配子不育,可育配子组合后产生的子代均可存活。研究小组在利用上述三体植株定位抗病基因a(由感病基因A突变产生)时,先用纯合感病植株做父本分别与3种三体的抗病母本杂交得到F1,选取F1中三体植株做父本分别与染色体正常的抗病个体杂交得到F2,分别统计F2中抗病个体和感病个体的比例。下列说法错误的是( )A.F2中感病植株的基因型均为AaB.若F2中抗病:感病=2:1,则可将a基因定位在该出现三体的染色体上C.若三体植株自交,则子代中三体:染色体数目正常个体的比例为1:1D.若将15N标记的一个三体植株的卵原细胞置于14N环境中培养,则减数分裂Ⅱ后期的次级卵母细胞中含15N标记的染色体有6条【答案】D【详解】若抗病基因在三体上,则三体抗病的基因型为aaa,若抗病基因不在三体上,则三体抗病的基因型为aa,纯合感病植株(AA)做父本分别与3种三体的抗病(aaa或aa)母本杂交得到F1,子一代基因型为Aaa或Aa,选取F1中三体植株(Aaa或Aa)做父本分别与染色体正常的抗病(aa)个体杂交得到F2,若抗病基因在三体上,F1的三体Aaa产生的雄配子为Aa∶a∶A∶aa=2∶2∶1∶1,由于染色体数目异常的雄配子不育,因此产生的有活性的雄配子为a∶A=2∶1,与染色体正常的抗病(aa)个体杂交得到F2为aa(抗病)∶Aa(感病)=2∶1,若基因不在三体上,则F1三体植株基因型为Aa,产生雄配子A∶a=1∶1,则其与染色体正常的抗病(aa)个体杂交得到F2为aa(抗病)∶Aa(感病)=1∶1,ABC正确;若将15N标记的一个三体植株的卵原细胞置于14N环境中培养,经过DNA复制后,细胞内的7条染色体上含有的14个DNA均为一条链14N,一条链15N,由于三体的同源染色体减数第一次分裂后期随机移向两极,因此减数第一次分裂结束,形成的次级卵母细胞可能含有3条染色体,也可能含有4条染色体,则减数分裂Ⅱ后期的次级卵母细胞中含15N标记的染色体有6条或8条,D错误。13.(2022·湖南·雅礼中学一模)某二倍体昆虫,用正常翅(AA)为父本,残翅(aa)为母本进行杂交,由于某亲本在减数分裂中发生染色体变异,子代出现了一只基因型为AAa的可育正常翅雄性个体。请判断下列叙述错误的是( )A.该异常个体产生的原因是父本在形成配子时发生异常形成基因组成为AA的配子B.该亲本发生的变异类型可能是个别染色体数目增加、染色体片段重复、易位或颠倒C.可利用该变异个体精巢中的细胞观察有丝分裂中期染色体证明发生的变异类型D.将该变异个体与残翅(aa)个体杂交,若后代出现正常翅与残翅比为3∶1,则变异个体产生的原因是由于染色体易位导致【答案】B【详解】通过分析异常个体的基因型,判断得出A基因只能来自父本,a基因只能来自母本,异常个体的产生原因是父本在形成配子时发生异常形成基因组成为AA的配子,A正确;个别染色体的增加可能为带有A基因的染色体增加了一条,可以产生含有AA的配子,能产生AAa的后代;染色体增加某个片段可能导致个体某条染色体上带有两个A基因,可以产生含有AA的配子,能产生AAa的后代;染色体片段的缺失会导致基因数目变少,不会增多,不能产生AAa的后代;染色体片段的易位可能导致在非同源染色体上同时具有A基因,可以产生含有AA的配子,能产生AAa的后代;染色体片段的颠倒只会导致染色体上基因的顺序发生改变,不能产生AAa的后代,B错误;染色体变异可以通过显微镜观察具有分裂能力的细胞的染色体数目和形态等来判断,C正确;由B选项分析可知,出现变异个体的原因可能为染色体片段重复或易位,分析两种情况,如下图(左为重复,右为易位) ,若后代出现3:1的分离比,则变异个体产生的原因是由于染色体易位导致,D正确。14.(2022·四川凉山·三模)普通小麦(6n=42,记为42W),甲、乙、丙表示三个小麦的纯合“二体异附加系”(二体来自偃麦草)。图示染色体来自偃麦草。减数分裂时,染色体Ⅰ和Ⅱ不能联会,均可随机移向一极(产生各种配子的机会和可育性相等)。注:L为抗叶锈基因、M为抗白粉病基因、S为抗杆锈病基因,均为显性下列描述错误的是( )A.甲、乙、丙品系培育过程发生染色体数目变异B.甲和丙杂交的F1在减数分裂时,能形成22个四分体C.甲和乙杂交,F1自交子代中有抗病性状的植株占15/16D.让甲和乙的F1与乙和丙的F1进行杂交,F2同时具有三种抗病性状的植株有5/16【答案】D【详解】甲、乙、丙品系的培育是由普通小麦和偃麦草杂交之后进行秋水仙素诱导处理之后得到的,因此该过程中发生了染色体数目的变异,A正确;甲和丙杂交的F1染色体组成是42W+Ⅰ Ⅰ,因此在减数分裂时,能形成22个四分体,B正确;甲和乙杂交得到的F1染色体组成是42W+Ⅰ Ⅱ,由于Ⅰ和Ⅱ无法配对,所以关于抗性的基因型可以写为M0L0,因此F1自交子代中没有抗病性状的植株基因型为0000占1/4×1/4=1/16,那么有抗性植株就占1-1/16=15/16,C正确;甲和乙的F1染色体组成是42W+Ⅰ Ⅱ,乙和丙的F1染色体组成是42W+Ⅰ Ⅱ这两个体杂交关于抗性的基因型可以写作M0L0和M0S0它们的子代F2同时具有三种抗病性状的植株基因型为M_LS=3/4×1/4=3/16,D错误;15.(2022·湖北·天门市教育科学研究院模拟预测)香味是水稻(2n)稻米品质的一个重要性状,某品种水稻稻米有香味对无香味为显性。杂合子水稻(类型甲植株)体细胞中部分染色体及基因位置如图甲所示,对其进行诱变处理得到图乙、图丙所示的变异类型。已知类型乙植株中染色体缺失的雄配子的受精能力只有正常雄配子的一半,类型丙植株中同时不含无香味基因和有香味基因的个体不能存活。下列相关分析错误的是( )A.类型甲植株可能存在含1个、2个或4个染色体组的细胞B.类型丙植株的有香味基因与无香味基因并不位于同源染色体上C.让类型丙植株自交,所得子代中具有隐性性状的植株约占1/5D.让类型乙植株自交,所得子代中具有隐性性状的植株约占1/3【答案】D【详解】类型甲植株的细胞进行有丝分裂后期有4个染色体组,其它时期为2个染色体,细胞进行减数第二次分裂时,只存在1个染色体组,A正确;由丙图可知,类型丙植株的有香味基因与无香味基因并不位于同源染色体上,B正确。让类型丙植株自交,假设用A、a分别表示有香味基因和无香味基因,O表示染色体上无相关基因,该类型个体产生四种配子为AO、Aa、Oa、OO各占1/4,利用棋盘法计算可知后代有1/16个体即OOOO无有关香味的基因不能存活,故剩余15份,隐性纯合占三份,故所得子代中具有隐性性状的植株约占1/5,C正确;已知类型乙植株中染色体缺失的雄配子的受精能力只有正常雄配子的一半,假设用A、a分别表示有香味基因和无香味基因,则该类型个体产生的有受精能力的雄配子为A:a=2:1,雌配子为A:a=1:1,利用棋盘法计算后代中具有隐性性状的植株约占1/6,D错误。
相关试卷
这是一份新高考生物一轮复习小题过关训练第32练 微生物培养(含解析),共14页。
这是一份新高考生物一轮复习小题过关训练第30练 人与环境(含解析),共11页。
这是一份新高考生物一轮复习小题过关训练第24练 体液调节(含解析),共12页。

