


所属成套资源:新高考地理二轮复习精品讲义 (含解析)
新高考地理二轮复习精品讲义 第1部分 专题突破 专题14 考点3 全球气候变化(含解析)
展开
这是一份新高考地理二轮复习精品讲义 第1部分 专题突破 专题14 考点3 全球气候变化(含解析),共9页。试卷主要包含了C 5,D 4,A 7等内容,欢迎下载使用。
(2022·全国文综乙)阅读图文材料,完成下列要求。(24分)
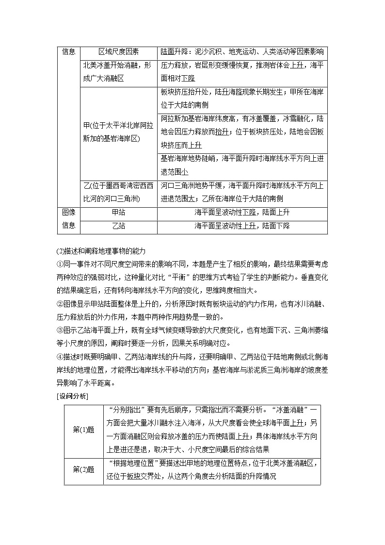
影响海岸线位置的因素,既有全球尺度因素,如海平面升降,又有区域尺度因素,如泥沙沉积、地壳运动、人类活动等导致的陆面升降。最新研究表明,冰盖消融形成的消融区内,冰盖重力导致的岩层形变缓慢恢复,持续影响着该范围的海岸线位置。距今约1.8万年,北美冰盖开始消融,形成广大消融区。下图显示甲(位于太平洋北岸阿拉斯加的基岩海岸区)、乙(位于墨西哥湾密西西比河的河口三角洲)两站监测的海平面的相对变化。海平面的相对变化是陆面和海平面共同变化的结果。
(1)分别指出冰盖消融导致的海平面、消融区陆面的垂直变化,并说明两者共同导致的海岸线水平变化方向。(6分)
(2)根据地理位置,分析甲站陆面垂直变化的原因。(6分)
(3)说明导致乙站所在区域海岸线变化的主要人为影响方式。(6分)
(4)分析甲站区域与乙站区域海岸线水平变化的方向和幅度的差异。(6分)
[关键能力]
(1)获取和解读地理信息的能力
(2)描述和阐释地理事物的能力
①同一事件对不同尺度空间带来的影响不同,本题是产生了相反的影响,最终结果需要考虑两种效应的强弱对比,这种量化对比“平衡”的思维方式考验了学生的判断能力。垂直变化的结果确定后,还有转向海岸线水平方向的变化,思维跨度相当大。
②图像显示甲站陆面整体是上升的,分析原因时既有板块运动的内力作用,也有冰川消融、压力释放后的外力作用,本题中两种作用趋势是一致的。
③图示乙站海平面上升,既有全球气候变暖导致的大尺度变化,也有地面下沉、三角洲萎缩等小尺度的原因,阐释时要逐一分析,因果关系明确对应。
④描述时既要明确甲、乙两站海岸线的升与降,还要明确甲、乙两站位于陆地南侧或北侧海岸线的地理位置,才能得出海岸线水平移动的方向;基岩海岸与淤泥质三角洲海岸的坡度差异影响了水平距离。
[设问分析]
答案 (1)海平面上升,消融区陆面上升。冰盖消融期,海平面上升幅度超过陆面上升幅度,海岸线向陆地方向推进;冰盖消融后,陆面上升幅度超过海平面上升幅度,海岸线向海洋方向推进。
(2)甲站位于基岩海岸,冰盖覆盖时,岩层受压导致陆面下沉,冰盖消融后,岩层承压减轻,岩层形变缓慢恢复,使得陆面上升;甲站位于板块交界处,板块运动导致甲站陆面抬升。
(3)化石能源的燃烧排放大量温室气体,导致气候变暖,加速冰川消融和海水热膨胀,海平面上升;密西西比河流域内水利设施拦截泥沙,导致河口三角洲萎缩,海岸线向陆地推进。
(4)甲站区域位于太平洋北岸,海平面下降,海岸线向南移动,由于基岩海岸陡峭,海岸线在水平方向上变化幅度较小;乙站区域南侧临海,海平面上升,海岸线向北移动,由于三角洲地势平缓,海岸线在水平方向上变化幅度较大。(本大题答案仅供参考)
1.全球气候变化对国家安全的影响
2.全球变暖的应对措施
考向1 通过“全球气候变化的影响”考查“综合思维”
(2022·江西省九江市模拟)某高校在天山东部调查分析不同海拔西伯利亚落叶松对气候变暖的响应。采样发现:在林地低海拔、中海拔和高海拔的树木径向(直径)生长呈现较大差异,表现为中、低海拔西伯利亚落叶松生长与气温相关系数呈负相关,而在高海拔则呈显著正相关。据此完成1~3题。
1.林地中、低海拔西伯利亚落叶松与气温相关系数呈负相关,其主要制约因素是( )
A.光照 B.水分
C.坡度 D.热量
2.气候变暖对不同海拔西伯利亚落叶松的影响是( )
A.高海拔年轮更稀疏
B.中、低海拔长势趋好
C.低海拔年轮更稀疏
D.中、高海拔长势趋缓
3.在气候持续变暖的背景之下,天山东部西伯利亚落叶松分布的变化可能是( )
A.上限和下限均下降
B.上限不变,下限上升
C.上限和下限均上升
D.上限上升,下限下降
答案 1.B 2.A 3.C
解析 第1题,根据材料提示,林地中、低海拔西伯利亚落叶松生长随气候变暖,气温升高,生长受到限制,最有可能是气温升高导致蒸发加剧,影响西伯利亚落叶松生长所需的水分条件,B正确;气温升高对光照和坡度影响不大,A、C错误;气温升高,热量条件会变好,不会成为制约因素,D错误。第2题,林地中、低海拔地区随气温升高,水分条件变差,中、低海拔西伯利亚落叶松生长速度减慢,长势会趋缓,低海拔西伯利亚落叶松年轮会更加密集,B、C、D错误;据材料可知,高海拔地区西伯利亚落叶松生长与气温呈正相关,在气候变暖背景下,高海拔地区的西伯利亚落叶松生长长势(径向生长)会趋好,年轮会更稀疏,故选A。第3题,根据材料和上题分析可知,影响林地中、低海拔地区西伯利亚落叶松生长的主导因素是水分,在低于林地的海拔高度,地形对水汽抬升作用有限,降水减少,植被演化为草原。气候持续变暖,会使林地低海拔地区蒸发加剧,原下限处水分条件变差,西伯利亚落叶松无法继续生长,导致下限上升。同时,气候持续变暖使高海拔地区落叶松长势趋好,是因为这里水分较为充足,且热量条件改善,西伯利亚落叶松的上限会上升,故选C。
考向2 通过“全球气候变化的应对措施”考查“人地协调观”
专家预计,在强化低碳情景下,中国将在2030年达到碳排放峰值。读图,回答4~5题。
4.有关碳排放量的叙述,正确的是( )
A.城镇化率与碳排放总量呈正相关
B.人口大国的人均碳排放量较大
C.发达国家的人均碳排放量较大
D.中国、美国应承担相同的减排责任
5.低碳发展时代的中国,应采取的减排措施是( )
①植树造林 ②减缓工业化进程 ③提高能源利用率 ④开发新能源
A.①② B.①③ C.②④ D.③④
答案 4.C 5.D
解析 第4题,由图可知,城镇化率与碳排放不都是呈正相关,例如巴西和印度的碳排放量均较小;人口大国的人均碳排放量较小,例如印度;美国、德国、日本等发达国家人均碳排放量较大;中国和美国发展程度不同,人均碳排放量不同,承担的减排责任应当不同。故选C。第5题,植树造林不是减排的措施,是增加碳吸收,缓解气候变暖的措施,故错误。中国是发展中国家,减缓工业化进程不利于经济发展,故错误。减少碳排放量的主要措施是提高能源利用率和开发新能源,故D正确。
考点练
(2022·安徽六安期末)碳排放强度指单位GDP增长所带来的二氧化碳排放量。下图示意1997~2010年我国三大地区的农业碳排放强度。据此完成1~2题。
1.结合图文信息,我国三大地区农业碳排放的特点是( )
A.碳排放总量呈减小趋势
B.碳排放强度持续下降
C.区域间差异总体呈减小趋势
D.中部碳排放总量不断减小
2.导致我国三大地区农业碳排放强度下降的最根本因素是( )
A.人口增长数量 B.农业生产规模
C.农业科技水平 D.农业生产经验
答案 1.C 2.C
解析 第1题,碳排放强度指单位GDP增长所带来的二氧化碳排放量,碳排放强度减小并不意味着碳排放总量减小,A、D错误;碳排放强度先上升后下降,B错误;西部、中部、东部差异总体上有减小的趋势,C正确。第2题,农业碳排放强度是指农业GDP增长所带来的二氧化碳排放量。农业碳排放强度与人口增长并无关联,A错误;目前中国农业生产规模保持稳定,而农业碳排放强度在下降,故与之无关,B错误;随着农业科技不断增强,育种技术、灌溉技术以及机械化收割等相关农业技术的不断使用,农业GDP增长的同时,农业碳排放强度在不断减少,C正确;农业生产经验在一定程度上可能会减少农业碳排放的强度,但这并不是导致我国三大地区农业碳排放强度下降的最根本因素,D错误。
(2022·广东清远市期末)和田河是塔里木河四大源流之一,也是唯一一条穿越塔克拉玛干沙漠绿色生态走廊的河流,流域上游由玉龙喀什河(简称玉河,发源于昆仑山)与喀拉喀什河(简称喀河,发源于喀喇昆仑山)两支流组成。近30年来,该流域生态环境变得异常脆弱。下图示意和田河流域玉河和喀河的降水、冰川径流、气温年际变化趋势。据此完成3~5题。
3.和田河流域的冰川径流呈现增加趋势,说明该区域( )
A.气候冷干化 B.气候冷湿化
C.气候暖干化 D.气候暖湿化
4.对冰川消融产生抑制作用的有( )
①全球变暖 ②降水增加 ③保护森林和人工造林 ④大规模开发利用新能源
A.①②④ B.①③④
C.②③④ D.①②③
5.玉河与喀河对气候变化的响应程度存在差异的原因是( )
A.人类活动强度不同
B.发源山系不同
C.地表径流速度不同
D.植被分布不同
答案 3.D 4.C 5.B
解析 第3题,从图中的气温和降水变化可以看出,当地气候逐渐暖湿化,气温上升,融冰量增加。故D正确。第4题,降水有一定的降温作用,且降水增加,冰川的补给量增加,能抑制冰川消融,②正确;保护森林和人工造林、大规模开发利用新能源均对全球变暖有一定的抑制作用,所以能够抑制冰川消融,③④正确。故C正确。第5题,玉河与喀河是和田河流域的两条支流,但两者对气候变化的响应程度却存在一定差异,主要原因可能是两条支流发源于不同的山系,玉河发源于昆仑山,喀河发源于喀喇昆仑山;人类活动强度、植被分布不会影响河流对气候变化的响应程度,地表径流速度与气候变化无关。故B正确。
(2022·北京海淀区模拟)碳排放权交易指把二氧化碳排放权视为商品,企业间通过市场手段进行排放交换,从而达到控制排放总量的目的。我国《碳排放权交易管理办法(试行)》于2021年2月1日起实施。下图为“碳排放交易原理示意图”。读图完成6~7题。
6.若图中甲、乙两企业均为钢铁厂,且获得等量碳排放配额,以下推断正确的是( )
A.企业甲能源使用效率高
B.企业乙占地面积更小
C.企业甲碳排放总量更大
D.企业乙交通运输量更少
7.该办法的实施可促进我国( )
A.轻工业企业生产规模下降
B.高科技企业空间集聚增强
C.重工业技术研发投入增加
D.企业之间的生产联系减弱
答案 6.A 7.C
解析 第6题,读图可知,若图中甲、乙两企业均为钢铁厂,且获得等量碳排放配额,企业甲向企业乙出售配额,说明企业甲碳排放量少,能源使用效率高,A正确、C错误;企业乙的占地面积和交通运输量无法确定,B、D错误。第7题,重工业需要研究减少碳排放措施,提高能源利用率,因此技术研发投入会增加,C正确。
8.(2022·湖北省新高考协作体联考)阅读图文材料,完成下列要求。(16分)
2021年,碳达峰、碳中和、碳交易等成为“热词”。碳交易,是指温室气体排放权交易的统称,即把二氧化碳排放权作为一种商品,买方通过向卖方支付一定金额从而获得一定数量的二氧化碳排放权,从而形成了二氧化碳排放权的交易,其是实现国家2030年碳达峰、2060年碳中和目标的重要政策工具。2021年7月16日,我国碳排放权交易市场启动上线交易。要建立全国统一的碳交易市场,覆盖行业的选择是确保碳排放多少的重要保障,也是全国碳市场平稳顺利运行的前提。目前,碳排放权交易市场覆盖行业主要分布在发电、铁、建材(水泥)、有色金属、石化、化工、造纸和航空8个行业,其中发电行业首先进入全国碳交易市场。
(1)用大气热力作用原理阐释二氧化碳等温室气体增多对全球气候变暖的影响机制。(6分)
(2)说明企业要在碳交易市场上获得优势可采取的有效措施。(6分)
(3)推测发电行业首先进入全国碳交易市场的主要原因。(4分)
答案 (1)二氧化碳能强烈地吸收地面长波辐射;大气中二氧化碳增多,大气吸收的地面长波辐射增多,气温升高;气温升高,射向地面的大气逆辐射增强,对地面的保温作用增强,导致气温进一步升高。
(2)提高生产技术,改进生产工艺,减少碳排放;提高清洁能源使用的比重,通过出售配额,提高企业效益;加强管理,提高节能意识;通过扩大生产规模,争取获得更高配额。
(3)我国能源消费结构以火电为主,矿物能源消耗量大,发电行业二氧化碳排放量大;发电行业的管理制度相对健全,碳排放数据完整,便于计算统计;发电行业产品单一,配额分配简便易行等。获取信息
解读信息
文字信息
全球尺度因素
海平面升降
区域尺度因素
陆面升降:泥沙沉积、地壳运动、人类活动等因素影响
北美冰盖开始消融,形成广大消融区
压力释放,岩层形变缓慢恢复,推测岩体会上升,海平面相对下降
甲(位于太平洋北岸阿拉斯加的基岩海岸区)
板块挤压抬升处,陆升海降现象长期发生;甲所在海岸位于大陆的南侧
阿拉斯加基岩海岸纬度高,有冰盖覆盖,冰雪融化,陆地会因压力释放而抬升;位于板块挤压处,陆地会因板块挤压而上升
基岩海岸地势陡峭,海平面升降时海岸线水平方向上进退范围小
乙(位于墨西哥湾密西西比河的河口三角洲)
河口三角洲地势平缓,海平面升降时海岸线水平方向上进退范围大;乙所在海岸位于大陆的南侧
图像信息
甲站
海平面呈波动性下降,陆面上升
乙站
海平面呈波动性上升,陆面下降
第(1)题
“分别指出”要有先后顺序,只需指出而不需要分析。“冰盖消融”一方面会把大量冰川融水注入海洋,从大尺度看会使全球海平面上升;另一方面消融区则会释放冰盖的压力而使陆面上升;具体海岸线水平方向上是进还是退,取决于大、小尺度空间最后的综合结果
第(2)题
“根据地理位置”要描述出甲地的地理位置特点,位于北美冰盖消融区,还位于板块交界处,从这两个角度去分析陆面的升降情况
第(3)题
“乙站所在区域海岸线变化”的人为影响方式,首先明确乙站岸线反映了海平面上升的事实,然后说明引起海平面变化的人为活动
第(4)题
海平面上升则海岸线向陆地方向移动,海平面下降则海岸线向海洋方向移动。甲、乙两处的海平面变化从图像中获取:甲处海平面下降,乙处海平面上升
影响
表现
生存空间的丧失
加剧资源危机或自然灾害
激化国家间的资源争端
受其他国家波及
相关试卷
这是一份新高考版高考地理二轮复习(新高考版) 第1部分 专题突破 专题14 考点3 全球气候变化,文件包含新高考地理二轮复习新高考版第1部分专题突破专题14考点3全球气候变化教师版docx、新高考地理二轮复习新高考版第1部分专题14考点3全球气候变化学生版docx、新高考版高考地理二轮复习新高考版第1部分专题14考点练3全球气候变化docx等3份试卷配套教学资源,其中试卷共20页, 欢迎下载使用。
这是一份新高考地理二轮复习精品讲义 第1部分 专题突破 专题14 综合提升练14(含解析),共5页。试卷主要包含了该产业园主要解决等内容,欢迎下载使用。
这是一份新高考地理二轮复习精品讲义 第1部分 专题突破 专题3 考点3 海水(含解析),共9页。试卷主要包含了亚得里亚海东岸表层洋流,图示M海域多数岛屿的类型为,海—气相互作用的机制,辽东湾海湾封冻会导致,墨累—达令河河口锋附近水域等内容,欢迎下载使用。