所属成套资源:新高考地理二轮复习精品讲义 (含解析)
新高考地理二轮复习精品讲义 第1部分 专题突破 专题12 考点1 流域内协调发展(含解析)
展开
这是一份新高考地理二轮复习精品讲义 第1部分 专题突破 专题12 考点1 流域内协调发展(含解析),共9页。
考点1 流域内协调发展
(新课标全国文综Ⅱ)阅读图文材料,完成下列要求。(24分)
罗讷河发源于瑞士境内的冰川,在法国境内的流域面积占流域总面积的94%,历史上曾是一条“野性”河流,经常洪水泛滥。19世纪以来,法国对罗讷河进行多次整治,并于1931年成立“国立罗讷河公司”,作为罗讷河综合整治和开发的唯一授权机构。下图示意罗讷河流域的地形。
(1)分别指出罗讷河上游(瑞士境内)、北部支流(索恩河)和地中海沿岸支流径流量的季节变化。(9分)
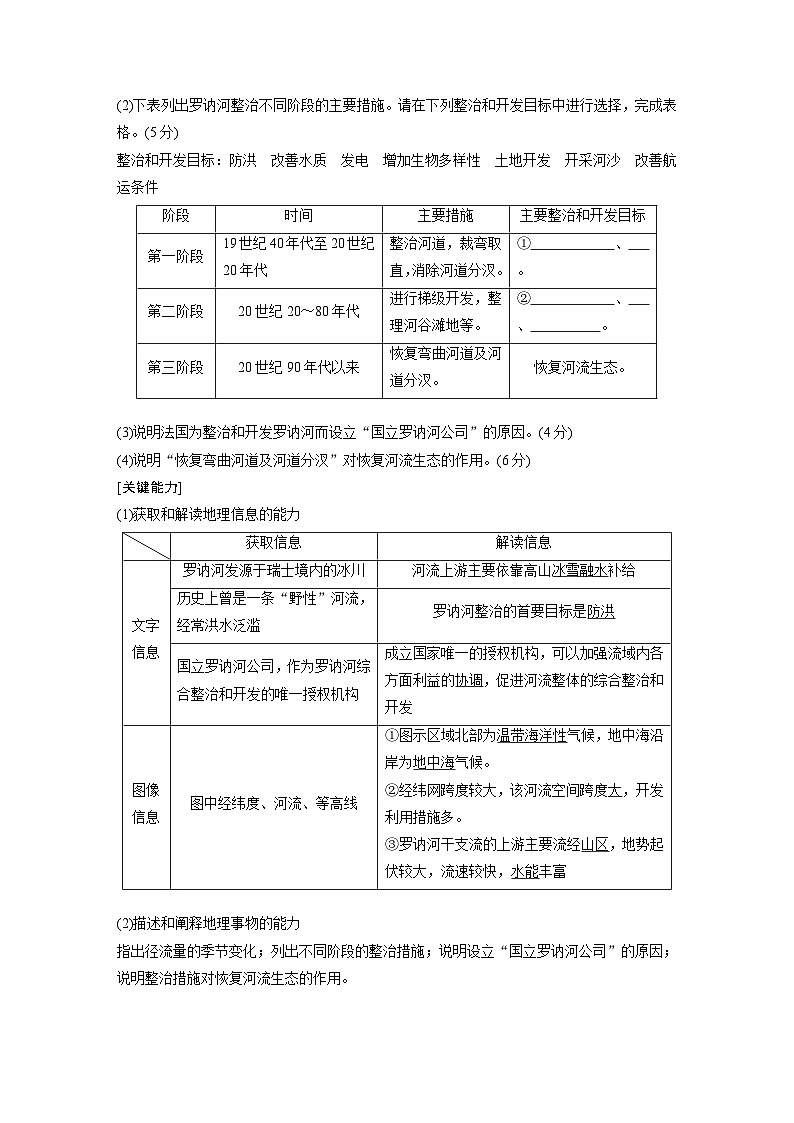
(2)下表列出罗讷河整治不同阶段的主要措施。请在下列整治和开发目标中进行选择,完成表格。(5分)
整治和开发目标:防洪 改善水质 发电 增加生物多样性 土地开发 开采河沙 改善航运条件
(3)说明法国为整治和开发罗讷河而设立“国立罗讷河公司”的原因。(4分)
(4)说明“恢复弯曲河道及河道分汊”对恢复河流生态的作用。(6分)
[关键能力]
(1)获取和解读地理信息的能力
(2)描述和阐释地理事物的能力
指出径流量的季节变化;列出不同阶段的整治措施;说明设立“国立罗讷河公司”的原因;说明整治措施对恢复河流生态的作用。
[设问分析]
答案 (1)上游(瑞士境内):有春汛,夏季径流量大,冬季为枯水期。北部支流(索恩河):全年径流量比较稳定,无明显枯水期。地中海沿岸支流:夏季为枯水期,冬季为丰水期。
(2)①改善航运条件 防洪 ②发电 改善航运条件 土地开发(防洪)
(3)因为河流跨多个行政区,涉及水资源利用、航运、防洪、发电、土地利用等多方面的利益,由国家唯一授权机构才能协调各行政区、各部门的利益,并从河流整体进行综合整治,以实现整治效益最大化。
(4)恢复河流的自然状态(自然河道、沿岸湿地等),扩展河道宽度,延长河流长度,降低河流流速和洪水峰值;恢复河流生态系统,增加生物多样性;增强河流的自然生产力和对污染的净化能力。
1.流域内协调发展的必要性
流域作为一个自然区域,以水流动和提供水资源的功能,在上中下游不同区域之间形成联系。
(1)地貌的关联性。流域内一个区域的物质运动会导致另一个区域地表形态的变化,河流上中下游的地貌具有高度关联性。
(2)水资源的多用性。为提高水资源利用效率,流域内部不同区域、不同用途之间需要优化配置水资源。
(3)流域的整体性。流域系统具有开放性、整体性,流域上中下游的水资源利用、水环境污染或保护受到流域内其他区域的影响。
(4)行政区的复杂性。河流通常流经多个行政区,国际河流还涉及不同的主权国家,不同行政区之间的利益需要协调。
2.水资源的统筹调配措施
(1)以流域为单元,设置专门协作组织、河长制、湖长制等协同管理制度,统筹管理,统一调配水资源的规划方案,兼顾生态用水,保证生产、生活用水。
(2)统筹管理的措施和手段
①工程措施:修建水库蓄水→解决季节性用水不足;修建引水工程、跨流域调水→解决水资源空间分布不均。
②技术措施:推广节水技术,发展节水农业;推广节水技术,在工业生产中提高水资源利用率;发展治污技术,提高水资源污染的治理水平;发展循环经济,促使水资源循环利用。
③行政、法律、市场手段:制定环境保护法,依法保护水资源;提高水价,促使节约用水。
3.水质、水环境的协调治理
(1)河流泥沙的综合协调治理
①侵蚀区减少入河泥沙量:如中游的黄土高原是黄河流域的主要侵蚀区,可实行“保塬、护坡、固沟”的治理方针,通过工程措施、生物措施、技术措施治理水土流失,减少入黄泥沙。
②堆积区减少河道淤积:通过调水调沙,实现河流下游的冲淤平衡,减少泥沙淤积。
(2)水污染的防控措施
①行政手段:成立委员会进行谈判和协商,达成公约及协议。
②经济手段:通常是分担流域综合治理费用。
③技术手段:科学调查研究、治污技术应用、技术标准确定及监测、预警体系的开发和应用等。
(3)不同河段应实行差别性措施
考向1 通过“水利工程”考查“人地协调观”
(2022·广东省汕尾市期末)随着周边地区工业化快速发展,美国于1913年在怀特萨蒙河上修建了康迪特坝。该大坝上游是洄游性鱼类鳟鱼和鲑鱼的产卵场,2019年8月该大坝被拆除。据此回答1~3题。
1.康迪特坝修建的主要目的是( )
A.防洪 B.养殖 C.旅游 D.发电
2.拆除康迪特坝的主要原因是( )
①溃坝风险大,维护成本高 ②工业化发展趋势变缓 ③保护河流生物多样性 ④水产养殖易污染水源
A.①② B.②③ C.①③ D.②④
3.康迪特坝的拆除对我国流域开发的启示是( )
A.应该大规模拆除河流大坝
B.减少效益低下的大坝建设
C.通过修建和拆除拉动就业
D.充分利用落差来建设大坝
答案 1.D 2.C 3.B
解析 第1题,由材料可知,该大坝是随着周边地区工业化的快速发展而修建的,其主要目的是发电。故选D。第2题,修建大坝阻碍了鱼类的洄游,拆除大坝可以保护生物多样性。由材料可知,该大坝已修建100多年,可以推测该大坝溃坝风险变大,维护成本高。故选C。第3题,该大坝的修建和拆除说明在修建该大坝时没有考虑其长期效益,因此对我国流域开发的启示是应该在充分考虑经济、社会、生态等效益的基础上进行评估,减少效益低下的大坝建设。故选B。
考向2 通过“流域开发”考查“综合思维”
(2022·江苏盐城模拟)曲流峡谷(简称曲峡)是一些规模较大的河流在流经山区时,形成了众多犹如草原“蛇曲”样的地理景观。下图为太行山拒马河曲峡遥感图像。读图,完成4~5题。
4.下列关于曲峡成因的叙述,正确的是( )
A.河流顺地势绕山溯源侵蚀
B.受地转偏向力和岩性差异侵蚀而成
C.河流沿山间S形断层前行
D.地壳抬升,河流沿原曲流形态下切
5.下列对拒马河曲峡开发利用的叙述,正确的是( )
A.峡谷幽深,内河航运业发达
B.景观独特,适宜发展旅游业
C.水能丰富,是京津能源基地
D.河滩宽广,适宜发展农耕
答案 4.D 5.B
解析 第4题,曲峡最初为古平原面上的曲流,后来由于地壳抬升,水流速度加快,河流的下切作用增强,同时保留了原来曲流的形态,最终形成曲峡,故选D。第5题,峡谷幽深,河道狭窄,地势起伏大,内河航运业不发达,A错误;曲峡主要是由于地壳抬升形成的独特景观,可以利用该景观发展旅游业,B正确;该段河流流经山区,流速较快,水能资源丰富,利于筑坝发电,但不是京津能源基地,C错误;曲峡地区山高坡陡,平原面积狭小,不利于发展耕作业,D错误。
考点练
(2022·重庆八中月考)抽水蓄能电站是电网系统中重要的调峰补谷电源,它利用系统中多余的低谷电能转化为有用的尖峰电能,以提高电网运行的经济性,是保证电网安全的重要设施。下图为“木格措抽水蓄能电站与瓦斯河流域开发示意图”。据此完成1~3题。
1.瓦斯河流域开发的主要内容是( )
A.引水灌溉 B.水产养殖
C.发展航运 D.水能开发
2.抽水蓄能电站抽水的时间是( )
A.夜晚 汛期 B.夜晚 枯水期
C.白天 枯水期 D.白天 汛期
3.该地在建设抽水蓄能电站及引水隧洞时的制约性因素有( )
①位于板块交界处,地质灾害多发 ②山高谷深,地表起伏大 ③当地人口稀少,劳动力不足 ④隧洞线路长,成本高
A.①②③ B.②③④
C.①②④ D.①③④
答案 1.D 2.A 3.C
解析 第1题,据图可知,瓦斯河流经我国地势第一、第二级阶梯交界处,上下游落差大,其流域开发的主要内容为水能资源的开发,D正确;该流域海拔高、气温低,山地多,平地少,不适合发展耕作业和水产养殖,A、B错;地势落差大,水流急,峡谷地形,不适合发展航运,故C错。第2题,一天中,抽水蓄能电站往往在晚上利用系统多余的电能将下游水库或河流中的水调到上游水库中,以便在白天用电需求量大的时候提供充足的电能供应。在一年当中,抽水蓄能电站往往在汛期发电量充足的时候,将下游河流或水库中的水调到上游水库中,以供枯水季节发电。A正确。第3题,抽水蓄能电站及引水隧洞的建设最需要的是专业的工程技术人员,而不是当地大量的劳动力,③错;该区域位于板块交界处,地质灾害多发,山高谷深,地表起伏大,隧洞线路长,成本高都是建设抽水蓄能电站及引水隧洞的制约性因素,C正确。
(2022·天津河西区期末)河岸边坡的治理通常以钢筋混凝土修筑为主,具有非常结实牢固的优点,河道往往裁弯取直进行渠化;而用铅丝网石笼代替钢筋混凝土边坡是一种新式的河岸边坡治理的方式,依着河道的天然走势进行边坡的强化。下图为“我国东南地区某铅丝笼河段示意图”。据此完成4~6题。
4.河道裁弯取直并进行渠化治理有助于( )
A.提高水体净化能力
B.增加河流生物多样性
C.扩大河流湿地面积
D.减少河道泥沙淤积
5.相比钢筋混凝土,采用铅丝网石笼改造边坡后,该河段( )
A.蒸发量增加 B.地表径流量增加
C.下渗量增加 D.降水量增加
6.图示河道铅丝网石笼边坡采用梯级设计的主要目的是( )
A.营造亲河的滨水环境
B.使流速变化趋于简单
C.减少工程石料的投入
D.增加河道泥沙的淤积
答案 4.D 5.C 6.A
解析 第4题,通过裁弯取直和硬化河堤、河底,改造河岸边坡为直立砌墙或混凝土墙,把原来蜿蜒多变、流动缓慢的天然河流,改造成为外形规整、水流顺畅的人工河道,使河流流速加快,减少了泥沙淤积,故选D。第5题,铅丝网石笼边坡石块之间的空隙比钢筋混凝土大,利于增加下渗,减少地表径流,B错误,C正确。钢筋混凝土、铅丝网石笼边坡都不易存水,对蒸发量、降水量影响不大,A、D错误。故选C。第6题,我国东南地区人口较多,人口多分布在河流附近,一些生产、生活活动和河流密切相关,梯级设计利于营造亲河的滨水环境,A正确。
7.(2022·湖南省六校联考)阅读图文材料,完成下列各题。(12分)
纳伦河(如下图)是锡尔河上游及正源,源出中天山冰川,流经吉尔吉斯斯坦和乌兹别克斯坦,是天山地区年径流量最大的河流,为两国提供了丰富的水资源。在吉尔吉斯斯坦境内消耗的纳伦河河水仅占其总径流量的10%,对水质干扰少,绝大部分淡水资源被下游富饶的费尔干纳盆地所消耗。
(1)分析纳伦河成为天山地区年径流量最大河流的主要原因。(4分)
(2)说明吉尔吉斯斯坦和乌兹别克斯坦两国对纳伦河的主要利用方式的差异。(4分)
(3)因对纳伦河利用方式的差异,引起了吉尔吉斯斯坦和乌兹别克斯坦两国的争议,推测引起这种争议的具体缘由。(4分)
答案 (1)天山地区冰川面积大,冰雪融水和山地降水多;流域面积较大,支流多。
(2)吉尔吉斯斯坦:开发水能资源;乌兹别克斯坦:引水为生产生活供水。
(3)夏季(农作物生长季),吉尔吉斯斯坦为了保证冬季发电用水而大量蓄水,而乌兹别克斯坦需要大量淡水灌溉,从而引发争议。高考考查内容
考点
读真题设问知高考考向
核心价值:
以区域之间的联系为情境,培养学生用联系的观点认识地理事物,树立区域协调发展的观念。
学科素养:
1.人地协调观:分析产业转移对区域发展的影响。
2.综合思维:根据不同河段的特点分析流域存在的问题及综合开发利用措施;分析资源跨区域调配的原因及其对区域发展的影响;分析产业转移的影响因素。
3.区域认知:了解我国主要的资源跨区域调配工程的路线。
4.地理实践力:说明“一带一路”建设的主要表现及其对国际合作的影响。
关键能力:
以某区域为背景,结合图文资料,培养学生获取和解读地理信息、描述和阐释地理事物、论证和探讨地理问题的能力。
必备知识:
1.流域内水资源开发的主要方式。
2.流域内出现的主要问题及解决措施。
3.资源跨区域调配的原因及影响。
4.产业转移的影响因素及对区域发展的影响。
5.我国参与国际合作的背景及意义。
流域内协调发展
(2016·新课标全国文综Ⅱ,36)(1)分别指出罗讷河上游(瑞士境内)、北部支流(索恩河)和地中海沿岸支流径流量的季节变化。
(2)下表列出罗讷河整治不同阶段的主要措施。请在下列整治和开发目标中进行选择,完成表格。
(3)说明法国为整治和开发罗讷河而设立“国立罗讷河公司”的原因。
(4)说明“恢复弯曲河道及河道分汊”对恢复河流生态的作用。
资源跨区域调配
(2022·6月浙江选考,29)(1)说出南方电网电力资源东西互补性强的主要原因。
(2)根据表中信息,指出广东电网建设适当的抽水蓄能电站的合理性。
(3)分析广东建设抽水蓄能电站对“西电东送”输电效益的有利影响。
产业转移
(2022·山东地理)10.该类服装企业“自带原材料”主要是为了
11.该类服装企业在“走出去”的过程中,携手相关企业的主要目的是
12.该类服装企业需要在东南亚配套的服务部门是
国际合作
(2022·6月浙江选考,28)(1)该国石油资源主要分布在 ,水资源是制约该地区石油开采利用的主要因素,简述该地区水资源缺乏的自然原因。
(2)从运输成本角度,简析该国出口市场集中于周边国家的主要原因。
(3)有观点认为,该国工业化对推动城市化作用有限,从工业结构角度分析其原因。
阶段
时间
主要措施
主要整治和开发目标
第一阶段
19世纪40年代至20世纪20年代
整治河道,裁弯取直,消除河道分汊。
① 、 。
第二阶段
20世纪20~80年代
进行梯级开发,整理河谷滩地等。
② 、 、 。
第三阶段
20世纪90年代以来
恢复弯曲河道及河道分汊。
恢复河流生态。
获取信息
解读信息
文字信息
罗讷河发源于瑞士境内的冰川
河流上游主要依靠高山冰雪融水补给
历史上曾是一条“野性”河流,经常洪水泛滥
罗讷河整治的首要目标是防洪
国立罗讷河公司,作为罗讷河综合整治和开发的唯一授权机构
成立国家唯一的授权机构,可以加强流域内各方面利益的协调,促进河流整体的综合整治和开发
图像信息
图中经纬度、河流、等高线
①图示区域北部为温带海洋性气候,地中海沿岸为地中海气候。
②经纬网跨度较大,该河流空间跨度大,开发利用措施多。
③罗讷河干支流的上游主要流经山区,地势起伏较大,流速较快,水能丰富
第(1)题
“分别”,需要一个个具体阐述;“指出径流量的季节变化”,需要明确河流不同季节的补给类型
第(2)题
在给出的整治和开发目标中进行选择,需要根据前一列的主要措施来进行判断。对河道形状和分汊治理的主要目的是改善航运条件和提高河道的行洪能力;梯级开发可加快水电开发和改善航运条件,整理河谷滩地可以促进土地的开发
第(3)题
“说明设立‘国立罗讷河公司’的原因”,可以借鉴田纳西河流域管理局成立的原因。因为河流跨多个行政区,涉及水资源利用、航运、防洪、发电和土地利用等多方面的利益,由国家唯一授权机构才能协调各行政区、各部门的利益
第(4)题
“说明”就是既要说出是什么,又要说明其原因。“恢复弯曲河道及河道分汊对恢复河流生态的作用”,关键是理解“恢复弯曲河道及河道分汊”和“河流生态”的关系,可从改善水文条件、改善河流地貌的特征、保护濒危或特殊物种等方面分析。恢复弯曲河道及河道分汊,可延长河流长度,降低洪水峰值,同时可以恢复河流生态系统,增加生物多样性等
相关试卷
这是一份新高考版高考地理二轮复习(新高考版) 第1部分 专题突破 专题12 考点1 流域内协调发展,文件包含新高考地理二轮复习新高考版第1部分专题突破专题12考点1流域内协调发展教师版docx、新高考地理二轮复习新高考版第1部分专题12考点1流域内协调发展学生版docx、新高考版高考地理二轮复习新高考版第1部分专题12考点练1流域内协调发展docx等3份试卷配套教学资源,其中试卷共20页, 欢迎下载使用。
这是一份新高考地理二轮复习精品讲义 第1部分 专题突破 专题12 考点4 国际合作(含解析),共8页。
这是一份新高考地理二轮复习精品讲义 第1部分 专题突破 专题12 考点3 产业转移(含解析),共7页。试卷主要包含了阅读材料,完成下列要求等内容,欢迎下载使用。

