


所属成套资源:新高考地理二轮复习精品讲义 (含解析)
新高考地理二轮复习精品讲义 第1部分 专题突破 专题6 考点2 地质灾害(含解析)
展开
这是一份新高考地理二轮复习精品讲义 第1部分 专题突破 专题6 考点2 地质灾害(含解析),共9页。试卷主要包含了4 km2,C 2,B 5等内容,欢迎下载使用。
(2021·山东地理)阅读图文资料,完成下列要求。(16分)
海巴洛沟流域位于青藏高原东南缘,横断山脉中段(下图),面积53.4 km2。主沟发源于哈巴雪山西侧,汇入金沙江一级支流冲江河,长度12.8 km。流域自上而下分为高山寒带峰脊区和宽谷区、温带窄谷区、亚热带低谷区。该流域降水量随海拔升高而显著增加,其中海拔4 200 m以上的峰脊区年降水量超过1 100 mm。2019年7月28日,峰脊区6小时降雨量达60.4 mm,激发了特大规模降雨—冰川融水混合型泥石流。
(1)指出海巴洛沟流域形成泥石流的四类固体物质来源。(4分)
(2)分析海巴洛沟流域主沟道AB段、BC段和CD段地形对泥石流形成的作用。(6分)
(3)分析海巴洛沟流域泥石流对当地构成严重威胁的自然原因。(6分)
[关键能力]
(1)获取和解读地理信息的能力
(2)描述和阐释地理事物的能力
根据等高线的疏密描述沟道地形对泥石流形成的作用;从自然灾害的发生频次、强度、隐蔽性等方面分析自然灾害灾情严重的原因。
[设问分析]
答案 (1)冰碛物(冰川搬运堆积物);崩滑体堆积物;风化碎屑物;断层破碎物。
(2)AB段:地形陡峻,易发生崩塌,且径流汇流速度快,为泥石流形成提供物质来源和水动力条件;BC段:地形较和缓开阔,为大量松散固体物质积累提供场所;CD段:沟道狭窄顺直,坡度大,加快泥石流的通过时间。
(3)丰富的松散固体物源和水源条件,导致泥石流易发;泥石流运动速度快,规模大,冲击力强;峰脊区降水量大,并叠加积雪融水,使得泥石流多发育在高海拔地区,下游不易察觉,隐蔽性强。
1.滑坡、崩塌与泥石流的关系
(1)概念
①滑坡:是指斜坡上的岩体由于某种原因在重力的作用下沿着一定的软弱面或软弱带整体向下滑动的现象。
②崩塌:是指较陡的斜坡上的岩土体在重力的作用下突然脱离母体崩落、滚动堆积在坡脚的地质现象。
③泥石流:是山区特有的一种自然现象。它是由于降水而形成的一种挟带大量泥沙、石块等固体物质条件的特殊洪流。
(2)三者关系
滑坡、崩塌与泥石流的关系十分密切,易发生滑坡、崩塌的区域也易发生泥石流,只不过泥石流的暴发多了一项必不可少的水源条件。再者,崩塌和滑坡的物质经常是泥石流的重要固体物质来源。滑坡、崩塌还常常在运动过程中直接转化为泥石流,或者滑坡、崩塌发生一段时间后,其堆积物在一定的水源条件下生成泥石流。即泥石流是滑坡和崩塌的次生灾害,泥石流与滑坡、崩塌有着许多相同的促发因素。
2.泥石流的形成条件
(1)固体碎屑物来源丰富
①地形地质:风化碎屑物、断层破碎物、坡体堆积物、崩塌物、冰碛物、滑坡松散物、古老泥石流的堆积物等。
②人类活动:滥伐山林造成水土流失、堆放的尾矿、工程渣土等。
(2)突发性巨大水流
①暴雨:泥石流暴发的主要动力。
②快速融水:冰川融水或积雪融水,是高海拔地区泥石流的主要动力。
③堤坝溃决:堰塞湖或水库溃决,水量集中挟带着松散的堰塞体很容易形成泥石流。
(3)坡度较大的沟谷
沟谷上、中、下游地区的形态分别影响了泥石流的贮集、运动和停淤,如下表所示:
3.滑坡的形成条件
(1)不稳定的山坡形态:如较陡的坡面。
(2)岩土软弱面:如岩体中的裂隙和松软夹层。
(3)触发因素:如地下水、地表水、降水对岩土软弱面的润滑作用,以及地震、河流侵蚀、人工活动等对坡体稳定性的破坏。
考向1 通过“地质灾害的关联性”考查“综合思维”
(2022·江苏镇江模拟)江苏省宁镇低山丘陵区经济发达、人口密集,人地矛盾突出,是我国地质灾害最严重地区之一。下图为“镇江市润州区2003~2017年突发地质灾害年度总量与降雨量关系图”。据此完成1~3题。
1.该区域突发地质灾害年度总量与对应年份降雨量对应关系正确的是( )
A.与年降雨量呈正相关
B.与年降雨量呈负相关
C.与梅雨期降雨量呈正相关
D.与梅雨期降雨量呈负相关
2.该区域地质灾害多发的主要原因是( )
A.地势起伏较大 B.降水分配均匀
C.温差较大 D.植被稀疏
3.减少该区域地质灾害损失的有效做法是( )
A.有序组织人口向丘陵迁移
B.鼓励依山临水建设别墅
C.实施私家汽车的限行制度
D.科学规划城市空间布局
答案 1.C 2.A 3.D
解析 第1题,观察突发地质灾害年度总量与年降雨量折线图,可知2003~2017年突发地质灾害年度总量与对应年份年降雨量对应关系不具有相关性,A、B错误;观察突发地质灾害年度总量与梅雨期降雨量折线图可知,2003~2017年突发地质灾害年度总量的升降与梅雨期降雨量基本一致,梅雨期降雨量较多的年份突发地质灾害也较多,对应关系是正相关,C正确,D错误。第2题,由材料可知,该区域是低山丘陵区,地势起伏较大,重力作用大,会导致滑坡、泥石流等地质灾害多发,A正确;降水集中多暴雨是地质灾害的诱发因素,B错误;温度变化对地质灾害影响不大,C错误;植被稀疏会导致地质灾害增加,但不是主要原因,D错误。第3题,该区域是低山丘陵区,经济发达、人口密集,人地矛盾突出,地质灾害严重。人口向丘陵迁移,人地矛盾更突出,会加剧对地表形态的破坏,地质灾害会加重,A错误;依山临水建设别墅受滑坡、泥石流等地质灾害威胁更大,灾害发生时损失更大,B错误;实施私家汽车的限行制度与减少该区域地质灾害损失没有关系,C错误;该地低山丘陵广布,平原面积较小,需要科学规划城市空间布局。在城镇化推进的同时,注重对环境的保护,特别是减少对地形和植被的破坏,可以有效地减少该区域地质灾害的损失,D正确。
考向2 通过“泥石流”考查“区域认知”
4.(2022·山东德州期末)阅读图文材料,完成下列要求。(15分)
2019年7月28日至7月29日,四川省甘洛县遭受持续强降雨,诱发大面积山体滑坡和山洪泥石流灾害。泥石流局部阻塞挤压了主河道,河岸受到冲刷。下图示意本次累积降雨量及形成的泥石流局部阻塞挤压主河道情况。
(1)据图说明2019年7月28日至29日甘洛县的降雨特点。(4分)
(2)下图为“甘洛县山洪泥石流形成机制图”,找出下列地理事实的内在联系,将相关内容填入框图中的对应位置(填字母)。(5分)
A.洪水
B.地表径流
C.泥沙补给
D.河床堆积物、坡面土石体
E.地震活动影响
(3)分析此次强降雨造成主河道局部阻塞、对面河岸被挤压冲刷的原因。(6分)
答案 (1)降雨量大且时间集中;24小时内出现了两次强降雨。
(2)
(3)该地强降雨诱发山体滑坡和山洪泥石流,其挟带的土石等固体物质从山洪泥石流沟道进入主河道;由于泥石流固体含量相对较少,加之主河道的水流冲击力强,导致河道局部堵塞; 主河道泄洪通道变窄,水流受到挤压后流速剧增,河水不断侵蚀对岸。
考点练
(2022·山东济南市月考)滑坡通常指斜坡上的土层或岩层,在重力作用下沿一定的软弱面整体向下滑动的现象。某林区在一次暴雨之后,多处山体发生滑坡等次生灾害。调查表明,植被(类型和根系)在此次滑坡灾害发生过程中居主导地位;暴雨未形成地表径流,进入土体的雨水促使滑动面(软弱面)的形成。下图示意此次滑坡灾害中三类不同滑坡土层中植被根系重量的变化情况。据此完成1~3题。
1.图中Ⅰ、Ⅱ、Ⅲ类滑坡对应的主要植被类型分别为( )
A.草本、灌丛、乔木 B.灌丛、草本、乔木
C.乔木、草本、灌丛 D.草本、乔木、灌丛
2.三类滑坡中( )
A.Ⅰ类滑动面位置最深
B.Ⅱ类滑动面位置最浅
C.Ⅲ类滑动面位置最深
D.滑动面位置无差异
3.今后当地在边坡治理、水土保持工作中应( )
A.修建坡面沟道,加快地面排水
B.修筑固沟工程,阻滞地下排水
C.主要种植乔木,增加固土深度
D.主要种植草本,降低固土深度
答案 1.A 2.C 3.A
解析 第1题,根据常识可知,草本植被根系主要分布在较浅处,乔木植被根系主要分布在较深处,所以,一次暴雨后,在土层较浅处(大约0~15 cm处)根系重量为:草本>灌丛>乔木,在土层较深处(大约40~95 cm处)根系重量乔木>灌丛>草本,所以Ⅰ类为草本,Ⅱ类为灌丛,Ⅲ类为乔木,故选A。第2题,由材料和上图可知,Ⅲ类植被在土层较深处,根系重量最大(因为此次暴雨未形成地表径流,雨水通过下渗进入土体,使土层较深处雨水较多,所以根系重量较大),所以Ⅲ类(乔木)形成的滑动面位置最深。故选C。第3题,修建坡面排水沟,同时利用自然沟道汇集径流,形成地面排水系统,加快地面排水,使下渗量减少,土层重量减轻,从而起到防治滑坡的作用,A正确;阻滞地下排水,不切实际,B错误;种植乔木,使下渗量增加,土层重量增加,导致滑坡灾害多发,C错误;降低固土深度,起不到防治滑坡、保持水土的作用,D错误。
受突发灾害影响,某河道两个观测点的横截面水深发生骤变(如图所示),图1为较上游的观测点一,图2为较下游的观测点二,这两点距离较近。灾害发生一段时期后,两观测点水位恢复至正常水平。据此完成4~6题。
4.引发该河段两个观测点横截面水深骤变的原因是( )
A.上游大坝开闸泄洪 B.滑坡土石阻塞河道
C.地震迫使河流改道 D.强降雨致山洪暴发
5.此次灾害的生消过程中,该河段下游水量( )
A.不断增加 B.不断减少
C.先增加后减少 D.先减少后增加
6.此河道水位恢复至正常水平之前,该河段下游地区应( )
A.迁离沿岸居民 B.清理河道淤泥
C.拦蓄河水防旱 D.开挖渠道引流
答案 4.B 5.D 6.A
解析 第4题,观测点一水深由中部附近向两侧减小,观测点二中部水深相对较浅,可推测中部地区可能受某种外力导致阻塞河道。上游大坝开闸泄洪会导致观测点一和观测点二水深均较深,A错误。滑坡土石阻塞河道有可能会导致观测点二中部水深变浅,B正确。地震迫使河流改道,可能会导致观测点二无法观测到水深或水深均变浅,C错误。强降雨致山洪暴发应导致观测点二水深更深,D错误。故选B。第5题,由于滑坡土石阻塞河道导致阻塞处以上河段出现堰塞湖,因此下游水量首先会逐渐减少,而堰塞湖在增长过程中会冲毁土石,向下游泄洪,导致下游水量急剧增加,因此生消过程会导致水量先减少后增加,D正确。第6题,河道水位恢复至正常水平之前,由于上游阻塞河道产生堰塞湖且随时可能垮塌,河道下游地区应及时迁移沿岸居民,以免垮塌后下游出现洪涝灾害造成人员伤亡,A正确。
7.(2022·江西省新余市期末)阅读图文资料,完成下列要求。(16分)
材料一 火山泥石流是指和火山现象相关的泥石流。堪察加半岛是世界上最著名的火山区之一,半岛东部的克柳切夫火山海拔4 750米,为半岛最高峰,有冰川发育,该火山平均每10年喷发一次,是火山泥石流高发地区,且火山泥石流规模大、破坏性强。
材料二 下图示意堪察加半岛和克柳切夫火山附近区域地形图。
(1)指出克柳切夫火山泥石流的物质来源。(6分)
(2)分析克柳切夫火山泥石流强度大、发展迅速、覆盖范围广的原因。(6分)
(3)分析克柳切夫火山泥石流灾害损失较小的原因。(4分)
答案 (1)火山灰碎屑物质;冻融作用产生的岩石风化碎屑物质;冰碛物。
(2)火山堆积物疏松且量大;降水量大且集中,叠加冰雪融水形成巨大径流冲击;地势落差大,水流速度快;火山周边地势平缓,对泥石流阻挡作用小,使泥石流覆盖面积大。
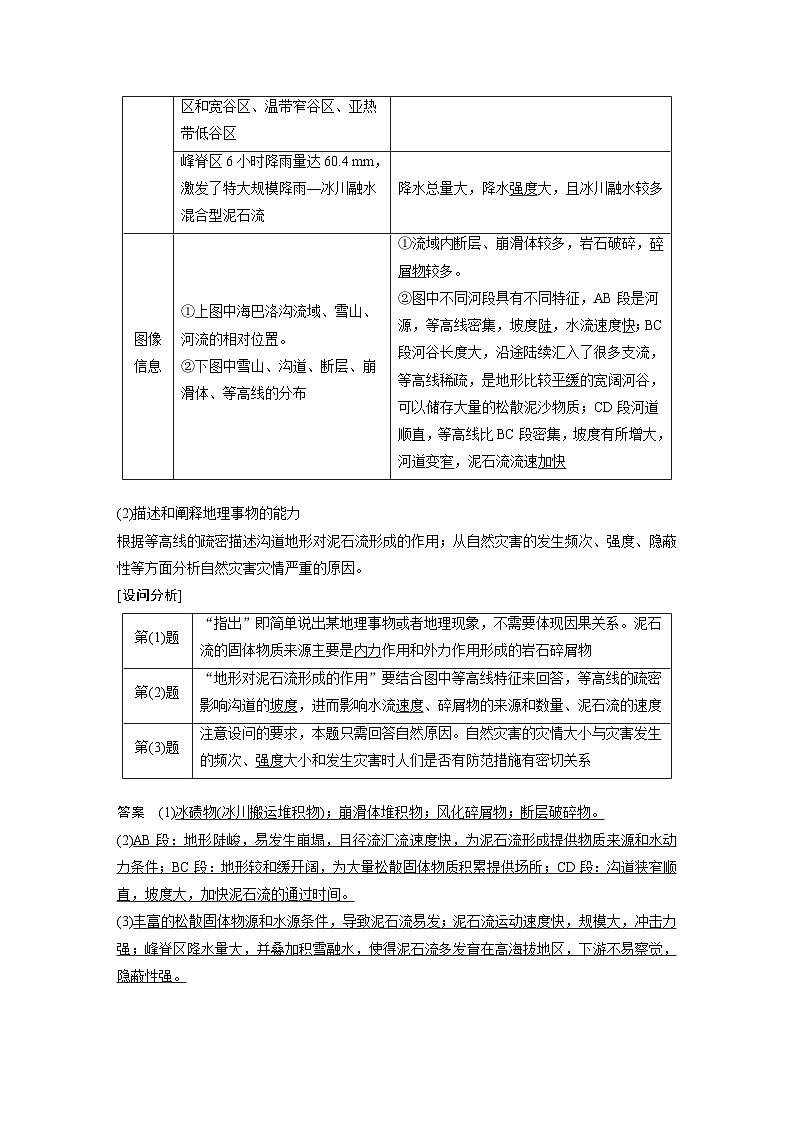
(3)堪察加半岛远离俄罗斯发达地区,人烟稀少;因该岛火山泥石流多发,当地居民生产生活会选择避开这些危险区,防灾抗灾经验丰富。获取信息
解读信息
文字信息
位于青藏高原东南缘,横断山脉中段
该区域地形崎岖,山高谷深
主沟发源于哈巴雪山西侧
源头附近有雪山,意味着存在冰川活动
流域自上而下分为高山寒带峰脊区和宽谷区、温带窄谷区、亚热带低谷区
流域自上而下相对高度较大,谷地宽窄不同
峰脊区6小时降雨量达60.4 mm,激发了特大规模降雨—冰川融水混合型泥石流
降水总量大,降水强度大,且冰川融水较多
图像信息
①上图中海巴洛沟流域、雪山、河流的相对位置。
②下图中雪山、沟道、断层、崩滑体、等高线的分布
①流域内断层、崩滑体较多,岩石破碎,碎屑物较多。
②图中不同河段具有不同特征,AB段是河源,等高线密集,坡度陡,水流速度快;BC段河谷长度大,沿途陆续汇入了很多支流,等高线稀疏,是地形比较平缓的宽阔河谷,可以储存大量的松散泥沙物质;CD段河道顺直,等高线比BC段密集,坡度有所增大,河道变窄,泥石流流速加快
第(1)题
“指出”即简单说出某地理事物或者地理现象,不需要体现因果关系。泥石流的固体物质来源主要是内力作用和外力作用形成的岩石碎屑物
第(2)题
“地形对泥石流形成的作用”要结合图中等高线特征来回答,等高线的疏密影响沟道的坡度,进而影响水流速度、碎屑物的来源和数量、泥石流的速度
第(3)题
注意设问的要求,本题只需回答自然原因。自然灾害的灾情大小与灾害发生的频次、强度大小和发生灾害时人们是否有防范措施有密切关系
沟谷部位
形态特点
对泥石流的影响
沟谷上游
山高坡陡,三面环山、一面出口的地形,容易崩塌
是泥石流的贮集区:水和碎屑固体物质汇集处,为泥石流提供物质基础
沟谷中游
狭窄、陡深、顺直的峡谷
泥石流的运动区:有利于泥石流快速通过
沟谷下游
开阔平坦的山前平原或较宽阔的河谷
泥石流的停淤区:有利于泥石流物质堆积
相关试卷
这是一份新高考版高考地理二轮复习(新高考版) 第1部分 专题突破 专题6 考点2 地质灾害,文件包含新高考地理二轮复习新高考版第1部分专题突破专题6考点2地质灾害教师版docx、新高考地理二轮复习新高考版第1部分专题6考点2地质灾害学生版docx、新高考版高考地理二轮复习新高考版第1部分专题6考点练2地质灾害docx等3份试卷配套教学资源,其中试卷共20页, 欢迎下载使用。
这是一份新高考地理二轮复习精品讲义 第1部分 专题突破 专题6 考点1 气象灾害(含解析),共10页。试卷主要包含了自然灾害对人类的影响,洪涝灾害形成原因等内容,欢迎下载使用。
这是一份新高考地理二轮复习精品讲义 第1部分 专题突破 专题3 考点2 河流(含解析),共9页。试卷主要包含了图示河流的主要补给形式为,5月份以后,阅读材料,回答下列问题等内容,欢迎下载使用。