新高考地理一轮复习课时练习[10] 第3章第1讲 自然界的水循环与水资源的合理利用(含解析)
展开课时练习[10]
第三章 地球上的水
第1讲 自然界的水循环与水资源的合理利用
一、单项选择题
(2022·四川成都模拟)地下水位过高会导致土壤过湿,不利于农业生产,需要排水。下图示意某地等潜水位线及拟建的排水井和排水沟的位置(图中等潜水位线单位:m)。据此完成1~3题。
1.土壤过湿对农作物的危害是( C )
A.气温日较差小,不利营养物质积累
B.土质黏重,不利农作物根系发育
C.土壤空气少,不利农作物根系呼吸
D.导致土壤中营养元素减少
2.图中排水沟4的排水效率是最低的,其原因最可能是( D )
A.沟底是倾斜的
B.延伸方向是和等潜水位线垂直的
C.沟较浅
D.潜水是向两侧分流的
3.综合考虑排水效率和工程量,图中排水沟5的沟底最适宜的海拔高度是( C )
A.79 m B.80 m
C.81 m D.82 m
[解析] 第1题,土壤中的水分、空气比例相当才能保证土壤保温透气,利于作物生长。土壤过湿时,土壤中的空隙被水占用,由于空气少,不利农作物根系呼吸,作物生长会受到影响。第2题,由图中等潜水位线数值及排水沟4的位置可知,排水沟4的排水效率最低的原因是潜水向两侧分流。第3题,图中排水沟5处的潜水位是81 m至83 m,为保证本水位段的排水并综合考虑排水效率和工程量,沟底最适宜的海拔高度应接近最低水位,即81米。
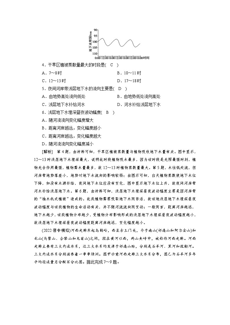
(2022·山东济宁模拟)干旱地区常发育深根系植被,其根系深达地下潜水面,可直接提取地下水,这类植物被定义为地下水依赖型植物,也称“抽水机式植被”。据研究,这类植物在生长季的蒸散过程(水分由叶片蒸发过程)能引起浅层地下水位的周期性昼夜波动。如图为干旱区河岸浅层地下水埋深的昼夜波动图。读图,完成4~6题。
4.干旱区植被蒸散量最大的时段是( C )
A.7~8时 B.10~11时
C.12~13时 D.17~18时
5.夜间河岸带浅层地下水的流向主要是( D )
A.由地势高处流向低处 B.由地势低处流向高处
C.浅层地下水补给河水 D.河水补给浅层地下水
6.浅层地下水埋深昼夜波动幅度( B )
A.随河流流向变化幅度增大
B.距离河岸越远,变化幅度越小
C.距离河岸越远,变化幅度越大
D.随河流流向变化幅度减小
[解析] 第4题,由材料可知,干旱区植被蒸散量与植物吸收地下水量有关。图中显示,12~13时浅层地下水埋深最大,说明此时段植物吸水最多,因为该时段是光照最强时刻,植物光合作用最强,植物需水量最多,故12~13时植物蒸散量最大。第5题,水往低处流,但河岸带地势落差小,地势对地下水流向的影响较弱;由图示可知,白天植物蒸散使地下水位下降,如没有水源补给,夜间地下水位应没有变化,图中显示地下水位上升,故夜间河岸带河水补给浅层地下水。第6题,由材料可知,浅层地下水埋深昼夜波动幅度主要是因河岸带的“抽水机式植被”造成的。此类植物需要吸取地下水而存活,故该地浅层地下水埋深昼夜波动幅度与该类植物的生命活动有关,并不随河流流向而变动;一般而言,距离河岸越远,地下水越少,该类植物分布越少,受植物分布影响形成的浅层地下水埋深昼夜波动幅度越小,故浅层地下水埋深昼夜波动幅度距离河岸越远,变化幅度越小。
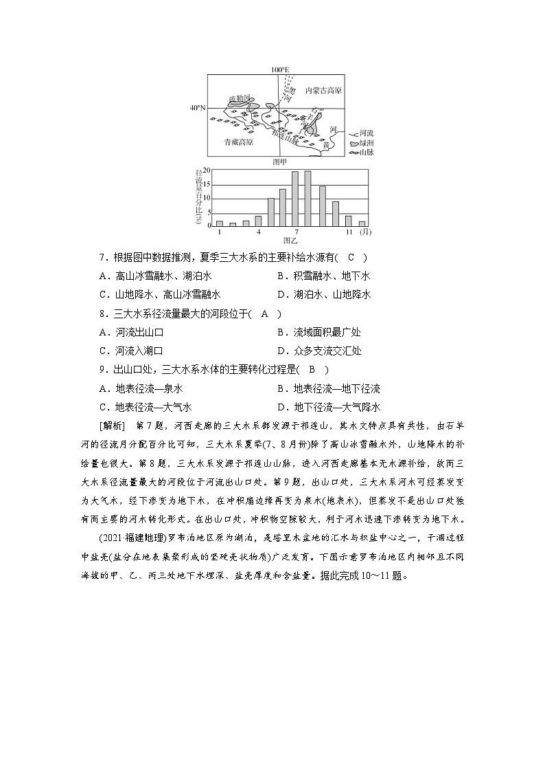
(2022·晋中模拟)河西走廊东起乌鞘岭,西至古玉门关,介于南山(祁连山和阿尔金山)和北山(马鬃山、合黎山和龙首山)之间,因在黄河以西,两山夹峙中,被称作河西走廊。河西走廊主要有三大内流水系,这三大水系均发源于祁连山脉,分别是石羊河、黑河和疏勒河。三大内流水系分别滋养着一串串绿洲。图甲示意河西走廊三大水系分布,图乙为石羊河多年平均径流量月分配百分比图。据此完成7~9题。
7.根据图中数据推测,夏季三大水系的主要补给水源有( C )
A.高山冰雪融水、湖泊水 B.积雪融水、地下水
C.山地降水、高山冰雪融水 D.湖泊水、山地降水
8.三大水系径流量最大的河段位于( A )
A.河流出山口 B.流域面积最广处
C.河流入湖口 D.众多支流交汇处
9.出山口处,三大水系水体的主要转化过程是( B )
A.地表径流—泉水 B.地表径流—地下径流
C.地表径流—大气水 D.地下径流—大气降水
[解析] 第7题,河西走廊的三大水系都发源于祁连山,其水文特点具有共性,由石羊河的径流月分配百分比可知,三大水系夏季(7、8月份)除了高山冰雪融水外,山地降水的补给量也很大。第8题,三大水系发源于祁连山山脉,进入河西走廊基本无水源补给,故而三大水系径流量最大的河段位于河流出山口处。第9题,出山口处,三大水系河水可经蒸发变为大气水,经下渗变为地下水,在冲积扇边缘再变为泉水(地表水),但蒸发不是出山口处独有而主要的河水转化形式。在出山口处,冲积物空隙较大,利于河水迅速下渗转变为地下水。
(2021·福建地理)罗布泊地区原为湖泊,是塔里木盆地的汇水与积盐中心之一,干涸过程中盐壳(盐分在地表集聚形成的坚硬壳状物质)广泛发育。下图示意罗布泊地区内相邻且不同海拔的甲、乙、丙三处地下水埋深、盐壳厚度和含盐量。据此完成10~11题。
10.甲、乙、丙三处盐壳形成的先后顺序依次是( B )
A.甲乙丙 B.甲丙乙
C.乙甲丙 D.乙丙甲
11.丙处盐壳刚开始形成时,甲、乙、丙三处中( C )
A.甲处降水量最多 B.甲处地下水位最高
C.乙处蒸发量最多 D.丙处地表温度最高
[解析] 第10题,由材料“罗布泊地区内相邻且不同海拔的甲、乙、丙三处地下水埋深、盐壳厚度和含盐量”可知,甲、乙、丙三处相邻但海拔不同,由材料“盐分在地表集聚形成的坚硬壳状物质”可知,盐壳是地下水的盐分在地表析出形成的,盐壳形成过程中大量的地下水通过蒸发散失到大气中,导致地下水埋深加大,故地下水埋深越深,盐壳形成越早,结合图示地下水埋深可知,甲、乙、丙三处盐壳形成的先后顺序是甲丙乙。第11题,由材料无法得知甲乙丙三处降水的多少和三地温度高低,由上题分析可知,丙处盐壳刚开始形成时,甲处盐壳已形成,即甲地地表已干涸(地下水通过蒸发散失较多,地下水位低);丙处盐壳刚开始形成时,乙处还是湖泊,故丙处盐壳刚开始形成时,甲、乙、丙三处中乙处蒸发量最多。
二、综合题
12.(2022·天津模拟)阅读以下图文材料,完成下列要求。
青海湖是我国第一大湖,布哈河是注入青海湖的第一大河流,入湖口附近泥沙淤积严重。下图为青海湖略图,图中气温采集于2020年4月某日,该日前后,图示区域天气晴朗,西北风强劲,布哈河流域等地区有积雪覆盖。
(1)比较此日布哈河入湖口昼夜流量大小,并分别指出昼夜流量的变化趋势。
(2)此日丙处为青海湖表层水温较低处,分析其原因。
(3)简述冬春季节甲地气温比丁地低的原因。
(4)积雪覆盖导致此日甲地日温差较小,对此作合理解释。
[解析] 第(1)题,布哈河补给方式以冰川积雪补给为主,4月(该区域天气晴朗),白天气温高,午后2时,温度最高,积雪融化量最大,午后2点前,温度升高,积雪融化量变大,入湖流量增加午后2点后温度开始降低,积雪融化量变小,入湖流量减少,夜晚气温低,积雪融化量最小,入湖流量最小,故布哈河入湖口昼夜流量变化趋势为白天流量呈先增后减趋势,夜晚流量呈下降趋势。第(2)题,由材料“图示区域天气晴朗,西北风强劲,布哈河流域等地区有积雪覆盖”可知,该地盛行西北风,西北风是离岸风,离岸风带走了湖面相对较温暖的湖水,下层冷的湖水上泛补充;布哈河补给以冰雪融水为主,补给的水温较低;丙地地处湖口,湖水深度浅,对水温调节作用弱。第(3)题,甲地海拔高于乙地,甲地气温低于乙地;甲处纬度高于乙地,甲地气温更低;甲处离湖区较远,受湖泊的调节作用弱。第(4) 题,积雪覆盖的白天,积雪融化吸热且积雪对太阳辐射有反射作用,使白天温度相对较低;积雪覆盖的夜晚,积雪融水冻结会释放出一部分热量且积雪对地面有保温作用,使夜晚温度相对较高。
[答案](1)流量大小:白天流量大于夜晚。变化趋势:白天流量呈先增后减趋势,夜晚流量呈下降趋势。
(2)湖水深度浅,对水温调节作用弱;受西北风(离岸风)影响,底层冷水上升;地处河口,有低温河水注入。
(3)纬度高;海拔高;受湖泊的调节作用小。
(4)白天积雪融化吸热,冰雪反射太阳辐射;夜晚积雪具有保温作用,积雪融水冻结放热。
13.(2022·浙江杭州模拟)阅读以下图文材料,完成下列要求。
青川县位于青藏高原向四川盆地的过渡地带,境内最高山峰海拔达3 837米,山顶常年积雪。每年的春季,该县菜溪村青竹江下游边上的一个石灰岩山洞(海拔600米),会涌出很多鲇鱼,当地人称鲇鱼洞。青竹江鱼类繁多,但该鱼洞只冒鲇鱼。鲇鱼属底层凶猛性鱼类,春天开始活动,觅食。入冬后不食,潜伏在深水区或洞穴里过冬。下图为鲇鱼洞示意图。
(1)简述鲇鱼洞的形成过程。
(2)分析春季从山洞涌出很多鲇鱼的原因。
(3)与鲇鱼洞相距几十千米的荞鱼洞(海拔1 000米),其冒鱼时间不同。推测荞鱼洞冒鱼的时间,并分析原因。
(4)青竹江鱼类繁多,但该鱼洞只冒鲇鱼,简要说明原因。
[解析] 第(1)题,当地石灰岩分布很广,降水较多,石灰岩不断被水溶蚀,内测的溶蚀速度快于外侧,形成鲇鱼洞。第(2)题,冬天鲇鱼进入洞中御寒,加之冬天降水以及河流补给来源较少,水位较低,鲇鱼无法游出洞穴;春季温度升高,有积雪融水补给河流,河流水位上升较快,如河流水位上升到与洞口一样的位置时,鲇鱼就会游出洞口。第(3)题,因春季积雪融水较少,河流水位达不到1 000 m(荞鱼洞)的洞口位置,夏季降水多,(荞鱼洞)洞内暗河水位逐渐提升至洞口,此时荞鱼洞中的荞鱼便可游出洞口,故荞鱼洞冒鱼的时间应是夏末秋初(或秋季)。第(4)题,材料中提到鲇鱼生性凶猛,可能会率先进入洞内,抢占生存地盘;洞中食物缺乏适合冬眠,恰巧鲇鱼需要冬眠;洞内温度适宜鲇鱼生存。
[答案] (1)该地石灰岩地貌广布,降水较为丰富;来自表层的水分不断下渗导致石灰岩不断被溶蚀;内侧的溶蚀速度快于外侧,就形成了内深外浅的鱼洞。(2)每年冬天该地较为寒冷,在洞内暗河水位下降之前,鲇鱼从青竹江游进温暖的洞中过冬,后来暗河水位下降,鲇鱼无法从洞中游出;春季,高山积雪融化,大量积雪融水流入青竹江、流入暗河;当水位上升到与洞口差不多时,大量的鲇鱼就从洞口游出到外界觅食。(3)夏末秋初(或秋季)。春季高山融雪后上涨的水量,达不到荞鱼洞洞口的位置;夏秋雨季来临,暗河水位提升到荞鱼洞洞口,洞中的荞鱼涌出山洞。(4)鲇鱼属凶猛性鱼类,率先抢占地盘;山洞缺食物,鲇鱼冬眠,可减少能量损耗;洞穴里,水体相对恒温,适宜鲇鱼过冬。
高考地理一轮考点讲练复习 第10讲 自然界的水循环和水资源的合理利用 (含解析): 这是一份高考地理一轮考点讲练复习 第10讲 自然界的水循环和水资源的合理利用 (含解析),共29页。试卷主要包含了自然界的水循环,水资源的合理利用等内容,欢迎下载使用。
(新高考)高考地理一轮复习第3章 第1讲 自然界的水循环 课时作业(含详解): 这是一份(新高考)高考地理一轮复习第3章 第1讲 自然界的水循环 课时作业(含详解),共7页。
(新高考)高考地理一轮复习 第10讲 自然界的水循环和水资源的合理利用 (含解析): 这是一份(新高考)高考地理一轮复习 第10讲 自然界的水循环和水资源的合理利用 (含解析),共29页。试卷主要包含了自然界的水循环,水资源的合理利用等内容,欢迎下载使用。

