


还剩10页未读,
继续阅读
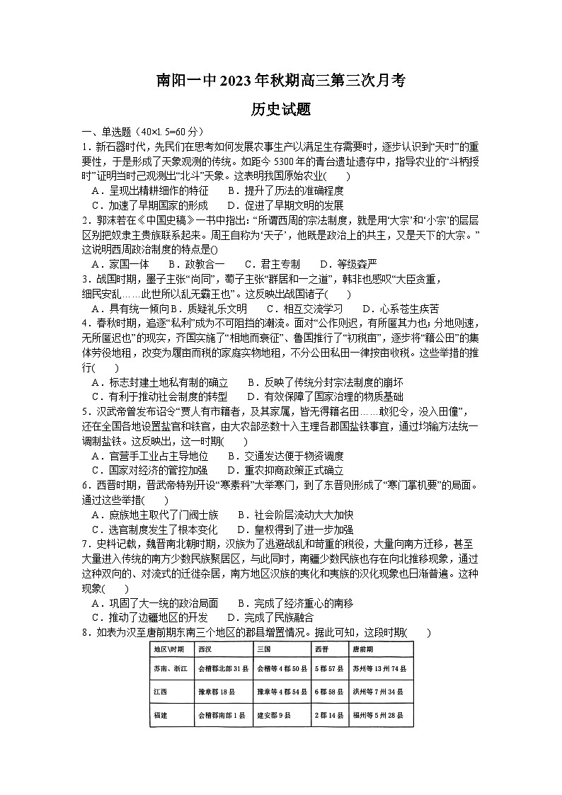
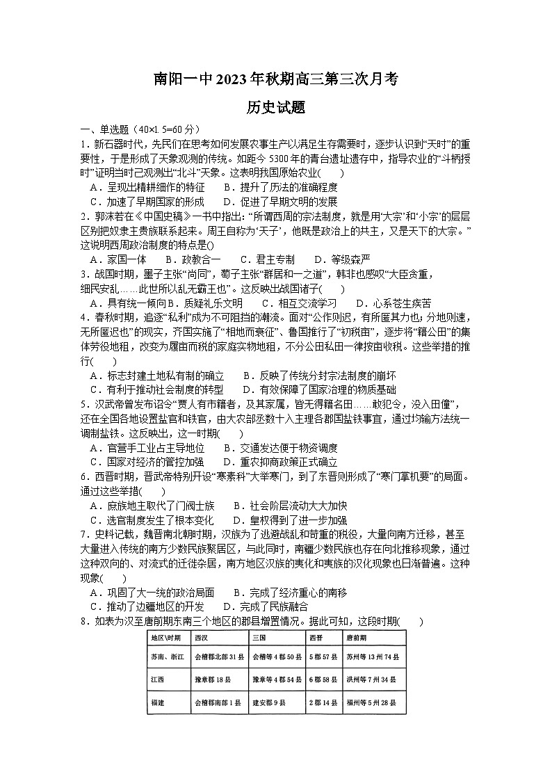
河南省南阳市第一中学2023-2024学年高三上学期第三次月考试题+历史+Word版含解析
展开
这是一份河南省南阳市第一中学2023-2024学年高三上学期第三次月考试题+历史+Word版含解析,共13页。试卷主要包含了单选题,非选择题等内容,欢迎下载使用。
相关试卷
河南省南阳市第一中学2023-2024学年高一历史上学期第一次月考试题(Word版附解析):
这是一份河南省南阳市第一中学2023-2024学年高一历史上学期第一次月考试题(Word版附解析),共23页。试卷主要包含了单选题,材料分析题等内容,欢迎下载使用。
河南省南阳市第一中学2023-2024学年高三历史上学期第三次月考试题(Word版附解析):
这是一份河南省南阳市第一中学2023-2024学年高三历史上学期第三次月考试题(Word版附解析),共14页。试卷主要包含了单选题,非选择题等内容,欢迎下载使用。
河南省南阳市第一中学校2023-2024学年高三上学期第一次月考历史试题:
这是一份河南省南阳市第一中学校2023-2024学年高三上学期第一次月考历史试题,文件包含河南省南阳市第一中学校2023-2024学年高三上学期第一次月考历史试题docx、答案pdf等2份试卷配套教学资源,其中试卷共17页, 欢迎下载使用。