


所属成套资源:人教版六年级数学上册各单元AB卷【精品检测卷】
- 人教版六年级数学上册【单元AB卷】六年级上册数学分层训练A卷-第五单元 圆(单元测试) (人教版,含答案) 试卷 2 次下载
- 人教版六年级数学上册【单元AB卷】六年级上册数学分层训练B卷-第五单元 圆(单元测试) (人教版,含答案) 试卷 3 次下载
- 人教版六年级数学上册【单元AB卷】六年级上册数学分层训练A卷-第六单元 百分数(一)(单元测试) (人教版,含答案) 试卷 5 次下载
- 人教版六年级数学上册【单元AB卷】六年级上册数学分层训练B卷-第六单元 百分数(一)(单元测试) (人教版,含答案) 试卷 4 次下载
- 人教版六年级数学上册【单元AB卷】六年级上册数学分层训练A卷-第七单元 扇形统计图(单元测试) (人教版,含答案) 试卷 2 次下载
数学六年级上册4 比单元测试课堂检测
展开
这是一份数学六年级上册4 比单元测试课堂检测,共21页。试卷主要包含了选择题,填空题,判断题,化简比,作图题,解答题等内容,欢迎下载使用。
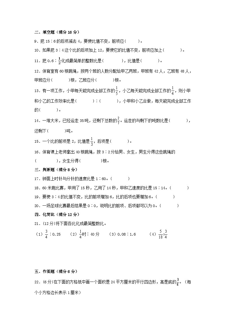
六年级上册数学分层训练A卷-第四单元比(满分:100分,完成时间:60分钟)一、选择题(满分16分)1.打印一份文稿,小云用了8分钟,小静用了10分钟,小云与小静的工作效率比是( )。A. B.5∶4 C.4∶5 D.2.把10克盐溶解在90克水中,盐和盐水的比是( )。A.1∶10 B.10∶11 C.1∶113.一种盐水有100克,盐和水的比是,如果再放入5克的盐,那么盐和水的比是( )。A. B. C.4.下面( )号长方形的长和宽的比是5∶2。A.① B.② C.③5.在一个三角形中,三个内角的度数的比是1∶1∶3,这个三角形是( )。A.锐角三角形 B.直角三角形 C.钝角三角形 D.无法确定6.甲乙两个容积相同的瓶子分别装满盐水,已知甲瓶中盐、水的比是2∶3,乙瓶中盐、水的比是3∶5,现在把甲、乙两瓶水混合在一起,则混合盐水中,盐与盐水的比是( )。A. B. C. D.7.把15∶18的前项减10,要使比值不变,后项应减去( )。A.8 B.10 C.128.学校把栽54棵树的任务按照六年级三个班的人数分配给各班,一班有36人,二班有30人,三班有42人。一班应栽( )棵树。A.15 B.18 C.21二、填空题(满分16分)9.把15∶6的后项减去4,要使比值不变,前项应( )。10.如果把3∶4这个比的后项加上12,要使它的比值不变,前项应加上( )。11.把0.6∶化成最简单的整数比是( ),比值是( )。12.体育室有60根跳绳,按两个班的人数分配给甲乙两班,甲班有42人,乙班有48人,甲班应分( )根,乙班应分( )根。13.有一项工作,小甲每天能完成全部工作的,小乙每天能完成全部工作的,则小甲和小乙的工作效率比是( )∶( ),小甲和小乙合做,每天能完成全部工作的( )。14.一堆大米,已经运走35吨,还剩下总数的。运走的与剩下的吨数比是( ),还剩下( )吨。15.一个比的前项是2,比值是,后项是( )。16.体育课上老师拿出40根跳绳,按3∶2分给男、女生,男生分得这些跳绳的( ),女生分得( )根。三、判断题(满分8分)17.钟面上时针与分针的速度比是1∶60。( )18.60米跑比赛,甲用了15秒,乙用了14秒,甲和乙速度的比是15∶14。( )19.要使3∶4的比值不变,比的前项增加6,比的后项也要增加6。( )20.一场足球比赛最后结果是0∶0,说明比的前项、后项都可以为0。( )四、化简比(满分12分)21.(12分)将下面各比化成最简整数比。 (1)∶0.25 (2)时∶40分 (3)0.08∶1.6 (4) 五、作图题(满分6分)22.(6分)在下面的方格纸中画一个面积是24平方厘米的平行四边形,高是底的。(每个小方格边长表示1厘米)六、解答题(满分42分)23.(6分)一列客车从甲地开往乙地,2小时后,已行的路程与未行的比是3∶5,再行25千米到达中点,甲乙两地间的距离是多少千米? 24.(6分)李老师要用120厘米长的铁丝做一个长方体框架,长、宽、高的比是3∶2∶1,这个长方体的体积是多少立方厘米? 25.(6分)甲、乙两车从相距900km的两地相向而行,乙车速度为每小时100km。甲车速度与乙车速度的比是4∶5,求几小时后两车相遇? 26.(6分)一种什锦糖是由水果糖、奶糖、软糖按5∶3∶2混合而成的。如果称60千克的什锦糖,水果糖、奶糖与软糖各需多少千克? 27.(6分)一个长方形周长480厘米,长与宽的比是5∶3,这个长方形的面积是多少平方米? 28.(6分)学校把200棵的植树任务按2∶3∶5分给四年级、五年级和六年级,每个年级各植树多少棵? 29.(6分)小兰看一本书,两天后,还剩全书的。已知小兰第一天看了30页,与第二天看的页数的比是5∶6,求这本书有多少页? 参考答案1.B【解析】【分析】把这份文稿的工作总量看作单位“1”,则小云的工作效率,小静的工作效率是。据此写出两人的工作效率比并化成最简整数比。【详解】∶=(×40)∶(×40)=5∶4所以,小云与小静的工作效率比是5∶4。答案:B【点评】把工作总量看作单位“1”,分别用和表示两人的工作效率是解题的关键。2.A【解析】【分析】10克盐完全溶解在90克水里,用盐的质量10克比上盐水的质量(10+90)克,再化简最简整数比,由此判断。【详解】10∶(10+90)=10∶100=1∶10答案:A【点评】此题主要是考查对比的应用情况,做题时应看清谁与谁比,最后要化成最简整数比。3.A【解析】【分析】一种盐水有100克,盐和水的比是,我们根据按比分配可以求出盐和水的质量,再放入5克的盐,那么盐的重量就增加了5克,再用盐和水的质量求比即可。【详解】100×=100×=20(克)100-20=80(克)(20+5)∶80=25∶80=(25÷5)∶(80÷5)=5∶16答案:A【点评】考查比的应用,求出新的盐的重量是解决的关键。4.C【解析】【分析】以小正方形的边长为1计算,可知:①图形的长是6,宽是5;②图形的长是6,宽是4;③图形长是10,宽是4。把各图形的长和宽进行比的运算即可。【详解】A.长是6,宽是5,长和宽的比是6∶5。B.长是6,宽是4,长和宽的比是6∶4=3∶2C.长是10,宽是4,长和宽的比是10∶4=5∶2答案:C【点评】数出每个图形的长和宽的长度,再进行比的运算是解答此题的关键。5.C【解析】【分析】三角形内角和是180°,用内角和-总份数×最大角对应份数,求出最大角,即可确定三角形的类型。【详解】180°÷(1+1+3)×3=180°÷5×3=36°×3=108°这个三角形是钝角三角形。答案:C【点评】解题的关键是掌握三角形的内角和,运用比解答问题。6.D【解析】【分析】把两个瓶子盐水的体积看作单位“1”,分别求出甲瓶、乙瓶的盐含量和水含量;再求出两瓶混合后的盐含量和水含量,再根据比的意义,求出混合后盐水中盐与盐水的比。【详解】甲瓶盐含量:2÷(2+3)=2÷5=水含量:3÷(2+3)=3÷5=乙瓶盐含量:3÷(3+5)=3÷8=水含量:5÷(3+5)=5÷8=混合后盐的含量:+=+=水含量:+=+=盐水:+=2盐∶盐水∶2=(×40)∶(2×40)=31∶80答案:D【点评】解答根据已知条件求出混合前两瓶的盐与水,混合后盐与水,即可求出盐与盐水的比,化简即可。7.C【解析】【分析】前项减10后,15-10=5,相当于前项除以3,根据比的基本性质,比的前项和后项同时除以一个不为0的数,比值不变,所以要使比值不变,比的后项也应除以3,或者减去(18-18÷3),据此解答。【详解】15-10=5;15÷5=3;所以后项也应除以3。18÷3=6,或者减去18-6=12。答案:C【点评】此题的解题关键是灵活运用比的基本性质来求解。8.B【解析】【分析】首先求得三个班的总份数,再求得一班占总数的,最后求得一班应栽的棵数,列式解答即可。【详解】54×=54×=18(棵)答案:B【点评】此题属于比的应用,解决此题关键是先明确要分配的总量是多少,再看此总量是按照什么比例进行分配的,最后按比的方法解答。9.减去10【解析】【分析】根据比的性质:比的前项和后项同时乘以或除以一个数(0除外),比值不变,后项减去4,则变为2,根据比的性质得出答案。【详解】把15∶6的后项减去4,则后项变为2,,即要使比值不变,则前项为:,故前项应减去10。【点评】主要考查的是比的基本性质,解题的关键是熟练运用比的性质,进而得出答案。10.9【解析】【分析】比的后项加上12后,变成16,16÷4=4,后项相当于乘4,根据比的基本性质,比的前项和后项同时乘一个不为0的数,比值不变,所以要使它的比值不变,前项也应乘4,或者增加3×4-3=9;据此解答。【详解】4+12=1616÷4=4后项相当于乘4,前项也应乘4。或者前项加上:3×4-3=12-3=9。【点评】此题的解题关键是灵活运用比的基本性质求解。11.6∶5 1.2【解析】【分析】比的基本性质:比的前项和后项同时乘或除以相同的数(0除外),比值不变;利用“比的基本性质 ”把比化简成最简单的整数比,即前项和后项是整数,且互质。再用最简比的前项除以后项,求出比值。【详解】0.6∶=0.6∶0.5=(0.6×10)∶(0.5×10)=6∶56∶5=6÷5=1.2【点评】掌握化简比和求比值的方法是解题的关键。注意化简比的结果是一个比,它的前项和后项都是整数,并且是互质数;求比值的结果是一个数值,可以是整数、小数或分数。12.28 32【解析】【分析】按照甲乙两班的人数进行分配,首先求得两班的的总人数,进而分别求出甲班占了总数的几分几分,乙班占了总数的几分几分,最后求出两个班分别可以分得跳绳的根数。【详解】42÷(42+48)=42÷90=48÷(42+48)=48÷90=相当于甲乙两班按7∶8的比例分配跳绳,可得:60×=28(根)60×=32(根)【点评】此题属于按比例分配的问题,首先要明确分配的总量是多少,再看此总量是按什么比例进行分配的,再用按比例分配的方法进行解答。13.4 5 【解析】【分析】求两人的工作效率之比,就用比的基本性质把比化简成最简整数比;两人合作,那么把两人的工作效率相加,就是两人每天能完成的工作量。【详解】∶=(×20)∶(×20)=4∶5+=【点评】考查工程问题,掌握工作总量、工作效率和工作时间之间的关系是解题的关键。14.5∶2 14【解析】【分析】把一堆大米的总数看作单位“1”,剩下总数的,那么已经运走总数的(1-),求运走的与剩下的吨数比,即(1-)∶,化简比为5∶2;已知大米运走35吨,占5份,用除法求出一份数,再用一份数乘剩下的份数,即可求出大米还剩下的吨数。【详解】(1-)∶=∶=(×7)∶(×7)=5∶2一份数:35÷5=7(吨)还剩下:7×2=14(吨)【点评】掌握比的意义、化简比、比的应用是解题的关键。15.6【解析】【分析】根据“比的后项=比的前项÷比值”,对应关系式,把数据代入求解即可。【详解】2÷=6【点评】主要考查了比的前项、后项与比值的关系。16. 16【解析】【分析】由“按3∶2分给男、女生”,把比转化为份数,男生占3份,女生占2份,总的数量是(3+2)份,则男生分得这些跳绳的,求女生分得多少根,先求出女生分得的数量占总数的几分之几,然后用总数乘这个分率即可。【详解】根据分析得,男生分得这些跳绳的=;40×=40×=16(根)【点评】此题考查了按比例分配的知识,找准对应量,根据数量关系,列式解答即可。17.×【解析】【分析】钟面上一共平均分为60个小格,60格为12小时,60÷12=5格,即1小时是5格;1小时的时间,分针走一圈即60格,时针走5格,时针与分针转动速度的比是:5∶60=1∶12,据此解答。【详解】时针与分针转动速度的比是5∶60=1∶12所以钟面上时针与分针转动速度的比是1∶60是错误的。答案:×【点评】解答要明确:分针走一圈,时针才走5格。18.×【解析】【分析】根据路程÷时间=速度,分别求出甲和乙的速度,然后根据比的基本性质化简比即可。【详解】(60÷15)∶(60÷14)=4∶=(4×7)∶(×7)=28∶30=(28÷2)∶(30÷2)=14∶15所以原题干说法错误。答案:×【点评】考查比的基本性质,熟练运用比的基本性质是解题的关键。19.×【解析】【分析】比的基本性质:比的前项和后项同时乘或除以相同的数(0除外),比值不变。比的前项3加6得9,即前项扩大到原来的3倍,根据比的基本性质,比的后项也要扩大到原来的3倍,后项4乘3后再减去4,就是比的后项要增加的数,据此判断。【详解】(3+6)÷3=9÷3=34×3-4=12-4=8要使3∶4的比值不变,比的前项增加6,比的后项要增加8。答案:×【点评】灵活运用比的基本性质是解题的关键。20.×【解析】【分析】比的意义是两个数相除,又叫做两个数的比,比是表示两个数之间的关系;而一场足球比赛的比分是0:0,说明本次比赛,第一队一个球也没有进,第二队一个球也没有进,这是表示进的球的个数比,与前一个比意义不同,据此判断。【详解】比是表示两个数相除,是两个数之间的关系,在比中,比的后项不能为0;而一场足球比赛的比分是0:0,说明本次比赛,第一队一个球也没有进,第二队一个球也没有进,这是表示进的球的个数比,比号后面的数可以是0,表示一个也没有;所以它们意义不同。答案:×【点评】此题考查比的意义,掌握比是表示两个数之间的关系,比的后项不能为0;要与比赛时进球的比区分开,那是进球个数的比,它们的意义不同是解题关键。21.(1)3∶1;(2)3∶8(3)1∶20;(4)10∶27【解析】【分析】根据比的基本性质,即比的前项和后项同时乘或除以一个相同的数(0除外)比值不变,进而把比化成最简比。【详解】(1)(2)时∶40分=15分∶40分=3∶8(3)0.08∶1.6=8∶160=1∶20(4)=10∶2722.见详解【解析】【分析】根据题意,平行四边形的高是底的,即底与高的比是8∶3;又已知这个平行四边形的面积是24平方厘米,根据平行四边形的面积=底×高,可以得出这个平行四边形的底是8厘米,高是3厘米,据此画出这个平行四边形。【详解】24=24×1=12×2=8×3=6×4其中底是8厘米,高是3厘米的平行四边形,符合底与高的比是8∶3。如图:画底是8厘米,高是3厘米的平行四边形。(画法不唯一)【点评】掌握平行四边形的面积公式、分数与比的关系以及平行四边形的作图方法是解题的关键。23.200千米【解析】【分析】2小时后,已行的路程与未行的比是3∶5,把全程的路程看作单位“1”,平均分成(3+5)份,2小时行的占;“又正好到达甲乙两地的中点”,中点是全程的,那么再行的25千米对应的分率是(-),由此解答即可。【详解】根据分析得,25÷(-)=25÷(-)=25÷=200(千米)答:甲乙两地间的距离是200千米。【点评】属于分数除法应用题的类型,弄明白具体的数量对应的分率,再用除法计算出单位“1”的量。24.750立方厘米【解析】【分析】棱长总和÷4=一组长宽高的和,根据长、宽、高的比是3∶2∶1,分别确定长、宽、高的对应分率,用长宽高和分别乘长、宽、高的对应分率,求出长、宽、高,再根据长方体体积=长×宽×高,求出体积即可。【详解】120÷4=30(厘米)30×=30×=15(厘米) 30×=30×=5(厘米)30×=30×=10(厘米) 15×10×5=750(立方厘米)答:这个长方体的体积是750立方厘米。【点评】关键是理解比的意义,掌握并灵活运用长方体棱长总和、以及体积公式。25.5小时【解析】【分析】先根据甲乙两车的速度比求出甲车的速度,再利用“相遇时间=总路程÷(甲车速度+乙车速度)”求出两车的相遇时间,据此解答。【详解】甲车速度:100÷5×4=20×4=80(km)相遇时间:900÷(80+100)=900÷180=5(小时)答:5小时后两车相遇。【点评】根据比的应用求出甲车的速度,并掌握相遇问题的计算公式是解答题目的关键。26.水果糖:30千克;奶糖:18千克;软糖:12千克【解析】【分析】由题意可知,把什锦糖平均分成5+3+2=10份,其中水果糖、奶糖与软糖分别占5份、3份、2份,然后求一个数的几分之几是多少,用乘法解答即可。【详解】60×=30(千克)60×=18(千克)60×=12(千克)答:水果糖需要30千克,奶糖需要18千克,软糖需要12千克。【点评】考查按比分配,明确水果糖、奶糖与软糖所占的份数是解题的关键。27.1.35平方米【解析】【分析】长方形的长和宽的和=长方形的周长÷2,那么长方形的长=长方形的长和宽的和×,长方形的宽=长方形的长和宽的和×,最后根据长方形的面积=长×宽计算出面积。【详解】480÷2=240(厘米)240×=90(厘米)240×=150(厘米)150×90=13500(平方厘米)13500平方厘米=1.35平方米答:这个长方形的面积是1.35平方米。【点评】关键是灵活利用长方形的周长公式和比的应用,求出长方形的长和宽,再根据长方形的面积公式S=ab解决问题。28.40棵;60棵;100棵【解析】【分析】由“把200棵的植树任务按2∶3∶5分给四、五、六三个年级完成”,可以求出总份数是(2+3+5),用总数除以总份数,即可求出一份。【详解】200÷(2+3+5)=200÷10=20(棵)20×2=40(棵)20×3=60(棵)20×5=100(棵)答:四年级植树40棵,五年级植树60棵,六年级植树100棵。【点评】找准总数;找准把总数分成的总份数;求出一份是多少即可。29.108页【解析】【分析】根据比的意义,第一天看的页数÷对应份数×第二天看的对应份数=第二天看的页数;将总页数看作单位“1”,两天后,还剩全书的,说明看了全书的(1-),(第一天看的页数+第二天看的页数)÷对应分率=总页数,据此列式解答。【详解】30÷5×6=36(页)(30+36)÷(1-)=66÷=108(页)答:这本书有108页。【点评】关键是理解比的意义,部分数量÷对应分率=整体数量。
相关试卷
这是一份数学8 数学广角——数与形单元测试同步训练题,共18页。试卷主要包含了选择题,填空题,判断题,作图题,解答题等内容,欢迎下载使用。
这是一份人教版六年级上册8 数学广角——数与形单元测试练习,共22页。试卷主要包含了选择题,填空题,判断题,作图题,解答题等内容,欢迎下载使用。
这是一份小学数学人教版六年级上册4 比单元测试练习,共19页。试卷主要包含了选择题,填空题,判断题,化简比,作图题,解答题等内容,欢迎下载使用。
