


四川省宜宾市叙州区第二中学2023-2024学年高二地理上学期10月月考试题(Word版附解析)
展开
这是一份四川省宜宾市叙州区第二中学2023-2024学年高二地理上学期10月月考试题(Word版附解析),共13页。试卷主要包含了选择题,非选择题等内容,欢迎下载使用。
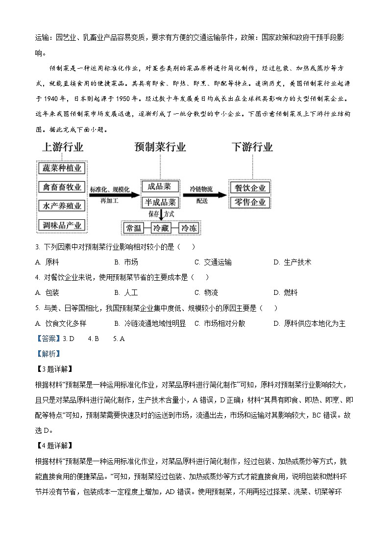
叙州区二中高2022级高二上期第一学月考试地理试题第1卷选择题(45分)一、选择题:本题共15小题,每小题3分,共45分,在每小题给出的四个选项中,只有一项符合题目要求。下图为影响农业区位的主要因素图,读图完成下面小题。1. 下列各区农业与热量因素最密切的是( )A. 江南丘陵种植茶树 B. 海南岛种植天然橡胶C. 江西千烟洲的立体农业 D. 内蒙古高原发展畜牧业2. 近年来,随着福建、广东沿海地区城镇化水平的提高,农民减少了粮食的种植面积,增加蔬菜、花卉的种植,导致这种变化的主导区位因素是图中的( )A. 市场需求 B. 政策 C. 交通运输 D. 气候【答案】1. B 2. A【解析】【1题详解】江南丘陵种植茶叶的影响因素是土壤,A错误;海南岛种植橡胶的影响因素是热量,B正确;立体农业的影响因素是地形,C错误;畜牧业的影响因素是饲料,D错误,故选 B。【2题详解】市场最终决定了农业的类型和规模,农民减少了粮食的种植面积,增加蔬菜、花卉的种植,导致这种变化的主导区位因素是市场,A正确。政策在一定范围内影响农业类型,但影响小, B错误。交通运输会影响销售范围,进而影响市场,不是主导因素,C错误。气候不会发生较大变化,一般不会使农业类型发生变化,D错误。故选A。【点睛】影响农业的主要区位因素 气候:热量、光照、降水影响极大 地形:影响农业的类型(平原与山区不同)、影响农作物的分布(农作物随海拔有所不同)。土壤:作物生长的物质基础,不同土壤适宜生长不同作物,东南丘陵的红壤适宜种茶树等。 市场:市场的需求量最终决定了农业生产的类型和规模 交通运输:园艺业、乳畜业产品容易变质,要求有方便的交通运输条件,政策:国家政策和政府干预手段影响。预制菜是一种运用标准化作业,对某些类别的菜品原料进行简化制作,经过包装、加热或蒸炒等方式,就能直接食用的便捷菜品。其具有即食、即热、即烹、即配等特点。追溯历史,美国预制菜行业起源于1940年,日本则起源于1950年。经过数十年发展美日均成长出在全球极具影响力的大型预制菜企业。近年来我国预制菜市场发展迅速,逐渐形成了一批分散型的中小企业。下图示意预制菜及上下游行业结构图。据此完成下面小题。3. 下列因素中对预制菜行业影响相对较小的是( )A. 原料 B. 市场 C. 交通运输 D. 生产技术4. 对餐饮企业来说,使用预制菜节省的主要成本是( )A. 包装 B. 人工 C. 物流 D. 燃料5. 与美、日等国相比,我国预制菜企业集中度低、规模较小的原因主要是( )A. 饮食文化多样 B. 冷链流通地域性明显 C. 市场相对分散 D. 原料供应本地化为主【答案】3. D 4. B 5. A【解析】【3题详解】根据材料“预制菜是一种运用标准化作业,对菜品原料进行简化制作”可知,原料对预制菜行业影响较大,且只是对菜品原料进行简化制作,生产技术含量小,A错误,D正确;材料“其具有即食、即热、即烹、即配等特点”可知,预制菜需要快速及时的运送到市场,流通出去,市场和运输对其影响较大,BC错误。故选D。【4题详解】根据材料“预制菜是一种运用标准化作业,对菜品原料进行简化制作,经过包装、加热或蒸炒等方式,就能直接食用的便捷菜品。”可知,预制菜经过包装、加热或蒸炒等方式才能直接食用,说明包装和燃料环节并没有节省,包装成本一定程度上增加,AD错误。使用预制菜,不用再经过择菜、洗菜、切菜等环节,节省了人工,B正确。读预制菜及上下游行业结构图可知,成品菜和半成品菜要经过冷链物流配送到餐饮企业,物流环节并没有节省成本,C错误。故选B。【5题详解】我国预制菜企业集中度低、规模较小,其成因主要是由于我国各地饮食习惯不同,企业需要根据各地市场需求调整食材搭配,确定产品类型,A正确。读图预制菜以冷藏冷冻保存方式为主,为了保鲜,都使用冷链物流配送,没有地域差异,但是长途冷链物流成本较高,使得我国预制菜企业集中度低,B错误。近年来我国预制菜市场发展迅速,东部地区人口密集、经济发达、生活节奏快、对预制菜需求大,应该是其主要市场,这样会导致预制菜企业集中度高,规模大,不符合题意,C错误。原料供应本地化可以降低预制菜的生产成本,会促进预制菜产业的发展,使之规模扩大,D错误。故选A。【点睛】服务业、商业的区位因素:①市场,在市场因素中,人口规模尤为重要。此外,人口平均消费水平、居民消费偏好等也需要考虑。②交通,在交通便利的地方,客流量大,可以扩大消费市场,同时也便于商品运输。③劳动力,不同类型的服务业对劳动力数量、工资水平以及劳动力素质要求不一样。④集聚,一方面不同商家可以共享基础设施扩大知名度和影响力;另一方面也可以最大限度地吸引消费者提高经济效益。2023年5月,第二次政府间委员会谈判会议在法国巴黎举行,目标是在2024年底前制定一项全球塑料污染治理的国际公约。完成下面小题。6. 下列环境问题与塑料污染关系最密切的是( )A. 水土流失 B. 臭氧层破坏 C. 全球气候变暖 D. 生物多样性减少7. 2021年中国塑料材料化利用率已经达到31%,这样做的好处是( )①提高资源利用率②减少固体废弃物污染③缓解能源供需矛盾④降低塑料生产成本A. ①②③ B. ①②④ C. ①③④ D. ②③④【答案】6. D 7. B【解析】【6题详解】水土流失主要与植被破坏、过度放牧、过度樵采、过度开垦等人类活动有关,与塑料污染无关,A错误;臭氧层破坏主要与氟氯烃化合物等制冷剂的使用有关,与塑料污染无关,B错误;全球气候变暖与植被破坏和煤等化石燃料的燃烧有关,与塑料污染无关,C错误;由于塑料多数不可降解,进入环境中会造成环境污染,塑料微粒进入动物体内影响动物生长,破坏动物栖息地,植物生长也会受到影响,进而造成生物多样性减少,D正确。故选D。【7题详解】中国塑料材料化利用率提高相当于废弃物再利用,可以使得资源利用率提高,减少塑料环境中塑料存留,进而减少固体废弃物污染,塑料材料化利用率的提高还会带来塑料生产成本的下降,①②④正确;中国塑料材料化利用率的提高与能源供需矛盾无关,③错误。故选B。【点睛】塑料污染也就是白色污染,白色污染是对废塑料污染环境现象的一种形象称谓,是指用聚苯乙烯、聚丙烯、聚氯乙烯等高分子化合物制成的包装袋、农用地膜、一次性餐具、塑料瓶等塑料制品使用后被弃置成为固体废物,由于随意乱丢乱扔,难于降解处理,给生态环境和景观造成的污染。近年来,我国沿海多地加速推进“海上风电—海水制氢”项目开发,下图示意该项目模式。据此完成下面小题。 8. “海上风电—海水制氢”项目开发的目的是( )A. 发展特色产业,消除贫困 B. 发展低碳经济,实现节能减排C. 巩固海防,维护海洋权益 D. 转变消费习惯,提倡可持续消费9. 在海上建设风力发电,有利于( )A 减少建设成本 B. 扩大能源市场C. 防御海洋灾害 D. 拓展蓝色经济空间【答案】8. B 9. D【解析】8题详解】通过清洁能源制氢,可以改善能源结构,发展低碳经济,提高能源利用效率,减少碳排放,实现节能减排,B正确;“海上风电—海水制氢”项目是高投入项目,不能消除贫困,对巩固海防作用不大,A、C错误;转变消费习惯不是该项目开发的目的,D错误。故选B。【9题详解】海上风力发电比陆地风力发电成本高,A错误;海上风力发电仅仅是发展水制氢的能源并未扩大能源市场,B错误;海上风力发电不能防御海洋灾害,C错误;通过对海洋空间和水资源的利用拓展蓝色经济空间,D正确。故选D。【点睛】可持续发展观是科学发展观核心内容,可持续发展是指既满足当代人的需要,又不损害后代人满足需要的能力的发展。换句话说,就是指经济、社会、资源和环境保护协调发展,它们是一个密不可分的系统,既要达到发展经济的目的,又要保护好人类赖以生存的大气、淡水、海洋、土地和森林等自然资源和环境,使子孙后代能够永续发展和安居乐业。读图,回答下面小题10. 图中①为黄赤交角,当黄赤交角比目前增大时( )A. 极昼极夜的范围将缩小 B. 汕头市(23.5°N)将失去太阳直射的机会C. 四季变化比较明显的地区范围扩大 D. 热带范围将扩大11. 当阳光从③处直射地球时,北半球节气为( )A. 春分 B. 夏至 C. 秋分 D. 冬至【答案】10. D 11. D【解析】【10题详解】当黄赤交角比目前增大时,极昼极夜的范围将扩大,A错误; 汕头市(23.5°N)将有两次太阳直射的机会,B错误;四季变化比较明显的地区即温带地区范围缩小,C错误; 热带范围将扩大,D正确。故选D。11题详解】读图可知,③处是南回归线,当阳光从③处直射地球时,北半球节气为冬至日,D正确,夏至日太阳直射北回归线,春分、秋分日太阳直射赤道,ABC错误。故选D。【点睛】黄赤交角的大小决定了太阳直射点回归运动的范围,即南北回归线的纬度,也决定了地球上五带的范围。若黄赤交角变大,则热带和寒带的范围变大,温带的范围缩小。我国东北某地(45°N,125°E)中学生小明某日发现,在家中书桌的固定观测点上,通过朝向正南的窗户既可看到日出,也可看到日落(如下图)。据此完成下面小题。12. 该日日出时,当地地方时大约是( )A. 4:50 B. 6:00 C. 7:30 D. 8:0013. 若该日为12月12日,则小明再次看到这种现象的日期可能是( )A. 1月1日 B. 3月21日 C. 6月10日 D. 7月12日【答案】12. C 13. A【解析】【12题详解】由图中信息可以看出,当地日出日落太阳视运动方位旋转幅度为135°,太阳视运动由地球自转所致,因此太阳视运动大约每小时旋转15°,因此太阳在方位上的变化也可近似为每小时旋转15°,图中显示,当地太阳从日出至日落太阳方位上变化幅度为135°,则可推算当地当日昼长约为9个小时,由此推算出来,日出时间约为7:30,C符合题意;排除ABD。故选C。【13题详解】结合所学知识可知,两个日出日落时间方位相同的日期应是太阳直射同一纬度时,即两日关于二至日对称,若该日为12月12日,处于冬至日(12月22日前后)之前约10天,则小明再次看到这种现象是冬至日(12月22日前后)之后10日,大约为1月1日,A符合题意,排除BCD。故选A。【点睛】在一年中,一般有两日太阳直射在同一纬度,这两个日期关于冬至日或夏至日对称;这两个日期全球各地白昼时间、正午太阳高度、日出日落方位等均相同。“蜀山之王”贡嘎山位于青藏高原与四川盆地之间的过渡地带,海拔7665米,表层大量积雪覆盖。其山峰为金字塔形的四棱锥体,分东、南、西、北四坡,其中东坡阻挡水汽最多。贡嘎山的表层岩体中还残留较厚一层砂岩,而它地下的花岗岩体被周边的三叠系砂岩、板岩包围。岩石因挤压产生褶皱,在地形上有较多起伏。完成下面小题。14. 材料中,构成贡嘎山岩体的花岗岩和板岩分别属于的岩石类型( )A. 沉积岩变质岩 B. 石英岩岩浆岩 C. 岩浆岩变质岩 D. 变质岩喷出岩15. 下列关于贡嘎山形成过程的说法,正确的是( )A. 沉积作用—岩浆侵入—地壳抬升—冰川侵蚀B. 岩浆侵入—沉积作用—地壳抬升—冰川侵蚀C. 沉积作用—冰川侵蚀—地壳抬升—岩浆侵入D. 岩浆侵入—地壳抬升—沉积作用—冰川侵蚀【答案】14. C 15. A【解析】【14题详解】花岗岩是岩浆侵入地壳冷却凝结形成的,属于岩浆岩,板岩是沉积岩中的页岩经变质作用形成的,属于变质岩,C正确,ABD错误。故选C。【15题详解】结合材料,贡嘎山海拔是7665米,其山峰为金字塔形的四棱锥体,可知现阶段外力作用以冰川侵蚀为主,C错误;根据贡嘎山的花岗岩体周边被砂岩、板岩包围,可推测先经历沉积作用形成沉积岩层,后岩浆侵入形成花岗岩、变质岩,然后岩层受板块挤压发生褶皱,地壳抬升海拔升高,最后在冰川侵蚀作用下形成角峰,故贡嘎山形成过程是沉积作用—岩浆侵入—地壳抬升—冰川侵蚀,A正确,BD错误。故选A。【点睛】岩石是指造岩矿物按一定的结构集合而成的地质体,依据其成因可分成岩浆岩、沉积岩和变质岩三大类。二、非选择题(55分)16. 阅读图文材料,完成下列问题。材料一:图为新疆薰衣草精油产区分布图。 材料二:近年来,新疆薰衣草种植区面积有扩大的趋势,种植区精油产业众多。伊犁地区薰衣草精油加工企业达30多家。薰衣草对土壤透气性要求高。新疆精油加工耗水量、污水排放量大。(1)分析当地规模化种植薰衣草的有利自然条件。(2)说明30多家加工企业在伊犁地区集聚的优势。(3)指出新疆薰衣草种植区面积扩大可能带来的环境问题【答案】(1)光照充足,昼夜温差大;地形平坦;土质疏松;水源丰富(或者冰雪融水和地下水较丰富) (2)有利于共享基础设施与公共服务;有利于节约运输成本;有利于集中处理废弃物;有利于开展协作,促进技术创新;有利于降低能源消耗,提高资源利用率。 (3)水资源短缺、盐渍化、土地荒漠化、环境污染等。【解析】【分析】本题以新疆薰衣草精油产区分布图为背景,考查工业及农业区位因素等高中地理主干知识,重在考查学生的读图分析能力和知识迁移运用能力,考查区域认知和综合思维的学科素养。【小问1详解】结合所学知识,读图可知,新疆为温带大陆性气候,光照充足、昼夜温差大、利于薰衣草生长;薰衣草种植多位于冲积扇,地形平坦,土层深厚,土壤疏松透气,利于薰衣草种植;四周多高大山脉,高山终年积雪,冰雪融水为其提供充足的灌溉水源;位于冲积扇,地下水较多,排水条件好。【小问2详解】本题考查工业集聚的意义。精油加工工业集聚在伊犁地区,可以充分利用伊犁的基础设施与公共服务;距原料产地近,降低交通运输成本;精油加工污水排放量大,有利于集中处理废弃物,减少排污成本;有利于企业信息共享,相互协作,加强企业交流,共同促进技术创新;企业进行协作,有利于降低能耗,提高资源的利用率。【小问3详解】结合材料“新疆精油加工耗水量、污水排放量大”可知,扩大薰衣草种植面积可能导致水资源更加短缺,环境污染加重;同时干旱地区扩大种植面积可能加剧土地荒漠化、盐渍化。17. 阅读图文材料,完成下列要求。舟山群岛由1390多个大小岛屿组成,海岸线总长2400多千米,其中深水岸线280多千米。2013年1月23日,国务院正式批复《浙江舟山群岛新区发展规划》,全力打造国家级港航物流核心圈。下图为舟山群岛地理位置示意图。 (1)分析舟山市建设大型钢铁工业基地的有利和不利条件。(2)分析舟山群岛打造国家级港航物流基地的有利条件。【答案】(1)有利条件:海运条件优越,交通发达,便于原料输入和产品输出;地处经济发达地区,市场需求量大。不利条件:与上海宝钢距离过近,竞争力弱;与舟山城市发展定位不符。 (2)海岸线长(优良港口多);航道深(港域宽阔,适合大型船舶停靠);(岛上有高速与陆上相连)水陆交通发达,转运便利;(靠近经济发达的长三角地区)市场需求量大;国家政策支持。【解析】【分析】本题以舟山市产业发展为材料设置试题,涉及工业区因素分析,交通区位因素等相关内容,考查学生综合分析能力,综合思维素养。【小问1详解】根据所学知识,影响钢铁工业的区位因素,一般从交通、市场、水源、土地、能源、资源、环境等方面考虑,分有利和不利条件。舟山市地处长江三角洲的附近,常规能源和资源短缺;从文字材料舟山群岛是由1390多个大小岛屿组成,海岸线总长2400多千米,其中深水岸线280多千米和地图可以看出舟山市海运条件优越,交通发达,便于原料输入和产品输出;地处经济发达的长江三角洲地区,对钢铁的市场需求量大。但是舟山市建设钢铁厂与上海宝山钢铁厂比较:宝山钢铁厂是中国最大、最现代化的钢铁联合企业,在国际钢铁市场上世界级钢铁联合企业的地位,建设历史悠久,故舟山市建设钢铁厂与上海宝钢距离过近,市场竞争力比宝钢要弱;舟山群岛处于我国东部沿岸线和长江出海口的接合部,区位条件优越;根据因地制宜的原则,舟山群岛深水岸线长,适宜港口建设;物流业、石化业、海洋旅游业、海洋渔业等产业的基础好,故与与舟山城市发展定位不符。【小问2详解】根据文字材料和地图信息,从海岸线、航道、岛屿、水陆交通、市场、政策等方面去分析。舟山群岛打造国家级港航物流基地的有利条件:舟山群岛是由1390多个大小岛屿组成,海岸线总长2400多千米,其中深水岸线280多千米,该地海岸线长,优良港口多;从图中的航线看看出,航道深,港域宽阔,适合大型船舶停靠;岛上有高速可以与附近的陆上相连,水陆交通发达;本地靠近经济发达的长江三角洲地区,市场需求量大;从“2013年1月23日,国务院已正式批复《浙江舟山群岛新区发展规划》,全力打造国家级港航物流核心圈”可知,有国家政策的支持等。18. 阅读图文材料,完成下列要求。冰洞又被称为喀斯特冰川,形似喀斯特溶洞,是青藏高原常见的冰川景观。冰洞形成于冰川内部,是由冰下河流冲蚀冰川形成的水系通道,冰洞的形成与温度和径流密切相关,是冰川中最危险的区域。下图为2020年拍摄的珠峰北坡一处冰洞景观,因洞口崩塌而被人发现,现已不复存在。 (1)推测青藏高原冰洞发育的主要季节,并分析其形成过程。(2)指出冰洞对冰川考察产生的潜在危险性。(3)推测全球气候变暖对青藏高原冰洞的影响。【答案】(1)季节:夏季。形成过程:随着气温升高,冰川融化在冰面形成冰面径流;冰面径流汇集后,在冰面裂隙处流入冰下,水流溶蚀冰川,形成水平方向的冰下河道;水平河道中流水再继续冲蚀冰川,河道不断加深、拓宽,最终融穿冰壁形成冰洞。 (2)冰洞是伴随着冰川融化形成的,易崩塌;冰川内部光线暗;温度低;洞底深浅不均等。 (3)随着全球气候变暖,冰川加速融化,新的冰洞不断增多;气温升高,冰川融化,原有冰洞不断坍塌减少;长期来看,冰川规模逐渐减少,冰洞景观趋于消失。【解析】【分析】本大题以珠峰北坡冰洞为材料设置试题,涉及冰冻的形成过程、影响因素等知识点,考查学生对相关知识的掌握程度,从材料和图文中获取地理信息、运用所学知识解决实际地理问题的能力,考查区域认知、综合思维等地理学科核心素养。【小问1详解】结合材料“冰洞形成于冰川内部,是由冰下河流冲蚀冰川形成的水系通道,冰洞的形成与温度和径流密切相关”,夏季气温升高,冰川融化,融化后在冰面形成径流,随着冰川融化增加,冰面径流不断汇集,在冰面裂隙处流入冰下,径流不断侵蚀冰川,逐渐在冰下形成水平方向的冰下河道,随着径流的进一步冲蚀冰川,冰下河道不断加深和拓宽,从而形成了冰下冰洞。因此冰洞主要形成于夏季。【小问2详解】结合材料可知,冰洞是因冰川融化形成的冰下洞穴,容易崩塌;因冰洞位于冰下,内部光线较差,不利于冰川考察;冰冻内温度低,容易冻伤;冰冻底部深浅不均,不利于冰川考察。【小问3详解】从短期看:随着全球变暖,冰川不断融化,冰川内部不断形成了新的冰洞;同时由于气温升高冰川融化,一些已经形成的冰洞融冰坍塌,冰冻减少。从长期看,受全球变暖影响,冰川规模减小,冰洞趋于减少甚至消失。19. 阅读图文材料,回答下列问题。西藏察雅县瓦约村地处横断山区,此处泥石流多发,澜沧江流经该地。该地有一处形成于2万年前的巨型泥石流堆积体。泥石流堆积体对流经此处的澜沧江改道起到了重要作用。图1为该河段示意图,图2为该处河滩上堆积物分布示意图。 (1)从地形和降水的角度分析瓦约村泥石流多发的原因。(2)简述图2中沉积物差异并分析原因。(3)描述澜沧江改道的过程。【答案】(1)位于横断山区,地势起伏大,沟谷较为发育(侵蚀搬运强烈);夏季多暴雨,流水搬运作用强。 (2)上部是泥石流堆积体,堆积物磨圆度和分选作用差,主要是由于泥石流速度快,搬运历经时间短;下部是河流沉积物,磨圆度和分选性好,主要是因为由河流搬运而来,搬运历经时间长。 (3)泥石流堆积体堵塞河道,河流在古河道凹岸处的侵蚀作用加强,河流更弯曲;受堆积体影响,河水回流,河流弯道处水流不畅,流速减慢,泥沙易淤塞河道;最后受洪水冲击,弯曲处狭窄的地峡被冲开,与对面的河道相连,河流完成改道。【解析】【分析】本题以西藏察雅县瓦约村巨型泥石流堆积体相关材料为背景设置题目,涉及泥石流,外力作用,牛轭湖等知识,考查学生区域认知能力,综合思维。【小问1详解】泥石流是由岩屑,泥土,砂石,石块等松散固体物质,和水一起组成的粘稠状混合物,在重力作用下,沿着坡面或沟床,向下运动的过程。有所学知识可知,地势起伏越大,山体坡度越大,流水作用越强,越容易发生泥石流。由材料可知,瓦约村地处横断山区,山高谷深,地势起伏大,沟谷发育好,流水的侵蚀搬运作用强;该地属于亚热带季风气候,降水多,且夏季多暴雨,暴雨后流水搬运作用强。【小问2详解】根据图中信息,结合所学内容可以判断出沉积物上部是泥石流堆积物,并且堆积物的颗粒有棱有角,大小不一,所以堆积物的磨圆度和分选性差。沉积物下部是河流沉积物,并且堆积物的颗粒较为圆润,大小均匀,磨圆度和分选性好,由于沉积物的上部是泥石流带来的堆积物,泥石流的速度相对较快,并且搬运经历的时间相对较短,所以堆积物的磨圆性相对较弱,分选程度弱。由于沉积物的下部是河流搬运带来的沉积物,由于河流流速相对较慢,并且搬运历时时间较长,所以沉积物的磨圆度相对较好,分选性也相对较好。【小问3详解】可迁移运用牛轭湖的形成原理分析。澜沧江改道的过程主要从河流形态,泥沙淤积以及洪水冲击的角度来进行分析。从河流形态的角度来说,由于泥石流堆积体堵塞河道,河流在古河道凹岸处的冲击侵蚀作用加强,所以河流更弯曲。从泥沙淤积的角度来说,由于受堆积体影响,河水回流,河流弯道处水流不畅,流速减慢,泥沙易淤塞河道。从洪水冲击的角度来说,由于泥沙淤塞河道,弯曲最窄处会受到洪水冲击,所以在受洪水冲击后,弯曲处狭窄的地峡被冲开,与对面的河道相连,导致澜沧江改道。
相关试卷
这是一份四川省凉山州民族中学2023-2024学年高二地理上学期10月月考试题(Word版附解析),共18页。试卷主要包含了 图中区域大部分位于, “端午节”这一天太阳直射点, 嫦娥五号执行任务期间等内容,欢迎下载使用。
这是一份四川省宜宾市叙州区第二中学2023-2024学年高三地理上学期开学考试试题(Word版附解析),共10页。试卷主要包含了选择题,非选择题等内容,欢迎下载使用。
这是一份四川省宜宾市叙州区第一中学2023-2024学年高三地理上学期开学考试试题(Word版附解析),共10页。试卷主要包含了选择题,非选择题等内容,欢迎下载使用。